| Форум РадиоКот https://radiokot.ru/forum/ |
|
| Микротаймер от Автор: Verydeep (Сергей) https://radiokot.ru/forum/viewtopic.php?f=25&t=62294 |
Страница 1 из 2 |
| Автор: | Demon123456789 [ Вс янв 15, 2012 01:14:36 ] |
| Заголовок сообщения: | Микротаймер от Автор: Verydeep (Сергей) |
Привет любимые Коты. Есть такая схемка.. Микротаймер http://radiokot.ru/circuit/digital/home/113/. В протосе показывает абру кадабру. Но считает. Разобрался быстро с органами управления PD2 пуск, PD3 стоп, PD4 и PD5 больше меньше. только не понятно какие.. Вопрос для знатаков Как биты выстовлять в пони прог. И сами настройки в протосе 7. Схемка на самом деле очень нужная и классная. Только писал ну очень ленивый кот! |
|
| Автор: | Demon123456789 [ Пн янв 16, 2012 01:49:24 ] |
| Заголовок сообщения: | Re: Микротаймер от Автор: Verydeep (Сергей) |
Ну что ж раз все притихли сама отвечу на свой вопрос! 1. Просидев 18 часов в Proteus 7 Professional добросовесно перебирая СKEL, CKOUT, SUT, ..... Зацепился за (1110)Ext. Crystal Osc.... . не буду уже писать остальное Но в принципе.. Перечитав Мукулатуру. По коду мне так и не удалось расшифровать Кракозябли.. Да! Не одареня я Такими познаниями как некоторые усатые. Грязью можете не поливать, не обидно! 2. Икав зависимость знаков "морза" при нажатии на PD4 с выводов PB0-PB7. Написав очень длинный код на 6 листиках А4. Зависимость так и не нашла.. Он поторяеться аж на 28 раз.. Это больше чем 10 тем более 16. Как то глупо.. Админы Удалите статью Не путайте людей. Это какае то Лажа. К томуже на фото рабочего девейса Я не вижу.. |
|
| Автор: | Demon123456789 [ Пн янв 16, 2012 13:16:31 ] |
| Заголовок сообщения: | Re: Микротаймер от Автор: Verydeep (Сергей) |
Такое чувство что сама с сабой общаюсь, что ж. Спустя 2 дня вот чего добилась, в конце статьи "Есть один пунктик Заработало ли это устройство у вас?" И один человек написал да, я нашлаего. И он утверждает: Фьюзы выставлял на внутренний генератор 8 мегагерц без деления частоты на 8 В протеусе индикация не работает, из за того, что в программе не совсем корректно сделана индикация, по хорошему надо-бы задержки вставлять, но на реальном индикаторе работает. Сейчас проверим.
|
|
| Автор: | МитяРа [ Пн янв 16, 2012 13:21:49 ] |
| Заголовок сообщения: | Re: Микротаймер от Автор: Verydeep (Сергей) |
Шпротеус никогда полностью не смоделирует реальную схему.. Макет даёт более правдивую информацию, но требует времени.. |
|
| Автор: | Demon123456789 [ Пн янв 16, 2012 18:07:10 ] | ||
| Заголовок сообщения: | Re: Микротаймер от Автор: Verydeep (Сергей) | ||
МитяРа писал(а): Шпротеус никогда полностью не смоделирует реальную схему.. Макет даёт более правдивую информацию, но требует времени.. Уже как час с макетом. Однако после внисения прошивки интересный глюк получаеться, после верефикации вырубает комп. И Тоже интересно Тинька в SMD читаеться и фьюзы меняются, без проблем. Но её не на пояешься, А дип сейчас мучаю.. Много глюков. Как писал один чел. Надо Внутренний гениратор на 8MHz задействовать и без делителя на 8 значит где-то так как на фото Хотя НАРОД!!! Проверьте Плиз...
|
|||
| Автор: | МитяРа [ Пн янв 16, 2012 18:16:07 ] |
| Заголовок сообщения: | Re: Микротаймер от Автор: Verydeep (Сергей) |
К сожалению, с АВР-ками совсем не дружу, а только с МК51-ми.. |
|
| Автор: | ploop [ Пн янв 16, 2012 18:25:08 ] |
| Заголовок сообщения: | Re: Микротаймер от Автор: Verydeep (Сергей) |
Да, всё так. |
|
| Автор: | Demon123456789 [ Пн янв 16, 2012 18:40:46 ] | ||
| Заголовок сообщения: | Re: Микротаймер от Автор: Verydeep (Сергей) | ||
Так! Первый сигмент показавет букву F c точкой вверх ногами и зеркально. и точку второй молчит. Вот интересно счёт идет но лерунда такая же как и в протосе. Действительно делитель 8 не нужен Вопрос с частотой. И какой там у него индикатор может там дишифратор внутри. Непонятно.. Прилагаю фаил в протосе может кого подцепил.. Спасите помогите голова кипит
|
|||
| Автор: | МитяРа [ Пн янв 16, 2012 18:43:49 ] |
| Заголовок сообщения: | Re: Микротаймер от Автор: Verydeep (Сергей) |
Demon123456789 писал(а): И какой там у него индикатор может там дишифратор внутри. Обычный 7-сегментный 2-разрядный с Общим Анодом..
|
|
| Автор: | ploop [ Пн янв 16, 2012 18:46:36 ] |
| Заголовок сообщения: | Re: Микротаймер от Автор: Verydeep (Сергей) |
Цитата: Прилагаю фаил в протосе может кого подцепил.. Да не пользуемся мы этой ерундой. Выкладывай скриншот схемы. |
|
| Автор: | Demon123456789 [ Пн янв 16, 2012 19:02:39 ] | ||
| Заголовок сообщения: | Re: Микротаймер от Автор: Verydeep (Сергей) | ||
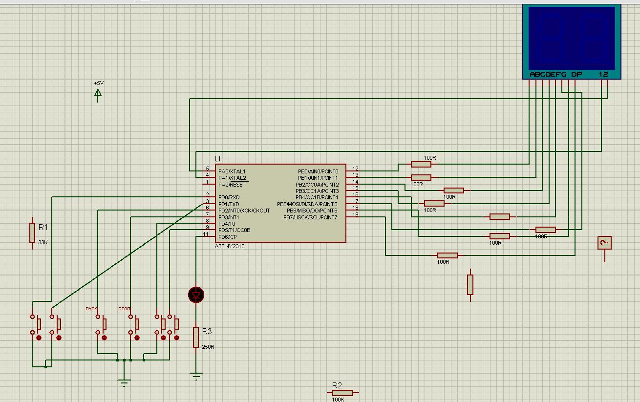
ploop писал(а): Цитата: Прилагаю фаил в протосе может кого подцепил.. Да не пользуемся мы этой ерундой. Выкладывай скриншот схемы. Пожалуйста
|
|||
| Автор: | Demon123456789 [ Пн янв 16, 2012 19:06:32 ] | ||
| Заголовок сообщения: | Re: Микротаймер от Автор: Verydeep (Сергей) | ||
Вот проет для АВР студии с его статьи. Может Проеснит Мне лично многие строки загадка страшная, но интересная.. И как это работает Demon123456789, если пишешь сообщение сразу после своего, то лучше нажми кнопку "Правка" и дополни своё последнее, а не создавай ещё одно.. МитяРа.. Ок Этот Китайский сдвоенный идикатор FY9-3921BG-20 Походу только он его один знает. Я знаю что есть такой FYD-3921BG Это раз, и Буковка B в конце это общий анод! Так промучалась долго с генератором востонавливая тиньку.. Частоты на 4 МHz+0ms, и 128 кГц +0 тоже не подходят.. Чувствую капаю не вту степь. сторожевой тайймер WDTON ставить страшно, . потом тиньку только на кладбище рискну с RSTDISBL.. Ну что Усатые! Помогите Даме с пояльником
|
|||
| Автор: | Demon123456789 [ Пн янв 16, 2012 21:50:41 ] |
| Заголовок сообщения: | Re: Микротаймер от Автор: Verydeep (Сергей) |
Demon123456789 писал(а): Вот проет для АВР студии с его статьи. Может Проеснит Мне лично многие строки загадка страшная, но интересная.. И как это работает Demon123456789, если пишешь сообщение сразу после своего, то лучше нажми кнопку "Правка" и дополни своё последнее, а не создавай ещё одно.. МитяРа.. Ок Этот Китайский сдвоенный идикатор FY9-3921BG-20 Походу только он его один знает. Я знаю что есть такой FYD-3921BG Это раз, и Буковка B в конце это общий анод! Так промучалась долго с генератором востонавливая тиньку.. Частоты на 4 МHz+0ms, и 128 кГц +0 тоже не подходят.. Чувствую капаю не вту степь. сторожевой тайймер WDTON ставить страшно, . потом тиньку только на кладбище рискну с RSTDISBL.. Всё короче, тему я считаю можно закрывать. Это бесполезно для простых радиолюбителей. Выстовляла фьюзы я как угодно, раз 18 - 20 генератором оживляла тиньку. Считает таймер всегда с одного и тогоже значения, если разложить символы, то понятно что 30 секунд. И понятно, что вовсе не под 7 сигментные индикаторы. Символы повторяются каждые 24 раза в протосе, и 12-24 в реальности от фьюз. Зависимоть не катит не в какие ворота, осцилограммы смотрела на каждый порт. По счёту тут вообще весило. 0, частота, 1 удерживаеться, что то я не припомню такие коды для индикации... Админисратор пожалуйста автора.. А тот человек что подписался что мол всё работает ВРЁТ |
|
| Автор: | ploop [ Пн янв 16, 2012 21:54:07 ] |
| Заголовок сообщения: | Re: Микротаймер от Автор: Verydeep (Сергей) |
Точно он врёт? А если нет? Кого тогда будем ?
|
|
| Автор: | Demon123456789 [ Пн янв 16, 2012 22:28:34 ] |
| Заголовок сообщения: | Re: Микротаймер от Автор: Verydeep (Сергей) |
ploop писал(а): Точно он врёт? А если нет? Кого тогда будем ?Так Подписался yeskela Зарегистрирован: Сб ноя 22, 2008 22:11:28 Последнее посещение: Пн янв 16, 2012 16:10:29 Всего сообщений: 56 Фьюзы выставлял на внутренний генератор 8 мегагерц без деления частоты на 8 В протеусе индикация не работает, из за того, что в программе не совсем корректно сделана индикация, по хорошему надо-бы задержки вставлять, но на реальном индикаторе работает. Отправлено: Пн янв 16, 2012 08:15:25 То есть в калькуляторе галочки стоят sit1, sit0, cksel3, cksel1, cksel0, spien (можно ставить можно нет. это внутрисистемное програмирование) Прошила, выстовила, десятков индик.. вообще н показывает, единиц сегмент "F" вверх ногами и зеркально. На кнопки которых нет в схеме кстате реагирует, Причем может показывать один и тотже символ тактируя частоту или постоянное напр. лог 1 и ВСЁ это не работа динамическое както не вяжеться. (статическое тем более). И вообще я считаю Надо вначале фото разместить было рабочей игрушки увидеть, которое автор почемуто постеснялся показать. И схема такой уже несложной ерунды, несложно было бы и нарисовать полностью.. Всё равно я уверенна что 40-60% будут шить мк какой нибуть пони прог, на лпт порте. И врятли смогут так поиграться с элементарной настройкой фьзами как я. Я понимаю, что мк 3$ стоит. Что там для усатых котов 10 купят раза с 30 стартонёт.. Но это если, да кобы я лично убила 2, и перебрала более 70 комбинаций. Результат НОЛЬ. И автору респект в пользу Японии. Может он Японец ему надо по зарез в нашей стране такими статьями чтук 100 000 тиняк загнать... |
|
| Автор: | МитяРа [ Пн янв 16, 2012 22:59:31 ] |
| Заголовок сообщения: | Re: Микротаймер от Автор: Verydeep (Сергей) |
Demon123456789 писал(а): Может он Японец ему надо по зарез в нашей стране такими статьями чтук 100 000 тиняк загнать... Дык.. Тиньки вроде не в Японии, а в пиндостане делают.. |
|
| Автор: | Мастер Ломастер [ Пн янв 16, 2012 23:12:16 ] |
| Заголовок сообщения: | Re: Микротаймер от Автор: Verydeep (Сергей) |
раз уж у вас все так плохо сложилось с этим таймером, может быть, попробуете таймер автора, которому вроде как можно доверять? немногим сложнее, но весьма функционален |
|
| Автор: | Demon123456789 [ Пн янв 16, 2012 23:27:39 ] |
| Заголовок сообщения: | Re: Микротаймер от Автор: Verydeep (Сергей) |
Мастер Ломастер писал(а): раз уж у вас все так плохо сложилось с этим таймером, может быть, попробуете таймер автора, которому вроде как можно доверять? немногим сложнее, но весьма функционален Этот собирала ранее работает класно. Но немного не в тему. Просто тут 3 режима настрок. Согласна, Функция: нажимай хоть раз десять на пуск и он не отключеться и не перейдёт на паузу, это мне и нужно Это и важно. Потом возвращаеьться на сохранённое значение. Это тоже правильно, и то, что я искала. Но есть проблемка: Мне очень надо простое управление отдельными кнопками + и - от 1 до 9 сек, желательно конечно до 99 как тут . И в очень короткие сроки, на любой из предложенных мк, у нас тут выбор тут не большой. Есть тиньки2313, атмега8, и 16а628а . С другими напряг очень. И то атмеги8 в смд и програматор мой незнаю надо как то по умному прошить, по простому. Кто предложит нормальное решение замлочу через вебмани, денег не много но есть. Жду предложения. Вечером поздно завтро проверю. |
|
| Автор: | yeskela [ Пн янв 23, 2012 11:34:01 ] |
| Заголовок сообщения: | Re: Микротаймер от Автор: Verydeep (Сергей) |
Demon123456789 писал(а): Так Подписался yeskela Фьюзы выставлял на внутренний генератор 8 мегагерц без деления частоты на 8 В протеусе индикация не работает, из за того, что в программе не совсем корректно сделана индикация, по хорошему надо-бы задержки вставлять, но на реальном индикаторе работает. Отправлено: Пн янв 16, 2012 08:15:25 То есть в калькуляторе галочки стоят sit1, sit0, cksel3, cksel1, cksel0, spien (можно ставить можно нет. это внутрисистемное програмирование) Прошила, выстовила, десятков индик.. вообще н показывает, единиц сегмент "F" вверх ногами и зеркально. На кнопки которых нет в схеме кстате реагирует, Причем может показывать один и тотже символ тактируя частоту или постоянное напр. лог 1 и ВСЁ это не работа динамическое както не вяжеться. (статическое тем более). И вообще я считаю Надо вначале фото разместить было рабочей игрушки увидеть, которое автор почемуто постеснялся показать. И схема такой уже несложной ерунды, несложно было бы и нарисовать полностью.. Всё равно я уверенна что 40-60% будут шить мк какой нибуть пони прог, на лпт порте. И врятли смогут так поиграться с элементарной настройкой фьзами как я. Я понимаю, что мк 3$ стоит. Что там для усатых котов 10 купят раза с 30 стартонёт.. Но это если, да кобы я лично убила 2, и перебрала более 70 комбинаций. Результат НОЛЬ. И автору респект в пользу Японии. Может он Японец ему надо по зарез в нашей стране такими статьями чтук 100 000 тиняк загнать... Повторю еще раз, я не автор данной статьи, так что наезды по поводу "у меня не работает" - тут совсем не в кассу. Что касается оплаты - то идите в магазин и купите таймер заводского изготовления, а тут общаются люди для которых создание всяких электронных штук - просто хобби. |
|
| Автор: | Demon123456789 [ Пн фев 20, 2012 00:53:12 ] | ||
| Заголовок сообщения: | Re: Микротаймер от Автор: Verydeep (Сергей) | ||
Давненько меня тут не было. Что ж, пока не была перечитала даташит на тиньку, и ещё пару умных книг, и честно говоря голова кругом, но разобралась. Если кому интересно .. Мне автор сказал, что сам её за 2 дня написал, пока на больничном был, один сказал, что переделал её, правда что скрипт, в той программе что он мне назвал этот исходник не подойдет .... третий, вообще уверяет, что протус программа её не будит показывать....... Короче ребята.. Хватит врать хрупкой девочке с феном. 1) это не автора прошивка. там вообще всё странно на трёх вариациях лингвистики Так если кому интересно ниже архив, в нём: схема, фото рабочей платы в работе, прошивка, фото фьюз, исходник мной переписанный в AVR Studio 4.19 Build730, и естественно проект Proteus 7.7 sp2 далее. От себя добавлю на фото рабочей модели намного больше микросхем не спроста, поясню это проект устанавливается на транспортере конвейера, продукт, который переезжает от одного узла к другому, натыкается на оптический pnp датчик, в следствии чего и удерживается на некоторое время, для визуального контроля рабочими. Плюс ещё выведены площадки, временно и только в этом решении, для быстрого подключения программатора не выпаивая микросхему, обновлять прошивку так сказать. Но это Вам наверно не интересно. По работе схемы были устроены 3 глобальные ошибки. 1 сама индикация.. порты не верно расписаны. 2 не верно написано динамическая индикация. 3 после нажатии кнопки пуск, происходит запись текущего значения в eeprom, и запуск таймера. Если же во время работы таймера нажать ещё раз пуск, она снова запишет текущее показание в eeprom, это не правильно я считаю! Работает схема так: после прошивки 1 запуск выводит свободно установившиеся значения eeprom, этот клюк переписать мне не удалось... нажав + несколько раз, а уже можно -. На этом абракадабра пропадает на всегда, и больше вы её не увидите.. В момент нажатия кнопок +\- меняется значения, в момент отпускание кнопки происходит запись значения в eeprom. После нажатия пуск включается таймер и нагрузка. Работает таймер пока не нажать стоп, либо не истечёт время. По нажатия стоп или по истечения времени таймер переходит в режим set (ожидания) перепрыгнув на то значение, которое было записано eeprom.. Если во время работы таймера, нажимать много раз пуск, таймер не реагирует на это никак.. Далее момент: если во время работы нажать + или -, то таймер остановится отключит нагрузку и будит менять значения в большею или меньшею сторону (смотря на какую кнопку нажали) с того места "времени" которое было показано при нажатии. Далее, по деталькам резистор 100K подобрать самим, транзисторы любые, я брала в smd Nf2, что то вроде кт315. Хочу объявить особую благодарность единственному Коту, с большой буквы: KorotkevichVO который действительно.. эту схему собрал и всё мне подробно объяснил.. Если кому будит интересно, эта прошивка скоро будит улучшена, добавятся корректор времени, сотый сегмент, ждущий режим, меню настоек, скоростной режим перемотки времени, вкл. и выкл. функций если кому надо, пишите, выложим прошивку.. Автору респект не шлю.. Уж, что не спросишь.. так он всё время ерунду говорит. Или отнекивается. Мол я на таком не работаю у нас тут сложнее.. такого... Откуда он слизал её не знаю, не нашла как и его другие типа его, работыМальчики!!! Всех с 23 февраля.. Радости, Вам здоровья и любви.. Хоть бы кто "спасибо" сказал?
|
|||
| Страница 1 из 2 | Часовой пояс: UTC + 3 часа |
| Powered by phpBB © 2000, 2002, 2005, 2007 phpBB Group http://www.phpbb.com/ |
|



автора..