| Форум РадиоКот https://radiokot.ru/forum/ |
|
| разрядник аа и ааа размеров никель-металгтдридных аккумулято https://radiokot.ru/forum/viewtopic.php?f=25&t=180313 |
Страница 1 из 2 |
| Автор: | Александар Матей [ Чт дек 23, 2021 02:11:02 ] |
| Заголовок сообщения: | разрядник аа и ааа размеров никель-металгтдридных аккумулято |
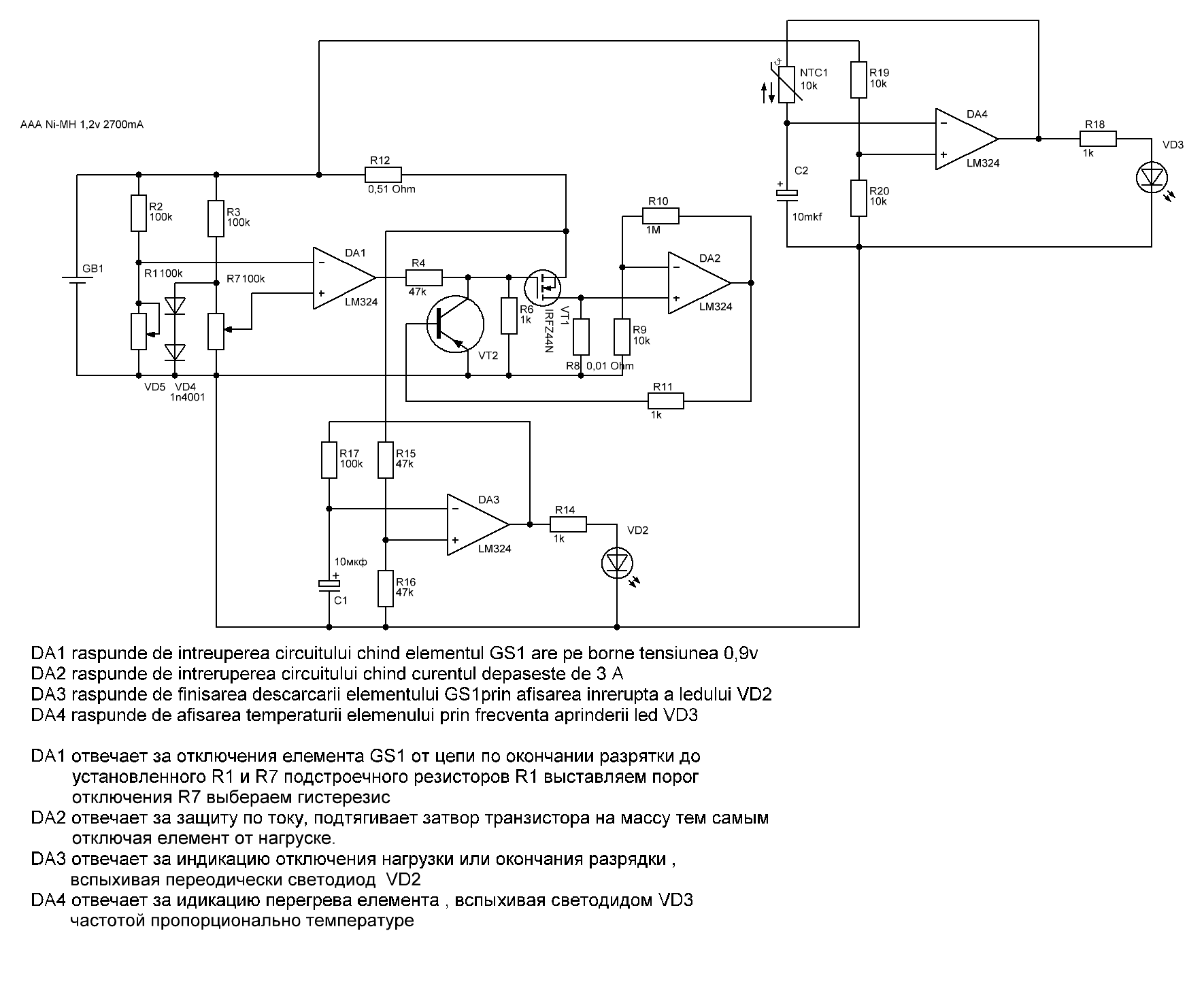
начну с того что извините за мой Русский язык я не Русский сейчас работаю на стройке гипсокартонщикам купил себе лазерный уровень для работы и работаю каждый день с уровнем он на батарейках тип аа 4 шт. приобрел себе аккумуляторы такого же размера есть хорошая зарядка для них но возникает одна проблема , нельзя заряжать аккумуляторы когда они не разряжены полностью, тоесть нельзя приготовится заранее для следующего дня со свеже заряженными аккумуляторами , потому хочу себе делать разрядник прошу дать свою объективную оценку на схему, что можно переделать чтобы она была более менее функциональная заранее спасибо [url=https://img.radiokot.ru/files/147682/medium/2pegknisf2.JPG] |
|
| Автор: | Александар Матей [ Чт дек 23, 2021 13:00:37 ] | ||
| Заголовок сообщения: | Re: разрядник аа и ааа размеров никель-металгтдридных аккуму | ||
не знаю почему ссылка не работает
|
|||
| Автор: | musor [ Чт дек 23, 2021 13:35:12 ] |
| Заголовок сообщения: | Re: разрядник аа и ааа размеров никель-металгтдридных аккуму |
НА самом деле необходимось обязателного разряда никеля перед зарядом силно преувеличена напротиф яб рекомендовал делать это пореже например опыт эксплуатации таких батарей показал что если каждый раз делать подный цикл те ....заряд/рабочий разряд /доразряд -заряд.... срок службы батарей значително сокращается особено опасно если делается грубовой быстрый доразряд всей последователной батареи-худшие банки переполюсуются и подохнут очень быстро если делать доразряд то на приборе где банки включаютсяч паралелно и контролируется напруга при достижени 0.8 разряд надо прекратить посде чего сразу брать АКБ на зарядку уже в штатной последователной схеме.... рекомендую делать доразряд до 0.8 не чаще 1раза на 8-10 циклоф заряда тогда и эфект памяти не мешает и ресурс не страдает лучшее решени иметь 2 комплекта батарей 1 заряжается 2 работаешь сел-меняем местами - ддддолллгий опыт эксплуатации шурикоф на никеле это подтверждает |
|
| Автор: | Dick [ Чт дек 23, 2021 16:16:56 ] |
| Заголовок сообщения: | Re: разрядник аа и ааа размеров никель-металгтдридных аккуму |
Про Ni-Mh производители говорят, что они без эффекта памяти. Но комплект батареек я бы с собой таскал про запас. |
|
| Автор: | Александар Матей [ Чт дек 23, 2021 16:20:39 ] |
| Заголовок сообщения: | Re: разрядник аа и ааа размеров никель-металгтдридных аккуму |
спосибо за совет, то что я предложил здесь это одельный елемент разряжается и к кадому каналу свой компаратор тоесть вся схема делается для каждого елемента отдельно у меня был опыт того что сильно упало емкость елементов когда заряжались не доразряженные можно ска2зать в половину емкости за 20-30 циклов заряда-разряда, потому и подумавою о таком устройстве |
|
| Автор: | 1en2 [ Чт дек 23, 2021 16:48:02 ] |
| Заголовок сообщения: | Re: разрядник аа и ааа размеров никель-металгтдридных аккуму |
Посмотрите ж. Схемотехника 2006-04 |
|
| Автор: | Александар Матей [ Чт дек 23, 2021 17:11:59 ] |
| Заголовок сообщения: | Re: разрядник аа и ааа размеров никель-металгтдридных аккуму |
спосибо за схему, а где можно найти описание схемы ? там нет защита по температуре или хотябы както индикацию какуюнибудь но есть мысли доработать схему большое спасибо |
|
| Автор: | 1en2 [ Чт дек 23, 2021 17:18:37 ] |
| Заголовок сообщения: | Re: разрядник аа и ааа размеров никель-металгтдридных аккуму |
http://publ.lib.ru/ARCHIVES/S/''Shemotehnika''/ |
|
| Автор: | Rimlyanin [ Чт дек 23, 2021 21:30:39 ] |
| Заголовок сообщения: | Re: разрядник аа и ааа размеров никель-металгтдридных аккуму |
батарейках тип аа 4 шт. приобрел себе аккумуляторы такого же размера есть хорошая зарядка для них но возникает одна проблема , нельзя заряжать аккумуляторы когда они не разряжены полностью, тоесть нельзя приготовится заранее для следующего дня со свеже заряженными аккумуляторами , потому хочу себе делать разрядник Если у Вас хорошая зарядка, а это означает что у неё поканальный контроль аккумуляторов, контроль температуры, отслеживание окончания заряда по дельмаВ, выставляется тока заряда, и т.д. то просто заряжайте свои аккмулятооры, и все. НЕ нужен никакой "разрядник". Более того, он вреден для современной химии. Вот только я сомневаюсь что у Вас действительно хорошая зарядка с учетом современных требований к ним, раз задумались про "разрядник". Можете написать модель Вашего ЗУ и/или приложить его фото ? P.S. Аккумуляторы eneloop или Ikea Ladda ? |
|
| Автор: | Александар Матей [ Пт дек 24, 2021 01:36:25 ] |
| Заголовок сообщения: | Re: разрядник аа и ааа размеров никель-металгтдридных аккуму |
вот зу и элемент https://img.radiokot.ru/files/147682/me ... snhkse.jpg [img][img]https://img.radiokot.ru/files/147682/thumbnail/2pfilnzffg.jpg[/img][/img] Добавлено after 8 minutes 49 seconds: Re: разрядник аа и ааа размеров никель-металгтдридных аккумулято научите меня пожалуста пользоваться вставкой картинки в форум а то 30 мин не могу никак ставить картинки заранее спосибо Добавлено after 5 minutes 32 seconds: Цитата: Если у Вас хорошая зарядка, а это означает что у неё поканальный контроль аккумуляторов, контроль температуры, отслеживание окончания заряда по дельмаВ зу как раз имеется поканальный контроль и окончание зу по дельта у и контроль обдува по температуре Добавлено after 11 minutes 31 second: Re: разрядник аа и ааа размеров никель-металгтдридных аккумулято зу tronic TLG 1750 B3 ток зарядки 1750мА напряжения окончание зарядки 1,4В и аккумуляторы той же фирмы TRONIC energy2300 ni-mh 1,2v 2300mAh Mignon HR6-HRMR 15/51 оба купленые из магазина Lidl |
|
| Автор: | Rimlyanin [ Пт дек 24, 2021 03:53:20 ] |
| Заголовок сообщения: | Re: разрядник аа и ааа размеров никель-металгтдридных аккуму |
Александар Матей, уверены что там -ΔV ? Впрочем, какая разница. Просто заряжайте и все. Современная NiMH химия, а тем более LSD NiMH не имеет ярковыраженного эффекта памяти и не требует полного разряда на кажлом цикле. Более того, полный разряд даже вредит, сильно снижая ресурс. |
|
| Автор: | Александар Матей [ Пт дек 24, 2021 14:17:36 ] |
| Заголовок сообщения: | Re: разрядник аа и ааа размеров никель-металгтдридных аккуму |
да понемаю что вы обясняете, но я на данный момент нахожусь в Лондоне и уже пришли заказы с жума на всю эту мелоч не люблю останавливаться на пол пути пришол даже корпус от зу с пружинами только мощные резистора ище не пришли появилась мысль если попробовать использовать ардуинку то можно ли измерить и время разрядки чтобы узнать точную емкость аккумулятора? или это будет лишним? Добавлено after 8 minutes 53 seconds: Re: разрядник аа и ааа размеров никель-металгтдридных аккумулято Цитата: уверены что там -ΔV ? нет не уверен, но я заряжал елементы разной емкостю в одной и то же время но разные помежуток времени они сигнализировали окончание заряда хотя если на долго оставлять то елементы когда вытаскиваешь они теплые значит по завершении заряда идет дозарядка капельным методом то есть малым током и импульсно |
|
| Автор: | Rimlyanin [ Пт дек 24, 2021 15:27:32 ] |
| Заголовок сообщения: | Re: разрядник аа и ааа размеров никель-металгтдридных аккуму |
Александар Матей, А смысл? добивать аккумы? По ГОСТ/IEC NiMH аккумы тестируются при глубине разряда (DoD, depth of discharge) примерно 60% с EOL в 60% емкости. У энелупов четвертого поколения (BK-3MCCE) получаются цифры в несколько тысяч циклов. Если гонять акумы при DoD 100% и до EoL в 80% (как оно должно быть)то они покажут в несколько раз меньше циклов Нет там -ΔV, там контроль напряжения. НЕ суть важно, и не настолько принципиально. Аккумы это просто расходник. |
|
| Автор: | Александар Матей [ Сб дек 25, 2021 04:53:45 ] |
| Заголовок сообщения: | Re: разрядник аа и ааа размеров никель-металгтдридных аккуму |
у меня есть пару штук (подарили как негодные колеги ) потому и хочу проверить как они поведут себя я вот только схемку хотел ее улутьшеть .. |
|
| Автор: | tonyk [ Сб дек 25, 2021 09:19:54 ] |
| Заголовок сообщения: | Re: разрядник аа и ааа размеров никель-металгтдридных аккуму |
Несколько полных циклов заряд-разряд для аккумуляторов делают перед началом их эксплуатации и далее 2-4 раза в год. Каждый раз разряжать до нуля перед зарядом смысла нет. Говорю как разработчик стендов для аттестации аккумуляторов. |
|
| Автор: | Дмитрий М [ Вс дек 26, 2021 14:56:47 ] |
| Заголовок сообщения: | Re: разрядник аа и ааа размеров никель-металгтдридных аккуму |
Много лет использую простейшую разрядку для 1,2 вольтовых аккумов в виде резистора на соответствующий ток и кремниевого диода последовательно. И никакой электроники, она там просто не нужна... Добавил индикатор с магнитофона стрелочный миниатюрный только и галетник для коммутации его на 4 гнезда разряда. |
|
| Автор: | Rimlyanin [ Пн дек 27, 2021 05:38:51 ] |
| Заголовок сообщения: | Re: разрядник аа и ааа размеров никель-металгтдридных аккуму |
Несколько полных циклов заряд-разряд для аккумуляторов делают перед началом их эксплуатации для Low Self Discharge NiMH лишняя трата ресурса аккумулятора. |
|
| Автор: | tonyk [ Пн дек 27, 2021 05:59:49 ] |
| Заголовок сообщения: | Re: разрядник аа и ааа размеров никель-металгтдридных аккуму |
Несколько полных циклов заряд-разряд для аккумуляторов делают перед началом их эксплуатации для Low Self Discharge NiMH лишняя трата ресурса аккумулятора. Тренировочные циклы делают с целью проработки глубинных слоёв материала электродов. Ресурс LSD аккумов достигает 1500 циклов, так что 1-2 тренировочных цикла не окажут влияние на общий ресурс, а вот ёмкости могут добавить. Хотя, судя по технологии производства LSD, эти операции по тренировке могут выполняться при производстве этих аккумов, потому что у некоторых производителей LSD аккумы приходят готовыми к использованию, то есть не требуют заряда перед началом использования. |
|
| Автор: | Rimlyanin [ Пн дек 27, 2021 06:23:28 ] |
| Заголовок сообщения: | Re: разрядник аа и ааа размеров никель-металгтдридных аккуму |
tonyk, как я уже выше писал, ресурс в несколько тысяч циклов при DoD ~60% заявлен, а при DoD 100% он составляет лишь сотни циклов. * И потратить их лучше в в рабочем режиме, а не бесполезно гоняя тренировками. и LSD аккумы не у некоторых, а у всех производителей продаются готовыми к использования (ready2use, ready for use и прочие подобные надписи). Иначе какой же он тогда LSD ? * на приведенном мною выше сайте http://aacycler.com/ есть и описание методики тестирования, и результаты с графиками. |
|
| Страница 1 из 2 | Часовой пояс: UTC + 3 часа |
| Powered by phpBB © 2000, 2002, 2005, 2007 phpBB Group http://www.phpbb.com/ |
|




