| Форум РадиоКот https://radiokot.ru/forum/ |
|
| Надежное фотореле специально для начинающих. https://radiokot.ru/forum/viewtopic.php?f=25&t=110173 |
Страница 1 из 3 |
| Автор: | petyalee [ Вт ноя 25, 2014 11:07:45 ] |
| Заголовок сообщения: | Надежное фотореле специально для начинающих. |
Всем привет! Нашел вот такую статью на сайте http://radiokot.ru/circuit/analog/games/15/ Возникла проблема там сказанно что VD1, VD2 любые кремниевые диоды. Скажите пожалуйста их наминалы , буду очень благодарен!!!! |
|
| Автор: | B@R5uk [ Вт ноя 25, 2014 12:39:59 ] |
| Заголовок сообщения: | Re: диоды. |
Эти диоды дают опорное напряжение для генератора тока на первом транзисторе. Главное, что требуется от этих диодов, -- это дать падение напряжения где-то 1,2-1,4 вольта. Диоды -- любые маломощные кремневые, какие есть в арсенале/ближайшем магазине (из распространённых кд521 вспоминаются). Можно, конечно, и германиевые взять, но их потребуется больше, так как на германиевых падение напряжения меньше. |
|
| Автор: | petyalee [ Вт ноя 25, 2014 12:53:01 ] |
| Заголовок сообщения: | Re: диоды. |
Спасибо. |
|
| Автор: | Jemchug [ Вт ноя 25, 2014 17:35:06 ] | |||
| Заголовок сообщения: | Re: диоды. | |||
B@R5uk писал(а): Главное, что требуется от этих диодов, -- это дать падение напряжения где-то 1,2-1,4 вольта. Диоды -- любые маломощные кремневые, какие есть в арсенале Для сведения ТС.Это на самом деле главное, только нужно учитывать, что два старых диода например Д220 или КД503 и другие старые дадут именно это падение напряжения, а вот если ставить диод КД522, то их придется ставить три штуки, для тогою что бы получить падение напряжения порядка 1,2 вольта. Проверить можно мультиметром прямо в схеме. Просто собираете подобную схему и проверяете паление напряжение на диоде, что у Вас есть в наличии. Если данную тему питать не от 5 вольтю а большею то вместо этих диодов лучше поставить стабилитрон на 3 вольта, например КС133А. Только внимательнее с полярностью стабилитрона.
|
||||
| Автор: | petyalee [ Вт ноя 25, 2014 20:21:33 ] |
| Заголовок сообщения: | Re: Надежное фотореле специально для начинающих. |
Доброго времени суток Jemchug. Все таки какие диоды ставить? кд521 в уме крутиться. |
|
| Автор: | Jemchug [ Вт ноя 25, 2014 20:26:02 ] |
| Заголовок сообщения: | Re: Надежное фотореле специально для начинающих. |
Так уже написали, что диоды любые, только нужно проверить, что бы на диодах падало напряжение порядка 1,2 - 1,5 вольта. Проверьте так. Напряжение там в пределах 4 - 9 вольт. Я думаю, что если диоды будут КД521, то нужно будет поставить три диода последовательно. Как то я сталкивался, что падение на одном диоде КД521 составляет 0,4 вольта, но лучше проверить, хотя если сразу поставить их три штуки не проверяя, то все должно работать. Просто с двумя КД521 я не пробовал. Пробовал только с двумя старыми КД503 |
|
| Автор: | Martin76 [ Вт ноя 25, 2014 20:27:34 ] |
| Заголовок сообщения: | Re: Надежное фотореле специально для начинающих. |
Jemchug писал(а): что два старых диода например Д220 или КД503 и другие старые дадут именно это падение напряжения, а вот если ставить диод КД522, то их придется ставить три штуки, Подобные стабилизаторы тока прекрасно работают с двумя диодами типа 521-522, 1N4148 и тп. Главное, чтобы падение на двух диодах было больше, чем на эмиттерном переходе. При токе 7,5мА точно такое будет. Кроме того вместо двух диодов и стабилитрона можно светодиод поставить.
|
|
| Автор: | petyalee [ Ср ноя 26, 2014 11:29:56 ] |
| Заголовок сообщения: | Re: Надежное фотореле специально для начинающих. |
Окей ребята. Буду пробовать. |
|
| Автор: | petyalee [ Вс ноя 30, 2014 20:34:58 ] |
| Заголовок сообщения: | Re: Надежное фотореле специально для начинающих. |
А фоторезистор можно поставить? Или другой фотодиод? |
|
| Автор: | Jemchug [ Вс ноя 30, 2014 20:53:10 ] |
| Заголовок сообщения: | Re: Надежное фотореле специально для начинающих. |
Можно. Суть применения стабилизатора тока в подобной схеме описана здесь. viewtopic.php?p=482773#p482773 |
|
| Автор: | petyalee [ Ср дек 03, 2014 11:21:26 ] |
| Заголовок сообщения: | Re: Надежное фотореле специально для начинающих. |
Сказанно что всесто светодиода можно поставить любую другую логическую схему. К примеру скажем как подключитт туда http://radiokot.ru/circuit/light/run/02/ вот такую схему? |
|
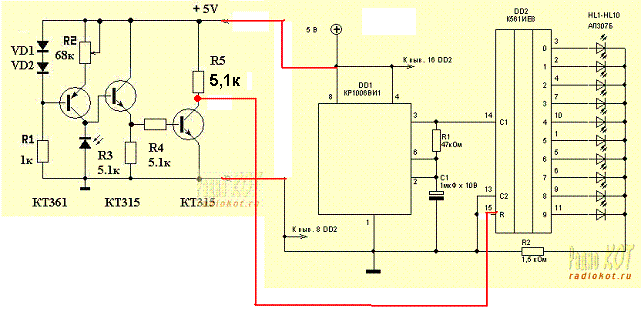
| Автор: | Jemchug [ Ср дек 03, 2014 20:07:13 ] | ||
| Заголовок сообщения: | Re: Надежное фотореле специально для начинающих. | ||
Например вот так. Как только будет темно, так заработают бегущие огни. Если светло, то в схеме бегущих огней будет постоянно гореть только один верхний светодиод. Можно придумать и осуществить также другие алгоритмы работы.
|
|||
| Автор: | petyalee [ Ср дек 03, 2014 21:19:02 ] |
| Заголовок сообщения: | Re: Надежное фотореле специально для начинающих. |
Ого! Как просто оказывается. Но я думаю что от 5 вольт тускловато гореть будет. |
|
| Автор: | Evan [ Сб авг 22, 2015 18:24:01 ] |
| Заголовок сообщения: | Re: Надежное фотореле специально для начинающих. |
Кто-нибудь знает, можно ли в схеме вместо светодиода поставить реле? Мне нужно чтобы выключало и включало уличное освещение. |
|
| Автор: | Денис [ Сб авг 22, 2015 18:35:31 ] |
| Заголовок сообщения: | Re: Надежное фотореле специально для начинающих. |
Evan писал(а): Кто-нибудь знает, можно ли в схеме вместо светодиода поставить реле? Конечно можно и здесь еще про это фотореле почитайте.Там как раз делают, что бы оно не срабатывало от случайного "затемнения" и еще про чувствительность. viewtopic.php?p=2197173#p2197173 aen писал(а): Просто для интереса за 15 минут собрал эту схему.
Детали брал те, что были под рукой, в том числе и фотодиод. Микросхема тоже не критично. Можно взять любые КМОП инвертора, в том числе и 176 серию. Чувствительность зависит от резистора в эмиттере транзистора. При сопротивдении 100 ком светить нужно непосредственно прямо на фотодиод. С резистором 910 ком срабатывает если даже светодиод смотрит в сторону от лампы стоящей на расстоянии полметра. Резистор в эмиттере делать больше с данным транзистором нет смысла, т.к. обратный ток коллектора КТ361 имеет величину 1 мка. Если транзистор взять КТ3107, то вероятно этот резистор можно еще увеличить, только смысла не вижу. Задержка при данных на схеме около 2 сек, т.е. включается с задержкой на 2 сек и не реагирует в течении 2 секунд при затемнении фотодиода. Задержку на включение в принципе можно убрать, если резистор перед конденсатором зашунтировать кремниевым диодом. В данной схеме когда фотодиод освещен, то на выходе единица. Из первых двух инверторов сначала хотел сделать триггер Шмидта, но почему то работало хуже. |
|
| Автор: | falkonist [ Сб авг 22, 2015 18:50:30 ] |
| Заголовок сообщения: | Re: Надежное фотореле специально для начинающих. |
petyalee писал(а): ...я думаю что от 5 вольт тускловато гореть будет. Не надо "думать" чепуху, а надо знать! Светодиоды - не лампочки: http://forum.cxem.net/index.php?showtop ... try1853825
|
|
| Автор: | Левчег [ Пт сен 25, 2015 12:48:31 ] |
| Заголовок сообщения: | Re: Надежное фотореле специально для начинающих. |
Народ, вместо кт361 можно - мп42а, а вместо кт315 - мп37? |
|
| Автор: | АлександрЛ [ Пт сен 25, 2015 13:10:51 ] |
| Заголовок сообщения: | Re: диоды. |
Jemchug писал(а): Просто собираете подобную схему и проверяете паление напряжение на диоде, что у Вас есть в наличии. Интересно, и зачем такие сложности? Берёте (можно самый простейший, из серии "83**") мультиметр, в режиме "прозвонки" он показывает падение напряжения на измеряемой цепи при токе примерно 1 мА.. "входное" напряжение- примерно 3 вольта, для диодов- достаточно.
Спойлер |
|
| Автор: | Jemchug [ Пт сен 25, 2015 14:28:50 ] |
| Заголовок сообщения: | Re: Надежное фотореле специально для начинающих. |
Левчег писал(а): Народ, вместо кт361 можно - мп42а, а вместо кт315 - мп37? Можно, но резко упадет чувствительность.При этом R2 не должно в данном случае превышать десятка килоом. |
|
| Автор: | Левчег [ Пт сен 25, 2015 14:30:53 ] |
| Заголовок сообщения: | Re: Надежное фотореле специально для начинающих. |
Jemchug писал(а): Можно, но резко упадет чувствительность. При этом R2 не должно в данном случае превышать десятка килоом. Спасибо!!! |
|
| Страница 1 из 3 | Часовой пояс: UTC + 3 часа |
| Powered by phpBB © 2000, 2002, 2005, 2007 phpBB Group http://www.phpbb.com/ |
|


