Например TDA7294

Форум РадиоКот • Просмотр темы - Кормим мультиметр от Li-Ion
Форум РадиоКот
Здесь можно немножко помяукать :)

Текущее время: Сб окт 04, 2025 00:19:09

Часовой пояс: UTC + 3 часа


ПРЯМО СЕЙЧАС:



Начать новую тему Ответить на тему  [ Сообщений: 7 ] 
Автор Сообщение
Не в сети
 Заголовок сообщения: Кормим мультиметр от Li-Ion
СообщениеДобавлено: Пт апр 28, 2017 08:30:43 
Родился

Зарегистрирован: Чт ноя 14, 2013 07:23:11
Сообщений: 8
Рейтинг сообщения: -4
Как вариант с отключением мультиметра,при падении напряжения менее трёх вольт.


Вложения:
ZIP.rar [8.86 KiB]
Скачиваний: 301
Вернуться наверх
 
Не в сети
 Заголовок сообщения: Re: Кормим мультиметр от Li-Ion
СообщениеДобавлено: Пт апр 28, 2017 13:37:59 
Друг Кота
Аватар пользователя

Карма: 40
Рейтинг сообщений: 608
Зарегистрирован: Вс янв 24, 2010 13:14:02
Сообщений: 4682
Откуда: Омск
Рейтинг сообщения: 0
А что делать со вложением?


Вернуться наверх
 
Не в сети
 Заголовок сообщения: Re: Кормим мультиметр от Li-Ion
СообщениеДобавлено: Пт апр 28, 2017 14:04:17 
Друг Кота
Аватар пользователя

Карма: 142
Рейтинг сообщений: 5959
Зарегистрирован: Чт авг 09, 2012 01:09:39
Сообщений: 6642
Откуда: Ливны
Рейтинг сообщения: 0
Распаковать наверное. :roll:
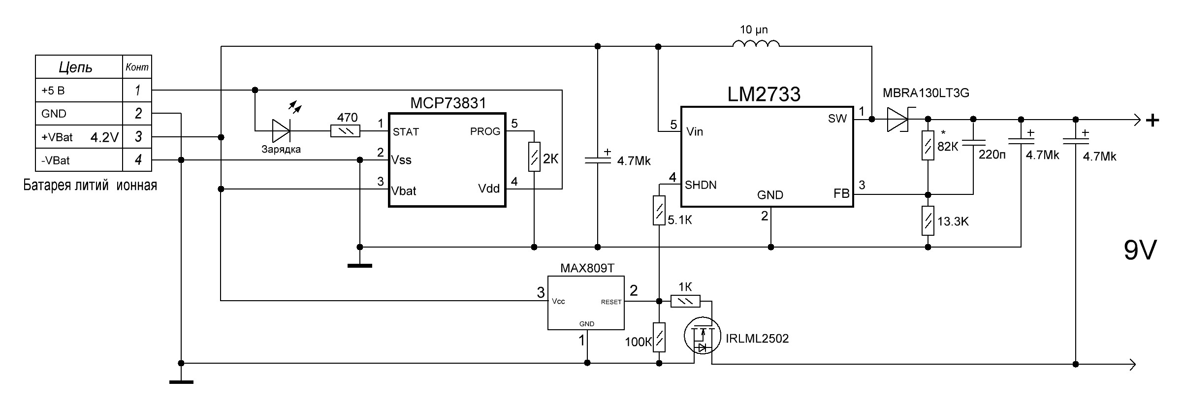
И вот что получается после распаковки:
СпойлерИзображение


Вложения:
Питание мультиметра.JPG [145.57 KiB]
Скачиваний: 682

_________________
Большой опыт, порой, не даёт находить/видеть нам простые и очевидные решения. :(
Всегда с уважением, Александр.
Вернуться наверх
 
Не в сети
 Заголовок сообщения: Re: Кормим мультиметр от Li-Ion
СообщениеДобавлено: Пт апр 28, 2017 14:35:51 
Друг Кота
Аватар пользователя

Карма: 65
Рейтинг сообщений: 802
Зарегистрирован: Чт апр 19, 2007 16:10:43
Сообщений: 9869
Откуда: г.Москва
Рейтинг сообщения: 0
А где брать пять вольт ?

_________________
Правило для российского гражданина: Во всем принимай сторону России, независимо от того, кто Россию возглавляет в данный момент, и какая страна или страны ей противостоят. Руководствуйся мудростью: "Россия, - всё, остальное - ничто!"


Вернуться наверх
 
Не в сети
 Заголовок сообщения: Re: Кормим мультиметр от Li-Ion
СообщениеДобавлено: Пт апр 28, 2017 15:02:05 
Друг Кота

Карма: 68
Рейтинг сообщений: 1408
Зарегистрирован: Сб янв 29, 2011 00:28:48
Сообщений: 7774
Рейтинг сообщения: 0
У меня тоже не распаковывалось....
+5 - это уже для зарядки лития...
====
Распаковывается после переименования.... spl7...


Последний раз редактировалось Enman Сб апр 29, 2017 10:41:20, всего редактировалось 1 раз.

Вернуться наверх
 
Не в сети
 Заголовок сообщения: Re: Кормим мультиметр от Li-Ion
СообщениеДобавлено: Пт апр 28, 2017 16:04:57 
Прорезались зубы
Аватар пользователя

Карма: 26
Рейтинг сообщений: 66
Зарегистрирован: Вс июл 10, 2011 14:41:10
Сообщений: 223
Рейтинг сообщения: 0
Это-же,безперебойник для тестера,наконец дождались.


Вернуться наверх
 
Не в сети
 Заголовок сообщения: Re: Кормим мультиметр от Li-Ion
СообщениеДобавлено: Сб апр 29, 2017 03:46:54 
Родился

Зарегистрирован: Чт ноя 14, 2013 07:23:11
Сообщений: 8
Рейтинг сообщения: 0
Вот плата в Lay. Не знаю распакуется или нет,прга ломанная.


Вложения:
lay.ZIP [20.61 KiB]
Скачиваний: 243
Вернуться наверх
 
Показать сообщения за:  Сортировать по:  Вернуться наверх
Начать новую тему Ответить на тему  [ Сообщений: 7 ] 

Часовой пояс: UTC + 3 часа


Кто сейчас на форуме

Сейчас этот форум просматривают: ivan111navi и гости: 16


Вы не можете начинать темы
Вы не можете отвечать на сообщения
Вы не можете редактировать свои сообщения
Вы не можете удалять свои сообщения
Вы не можете добавлять вложения

Найти:
Перейти:  


Powered by phpBB © 2000, 2002, 2005, 2007 phpBB Group
Русская поддержка phpBB
Extended by Karma MOD © 2007—2012 m157y
Extended by Topic Tags MOD © 2012 m157y