Например TDA7294

Форум РадиоКот • Просмотр темы - Ламинатор для изготовления печатных плат.
Форум РадиоКот
Здесь можно немножко помяукать :)

Текущее время: Вс мар 01, 2026 18:23:22

Часовой пояс: UTC + 3 часа


ПРЯМО СЕЙЧАС:



Начать новую тему Ответить на тему  [ Сообщений: 1023 ]     ... , , , 45, , , ...  
Автор Сообщение
 Заголовок сообщения: Re: Ламинатор для изготовления печатных плат.
СообщениеДобавлено: Пт мар 25, 2016 18:49:06 
Модератор
Аватар пользователя

Карма: 120
Рейтинг сообщений: 1088
Зарегистрирован: Пн дек 08, 2008 19:28:04
Сообщений: 22885
Откуда: 10км от Москвы на Север
Рейтинг сообщения: 0
А если его часик не выключать ...? :)


Вернуться наверх
 
 Заголовок сообщения: Re: Ламинатор для изготовления печатных плат.
СообщениеДобавлено: Пт мар 25, 2016 21:50:13 
Сверлит текстолит когтями
Аватар пользователя

Карма: 16
Рейтинг сообщений: 198
Зарегистрирован: Вс авг 21, 2011 21:11:56
Сообщений: 1131
Откуда: Харьков
Рейтинг сообщения: 0
А зачем его часик включать? Для изготовления одной платы достаточно 5 минут. Температура стабилизируется, в критический режим не выйдет. Платы в промышленном масштабе я не делаю, 1-2 в месяц. Долгие лета ему жизни :))
Вырезы облегчают тепловой режим верхней крышки, даже если она поплавится- это не важно главное, чтоб механизм подольше поработал.

_________________
GFXscope
uRLC
nRLC


Вернуться наверх
 
 Заголовок сообщения: Re: Ламинатор для изготовления печатных плат.
СообщениеДобавлено: Сб мар 26, 2016 12:12:22 
Открыл глаза
Аватар пользователя

Зарегистрирован: Чт окт 08, 2015 09:06:00
Сообщений: 57
Рейтинг сообщения: 0
Alex2 писал(а):
Допилил свой ламинатор


А плата 1,5мм там нормально проходит или что-то допиливали?

Я вот думаю, возможно уже обсуждалось. А что если самому сделать ламинатор (имеется ввиду механика)? Там же ничего сложного вроде бы. Подойдут ли валы из картриджа лазерного принтера?


Вернуться наверх
 
 Заголовок сообщения: Re: Ламинатор для изготовления печатных плат.
СообщениеДобавлено: Сб мар 26, 2016 17:03:01 
Сверлит текстолит когтями
Аватар пользователя

Карма: 16
Рейтинг сообщений: 198
Зарегистрирован: Вс авг 21, 2011 21:11:56
Сообщений: 1131
Откуда: Харьков
Рейтинг сообщения: 1
bot писал(а):
А плата 1,5мм там нормально проходит или что-то допиливали?

проходит спокойно 1,5 плата + 2 слоя фотобумаги, валик один подпружинивается. Зазора нет между валами нет. Пилил только корпус, без этого никак. Механику не трогал, только смазал.
Самому собирать механику нецелесообразно- основание, тэны, 2 валика- шестерни, мотор-редуктор.. Это все проще купить Рациональнее купить готовый ламинатор и доработать под свои нужды.

_________________
GFXscope
uRLC
nRLC


Вернуться наверх
 
Эиком - электронные компоненты и радиодетали
 Заголовок сообщения: Re: Ламинатор для изготовления печатных плат.
СообщениеДобавлено: Сб мар 26, 2016 18:30:13 
Открыл глаза
Аватар пользователя

Зарегистрирован: Чт окт 08, 2015 09:06:00
Сообщений: 57
Рейтинг сообщения: 0
Alex2 писал(а):
проходит спокойно 1,5 плата + 2 слоя фотобумаги, валик один подпружинивается. Зазора нет между валами нет. Пилил только корпус, без этого никак..

Всмысле корпус? Механика норм, а пластик корпуса не даёт просунуть плату?


Вернуться наверх
 
 Заголовок сообщения: Re: Ламинатор для изготовления печатных плат.
СообщениеДобавлено: Сб мар 26, 2016 22:00:34 
Модератор
Аватар пользователя

Карма: 120
Рейтинг сообщений: 1088
Зарегистрирован: Пн дек 08, 2008 19:28:04
Сообщений: 22885
Откуда: 10км от Москвы на Север
Рейтинг сообщения: 0
bot писал(а):
Alex2 писал(а):
Я вот думаю, возможно уже обсуждалось. А что если самому сделать ламинатор (имеется ввиду механика)? Там же ничего сложного вроде бы. Подойдут ли валы из картриджа лазерного принтера?


Подойдёт, только надо брать печки с лампами и без термоплёнки ... :)


Вернуться наверх
 
 Заголовок сообщения: Re: Ламинатор для изготовления печатных плат.
СообщениеДобавлено: Сб мар 26, 2016 23:41:47 
Сверлит текстолит когтями
Аватар пользователя

Карма: 16
Рейтинг сообщений: 198
Зарегистрирован: Вс авг 21, 2011 21:11:56
Сообщений: 1131
Откуда: Харьков
Рейтинг сообщения: 0
bot писал(а):
Всмысле корпус? Механика норм, а пластик корпуса не даёт просунуть плату?

Механизм пропускает, корпус нет.
ламинатор предназначен для больших листов бумаги, корпус разработан так, что от передней части до механизма сантиметров 5, а от механизма до выхода- сантиметров 7. Щель узкая, соответственно текстолит в принципе в щель не протиснется+ можно запхнуть только относительно большие платы, длиннее этого расстояния. С пропилами как на фото можно очень маленькие платы вставлять и извлекать.

_________________
GFXscope
uRLC
nRLC


Вернуться наверх
 
 Заголовок сообщения: Re: Ламинатор для изготовления печатных плат.
СообщениеДобавлено: Вс мар 27, 2016 08:35:14 
Модератор
Аватар пользователя

Карма: 120
Рейтинг сообщений: 1088
Зарегистрирован: Пн дек 08, 2008 19:28:04
Сообщений: 22885
Откуда: 10км от Москвы на Север
Рейтинг сообщения: 0
Alex2 писал(а):
.
ламинатор предназначен для больших листов бумаги...


Есть ламинаторы для пропусков, в них большие листы уже не засунешь ... :)


Вернуться наверх
 
 Заголовок сообщения: Re: Ламинатор для изготовления печатных плат.
СообщениеДобавлено: Вс мар 27, 2016 22:47:15 
Вымогатель припоя
Аватар пользователя

Карма: 9
Рейтинг сообщений: 162
Зарегистрирован: Пт сен 28, 2012 05:23:33
Сообщений: 511
Откуда: Санкт-Петербург
Рейтинг сообщения: 0
Всем привет!Столкнулся с такой проблемкой. Валы иногда начинают обратно крутиться, как бы дергаются назад мм на 5 и опять вперед. Никто не сталкивался с таким?


Вернуться наверх
 
 Заголовок сообщения: Re: Ламинатор для изготовления печатных плат.
СообщениеДобавлено: Вт апр 12, 2016 09:26:58 
Родился

Зарегистрирован: Пт апр 08, 2016 09:01:29
Сообщений: 1
Рейтинг сообщения: 0
а я хочу купить такой,нет времени делать такую конструкцию,но вариант стоящий,просто классный.К кому обратиться ,мой э-майл ul-malva@bk.ru


Вернуться наверх
 
 Заголовок сообщения: Re: Ламинатор для изготовления печатных плат.
СообщениеДобавлено: Чт апр 21, 2016 09:34:34 
Модератор
Аватар пользователя

Карма: 120
Рейтинг сообщений: 1088
Зарегистрирован: Пн дек 08, 2008 19:28:04
Сообщений: 22885
Откуда: 10км от Москвы на Север
Рейтинг сообщения: 0
Okkupant писал(а):
Всем привет!Столкнулся с такой проблемкой. Валы иногда начинают обратно крутиться, как бы дергаются назад мм на 5 и опять вперед. Никто не сталкивался с таким?


Возможны две причины:
1 Слишком большой прижим валов и нет "свободного" хода между ними.
2 Не хватает мощности двигателя и слишком большие обороты.


Вернуться наверх
 
 Заголовок сообщения: Re: Ламинатор для изготовления печатных плат.
СообщениеДобавлено: Ср июл 27, 2016 21:19:39 
Прорезались зубы

Карма: 1
Рейтинг сообщений: 21
Зарегистрирован: Пт фев 21, 2014 10:29:03
Сообщений: 241
Рейтинг сообщения: 5
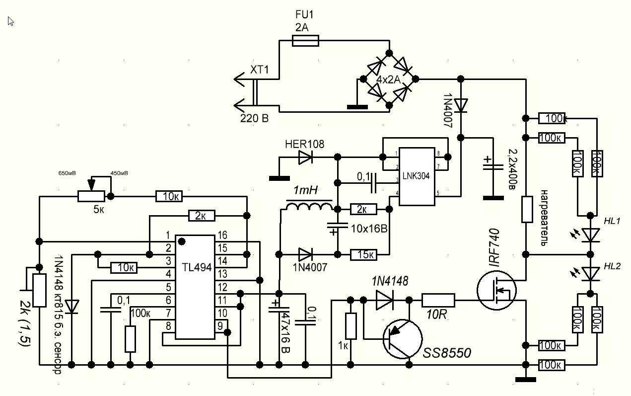
всем привет. Тут долго мотылялся по инету с вопросом как в шапке темы, ну както всё не приглянулось , то прошивкой температуру корректировать нужно, то нет регулировки, да и с атмегой разбираться времяни нет для такого простого вопроса. Суть: проанализировав много инфы инета выкладываю своё аналоговое вояние, собрано на макетной плате с шагом 2,54 (если не ошибаюсь). , Новую тему открывать не уверен что нужно, (если модераторы захотят выделить то я только за) Простой шим TL494+irf740 регулятор + термодатчик кт815. Всё работает вполне достойно только резисторы нужно применять малодрейфующие от температуры, на 1 ампер нагревателя радиатор не требуется, ну если что для надёжности (в корпусе всётаки тепло). Мож каму нибуть пригодится - я буду только рад. Быть добру :beer: :beer: :beer: Забыл сказать, регулировка температуры получилась 140-220 градусов, что дает пользоваться ламинатором по его прямому назначению. (делителем можно корректировать градацию, подстроечником ставим макс температуру. Схема простая и объяснений особо не требует)


Вложения:
ламинатор.rar [52.92 KiB]
Скачиваний: 607
402.jpg [164.33 KiB]
Скачиваний: 1308

_________________
фото собаки нельзя, а кошка сволочь на столе пирог обгрызла
Вернуться наверх
 
 Заголовок сообщения: Re: Ламинатор для изготовления печатных плат.
СообщениеДобавлено: Сб июн 24, 2017 10:35:46 
Встал на лапы

Зарегистрирован: Пн сен 14, 2015 22:43:10
Сообщений: 97
Рейтинг сообщения: 0
Всем привет, насколько важно подобрать точно C8 / C9 ? По схеме стоят 27 pF, есть только на 22 и на 30 ?

Изображение


Вернуться наверх
 
 Заголовок сообщения: Re: Ламинатор для изготовления печатных плат.
СообщениеДобавлено: Сб июн 24, 2017 10:40:38 
Сверлит текстолит когтями
Аватар пользователя

Карма: 18
Рейтинг сообщений: 161
Зарегистрирован: Вс мар 01, 2009 17:49:41
Сообщений: 1274
Откуда: Россия
Рейтинг сообщения: 0
Не так важно, ставьте на 22 пФ. :)

_________________
Ваше везение — в ваших руках: водите чёрную кошку на поводке.
Молчание не всегда означает согласие.


Вернуться наверх
 
 Заголовок сообщения: Re: Ламинатор для изготовления печатных плат.
СообщениеДобавлено: Ср июл 19, 2017 19:12:34 
Первый раз сказал Мяу!
Аватар пользователя

Карма: 4
Рейтинг сообщений: 9
Зарегистрирован: Пт июл 13, 2012 13:34:16
Сообщений: 33
Откуда: Екатеринбург
Рейтинг сообщения: 0
Не прошло и полгода, но я наконец таки собрал БУ своего ламинатора PDA4-230C
Прошивал Laminate_FULL, после запуска скорректировал температуру. Завтра буду пытать, а заодно морду лица ему делать, пока в стиле стим-панка блок управления :))

Запустился сразу, почти сразу. Я забыл R15 запаять как в том анекдоте про радиолюбителей. Он мне и давай матюкаться, типа Err и Err

Кстати, шил AVRDUDE. Как мордочку сделаю, скину пару скринов.

P.S. напрягло при пайке то, что smd детальки под разные размеры. Никогда не думал, что на одной плате своими руками разные типоразмеры smd компонентов кто-то будет делать. Я то покупал все "в копеечку", т.е. одного типоразмера, а оно вон как.

P.P.S. кто что делал с термостатом? Если прокладку делать, то из чего? Новый покупать пока не хочется, меня и так в радиомагазине уже узнают.

_________________
Не все коту масленица, иногда и паяльник в лапы


Вернуться наверх
 
 Заголовок сообщения: Re: Ламинатор для изготовления печатных плат.
СообщениеДобавлено: Чт июл 20, 2017 13:53:22 
Первый раз сказал Мяу!
Аватар пользователя

Карма: 4
Рейтинг сообщений: 9
Зарегистрирован: Пт июл 13, 2012 13:34:16
Сообщений: 33
Откуда: Екатеринбург
Рейтинг сообщения: 0
Несколько фоток готового изделия

На фотках индикатор засвечен, но это камера телефона так его видит.

Светофильтр не нашел, пока пусть будет так. Мордочку не приклеивал, снизу прижалась выключателями, а по периметру самой верхней панелью.

Стрелки немного заехали в края, но переделывать наверно не буду уже.

Если кому нужно, то шаблон панели для FrontDesigner 3.0 в прикрепленных файлах.

----------
Добавлено after 3 hours 13 minutes 55 seconds:
Снял термостат, посмотрел и офигел. Он у меня на 165 гр.С
Я то думаю, чего так долго не может разогреться ламинатор, а оно вон как.

Пока снял и подсоединил напрямую. Буду в магазине, поищу градусов на 210-220.

Я на него и грешил, потому что слышал щелчки при разогреве, а щелкать там на плате не чему.


Вложения:
Лицевая панель ламинатора.zip [2.39 KiB]
Скачиваний: 443
Панель управления.JPG [199.26 KiB]
Скачиваний: 853
Включен.JPG [223.26 KiB]
Скачиваний: 1011
Выключен.JPG [213.23 KiB]
Скачиваний: 678

_________________
Не все коту масленица, иногда и паяльник в лапы
Вернуться наверх
 
 Заголовок сообщения: Re: Ламинатор для изготовления печатных плат.
СообщениеДобавлено: Вс авг 06, 2017 21:09:26 
Встал на лапы

Зарегистрирован: Пн сен 14, 2015 22:43:10
Сообщений: 97
Рейтинг сообщения: 0
Всем привет, я так полагаю последняя прошивка вот в этом посте http://www.radiokot.ru/forum/viewtopic. ... 49#p633249
А подскажите как правильно прошивать Мегу которая уже запаяна на плате, выводы для прошивки вижу, самый главный вопрос, нужно ли подавать на плату питание или она от программатора запитается и прошьется ? Программатор китайский USB самый дешевый свисток в юсб. Спасибо.


Вернуться наверх
 
 Заголовок сообщения: Re: Ламинатор для изготовления печатных плат.
СообщениеДобавлено: Пн авг 07, 2017 21:48:42 
Встал на лапы

Зарегистрирован: Пн сен 14, 2015 22:43:10
Сообщений: 97
Рейтинг сообщения: 0
В общем с прошивкой разобрался, теперь экран не могу победить никак, показывает какую то белиберду, уже 2 раза все перепаивал, сравнивал со схемами, прозванивал, вроде все правильно, а горит черти что, все сегменты и постоянно что то там бежит, т.е. не просто светят все сегменты, а что то там происходит, а что непонятно, как можно проверить правильность вывода информации на индикатор или может как попробовать его запустить пошагово, т.е. один сегмент сначала запустить и далее ?


Вернуться наверх
 
 Заголовок сообщения: Re: Ламинатор для изготовления печатных плат.
СообщениеДобавлено: Пн авг 07, 2017 23:28:09 
Вымогатель припоя
Аватар пользователя

Карма: -11
Рейтинг сообщений: 15
Зарегистрирован: Ср фев 17, 2010 22:03:40
Сообщений: 600
Откуда: Омут
Рейтинг сообщения: 0
Fuse такие?


Вложения:
Fuse.PNG [21.66 KiB]
Скачиваний: 645
Вернуться наверх
 
 Заголовок сообщения: Re: Ламинатор для изготовления печатных плат.
СообщениеДобавлено: Вт авг 08, 2017 00:08:59 
Встал на лапы

Зарегистрирован: Пн сен 14, 2015 22:43:10
Сообщений: 97
Рейтинг сообщения: 0
Я думаю да, т.к. если сделать наоборот, то горят все символы и ничего не работает.
Изображение

Вроде все остальное то работает, но этот скотский индикатор )))
Включаю ламинатор, нагреватель в положение холодное ламинирование, двигатель в положение вперед.
Загорается зеленый светодиод, движок крутит, нагреватель не работает.
Пробую нажать на кнопку + , отзыв есть, бузер пикает 2 раза коротко.

Включаю в положение Горячее ламинирование, сначала так же горит только зеленый диод, потом нажимаю кнопку + , бузер пикает уже как то по другому, зеленый тухнет, загорается красный и идет нагрев.
Но на экране хрень полная, на фотке не покажешь, но такое ощущение, что горят все сегменты и поверх них еще что то индицируется ))))


Вернуться наверх
 
Показать сообщения за:  Сортировать по:  Вернуться наверх
Начать новую тему Ответить на тему  [ Сообщений: 1023 ]     ... , , , 45, , , ...  

Часовой пояс: UTC + 3 часа


Вы не можете начинать темы
Вы не можете отвечать на сообщения
Вы не можете редактировать свои сообщения
Вы не можете удалять свои сообщения
Вы не можете добавлять вложения

Найти:
Перейти:  


Powered by phpBB © 2000, 2002, 2005, 2007 phpBB Group
Русская поддержка phpBB
Extended by Karma MOD © 2007—2012 m157y
Extended by Topic Tags MOD © 2012 m157y