Например TDA7294

Форум РадиоКот • Просмотр темы - Частотный преобразователь
Форум РадиоКот
Здесь можно немножко помяукать :)

Текущее время: Вт окт 14, 2025 20:09:18

Часовой пояс: UTC + 3 часа


ПРЯМО СЕЙЧАС:



Начать новую тему Ответить на тему  [ Сообщений: 13387 ]     ... , , , 418, , , ...  
Автор Сообщение
Не в сети
 Заголовок сообщения: Re: Частотный преобразователь
СообщениеДобавлено: Ср апр 10, 2019 18:31:12 
Нашел транзистор. Понюхал.

Карма: -3
Рейтинг сообщений: -3
Зарегистрирован: Сб июн 26, 2010 12:08:42
Сообщений: 191
Рейтинг сообщения: 0
Доброго времени суток! Решил свои проблемы с частотный преобразователем, нашел причину почему неправильно у меня показывал индикатор. Как оказалось на печатной плате выходы 1 и 2 идут к показателю, а микроконтроллер пик16ф648 имеет выходы 2.,3. Если прошивка на данный микроконтроллер на выходы 1 и 3 на показометр?


Вернуться наверх
 
Не в сети
 Заголовок сообщения: Re: Частотный преобразователь
СообщениеДобавлено: Ср апр 10, 2019 19:00:29 
Родился

Зарегистрирован: Пт май 27, 2011 15:32:43
Сообщений: 2
Рейтинг сообщения: 0
Здравствуйте. Я сделал Частотный преобразователь на Pic16F628A. Панель управления - работает, защита по току также работает с аккумулятором на 4,5 вольт. Когда я подключаю IGBT и загружаю 3x60w в треугольнике и нажимаю «ПУСК», защита запускается мгновенно. Где может быть проблема?


Вернуться наверх
 
Не в сети
 Заголовок сообщения: Re: Частотный преобразователь
СообщениеДобавлено: Ср апр 10, 2019 20:11:38 
Собутыльник Кота

Карма: 48
Рейтинг сообщений: 888
Зарегистрирован: Чт июн 26, 2014 00:04:37
Сообщений: 2934
Рейтинг сообщения: 0
SabitofF писал(а):
на печатной плате выходы 1 и 2 идут к показателю, а микроконтроллер пик16ф648 имеет выходы 2.,3..

У меня в подписи ссылки, синенькие. Кликаете, скачиваете архив программ, и там ищите программу, которая вам нужна. Там лежат и печатки и схема конкретная к конкретной прошивке, а также файл "Читать" с описанием работы прошивки, они в одной папке с ней.
А так можно долго искать. Также есть текстовый файл "Об обновлениях", где есть информация об текущих изменениях и обновлениях, чтоб быть в курсе
Вот ссылки отдельно на общий архив
https://yadi.sk/d/tMQZT6pz3NMrSc
https://drive.google.com/open?id=0B9dgP ... HVITXlnUUE
vivazvp писал(а):
3x60w в треугольнике и нажимаю «ПУСК», защита запускается мгновенно.

R73? Бутстрепные резисторы, подвод питания 24В ближе к драйверам..

_________________
Обновления, документация, схемы и прошивки Восьмикрута - yandex
Обновления, документация, схемы и прошивки Восьмикрута - google
Видео ролики YouTube RuTube Дзен


Вернуться наверх
 
Не в сети
 Заголовок сообщения: Re: Частотный преобразователь
СообщениеДобавлено: Ср апр 10, 2019 21:11:05 
Встал на лапы

Зарегистрирован: Вс мар 24, 2019 04:39:47
Сообщений: 105
Откуда: Украина .Донецкая обл
Рейтинг сообщения: 0
Запустил я бп, на выходе получил 20в, нагрузил их 1А, держит без просадки, с час поганял, транзистор тепленький, увеличить напряжение домотать витков или поигратся с резистором?, напряжение питания с 3й обмотки получилось 13 в , не мало?
PS . все победил бп, печатка как и схема автора, намоточные из программы один в один, мотал как обычный транс.
Причина хлопков, диод когда заказывал UF302 не было , заказал аналог UF5408, сейчас читаю 1N5408, смутила буква Н, выдрал с какого то бп подкинул и хлопки ушли, заниженое напряжение стабилитроны, я ставил 2 по 12 , но сумарно получилось на них 19 в, поменял на 11 и 13 все ок.
Нагрузил 1 ампером, транзистор без радиатора, час , транзистор горячий но руку удержать можно.
все поехал в гараж на двигатель пробовать, на лампочки с лабораторного все ок.
Первый блин комом,
подключил двигатель 180 вт 3000 о.мин, блым и горит перегруз, что то заискрилось в реле,
банку взял от фотовспышки, 1500мкф на 350 в, она показывала утечку и довольно приличную, после тренировки, нормализовалась, заряд держала прилично и утечка ушла, не надолго, теперь вылезла глухим коротышем, слиплись контакты реле, разодрал, подкинул другую емкость 1000 мкф, снова перегруз, там не стал уже возится, приехал домой, верхнее плече фаза А к-э накоротко, сейчас поменял завтра снова в бой.
второе включение и снова он же и снова пробой к=э, меняю на другой на лампах 200 вт работает , получается его убивает индуктивная нагрузка, транзисторы FGA25N120ANTD, диод звонится,


Вернуться наверх
 
Эиком - электронные компоненты и радиодетали
Не в сети
 Заголовок сообщения: Re: Частотный преобразователь
СообщениеДобавлено: Чт апр 11, 2019 13:01:20 
Открыл глаза

Карма: 1
Рейтинг сообщений: 2
Зарегистрирован: Пн ноя 04, 2013 20:56:24
Сообщений: 71
Рейтинг сообщения: 0
вывод один, поставить нормальные ключи. Скорее ключи не держат напряжение, у меня фга работали и запускали 2.2кВт 3000об двигатель с шкивом 160мм. Но при остановке вылетала стойка либо один из ключей. Поставил irg4ph50kd все проблемы ушли.


Вернуться наверх
 
Не в сети
 Заголовок сообщения: Re: Частотный преобразователь
СообщениеДобавлено: Чт апр 11, 2019 13:23:46 
Встал на лапы

Зарегистрирован: Вс мар 24, 2019 04:39:47
Сообщений: 105
Откуда: Украина .Донецкая обл
Рейтинг сообщения: 0
что лучше, G4PH50UD или irg4ph50kd?


Вернуться наверх
 
Не в сети
 Заголовок сообщения: Re: Частотный преобразователь
СообщениеДобавлено: Чт апр 11, 2019 13:32:50 
Опытный кот
Аватар пользователя

Карма: 2
Рейтинг сообщений: 56
Зарегистрирован: Пт мар 11, 2011 08:14:20
Сообщений: 799
Откуда: г. Озёрск Челяб. обл.
Рейтинг сообщения: 0
G4PH50UD - более быстрые.

Вопрос к автору.
Дмитрий, не могли бы Вы расписать формулы выбора нужного дросселя для Бульдюка, т.е.:
мощность - ток - частота - индуктивность. У меня слабоваты знания по теории (образование не профильное).
Подумываю о стабилизаторе, т.к. пользуюсь инвертором по Вашему проекту в СНТ, а там качество сети весьма отвратительное, часто срабатывает защита по просадке напряжения. Расчёт самого дросселя сделаю сам (да и со "Старичком" лично знаком)


Вернуться наверх
 
Не в сети
 Заголовок сообщения: Re: Частотный преобразователь
СообщениеДобавлено: Чт апр 11, 2019 14:14:07 
Родился
Аватар пользователя

Зарегистрирован: Вт апр 16, 2013 15:57:46
Сообщений: 9
Рейтинг сообщения: 0
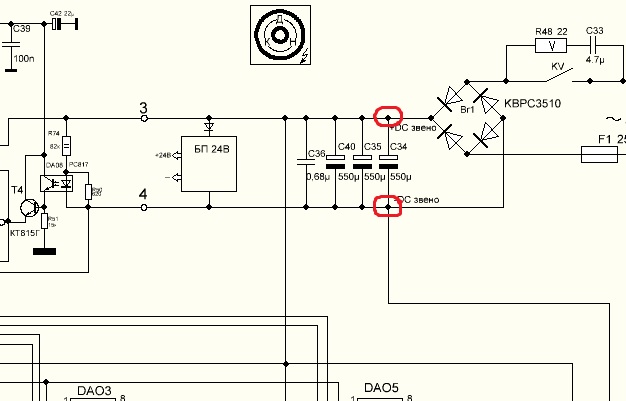
Я извиняюсь, но не могу понять работу схемы тормозного блока. При падении напряжения на выводах DC-,DC+, открывается транзистор и замыкает их, если я правильно понял. Но это же КЗ :shock: . Точки подключения тормозного блока отметил на схеме.


Вложения:
DC.jpg [48.24 KiB]
Скачиваний: 415
Вернуться наверх
 
Не в сети
 Заголовок сообщения: Re: Частотный преобразователь
СообщениеДобавлено: Чт апр 11, 2019 14:40:32 
Первый раз сказал Мяу!

Карма: 1
Рейтинг сообщений: 4
Зарегистрирован: Пн апр 16, 2012 15:26:42
Сообщений: 32
Рейтинг сообщения: 0
Я извиняюсь, но не могу понять работу схемы тормозного блока. При падении напряжения на выводах DC-,DC+, открывается транзистор и замыкает их, если я правильно понял. Но это же КЗ :shock: . Точки подключения тормозного блока отметил на схеме.

Открывается транзистор при повышении напряжения на выводах DC- DC+, КЗ не будет, т.к. встречно включен диод D2 и разряд идет через тормозной резистор.


Вернуться наверх
 
Не в сети
 Заголовок сообщения: Re: Частотный преобразователь
СообщениеДобавлено: Чт апр 11, 2019 15:10:19 
Нашел транзистор. Понюхал.

Карма: -3
Рейтинг сообщений: -3
Зарегистрирован: Сб июн 26, 2010 12:08:42
Сообщений: 191
Рейтинг сообщения: 0
Выручайте! Вроде плату управления уже сделал, при подаче питания появляется на индикаторе ошибка 01, при нажатии кнопки сброса появляется 00. При нажатии на кнопку старт никакой реакции не происходит. Задачник не подключён, так как его ещё нет. При нажатии двух кнопок старт и Raver’s на индикаторе происходит обратный от счёт от 99.9. В чем может быть проблема, как проверить драйвера, из мануала ничего не понял.
Ещё иногда показывает ошибку F1.9


Вернуться наверх
 
Не в сети
 Заголовок сообщения: Re: Частотный преобразователь
СообщениеДобавлено: Чт апр 11, 2019 18:51:03 
Встал на лапы

Зарегистрирован: Вс мар 24, 2019 04:39:47
Сообщений: 105
Откуда: Украина .Донецкая обл
Рейтинг сообщения: 0
Задачник не подключён, так как его ещё нет. При нажатии двух кнопок старт и Raver’s на индикаторе происходит обратный от счёт от 99.9. В чем может быть проблема, как проверить драйвера, из мануала ничего не понял.
Ещё иногда показывает ошибку F1.9

оптопары на землю посажеы, реле перемкнуто?


Вернуться наверх
 
Не в сети
 Заголовок сообщения: Re: Частотный преобразователь
СообщениеДобавлено: Чт апр 11, 2019 19:36:51 
Нашел транзистор. Понюхал.

Карма: -3
Рейтинг сообщений: -3
Зарегистрирован: Сб июн 26, 2010 12:08:42
Сообщений: 191
Рейтинг сообщения: 0
Да, реле срабатывает через 2-3 секунды после подачи напряжения


Вернуться наверх
 
Не в сети
 Заголовок сообщения: Re: Частотный преобразователь
СообщениеДобавлено: Чт апр 11, 2019 20:14:42 
Вымогатель припоя
Аватар пользователя

Карма: 3
Рейтинг сообщений: 311
Зарегистрирован: Чт мар 31, 2016 13:47:04
Сообщений: 635
Откуда: Самара
Рейтинг сообщения: 3
SabitofF
Для начала вам придется понять хотя бы в общих чертах назначение частей этого аппарата. Например, кнопка "Сброс" при нажатии размыкает цепь. Поэтому когда она замкнута и все остальное в поряде (DC в норме и защита в покое) - это "0.0", когда разомкнута - "F0.1". У вас же все наоборот.

Может, Тайны ВОСЬМИКРУТА. Показометр. ясности добавит...

_________________
HEMETCкий архив: H8K на yandex-диске = H8K на google-диске
Показометры на Arduino и другие Восьмикруты (схемы, платы, прошивки, фото)


Вернуться наверх
 
Не в сети
 Заголовок сообщения: Re: Частотный преобразователь
СообщениеДобавлено: Чт апр 11, 2019 20:44:45 
Встал на лапы

Зарегистрирован: Вс мар 24, 2019 04:39:47
Сообщений: 105
Откуда: Украина .Донецкая обл
Рейтинг сообщения: 0
SabitofF
Для начала вам придется понять хотя бы в общих чертах назначение частей этого аппарата. Например, кнопка "Сброс" при нажатии размыкает цепь. Поэтому когда она замкнута и все остальное в поряде (DC в норме и защита в покое) - это "0.0", когда разомкнута - "F0.1". У вас же все наоборот.

Может, Тайны ВОСЬМИКРУТА. Показометр. ясности добавит...

сам проходил через эти грабли, пока не ткнули носом в описание настройки восмикрута, у автора в подписи все есть, почитать стоит


Вернуться наверх
 
Не в сети
 Заголовок сообщения: Re: Частотный преобразователь
СообщениеДобавлено: Чт апр 11, 2019 20:55:20 
Нашел транзистор. Понюхал.

Карма: -3
Рейтинг сообщений: -3
Зарегистрирован: Сб июн 26, 2010 12:08:42
Сообщений: 191
Рейтинг сообщения: 0
SabitofF
кнопка "Сброс" при нажатии размыкает цепь. Поэтому когда она замкнута и все остальное в поряде (DC в норме и защита в покое) - это "0.0", когда разомкнута - "F0.1". У вас же все наоборот.

Может, Тайны ВОСЬМИКРУТА. Показометр. ясности добавит...

Кнопка сброс установлена правильно замкнута, при ее нажатии на индикаторе появляется ошибка 01, когда отпущена 00

Добавлено after 2 minutes 46 seconds:
сам проходил через эти грабли, пока не ткнули носом в описание настройки восмикрута, у автора в подписи все есть, почитать стоит

Уже раза 4 перечитал настройку платы управления, вроде все совпадает с описанием, а по факту не работает(


Вернуться наверх
 
Не в сети
 Заголовок сообщения: Re: Частотный преобразователь
СообщениеДобавлено: Чт апр 11, 2019 21:32:27 
Вымогатель припоя
Аватар пользователя

Карма: 3
Рейтинг сообщений: 311
Зарегистрирован: Чт мар 31, 2016 13:47:04
Сообщений: 635
Откуда: Самара
Рейтинг сообщения: 0
Кнопка сброс установлена правильно замкнута
А где она у вас установлена, покажете?

_________________
HEMETCкий архив: H8K на yandex-диске = H8K на google-диске
Показометры на Arduino и другие Восьмикруты (схемы, платы, прошивки, фото)


Вернуться наверх
 
Не в сети
 Заголовок сообщения: Re: Частотный преобразователь
СообщениеДобавлено: Пт апр 12, 2019 06:31:02 
Встал на лапы

Зарегистрирован: Вс мар 24, 2019 04:39:47
Сообщений: 105
Откуда: Украина .Донецкая обл
Рейтинг сообщения: 0
Уже раза 4 перечитал настройку платы управления, вроде все совпадает с описанием, а по факту не работает(

Значит гдето косяк, монтаж-прошивка, мне контроллеры основательно мозг вынесли


Вернуться наверх
 
Не в сети
 Заголовок сообщения: Re: Частотный преобразователь
СообщениеДобавлено: Пт апр 12, 2019 07:09:47 
Родился
Аватар пользователя

Зарегистрирован: Вт апр 16, 2013 15:57:46
Сообщений: 9
Рейтинг сообщения: 0
Можно ли взять питание микросхемы тормозного узла от платы частотника, что бы не ставить R7,R8?


Вернуться наверх
 
Не в сети
 Заголовок сообщения: Re: Частотный преобразователь
СообщениеДобавлено: Пт апр 12, 2019 08:55:42 
Встал на лапы

Зарегистрирован: Вс мар 24, 2019 04:39:47
Сообщений: 105
Откуда: Украина .Донецкая обл
Рейтинг сообщения: 0
Еще один пуск и еще один ключ, на этот раз нижнее плече тойже фазы, сейчас глянул у другого продавца теже FGA25N120ANTD по 60 с чем то гр, я купил по 25, что именно купил тайна великая есть.
Заказал IRG4PH50UD


Вернуться наверх
 
Не в сети
 Заголовок сообщения: Re: Частотный преобразователь
СообщениеДобавлено: Пт апр 12, 2019 11:29:26 
Открыл глаза

Карма: 1
Рейтинг сообщений: 2
Зарегистрирован: Пн ноя 04, 2013 20:56:24
Сообщений: 71
Рейтинг сообщения: 0
Разбей транзистор и увидишь тайну.


Вернуться наверх
 
Показать сообщения за:  Сортировать по:  Вернуться наверх
Начать новую тему Ответить на тему  [ Сообщений: 13387 ]     ... , , , 418, , , ...  

Часовой пояс: UTC + 3 часа


Кто сейчас на форуме

Сейчас этот форум просматривают: vik72 и гости: 23


Вы не можете начинать темы
Вы не можете отвечать на сообщения
Вы не можете редактировать свои сообщения
Вы не можете удалять свои сообщения
Вы не можете добавлять вложения

Найти:
Перейти:  
cron


Powered by phpBB © 2000, 2002, 2005, 2007 phpBB Group
Русская поддержка phpBB
Extended by Karma MOD © 2007—2012 m157y
Extended by Topic Tags MOD © 2012 m157y