Например TDA7294

Форум РадиоКот • Просмотр темы - Сто ватт на коленке (КН).
Форум РадиоКот
Здесь можно немножко помяукать :)

Текущее время: Пт ноя 28, 2025 09:08:48

Часовой пояс: UTC + 3 часа


ПРЯМО СЕЙЧАС:



Начать новую тему Ответить на тему  [ Сообщений: 1088 ]    , , , , 5, , , ...  
Автор Сообщение
Не в сети
 Заголовок сообщения:
СообщениеДобавлено: Ср фев 21, 2007 22:45:58 
Вечно гонимый
Аватар пользователя

Зарегистрирован: Ср янв 10, 2007 19:15:51
Сообщений: 568
Рейтинг сообщения: 0
отключите выходные транзисторы !!!

а узел R5С2 подсоедините к коллектору Т3. Теперь на коллекторе Т3 у вас должно быть напряжение около нуля. А падение на всех 3-х диодах около 2-х вольт.

измерьте и доложите.


Вернуться наверх
 
Не в сети
 Заголовок сообщения:
СообщениеДобавлено: Ср фев 21, 2007 23:32:57 
Админ
Аватар пользователя

Карма: 109
Рейтинг сообщений: 458
Зарегистрирован: Вт авг 23, 2005 15:23:25
Сообщений: 10815
Откуда: Москва
Рейтинг сообщения: 0
Медали: 1
Получил миской по аватаре (1)
А я вот еще чего подумал - а Вы часом полярность не перепутали? :)
(+) должен идти на TIP142, а (-) - на TIP147

_________________
А вот футболки кому? Кружки, значки!
Мысли Пачкают Мозги


Вернуться наверх
 
Не в сети
 Заголовок сообщения:
СообщениеДобавлено: Чт фев 22, 2007 09:02:04 
Админ
Аватар пользователя

Карма: 109
Рейтинг сообщений: 458
Зарегистрирован: Вт авг 23, 2005 15:23:25
Сообщений: 10815
Откуда: Москва
Рейтинг сообщения: 0
Медали: 1
Получил миской по аватаре (1)
И вот мне еще какая в голову мысль пришла - Артем, у Вас транзисторы на одном радиаторе стоят? Если да, то они надежно изолированы от радиатора? Проверьте сопротивление между фланцами транзисторов и радиатором.

_________________
А вот футболки кому? Кружки, значки!
Мысли Пачкают Мозги


Вернуться наверх
 
Не в сети
 Заголовок сообщения:
СообщениеДобавлено: Чт фев 22, 2007 12:22:56 
Прорезались зубы
Аватар пользователя

Зарегистрирован: Ср ноя 29, 2006 15:43:34
Сообщений: 218
Откуда: Киев (троещина)
Рейтинг сообщения: 0
Здрасте, товарищи
Питание я не перепутал это точно и транзисторы от радиатора изолированы надежно но фот что я заметил у этих транзисторов по-идее колектор на корпусе?
Если да то у меня почемуто между корпусами тип142 и тип147 сопротивление

_________________
Нет? Нет? А вот и Дааааа)


Вернуться наверх
 
Эиком - электронные компоненты и радиодетали
Не в сети
 Заголовок сообщения:
СообщениеДобавлено: Чт фев 22, 2007 12:44:19 
Вечно гонимый
Аватар пользователя

Зарегистрирован: Ср янв 10, 2007 19:15:51
Сообщений: 568
Рейтинг сообщения: 0
а у вас даташит на них есть ?

вы сделали так как я вас попросил ?


Вернуться наверх
 
Не в сети
 Заголовок сообщения:
СообщениеДобавлено: Чт фев 22, 2007 13:32:32 
Прорезались зубы
Аватар пользователя

Зарегистрирован: Ср ноя 29, 2006 15:43:34
Сообщений: 218
Откуда: Киев (троещина)
Рейтинг сообщения: 0
Вот померил
что пулучилось


Вложения:
Безымянный.JPG [26.85 KiB]
Скачиваний: 1802

_________________
Нет? Нет? А вот и Дааааа)
Вернуться наверх
 
Не в сети
 Заголовок сообщения:
СообщениеДобавлено: Чт фев 22, 2007 13:41:06 
Вечно гонимый
Аватар пользователя

Зарегистрирован: Ср янв 10, 2007 19:15:51
Сообщений: 568
Рейтинг сообщения: 0
Странные какие то числа - не реальные просто. вы относительно "земли" меряете ? земля блока питания подключена ?

Если синим у вас "-" то будто бы Т3 у вас пробит.

измерьте напряжения во всех точках схемы и напишите только МИНУСЫ и ПЛЮСЫ обозначьте.

и замерьте падение напряжения на каждом диоде.


Последний раз редактировалось Abakt Чт фев 22, 2007 13:51:13, всего редактировалось 1 раз.

Вернуться наверх
 
Не в сети
 Заголовок сообщения:
СообщениеДобавлено: Чт фев 22, 2007 13:47:15 
Вечно гонимый
Аватар пользователя

Зарегистрирован: Ср янв 10, 2007 19:15:51
Сообщений: 568
Рейтинг сообщения: 0
чтоб диф. каскад стал симметричным я бы посоветовал поставить R1 - 22 Ком (как R5) .


Вернуться наверх
 
Не в сети
 Заголовок сообщения:
СообщениеДобавлено: Чт фев 22, 2007 13:52:44 
Вечно гонимый
Аватар пользователя

Зарегистрирован: Ср янв 10, 2007 19:15:51
Сообщений: 568
Рейтинг сообщения: 0
щуп МИНУС соедините с "землей" устройства и другим щупом меряйте и наносите записи на схему на листочке.

потом падения на диодах измерьте.


Вернуться наверх
 
Не в сети
 Заголовок сообщения:
СообщениеДобавлено: Чт фев 22, 2007 16:32:44 
Прорезались зубы
Аватар пользователя

Зарегистрирован: Ср ноя 29, 2006 15:43:34
Сообщений: 218
Откуда: Киев (троещина)
Рейтинг сообщения: 0
Вот так красный + синий общий


Вложения:
Безымянный.GIF [9.47 KiB]
Скачиваний: 1687

_________________
Нет? Нет? А вот и Дааааа)
Вернуться наверх
 
Не в сети
 Заголовок сообщения:
СообщениеДобавлено: Чт фев 22, 2007 16:37:28 
Вечно гонимый
Аватар пользователя

Зарегистрирован: Ср янв 10, 2007 19:15:51
Сообщений: 568
Рейтинг сообщения: 0
т.е. у тебя на диодах 19 вольт падает чтоли ?

ты можешь понятно написать напряжения ???

0 - вольт это низ R1. другие напряжения пишт +4.5 или -8

так как нужно обозначать напряжения.

и на каждом диоде щупами померий напряжения.


Вернуться наверх
 
Не в сети
 Заголовок сообщения:
СообщениеДобавлено: Чт фев 22, 2007 18:44:50 
Прорезались зубы
Аватар пользователя

Зарегистрирован: Ср ноя 29, 2006 15:43:34
Сообщений: 218
Откуда: Киев (троещина)
Рейтинг сообщения: 0
Люди хелп подскажите рульную схему усилка с питанем +-42 вольта
А то я уже 2 месяца без нормального музона сижу!
Вернее вообще без музона сижу усилка нету а колонки есть а на компе 65 гиг музона!

_________________
Нет? Нет? А вот и Дааааа)


Вернуться наверх
 
Не в сети
 Заголовок сообщения:
СообщениеДобавлено: Пт фев 23, 2007 12:28:24 
Прорезались зубы
Аватар пользователя

Зарегистрирован: Ср ноя 29, 2006 15:43:34
Сообщений: 218
Откуда: Киев (троещина)
Рейтинг сообщения: 0
А можна точками на схеме показать где и что мерить

_________________
Нет? Нет? А вот и Дааааа)


Вернуться наверх
 
Не в сети
 Заголовок сообщения:
СообщениеДобавлено: Пт фев 23, 2007 12:52:14 
Вечно гонимый
Аватар пользователя

Зарегистрирован: Ср янв 10, 2007 19:15:51
Сообщений: 568
Рейтинг сообщения: 0
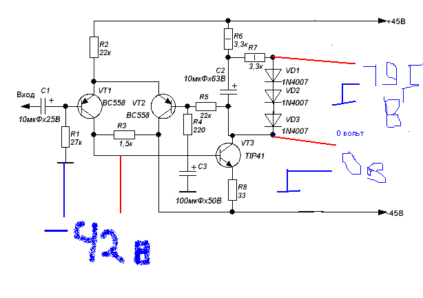
Вроде словами выше написал - ВЕЗДЕ !

Чем больше вы дадите информации о состоянии вашего устройства - тем проще будет понять в чем проблема.

Вот рисунок - измерьте напряжения в КРАСНЫХ ТОЧКАХ относительно общего провода схемы - т.е. низа резистора R1.

Желательно измерить непосредственно падения напряжения на каждом диоде, на Б-Э транзисторов и на резисторе R8.

========

У вас есть даташиты на транзисторы усилителя ?
если нет то скачайте - google.com


Вложения:
test.gif [7.56 KiB]
Скачиваний: 1409
Вернуться наверх
 
Не в сети
 Заголовок сообщения:
СообщениеДобавлено: Пт фев 23, 2007 16:37:01 
Прорезались зубы
Аватар пользователя

Зарегистрирован: Ср ноя 29, 2006 15:43:34
Сообщений: 218
Откуда: Киев (троещина)
Рейтинг сообщения: 0
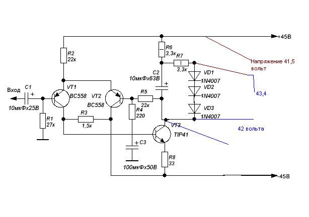
Вот


Вложения:
test.gif [7.74 KiB]
Скачиваний: 1610

_________________
Нет? Нет? А вот и Дааааа)
Вернуться наверх
 
Не в сети
 Заголовок сообщения:
СообщениеДобавлено: Пт фев 23, 2007 16:38:00 
Прорезались зубы
Аватар пользователя

Зарегистрирован: Ср ноя 29, 2006 15:43:34
Сообщений: 218
Откуда: Киев (троещина)
Рейтинг сообщения: 0
Резисторы R2 R3 я поставил по 27 кОм

_________________
Нет? Нет? А вот и Дааааа)


Вернуться наверх
 
Не в сети
 Заголовок сообщения:
СообщениеДобавлено: Пт фев 23, 2007 16:50:50 
Вечно гонимый
Аватар пользователя

Зарегистрирован: Ср янв 10, 2007 19:15:51
Сообщений: 568
Рейтинг сообщения: 0
а R3 зачем так сурово ? там же 1.5 ком !


Вернуться наверх
 
Не в сети
 Заголовок сообщения:
СообщениеДобавлено: Пт фев 23, 2007 16:55:57 
Вечно гонимый
Аватар пользователя

Зарегистрирован: Ср янв 10, 2007 19:15:51
Сообщений: 568
Рейтинг сообщения: 0
напряжения ВЕЛИКОЛЕПНЫЕ !

Осталось правильно подключить ИСПРАВНЫЕ выходные транзисторы.

Нарисуйте графически как вы их подключаете ?

И включайте усилок без нагрузки.

Желательно к пониженому напряжению питания

или в цепи + - 45 вольт включите последовательно лампы по 100 Вт - у них примерно 40 Ом сопротивление у холодных.

тогда вы сможете промерить напряжения с выходными транзисторами.

========

Вы не отвечаете - у вас есть ДатаШиты на выходные транзисторы ?


Вернуться наверх
 
Не в сети
 Заголовок сообщения:
СообщениеДобавлено: Пт фев 23, 2007 17:00:40 
Прорезались зубы
Аватар пользователя

Зарегистрирован: Ср ноя 29, 2006 15:43:34
Сообщений: 218
Откуда: Киев (троещина)
Рейтинг сообщения: 0
Да у меня есть даташит на выходные транзисторы
Что нужно сделать?
Оставить перемычку
Подпаять транзисторы, резисторы на 0,33 Ом
Измерить напряжение на красных точках
И сообщить их вам?

_________________
Нет? Нет? А вот и Дааааа)


Вернуться наверх
 
Не в сети
 Заголовок сообщения:
СообщениеДобавлено: Пт фев 23, 2007 17:07:37 
Вечно гонимый
Аватар пользователя

Зарегистрирован: Ср янв 10, 2007 19:15:51
Сообщений: 568
Рейтинг сообщения: 0
делаете нормальную схему усилителя. УБЕДИТЕСЬ что правильно подключаете транзисторы.

перемычку уонечно же уберите.

Включайте через лампы 60-150 Вт в цепях питания.

Измеряйте в точках и на полной схеме где нет точек добавьте сами !


Вернуться наверх
 
Показать сообщения за:  Сортировать по:  Вернуться наверх
Начать новую тему Ответить на тему  [ Сообщений: 1088 ]    , , , , 5, , , ...  

Часовой пояс: UTC + 3 часа


Кто сейчас на форуме

Сейчас этот форум просматривают: veso74 и гости: 39


Вы не можете начинать темы
Вы не можете отвечать на сообщения
Вы не можете редактировать свои сообщения
Вы не можете удалять свои сообщения
Вы не можете добавлять вложения

Найти:
Перейти:  


Powered by phpBB © 2000, 2002, 2005, 2007 phpBB Group
Русская поддержка phpBB
Extended by Karma MOD © 2007—2012 m157y
Extended by Topic Tags MOD © 2012 m157y