Например TDA7294

Форум РадиоКот • Просмотр темы - Звуковой переключатель.
Форум РадиоКот
Здесь можно немножко помяукать :)

Текущее время: Пн фев 16, 2026 19:01:00

Часовой пояс: UTC + 3 часа


ПРЯМО СЕЙЧАС:



Начать новую тему Ответить на тему  [ Сообщений: 90 ]    , , , 4,  
Автор Сообщение
Не в сети
 Заголовок сообщения: Re: Мелкие практические вопросы
СообщениеДобавлено: Чт фев 03, 2011 23:49:04 
Первый раз сказал Мяу!
Аватар пользователя

Зарегистрирован: Вт янв 18, 2011 16:58:59
Сообщений: 34
Рейтинг сообщения: 0
Перенес сюда.

aen

_____




блин ну че за фигня однако ....

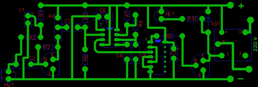
собрал по этой схеме ...
Вложение:
Хлопушка_v_1_3.JPG [165.37 KiB]
Скачиваний: 753

симптомы следующие:
1. издаеш звуки не работает ...
2. касаешься корпуса микрофона ... загораеться светодиод - реле не переключаеться....
3. замыкаешь екмитер и коллектор ... загораетьс светодиод и переключаеться реле...

кто знает как провереть... мож там какие контрольные значения напряжения ...или еще как ...

микрофон из гарнитуры ...

и еще мож жто изза самих транзисторов .... нужны были кт3102б а у меня ВС547С (наш аналог кт3102Г)???

Вложение:
SAM_0406.JPG [190.49 KiB]
Скачиваний: 732

Вложение:
SAM_0405.JPG [185.64 KiB]
Скачиваний: 667

_________________
"Стой там - иди сюда! Принеси мне то - не знаю что!"


Вернуться наверх
 
Не в сети
 Заголовок сообщения: Re: Мелкие практические вопросы
СообщениеДобавлено: Чт фев 03, 2011 23:57:39 
Поставщик валерьянки для Кота
Аватар пользователя

Карма: 29
Рейтинг сообщений: 354
Зарегистрирован: Вс июл 11, 2010 14:39:04
Сообщений: 2458
Откуда: Россия.
Рейтинг сообщения: 0
arukas писал(а):
кто знает как провереть... мож там какие контрольные значения напряжения ...или еще как ...
Почему вместо схемы печатку выложили? Кто тут в печатке будет разбираться?
Проверяйте на работоспособность каждую составную часть по отдельности.
Вот здесь же написано.

viewtopic.php?p=76553#p76553

download/file.php?id=4232

Начни с последнего каскада.

Коллектор последнего транзистора замкни на общий провод. Реле должно сработать.

R9 отрывай от триггера и подключай к плюсу. Реле должно сработать.
Если светодиод горит, а реле не щелкает, то значит транзистор не полностью открывается или реле не хватает напряжения. Попробуй уменьшить R9 до 5,1 ком
Я думаю вот здесь и нужно копать. Когда R9 соединяешь с плюсом, измерь напряжение между коллектором и эмиттером. Оно должно быть меньше одного вольта. Хотя возможно у тебя реле на грани работает и ему не хватает напряжения. Если можно, то питание немного тогда увеличь.

Дальше я думаю у тебя все нормально, но можешь для интереса проверить.

Третий вывод от триггере отрывайте и кратковременно касайтесь этим выводом плюса. Реле должно щелкать.

Потом пробуй кратковременно замыкать второй вывод таймера на общий провод и реле должно щелкать.

Если все это работает, тогда уж переходи к транзистору.


Вернуться наверх
 
Не в сети
 Заголовок сообщения: Re: Звуковой переключатель.
СообщениеДобавлено: Пт фев 04, 2011 21:45:56 
Первый раз сказал Мяу!
Аватар пользователя

Зарегистрирован: Вт янв 18, 2011 16:58:59
Сообщений: 34
Рейтинг сообщения: 0
Цитата:
Коллектор последнего транзистора замкни на общий провод. Реле должно сработать

срабатывает

Цитата:
R9 отрывай от триггера и подключай к плюсу. Реле должно сработать.

реле не срабатывает....
Цитата:
Если светодиод горит, а реле не щелкает, то значит транзистор не полностью открывается или реле не хватает напряжения

да светодиод горит ... меряю напряжение
Цитата:
Когда R9 соединяешь с плюсом, измерь напряжение между коллектором и эмиттером. Оно должно быть меньше одного вольта. Хотя возможно у тебя реле на грани работает и ему не хватает напряжения. Если можно, то питание немного тогда увеличь.


напряжение окло 6 В....?? :shock:
а когда цепляю резистор р9 назад то напряжение вообще 8,5 В....
блин может ...я как то всетаки не правильно нарисовал ... дорожки ....
Вложение:
Хлопушка_v_1_3.JPG [165.37 KiB]
Скачиваний: 606

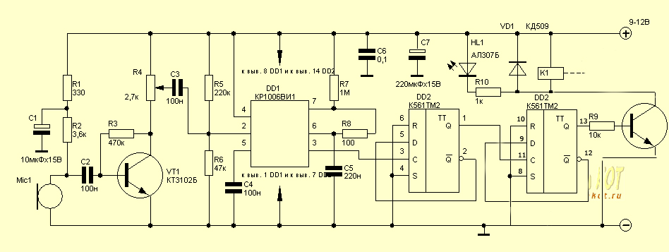
по этой схеме
Вложение:
Звуквой переключатель.gif [10.23 KiB]
Скачиваний: 655

_________________
"Стой там - иди сюда! Принеси мне то - не знаю что!"


Вернуться наверх
 
Не в сети
 Заголовок сообщения: Re: Звуковой переключатель.
СообщениеДобавлено: Сб фев 05, 2011 00:12:34 
Мудрый кот
Аватар пользователя

Карма: 14
Рейтинг сообщений: 230
Зарегистрирован: Пн янв 12, 2009 01:59:20
Сообщений: 1815
Откуда: Россия.
Рейтинг сообщения: 0
Транзистор или негодный или не так запаял.


Вернуться наверх
 
Эиком - электронные компоненты и радиодетали
Не в сети
 Заголовок сообщения: Re: Звуковой переключатель.
СообщениеДобавлено: Сб фев 05, 2011 00:33:55 
Друг Кота
Аватар пользователя

Карма: 20
Рейтинг сообщений: 323
Зарегистрирован: Ср дек 05, 2007 19:39:08
Сообщений: 4450
Откуда: Мурманск
Рейтинг сообщения: 0
Цитата:
R9 отрывай от триггера и подключай к плюсу. Реле должно сработать.

реле не срабатывает....

Почему реле не срабатывает? Ищем причину...И так,жажками,проверяя каждый узел,добиваемся работоспособности СХЕМЫ.
:beer:
Главное-не сдавайся :)) У меня тож не с первого раза заработало моё первое устройство :)


Вернуться наверх
 
Не в сети
 Заголовок сообщения: Re: Звуковой переключатель.
СообщениеДобавлено: Чт апр 21, 2011 00:30:35 
Встал на лапы
Аватар пользователя

Зарегистрирован: Вс авг 13, 2006 23:01:11
Сообщений: 81
Откуда: Москва
Рейтинг сообщения: 0
Господа, а можно ли эту схему как-то доработать, что бы срабатывало от двух хлопков? Или это здесь в принципе невозможно??

_________________
Шшшшш....Во сне я расту!


Вернуться наверх
 
Не в сети
 Заголовок сообщения: Re: Звуковой переключатель.
СообщениеДобавлено: Чт апр 21, 2011 07:53:30 
Модератор
Аватар пользователя

Карма: 162
Рейтинг сообщений: 2445
Зарегистрирован: Пн июл 07, 2008 10:46:09
Сообщений: 10737
Откуда: Россия
Рейтинг сообщения: 0
Поставить после первого второй триггер точно так же. Будут задействованы оба триггера, которые находятся в корпусе микросхемы.

_________________
Если хотите, чтобы жизнь улыбалась вам, подарите ей своё хорошее настроение


Вернуться наверх
 
Не в сети
 Заголовок сообщения: Re: Звуковой переключатель.
СообщениеДобавлено: Чт апр 21, 2011 21:46:33 
Встал на лапы
Аватар пользователя

Зарегистрирован: Вс авг 13, 2006 23:01:11
Сообщений: 81
Откуда: Москва
Рейтинг сообщения: 0
Светлана, спасибо!!!
Скажите, в этом случае вот так будет выглядеть?.И ещё такой вопрос, а почему выходы R и S соединены с землёй? Тоесть на них логический 0, я думал, что там должна быть 1?? Попрвьте если не прав.
И ещё такой вопрос, при таком включении, и включаться и выключаться будет по двум хлопкам?


Вложения:
02.jpg [174.6 KiB]
Скачиваний: 776

_________________
Шшшшш....Во сне я расту!
Вернуться наверх
 
Не в сети
 Заголовок сообщения: Re: Звуковой переключатель.
СообщениеДобавлено: Пт апр 22, 2011 04:59:13 
Модератор
Аватар пользователя

Карма: 162
Рейтинг сообщений: 2445
Зарегистрирован: Пн июл 07, 2008 10:46:09
Сообщений: 10737
Откуда: Россия
Рейтинг сообщения: 0
Единица на одном из этих входов принудительно устанавливает его в единицу (S) или ноль (R). Единица на обоих входах - это "запрещённое" состояние. Нули на этих входах приводят триггер в рабочее состояние.
Да, при таком включении будет включаться по двум хлопкам.

_________________
Если хотите, чтобы жизнь улыбалась вам, подарите ей своё хорошее настроение


Вернуться наверх
 
Не в сети
 Заголовок сообщения: Re: Звуковой переключатель.
СообщениеДобавлено: Пт апр 22, 2011 14:20:36 
Встал на лапы
Аватар пользователя

Зарегистрирован: Вс авг 13, 2006 23:01:11
Сообщений: 81
Откуда: Москва
Рейтинг сообщения: 0
Ага, ясно, спасибо.И можно ещё вот такой вопросик, просто что б в голове упорядочить.Для микросхемы К561ТМ2 переключение происходит по спаду импульса отрицательной полярности.Это синонимично выражениям в момент смены логического 0 на логическую 1? или по положительному фронту?

_________________
Шшшшш....Во сне я расту!


Вернуться наверх
 
Не в сети
 Заголовок сообщения: Re: Звуковой переключатель.
СообщениеДобавлено: Пт апр 22, 2011 19:44:38 
Модератор
Аватар пользователя

Карма: 162
Рейтинг сообщений: 2445
Зарегистрирован: Пн июл 07, 2008 10:46:09
Сообщений: 10737
Откуда: Россия
Рейтинг сообщения: 0
Цитата:
в момент смены логического 0 на логическую 1

_________________
Если хотите, чтобы жизнь улыбалась вам, подарите ей своё хорошее настроение


Вернуться наверх
 
Не в сети
 Заголовок сообщения: Re: Звуковой переключатель.
СообщениеДобавлено: Пт апр 22, 2011 23:00:01 
Встал на лапы
Аватар пользователя

Зарегистрирован: Вс авг 13, 2006 23:01:11
Сообщений: 81
Откуда: Москва
Рейтинг сообщения: 0
Простите за назойливость, но тогда что же такое спад импульса положительной полярности?.Я сегодня рыл инет, но толком только запутался, просто раньше я думал что есть просто 0 и 1 и смена между этитми состояниями, и вдруг новое понятие, как полярность...??

_________________
Шшшшш....Во сне я расту!


Вернуться наверх
 
Не в сети
 Заголовок сообщения: Re: Звуковой переключатель.
СообщениеДобавлено: Сб апр 23, 2011 00:06:12 
Встал на лапы
Аватар пользователя

Зарегистрирован: Вс авг 13, 2006 23:01:11
Сообщений: 81
Откуда: Москва
Рейтинг сообщения: 0
И ещё, Светлана, если несложно, посмотрите, вот я нарисовал диаграмму импульсов, следуя логике работы триггеров , верна ли она? Получается, что первые три хлопка не в счёт( устройство включается сразуже после первого), а на двойные хлопки начинает реагировать только с пятого хлопка???


Вложения:
Импульсы.jpg [121.95 KiB]
Скачиваний: 619

_________________
Шшшшш....Во сне я расту!
Вернуться наверх
 
Не в сети
 Заголовок сообщения: Re: Звуковой переключатель.
СообщениеДобавлено: Сб апр 23, 2011 08:43:07 
Модератор
Аватар пользователя

Карма: 162
Рейтинг сообщений: 2445
Зарегистрирован: Пн июл 07, 2008 10:46:09
Сообщений: 10737
Откуда: Россия
Рейтинг сообщения: 0
Если уж так нужно постоянно отключать устройство и чтобы оно при включении правильно работало, принудительно установите первый триггер в состояние единица.
Для установки в единицу, S вход подключите к минусу через резистор и через конденсатор его же подключите к плюсу.
Резистор можно брать десятки килоомов, конденсатор в пределах 0,01 мкФ.

_________________
Если хотите, чтобы жизнь улыбалась вам, подарите ей своё хорошее настроение


Вернуться наверх
 
Не в сети
 Заголовок сообщения: Re: Звуковой переключатель.
СообщениеДобавлено: Пн апр 25, 2011 05:46:18 
Первый раз сказал Мяу!

Зарегистрирован: Чт апр 07, 2011 06:32:50
Сообщений: 25
Рейтинг сообщения: 0
Поделитесь рабочей(проверенной) пп пожалуйста.А то тему почитал норм пп не нашел.


Вернуться наверх
 
Не в сети
 Заголовок сообщения: Re: Звуковой переключатель.
СообщениеДобавлено: Вт апр 26, 2011 01:13:38 
Встал на лапы
Аватар пользователя

Зарегистрирован: Вс авг 13, 2006 23:01:11
Сообщений: 81
Откуда: Москва
Рейтинг сообщения: 0
Можно ещё одну консультацию, преред окончательной сборкой.Вот хочу дополнить схему индикацией работы, когда нагрузка обесточена горит зел.светодиод, когда включена-красный.Вот добавил каскад на К561ЛН2.Правильно лия её подключил.Зараанее спасибо!


Вложения:
3.jpg [212.79 KiB]
Скачиваний: 613

_________________
Шшшшш....Во сне я расту!
Вернуться наверх
 
Не в сети
 Заголовок сообщения: Re: Звуковой переключатель.
СообщениеДобавлено: Вс май 08, 2011 12:49:43 
Встал на лапы
Аватар пользователя

Зарегистрирован: Вс авг 13, 2006 23:01:11
Сообщений: 81
Откуда: Москва
Рейтинг сообщения: 0
Скажите пожалуйста а как можно сделать так, ч обы устройство реагировало только тогда, когда пауза между хлопками, составит например не более 2 секунд, а если больше, то останется в таком же состоянии как и было?.Просто это позволит существенно улучшить помехозащищённость устройства.Схема просто по двум хлопкам у меня такая


Вложения:
123.jpg [181.37 KiB]
Скачиваний: 576

_________________
Шшшшш....Во сне я расту!
Вернуться наверх
 
Не в сети
 Заголовок сообщения: Re: Звуковой переключатель.
СообщениеДобавлено: Вт май 10, 2011 11:23:17 
Встал на лапы
Аватар пользователя

Зарегистрирован: Вс авг 13, 2006 23:01:11
Сообщений: 81
Откуда: Москва
Рейтинг сообщения: 0
Так это...того...можно ли как-нибудь по временному интервалу сделать???

_________________
Шшшшш....Во сне я расту!


Вернуться наверх
 
Не в сети
 Заголовок сообщения: Re: Звуковой переключатель.
СообщениеДобавлено: Вт май 10, 2011 12:02:07 
Это не хвост, это антенна

Карма: 2
Рейтинг сообщений: 21
Зарегистрирован: Чт янв 27, 2011 21:57:53
Сообщений: 1318
Рейтинг сообщения: 0
Да можно конечно. Можно применить одну из схем, что рассматривают в этой теме.

viewtopic.php?f=3&t=31719


Вернуться наверх
 
Не в сети
 Заголовок сообщения: Re: Звуковой переключатель.
СообщениеДобавлено: Ср окт 19, 2011 16:37:43 
Открыл глаза

Зарегистрирован: Ср июл 20, 2011 08:56:31
Сообщений: 49
Рейтинг сообщения: 0
Здраствуйте,а какие макс характеристики нагрузки!?


Вернуться наверх
 
Показать сообщения за:  Сортировать по:  Вернуться наверх
Начать новую тему Ответить на тему  [ Сообщений: 90 ]    , , , 4,  

Часовой пояс: UTC + 3 часа


Кто сейчас на форуме

Сейчас этот форум просматривают: wladimir031054 и гости: 26


Вы не можете начинать темы
Вы не можете отвечать на сообщения
Вы не можете редактировать свои сообщения
Вы не можете удалять свои сообщения
Вы не можете добавлять вложения

Найти:
Перейти:  


Powered by phpBB © 2000, 2002, 2005, 2007 phpBB Group
Русская поддержка phpBB
Extended by Karma MOD © 2007—2012 m157y
Extended by Topic Tags MOD © 2012 m157y