Например TDA7294

Форум РадиоКот • Просмотр темы - Цифровая паяльная станция (от михи-псков)
Форум РадиоКот
Здесь можно немножко помяукать :)

Текущее время: Ср ноя 26, 2025 16:59:29

Часовой пояс: UTC + 3 часа


ПРЯМО СЕЙЧАС:



Начать новую тему Ответить на тему  [ Сообщений: 10601 ]     ... , , , 293, , , ...  
Автор Сообщение
Не в сети
 Заголовок сообщения: Re: Цифровая паяльная станция (от михи-псков)
СообщениеДобавлено: Пн янв 28, 2013 23:48:00 
Друг Кота
Аватар пользователя

Карма: 18
Рейтинг сообщений: 1121
Зарегистрирован: Пт ноя 27, 2009 18:12:27
Сообщений: 4625
Откуда: Черкассы, UA
Рейтинг сообщения: 0
Почитай здесь:
viewtopic.php?p=751111#p751111
Но надо иметь ввиду, что с нихромовым нагревателем используется термопара, а с керамическим - термистор. Так что просто заменить горелку не получится - придется допиливать схему.

_________________
Изображение

В мире нет вредных веществ, в мире есть вредные количества © Д.И.Менделеев
Когда на форуме переходят на "Вы", в реальной жизни уже давно бьют морду © автор неизвестен.


Вернуться наверх
 
Не в сети
 Заголовок сообщения: Re: Цифровая паяльная станция (от михи-псков)
СообщениеДобавлено: Вт янв 29, 2013 08:28:53 
Первый раз сказал Мяу!

Зарегистрирован: Пн янв 28, 2013 18:55:06
Сообщений: 21
Рейтинг сообщения: 0
Спасибо, задал вопрос в соответствующую тему. Про жала уже выяснил осталось выяснить как доработать сам блок.


Вернуться наверх
 
Не в сети
 Заголовок сообщения: Re: Цифровая паяльная станция (от михи-псков)
СообщениеДобавлено: Вт янв 29, 2013 09:12:51 
Прорезались зубы

Карма: 1
Рейтинг сообщений: 36
Зарегистрирован: Ср янв 14, 2009 08:04:49
Сообщений: 223
Откуда: Красноярск
Рейтинг сообщения: 0
И ни слова про регулировку. Делал - не делал. В общем там под ручкой выставления температуры есть отверстие под отвертку - это регулировка коэффициента усиления опера. Ставишь жало, которое потом будешь пользовать в большенстве своем, на блоке крутишь на 300, термопару на жало и включить минут на 10, чтоб выстоялась. потом регулировкой на жале показания подогнать под 300. при изменении температуры на ручке станции на 15 градусов температура плывет еще на 5, т.е. ставишь ручкой 275, будет 270 и т.д. В плюсовую сторону с плюсом. Особенность схемы.
Доработать блок можно только заменив плату на самоделку. У самого KADA 936. Схемотехника одинаковая.


Вернуться наверх
 
Не в сети
 Заголовок сообщения: Re: Цифровая паяльная станция (от михи-псков)
СообщениеДобавлено: Вт янв 29, 2013 20:11:28 
Первый раз сказал Мяу!

Зарегистрирован: Пн янв 28, 2013 18:55:06
Сообщений: 21
Рейтинг сообщения: 0
Вот фотки моей станции, ваще не очень пойму что за что регулировать, никаих отверстий под регулятором нет, подобие в чертежах даже не видал. :shock:


Вложения:
P1090702.jpg [115.33 KiB]
Скачиваний: 785
P1090699.jpg [146.21 KiB]
Скачиваний: 852
Комментарий к файлу: Плата с индикацией
P1090696.jpg [121.03 KiB]
Скачиваний: 878
P1090695.jpg [117.8 KiB]
Скачиваний: 777
P1090694.jpg [119.04 KiB]
Скачиваний: 794
Вернуться наверх
 
Эиком - электронные компоненты и радиодетали
Не в сети
 Заголовок сообщения: Re: Цифровая паяльная станция (от михи-псков)
СообщениеДобавлено: Вт янв 29, 2013 20:29:20 
Друг Кота
Аватар пользователя

Карма: 182
Рейтинг сообщений: 8321
Зарегистрирован: Пт фев 04, 2011 17:57:51
Сообщений: 19974
Откуда: Рыбинск
Рейтинг сообщения: 0
Медали: 1
Лучший человек Форума 2017 (1)
Попробуй на плате измерителя покрутить резистор, по идее - это опорное для АЦП. Хотя плату страшно снимать, качество сборки - ужас, так же видимо и настраивали :kill:
Ее всю (станцию) по ходу дела с нуля требуется настраивать.


Вернуться наверх
 
Не в сети
 Заголовок сообщения: Re: Цифровая паяльная станция (от михи-псков)
СообщениеДобавлено: Ср янв 30, 2013 03:52:58 
Прорезались зубы

Карма: 1
Рейтинг сообщений: 36
Зарегистрирован: Ср янв 14, 2009 08:04:49
Сообщений: 223
Откуда: Красноярск
Рейтинг сообщения: 0
И таки да, у вас малость другая станция. С экраном. У меня без. Но сути не меняет. В центре платы подстроечник должен отвечать за Ку опера.


Вернуться наверх
 
Не в сети
 Заголовок сообщения: Re: Цифровая паяльная станция (от михи-псков)
СообщениеДобавлено: Ср янв 30, 2013 09:43:52 
Вымогатель припоя
Аватар пользователя

Карма: 6
Рейтинг сообщений: 33
Зарегистрирован: Сб сен 24, 2011 11:27:38
Сообщений: 656
Откуда: Сочи
Рейтинг сообщения: 0
Striker_Cat
Жутко похоже на плату паяльника от YaXun881D, только добавлены силовые элементы - для питания +5В индикатора АЦП.
Как и предпологал - аналоговое управление паяльником, на DH7107 собран обычной вольтметр, что он меряет... милливольты или вольты - нужно выяснить (телепатия: скорее всего вольты.. но не показывается точка после первого знака...).

Я бы поступил так:
1. У АЦП 7107 измеряемое напряжение подаётся на 30 и 31 ногу (согласно найденым схемам)
Телепатия (не факт что так)
2. Нужно найти "по проводам" - куда подключается 30 и 31 нога (+ измеряемый) с АЦП на плату паяльника. По идеи 30я должная быть на "общем минусе", а 31я - на 1й или 7й ноге ОУ LM358.
3. В разобранном виде - на минимум ставим температуру, включаем и ждём пару минут пока прогреется паяльник. Необращая внимания на индикацию:
- Меряем Вольтметром напряжение на ногах 1 и 7 LM358 и смотрим как оно меняется если крутить резистор регулировки температуры (макс/сред/мин).
- Почти та же процедура, но в месте, куда подключена 31 нога АЦП (если не 1я и не 7я нога LM358) и пробуем чуть подкрутить туды-сюды подстроечник на плате паяльника. Если напряжение меняется - тогда нам сильно повезло...
- Теперь ставим Т" на мин, охлаждаем об губку, опять ждём и измеряем термопарой температуру жала и смотрим опять напряжение на 31 ноге. Нужно подогнать температуру. Тут уже по обстановке, грубо - изменяя Ку, "тонко" - опорное напряжение АЦП (подстроечник на плате АЦП)

п.с.
После смены жала, калибровка "съедит" в - иди +, это зависит от теплоёмкости жала...
замерьте напряжение питания нагревателя, у меня вместо 24х - 19В было.. т.е .мощность нихромового нагревателя была не выше 22Вт.. вместо заявленной 50... Вот керамика жарит... не Меткал конечно... но лучше нихрома...

_________________
«Если факты противоречат теории, нужно выбрасывать теорию, а не факты». @ А.Ю. Скляров.
--------
Светлой памяти Андрея Юрьевича Склярова.


Вернуться наверх
 
Не в сети
 Заголовок сообщения: Re: Цифровая паяльная станция (от михи-псков)
СообщениеДобавлено: Ср янв 30, 2013 12:07:11 
Первый раз сказал Мяу!

Зарегистрирован: Пн янв 28, 2013 18:55:06
Сообщений: 21
Рейтинг сообщения: 0
Спасибо за всем помощь :)) вечером попробую померять и порегулировать.
MaximusAries за подробность отдельно! А вот если менять мне на керамику, то какую часть схемы переделывать? Я могу вечером срисовать плату и выложить? :)


Вернуться наверх
 
Не в сети
 Заголовок сообщения: Re: Цифровая паяльная станция (от михи-псков)
СообщениеДобавлено: Ср янв 30, 2013 20:13:59 
Первый раз сказал Мяу!

Зарегистрирован: Пн янв 28, 2013 18:55:06
Сообщений: 21
Рейтинг сообщения: 0
Так, проверил, на паяльнике 24-25 вольт. Как я понял здесь плата с микрухой 7107 лишь только как индикатор :write: , и она ни какой роли в управлении температурой станции не играет? так? Если так то получается мне надо основную плату как то настроить при помощи мультиметра в температуре и потом согласовать его с платой индикации....таак чет я совсем запутался.. :o


Вернуться наверх
 
Не в сети
 Заголовок сообщения: Re: Цифровая паяльная станция (от михи-псков)
СообщениеДобавлено: Чт янв 31, 2013 12:28:43 
Родился

Зарегистрирован: Чт янв 31, 2013 09:43:18
Сообщений: 4
Рейтинг сообщения: 0
Всем привет. Знаю что вопрос повторяется, но переспрошу.
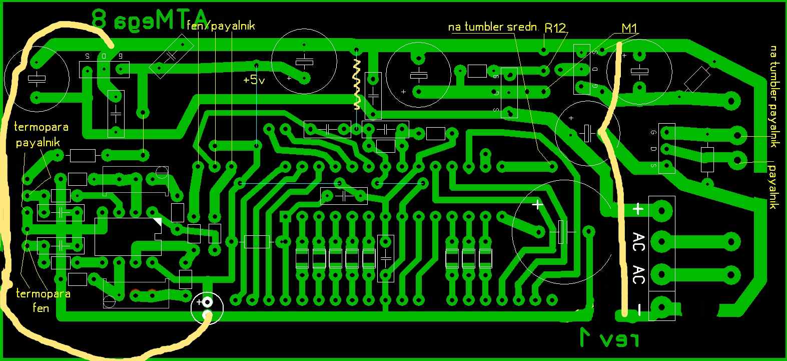
Собрал станцию, плату взял из форума от пользователя wonderful (паяльник/фен объединенные на 1й меге) viewtopic.php?p=367600#p367600 только +5в сделал на 7805 и БП транс на 20в.
При включении и нагреве прыгает температура и сильно, паяльник нагревается. Записал видео http://youtu.be/HJZS_7YTOcE.
Похоже на наводки с неправильно разведенной землей? Посмотрите пожалуйста на разводку печатки. Что посоветуете изменить. Надо ли вынести за пределы платы полевик или что еще?
Замерил напряжения:
ADC0 (23pin)
OFF - 0.9v
ON - 0.9 - 1.5v

AREF (21pin)
всегда 2.15v

на видео видно замеры на нагревателе.

Гдето проскакивала информация что на AREF должно быть 2,5в но не помню точно.

Вложение:
Комментарий к файлу: Плата
plata.lay [134.73 KiB]
Скачиваний: 547


Вернуться наверх
 
Не в сети
 Заголовок сообщения: Re: Цифровая паяльная станция (от михи-псков)
СообщениеДобавлено: Чт янв 31, 2013 14:16:14 
Друг Кота
Аватар пользователя

Карма: 182
Рейтинг сообщений: 8321
Зарегистрирован: Пт фев 04, 2011 17:57:51
Сообщений: 19974
Откуда: Рыбинск
Рейтинг сообщения: 0
Медали: 1
Лучший человек Форума 2017 (1)
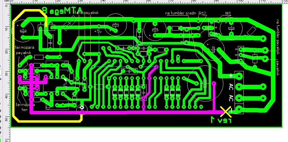
Было бы удивительно, если бы с таким образом разведенной землей ничего не прыгало :tea: Земля на ЛМ и мегу должна идти с 7805, а не так, как на плате - вместе с землей ключа.
Opt писал(а):
Посмотрите пожалуйста на разводку печатки. Что посоветуете изменить. Надо ли вынести за пределы платы полевик или что еще?
Ключ сам по себе никаких помех не дает, а проблемы возникают из за импульсного тока в несколько ампер, текущего по общим с мегой и усилителем цепям.
Можно попробовать отрезать землю от "-" моста и соединить с землей 7805, должно быть намного лучше. Проводок нужно припаять между "-" электролита внизу платы, около ЛМ и средней ногой 7805. Перемычку с земли на землю меги вверху тоже убрать.
СпойлерИзображение

Еще правильней было бы "-" моста соединить с "-" кондера фильтра 24В, а уже оттуда раздельно вести землю на исток ключа и на 7805. Но сначала попробовать можно как я ранее написал сделать.


Вложения:
RRRR.JPG [135.8 KiB]
Скачиваний: 2358
Вернуться наверх
 
Не в сети
 Заголовок сообщения: Re: Цифровая паяльная станция (от михи-псков)
СообщениеДобавлено: Чт янв 31, 2013 23:34:53 
Родился

Зарегистрирован: Чт янв 31, 2013 09:43:18
Сообщений: 4
Рейтинг сообщения: 0
Martin76
Попробовал проделать предложенный метод, не помогло. Заметил, когда станция набирает допустим 300 градусов, и потом поставить 200 то скачки прекращаются и температура постепенно падает до 200 (+/- пару градусов) и потом опять начинается пляска. Также если отключить нагреватель то можно выставить комнатную температуру (скачки при этом +/- 3 градуса). Точно похоже на наводки при срабатывании нагрева. Может таким образом разделить землю?
СпойлерИзображение


Вложения:
musor.JPG [132.68 KiB]
Скачиваний: 2073
Вернуться наверх
 
Не в сети
 Заголовок сообщения: Re: Цифровая паяльная станция (от михи-псков)
СообщениеДобавлено: Чт янв 31, 2013 23:48:19 
Друг Кота
Аватар пользователя

Карма: 182
Рейтинг сообщений: 8321
Зарегистрирован: Пт фев 04, 2011 17:57:51
Сообщений: 19974
Откуда: Рыбинск
Рейтинг сообщения: 0
Медали: 1
Лучший человек Форума 2017 (1)
Да, можно так попробовать.


Вернуться наверх
 
Не в сети
 Заголовок сообщения: Re: Цифровая паяльная станция (от михи-псков)
СообщениеДобавлено: Пт фев 01, 2013 00:59:08 
Мудрый кот
Аватар пользователя

Карма: 22
Рейтинг сообщений: 275
Зарегистрирован: Ср май 26, 2010 14:41:09
Сообщений: 1741
Рейтинг сообщения: 0
с третьей ноги lm358 кондер на землю(4тая нога) 100мкф и все устаканится.

_________________
Философская мудрость века настоящего, становится всеобщим здравым смыслом века последующего.


Вернуться наверх
 
Не в сети
 Заголовок сообщения: Re: Цифровая паяльная станция (от михи-псков)
СообщениеДобавлено: Пт фев 01, 2013 04:06:50 
Прорезались зубы

Карма: 1
Рейтинг сообщений: 36
Зарегистрирован: Ср янв 14, 2009 08:04:49
Сообщений: 223
Откуда: Красноярск
Рейтинг сообщения: 0
Мужики, тема для мозгового штурма: схема из фака №5, перастала работать регулировка скорости фена. Симптомы были следующие: работал фен секунд 20-30, глох на 10-15 сек, потом опять заводился на какое-то время. Регулировка работала. Вчера "схема" повторилась, после заработал на полную мощь по скорости, на регулировку скорости не реагирует. Все остальные функции в норме. Регулировка на LM317. Грешу на нее, что сдохла. Ваши идеи?


Вернуться наверх
 
Не в сети
 Заголовок сообщения: Re: Цифровая паяльная станция (от михи-псков)
СообщениеДобавлено: Пт фев 01, 2013 09:10:22 
Друг Кота
Аватар пользователя

Карма: 18
Рейтинг сообщений: 1121
Зарегистрирован: Пт ноя 27, 2009 18:12:27
Сообщений: 4625
Откуда: Черкассы, UA
Рейтинг сообщения: 0
Какой штурм? :shock:
Где результаты измерений? Ясновидящих и экстрасенсов здесь нет. Они все на ТНТ.

_________________
Изображение

В мире нет вредных веществ, в мире есть вредные количества © Д.И.Менделеев
Когда на форуме переходят на "Вы", в реальной жизни уже давно бьют морду © автор неизвестен.


Вернуться наверх
 
Не в сети
 Заголовок сообщения: Re: Цифровая паяльная станция (от михи-псков)
СообщениеДобавлено: Пт фев 01, 2013 10:09:19 
Мудрый кот
Аватар пользователя

Карма: 22
Рейтинг сообщений: 275
Зарегистрирован: Ср май 26, 2010 14:41:09
Сообщений: 1741
Рейтинг сообщения: 0
Лм317 с радиатором или без?

_________________
Философская мудрость века настоящего, становится всеобщим здравым смыслом века последующего.


Вернуться наверх
 
Не в сети
 Заголовок сообщения: Re: Цифровая паяльная станция (от михи-псков)
СообщениеДобавлено: Пт фев 01, 2013 10:41:49 
Прорезались зубы

Карма: 1
Рейтинг сообщений: 36
Зарегистрирован: Ср янв 14, 2009 08:04:49
Сообщений: 223
Откуда: Красноярск
Рейтинг сообщения: 0
Вроде без. С момента сборки внутрь не залазил. Не помню. Тепловой пробой?


Вернуться наверх
 
Не в сети
 Заголовок сообщения: Re: Цифровая паяльная станция (от михи-псков)
СообщениеДобавлено: Пт фев 01, 2013 11:15:00 
Мудрый кот
Аватар пользователя

Карма: 22
Рейтинг сообщений: 275
Зарегистрирован: Ср май 26, 2010 14:41:09
Сообщений: 1741
Рейтинг сообщения: 0
Возможно. Без радиатора корпус стаба может рассеить только 0.5W

_________________
Философская мудрость века настоящего, становится всеобщим здравым смыслом века последующего.


Вернуться наверх
 
Не в сети
 Заголовок сообщения: Re: Цифровая паяльная станция (от михи-псков)
СообщениеДобавлено: Пт фев 01, 2013 16:16:16 
Родился

Зарегистрирован: Чт янв 31, 2013 09:43:18
Сообщений: 4
Рейтинг сообщения: 0
_RUS73_ писал(а):
с третьей ноги lm358 кондер на землю(4тая нога) 100мкф и все устаканится.

Я так понял имелось в виду блокировочный обычный (не електролитический) конденсатор? У себя максимум что смог найти это 4,7мкф (не знаю бывают ли 100мк обычные). повесил, полегчало немного, до 200*С набирает и дает сигнал про нагрев, пляшет +/- 2-3*С, а вот выше 200 - уже +/- 20-25. Землю еще не резал.


Вернуться наверх
 
Показать сообщения за:  Сортировать по:  Вернуться наверх
Начать новую тему Ответить на тему  [ Сообщений: 10601 ]     ... , , , 293, , , ...  

Часовой пояс: UTC + 3 часа


Кто сейчас на форуме

Сейчас этот форум просматривают: avtar, k174 и гости: 27


Вы не можете начинать темы
Вы не можете отвечать на сообщения
Вы не можете редактировать свои сообщения
Вы не можете удалять свои сообщения
Вы не можете добавлять вложения

Найти:
Перейти:  


Powered by phpBB © 2000, 2002, 2005, 2007 phpBB Group
Русская поддержка phpBB
Extended by Karma MOD © 2007—2012 m157y
Extended by Topic Tags MOD © 2012 m157y