Например TDA7294

Форум РадиоКот • Просмотр темы - Цифровая паяльная станция своими руками.(V 2.0)
Форум РадиоКот
Здесь можно немножко помяукать :)

Текущее время: Пн мар 02, 2026 22:25:10

Часовой пояс: UTC + 3 часа


ПРЯМО СЕЙЧАС:



Начать новую тему Ответить на тему  [ Сообщений: 7418 ]     ... , , , 260, , , ...  
Автор Сообщение
 Заголовок сообщения: Re: Цифровая паяльная станция своими руками.(V 2.0)
СообщениеДобавлено: Вт мар 24, 2015 22:42:40 
Открыл глаза

Зарегистрирован: Чт фев 16, 2012 12:58:42
Сообщений: 45
Рейтинг сообщения: 0
Подскажите, пожалуйста, собрал плату по печатки от troyanz.
залил прошивку 1,7
мигает Error.
заменил LM 358, все равно мигает.
подскажите, что проверить


спасибо


Вернуться наверх
 
 Заголовок сообщения: Re: Цифровая паяльная станция своими руками.(V 2.0)
СообщениеДобавлено: Ср мар 25, 2015 09:19:36 
Держит паяльник хвостом
Аватар пользователя

Карма: 15
Рейтинг сообщений: 98
Зарегистрирован: Вс авг 05, 2012 12:46:33
Сообщений: 980
Откуда: Сделан в СССР
Рейтинг сообщения: 0
Ну вы даёте... Рассуждать о экономии на МК при цене в пределах доллара. Картридж Т12 раза в 3 дороже.


Вернуться наверх
 
 Заголовок сообщения: Re: Цифровая паяльная станция своими руками.(V 2.0)
СообщениеДобавлено: Ср мар 25, 2015 09:35:45 
Вымогатель припоя

Карма: 5
Рейтинг сообщений: 35
Зарегистрирован: Пн апр 01, 2013 17:12:51
Сообщений: 545
Откуда: Казахстан, Костанай
Рейтинг сообщения: 0
mr_kot писал(а):
dream088 писал(а):
мб сразу atmega328? памяти больше, цена меньше

А где это 328 дешевле, чем 168?

Алиэкспресс


Вернуться наверх
 
 Заголовок сообщения: Re: Цифровая паяльная станция своими руками.(V 2.0)
СообщениеДобавлено: Ср мар 25, 2015 13:19:20 
Друг Кота
Аватар пользователя

Карма: 18
Рейтинг сообщений: 1121
Зарегистрирован: Пт ноя 27, 2009 18:12:27
Сообщений: 4625
Откуда: Черкассы, UA
Рейтинг сообщения: 0
dream088 писал(а):
Алиэкспресс

Я догадывался, что это либо таобао, либо алиэкспресс, либо ибей...
А конкретные линки можно? Потому что у меня 168 все равно находятся дешевле, чем 328. В лучшем случае - по одинаковой цене, но при неодинаковых количествах в лоте.

Прошу прощения за оффтоп.

_________________
Изображение

В мире нет вредных веществ, в мире есть вредные количества © Д.И.Менделеев
Когда на форуме переходят на "Вы", в реальной жизни уже давно бьют морду © автор неизвестен.


Вернуться наверх
 
Эиком - электронные компоненты и радиодетали
 Заголовок сообщения: Re: Цифровая паяльная станция своими руками.(V 2.0)
СообщениеДобавлено: Ср мар 25, 2015 16:09:36 
Вымогатель припоя

Карма: 5
Рейтинг сообщений: 35
Зарегистрирован: Пн апр 01, 2013 17:12:51
Сообщений: 545
Откуда: Казахстан, Костанай
Рейтинг сообщения: 0
http://www.aliexpress.com/item/Free-Shi ... 32232.html
http://www.aliexpress.com/item/100-new- ... 98249.html


Вернуться наверх
 
 Заголовок сообщения: Re: Цифровая паяльная станция своими руками.(V 2.0)
СообщениеДобавлено: Ср мар 25, 2015 16:14:35 
Поставщик валерьянки для Кота
Аватар пользователя

Карма: 24
Рейтинг сообщений: 596
Зарегистрирован: Сб окт 10, 2009 10:34:07
Сообщений: 2168
Откуда: Україна, Хорол
Рейтинг сообщения: 0
dream088,
1. 328е просто Р, а не РА, т.е. старые, видимо из-за этого и цена такая.
2. 168е РА есть дешевле, 10 с копейками баксов.

_________________
Мои паяльные станции: первая, вторая, фен.


Вернуться наверх
 
 Заголовок сообщения: Re: Цифровая паяльная станция своими руками.(V 2.0)
СообщениеДобавлено: Ср мар 25, 2015 16:31:29 
Друг Кота
Аватар пользователя

Карма: 18
Рейтинг сообщений: 1121
Зарегистрирован: Пт ноя 27, 2009 18:12:27
Сообщений: 4625
Откуда: Черкассы, UA
Рейтинг сообщения: 0
http://www.aliexpress.com/item/10PCS-LO ... 56202.html
http://www.aliexpress.com/item/10PCS-LO ... 73036.html

_________________
Изображение

В мире нет вредных веществ, в мире есть вредные количества © Д.И.Менделеев
Когда на форуме переходят на "Вы", в реальной жизни уже давно бьют морду © автор неизвестен.


Вернуться наверх
 
 Заголовок сообщения: Re: Цифровая паяльная станция своими руками.(V 2.0)
СообщениеДобавлено: Ср мар 25, 2015 23:44:09 
Потрогал лапой паяльник
Аватар пользователя

Карма: 3
Рейтинг сообщений: 87
Зарегистрирован: Чт июл 24, 2014 23:09:23
Сообщений: 354
Откуда: Киев
Рейтинг сообщения: 0
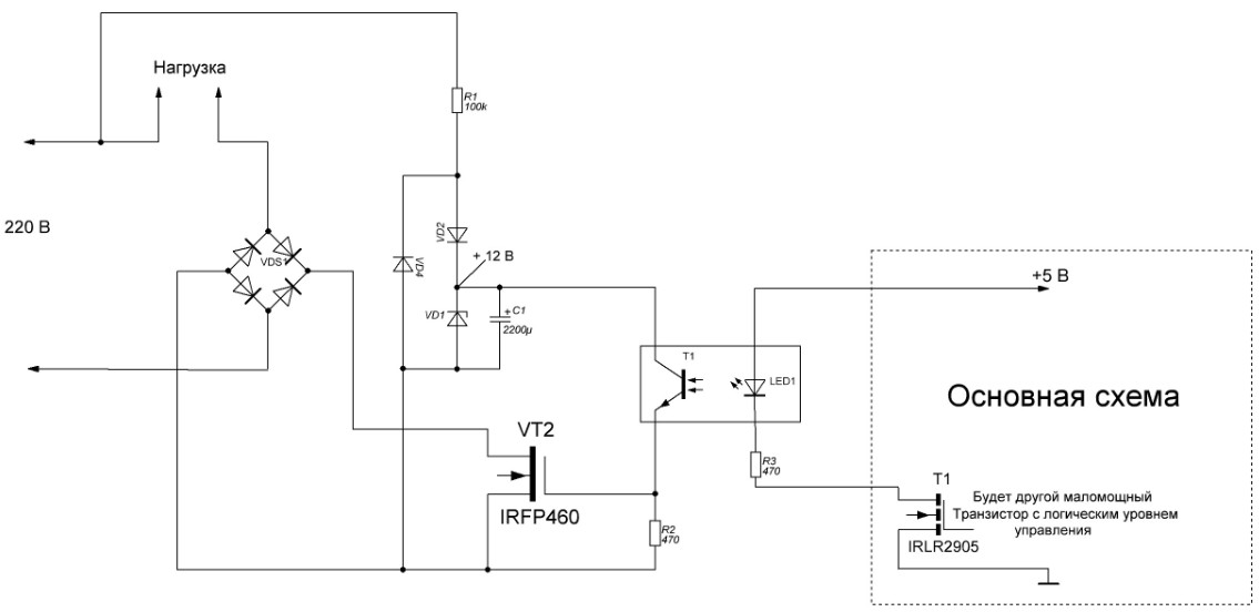
Хочу сделать управление от 220 вольт для самодельного инфракрасного подогрева. сделать что-то лучше пока бюджет не позволяет.
Подскажите правильно ли я все делаю.
Изображение


Вложения:
Паяльная станция.JPG [42.17 KiB]
Скачиваний: 720
Вернуться наверх
 
 Заголовок сообщения: Re: Цифровая паяльная станция своими руками.(V 2.0)
СообщениеДобавлено: Чт мар 26, 2015 07:25:00 
Друг Кота
Аватар пользователя

Карма: 18
Рейтинг сообщений: 1121
Зарегистрирован: Пт ноя 27, 2009 18:12:27
Сообщений: 4625
Откуда: Черкассы, UA
Рейтинг сообщения: 0
Да вроде правильно. А почему бы не использовать симисторный оптрон + симистор? Как сделано в управлении нагревателем фена. И еще - светодиод оптрона можно включать непосредственно на выход контроллера, усилитель на транзисторе не нужен.

_________________
Изображение

В мире нет вредных веществ, в мире есть вредные количества © Д.И.Менделеев
Когда на форуме переходят на "Вы", в реальной жизни уже давно бьют морду © автор неизвестен.


Вернуться наверх
 
 Заголовок сообщения: Re: Цифровая паяльная станция своими руками.(V 2.0)
СообщениеДобавлено: Чт мар 26, 2015 10:52:42 
Потрогал лапой паяльник
Аватар пользователя

Карма: 3
Рейтинг сообщений: 87
Зарегистрирован: Чт июл 24, 2014 23:09:23
Сообщений: 354
Откуда: Киев
Рейтинг сообщения: 0
У полевика достаточно низкое сопротивление Rdson и радиатор нужен небольшой. По расчетам на нем будет выделяться 3 - 4 ватта.

Заметил ошибку в схеме. Нужно или уменьшить сопротивление R1 или параллельно ему конденсатор поставить. Ну или увеличить R2.

Только что посмотрел схему на симисторе + оптроне, схема значительно упрощается, может и правда использовать симистор, как посоветуете?
Схема на симисторе ниже, вы ее имели ввиду?
Изображение


Вернуться наверх
 
 Заголовок сообщения: Re: Цифровая паяльная станция своими руками.(V 2.0)
СообщениеДобавлено: Чт мар 26, 2015 11:12:46 
Друг Кота
Аватар пользователя

Карма: 18
Рейтинг сообщений: 1121
Зарегистрирован: Пт ноя 27, 2009 18:12:27
Сообщений: 4625
Откуда: Черкассы, UA
Рейтинг сообщения: 0
hosturik писал(а):
Схема на симисторе ниже, вы ее имели ввиду?

Да, только светодиод VD6 исключить - может не хватить напряжения с выхода контроллера.

_________________
Изображение

В мире нет вредных веществ, в мире есть вредные количества © Д.И.Менделеев
Когда на форуме переходят на "Вы", в реальной жизни уже давно бьют морду © автор неизвестен.


Вернуться наверх
 
 Заголовок сообщения: Re: Цифровая паяльная станция своими руками.(V 2.0)
СообщениеДобавлено: Чт мар 26, 2015 11:41:30 
Поставщик валерьянки для Кота
Аватар пользователя

Карма: 24
Рейтинг сообщений: 596
Зарегистрирован: Сб окт 10, 2009 10:34:07
Сообщений: 2168
Откуда: Україна, Хорол
Рейтинг сообщения: 0
И ИМХО лучше поставить оптосиммистор без схемы опрделения перехода через 0, типа 3053.
А то может получиться что он еще не откроется, а уже закрываться пора :)

_________________
Мои паяльные станции: первая, вторая, фен.


Вернуться наверх
 
 Заголовок сообщения: Re: Цифровая паяльная станция своими руками.(V 2.0)
СообщениеДобавлено: Чт мар 26, 2015 12:21:04 
Открыл глаза

Зарегистрирован: Чт фев 16, 2012 12:58:42
Сообщений: 45
Рейтинг сообщения: 0
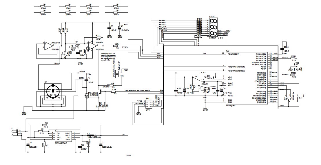
Victor_P, подскажите, пожалуйста, в чем может быть проблема, ПС мигает светодиод, пищит прерывисто и индикатор мигает Err.
в инструкции к прошивке сказано, что проблема с ОУ, заменил lm358, ошибка не ушла.

В чем может быть проблема?

спасибо


Вернуться наверх
 
 Заголовок сообщения: Re: Цифровая паяльная станция своими руками.(V 2.0)
СообщениеДобавлено: Чт мар 26, 2015 12:30:40 
Поставщик валерьянки для Кота
Аватар пользователя

Карма: 24
Рейтинг сообщений: 596
Зарегистрирован: Сб окт 10, 2009 10:34:07
Сообщений: 2168
Откуда: Україна, Хорол
Рейтинг сообщения: 1
Ошибка появляется сразу после включения или через 10сек?
Если сразу, значит на вход АЦП МК приходит напряжение больше, чем Aref. Соответственно их и проверять нужно.
Если через 10сек, значит нет нагрева. Тогда нужно смотреть почему его нет.

_________________
Мои паяльные станции: первая, вторая, фен.


Вернуться наверх
 
 Заголовок сообщения: Re: Цифровая паяльная станция своими руками.(V 2.0)
СообщениеДобавлено: Чт мар 26, 2015 18:49:10 
Открыл глаза

Зарегистрирован: Чт фев 16, 2012 12:58:42
Сообщений: 45
Рейтинг сообщения: 0
Victor_P. писал(а):
Ошибка появляется сразу после включения или через 10сек?
Если сразу, значит на вход АЦП МК приходит напряжение больше, чем Aref. Соответственно их и проверять нужно.
Если через 10сек, значит нет нагрева. Тогда нужно смотреть почему его нет.


был неправильный резистор, по схеме 36ом, я поставил 360ом.

сейчас при включении индикатор показывает 420, потом 496 и начинает мигать Err

Что может быть?


Вернуться наверх
 
 Заголовок сообщения: Re: Цифровая паяльная станция своими руками.(V 2.0)
СообщениеДобавлено: Чт мар 26, 2015 21:09:30 
Поставщик валерьянки для Кота
Аватар пользователя

Карма: 24
Рейтинг сообщений: 596
Зарегистрирован: Сб окт 10, 2009 10:34:07
Сообщений: 2168
Откуда: Україна, Хорол
Рейтинг сообщения: 1
Да все то-же,- на вход АЦП МК приходит напряжение больше, чем Aref или температура выше максимально возможной (460) вот и ошибка.
Так что нужно дальше ковырять обвязку ОУ.

_________________
Мои паяльные станции: первая, вторая, фен.


Вернуться наверх
 
 Заголовок сообщения: Re: Цифровая паяльная станция своими руками.(V 2.0)
СообщениеДобавлено: Чт мар 26, 2015 21:33:42 
Открыл глаза

Зарегистрирован: Чт фев 16, 2012 12:58:42
Сообщений: 45
Рейтинг сообщения: 0
Victor_P. писал(а):
Да все то-же,- на вход АЦП МК приходит напряжение больше, чем Aref или температура выше максимально возможной (460) вот и ошибка.
Так что нужно дальше ковырять обвязку ОУ.


Victor_P, помогите, пожалуйста, я в схемотехники слабо понимаю, прошу Вас на схеме отметить какую часть нужно проверить,

спасибо


Вложения:
Screenshot_1.jpg [104.15 KiB]
Скачиваний: 885
Вернуться наверх
 
 Заголовок сообщения: Re: Цифровая паяльная станция своими руками.(V 2.0)
СообщениеДобавлено: Чт мар 26, 2015 22:12:59 
Родился

Зарегистрирован: Чт мар 26, 2015 00:08:27
Сообщений: 9
Рейтинг сообщения: 0
ДД

Начал делать второй вариант, т.к. модули питания (+24 и +5) у меня есть, и кроме т12 использовать другие жала не планирую. Немного упростил схему + индикатор у меня с ОА. Поэтому плата тоже получается своя.

Плату развожу первый раз (в ручную), не глянули бы, уважаемые, правильно ли получается...
на 1 слое основная часть, на втором земля заливкой(будет), + шины питания +5, + шины которые не влезли на 1 слой.
На своем месте только разъем JP3, остальные буду переносить.

Изображение
сверху управление нагревателем
слево чтение термопары
справо питающая часть
на своем месте только 3 разъем


Изображение


Вернуться наверх
 
 Заголовок сообщения: Re: Цифровая паяльная станция своими руками.(V 2.0)
СообщениеДобавлено: Чт мар 26, 2015 22:19:23 
Поставщик валерьянки для Кота
Аватар пользователя

Карма: 24
Рейтинг сообщений: 596
Зарегистрирован: Сб окт 10, 2009 10:34:07
Сообщений: 2168
Откуда: Україна, Хорол
Рейтинг сообщения: 0
Пожалейте мои глаза, там-же не видно ничего.
Температура холодного паяльника не может быть 400 с копейками градусов.
Какое напряжение на 1й ноге ОУ при подключенном холодном паяльнике?

_________________
Мои паяльные станции: первая, вторая, фен.


Вернуться наверх
 
 Заголовок сообщения: Re: Цифровая паяльная станция своими руками.(V 2.0)
СообщениеДобавлено: Чт мар 26, 2015 22:41:09 
Открыл глаза

Зарегистрирован: Чт фев 16, 2012 12:58:42
Сообщений: 45
Рейтинг сообщения: 0
Victor_P. писал(а):
Пожалейте мои глаза, там-же не видно ничего.
Температура холодного паяльника не может быть 400 с копейками градусов.
Какое напряжение на 1й ноге ОУ при подключенном холодном паяльнике?


lm358 на первой -44мВ


Вложения:
DSS_sheme.pdf [30.11 KiB]
Скачиваний: 567
Вернуться наверх
 
Показать сообщения за:  Сортировать по:  Вернуться наверх
Начать новую тему Ответить на тему  [ Сообщений: 7418 ]     ... , , , 260, , , ...  

Часовой пояс: UTC + 3 часа


Вы не можете начинать темы
Вы не можете отвечать на сообщения
Вы не можете редактировать свои сообщения
Вы не можете удалять свои сообщения
Вы не можете добавлять вложения

Найти:
Перейти:  


Powered by phpBB © 2000, 2002, 2005, 2007 phpBB Group
Русская поддержка phpBB
Extended by Karma MOD © 2007—2012 m157y
Extended by Topic Tags MOD © 2012 m157y