Например TDA7294

Форум РадиоКот • Просмотр темы - Вопрос по Тахометру для скутера с цифровой индикацией
Форум РадиоКот
Здесь можно немножко помяукать :)

Текущее время: Ср фев 25, 2026 05:06:11

Часовой пояс: UTC + 3 часа


ПРЯМО СЕЙЧАС:



Начать новую тему Ответить на тему  [ Сообщений: 81 ]    , , 3, ,  
Автор Сообщение
 Заголовок сообщения: Re: Вопрос по Тахометру для скутера с цифровой индикацией
СообщениеДобавлено: Ср фев 15, 2012 11:10:42 
Друг Кота
Аватар пользователя

Карма: 21
Рейтинг сообщений: 63
Зарегистрирован: Пн авг 29, 2011 10:35:30
Сообщений: 3695
Откуда: Україна Дикий Захід - Чортків - Джурин
Рейтинг сообщения: 0
попробуйте свеженький тахометр для четырёхцилиндрового двигателя
с тремя дополнительными функциями:часами,термометром,вольтметром.
вот ссылка http://electroavto.bestff.ru/click.php?http://electroavto.narod.ru/z_comp.html
прошивка правда платная :solder:

_________________
пути ТОКА неисповедимы.
Злословец есть самый лютый из диких зверей,
а льстец - самый опасный из ручных животных. (ДИОГЕН)


Вернуться наверх
 
 Заголовок сообщения: Re: Вопрос по Тахометру для скутера с цифровой индикацией
СообщениеДобавлено: Ср фев 15, 2012 17:24:14 
Родился

Зарегистрирован: Вт фев 14, 2012 14:55:00
Сообщений: 15
Рейтинг сообщения: 0
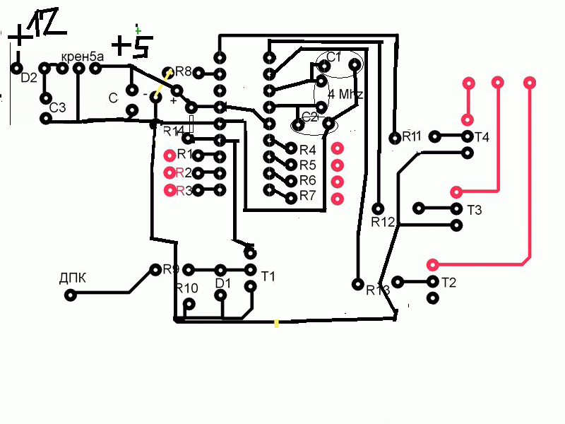
Делал в sprint layout 5.0

Вот нарисовал:
Изображение

R1-R7 220 Ом
R8 1kОм
R9 33kОм
R10 100kОм
R11-R13 1kОм
T1-T4 BC945
D1 1N4148
D2 1N4007
C1-C2 20pF
C3 100nF
C4 10mF (по схеме 6,3 у меня 63 вольта Это не страшно???)

Желтый перемычки
Красные метки на цивровой индикатор
Красный+ 12v
Черные и зеленые + Vss 5V все соеденены между собой.
ДПК - датчик положения коленвала
Метка ниже и левее это масса
Перемычка около R8 если на - то общий катод цифр индикатора на + то анод у меня катод


Вернуться наверх
 
 Заголовок сообщения: Re: Вопрос по Тахометру для скутера с цифровой индикацией
СообщениеДобавлено: Ср фев 15, 2012 20:29:43 
Поставщик валерьянки для Кота
Аватар пользователя

Карма: 12
Рейтинг сообщений: 67
Зарегистрирован: Пт авг 27, 2010 05:57:06
Сообщений: 2482
Откуда: Тюмень
Рейтинг сообщения: 0
Т2 то у тебя на воздухе работает?Где минус потерял?
Код:
C4 10mF (по схеме 6,3 у меня 63 вольта Это не страшно???)

больше не страшно меньше страшно.

Вот переделал маленько твою плату, если хочешь можешь используя принцип расположения переделать снова.
В редакторе изменял, ты ж не приложил исходник.
Вложение:
Image1.gif [43.96 KiB]
Скачиваний: 593

_________________
В поисках истины человек развивается.


Последний раз редактировалось vitalik_1984 Ср фев 15, 2012 21:19:48, всего редактировалось 1 раз.

Вернуться наверх
 
 Заголовок сообщения: Re: Вопрос по Тахометру для скутера с цифровой индикацией
СообщениеДобавлено: Ср фев 15, 2012 20:41:16 
Родился

Зарегистрирован: Вт фев 14, 2012 14:55:00
Сообщений: 15
Рейтинг сообщения: 0
А да забыл сказать это я видел я перемычеой ее соеденил=)
И кстати на счет транзисторов разводка у него какая
Дапустим это он :
Изображение


Вернуться наверх
 
Эиком - электронные компоненты и радиодетали
 Заголовок сообщения: Re: Вопрос по Тахометру для скутера с цифровой индикацией
СообщениеДобавлено: Ср фев 15, 2012 21:23:24 
Поставщик валерьянки для Кота
Аватар пользователя

Карма: 12
Рейтинг сообщений: 67
Зарегистрирован: Пт авг 27, 2010 05:57:06
Сообщений: 2482
Откуда: Тюмень
Рейтинг сообщения: 0
нет картинки

_________________
В поисках истины человек развивается.


Вернуться наверх
 
 Заголовок сообщения: Re: Вопрос по Тахометру для скутера с цифровой индикацией
СообщениеДобавлено: Чт фев 16, 2012 15:37:13 
Родился

Зарегистрирован: Вт фев 14, 2012 14:55:00
Сообщений: 15
Рейтинг сообщения: 0
Вот:
Изображение

И пользуясь случаем не знает ли кто схемку простого PIC програматора
(Неохото каждый раз к знакомому на работу ездить)


Вернуться наверх
 
 Заголовок сообщения: Re: Вопрос по Тахометру для скутера с цифровой индикацией
СообщениеДобавлено: Чт фев 16, 2012 17:08:58 
Друг Кота
Аватар пользователя

Карма: 21
Рейтинг сообщений: 63
Зарегистрирован: Пн авг 29, 2011 10:35:30
Сообщений: 3695
Откуда: Україна Дикий Захід - Чортків - Джурин
Рейтинг сообщения: 0
есть и попроще но этот даёт стабильный результат и не сложен .
http://radio-hobby.org/modules/news/article.php?storyid=679

_________________
пути ТОКА неисповедимы.
Злословец есть самый лютый из диких зверей,
а льстец - самый опасный из ручных животных. (ДИОГЕН)


Вернуться наверх
 
 Заголовок сообщения: Re: Вопрос по Тахометру для скутера с цифровой индикацией
СообщениеДобавлено: Чт фев 16, 2012 17:13:09 
Друг Кота
Аватар пользователя

Карма: 21
Рейтинг сообщений: 63
Зарегистрирован: Пн авг 29, 2011 10:35:30
Сообщений: 3695
Откуда: Україна Дикий Захід - Чортків - Джурин
Рейтинг сообщения: 0
Mixxep писал(а):
Изображение

вот:


Вложения:
2N3904.pdf [60.83 KiB]
Скачиваний: 359

_________________
пути ТОКА неисповедимы.
Злословец есть самый лютый из диких зверей,
а льстец - самый опасный из ручных животных. (ДИОГЕН)
Вернуться наверх
 
 Заголовок сообщения: Re: Вопрос по Тахометру для скутера с цифровой индикацией
СообщениеДобавлено: Чт фев 16, 2012 18:30:14 
Родился

Зарегистрирован: Вт фев 14, 2012 14:55:00
Сообщений: 15
Рейтинг сообщения: 0
спаибо но мне нужна была разводка транзистора BC945 а там 2N3904 какойта или у BC945 такая же разводка??


Вернуться наверх
 
 Заголовок сообщения: Re: Вопрос по Тахометру для скутера с цифровой индикацией
СообщениеДобавлено: Чт фев 16, 2012 18:58:31 
Друг Кота
Аватар пользователя

Карма: 21
Рейтинг сообщений: 63
Зарегистрирован: Пн авг 29, 2011 10:35:30
Сообщений: 3695
Откуда: Україна Дикий Захід - Чортків - Джурин
Рейтинг сообщения: 0
цоколёвка дана для того ,что на вашем фото а для ВС945 нет и в сети не смог найти.
но можете определить и сами сначала найдите базу тестером ,а коллектор - эмиттер уже совсем просто если есть гнездо на тестере для измерения коэффициента передачи потоку(hFE).

_________________
пути ТОКА неисповедимы.
Злословец есть самый лютый из диких зверей,
а льстец - самый опасный из ручных животных. (ДИОГЕН)


Вернуться наверх
 
 Заголовок сообщения: Re: Вопрос по Тахометру для скутера с цифровой индикацией
СообщениеДобавлено: Чт фев 16, 2012 19:10:13 
Родился

Зарегистрирован: Вт фев 14, 2012 14:55:00
Сообщений: 15
Рейтинг сообщения: 0
У меня выше написано:
Подскажите разводку транзистора вс945 но в сети его нет вообще и поэтому в выложил фото и написал дапустим это он
но фотка не залилась и я залил еще раз
Но спасибо что потратили на меня свое время


Вернуться наверх
 
 Заголовок сообщения: Re: Вопрос по Тахометру для скутера с цифровой индикацией
СообщениеДобавлено: Чт фев 16, 2012 19:42:10 
Родился

Зарегистрирован: Вт фев 14, 2012 14:55:00
Сообщений: 15
Рейтинг сообщения: 0
Изображение

Вот все таки нашел его и решил выложить вдруг кому пригодиться =)
И оказывается он называется 2SC945


Вернуться наверх
 
 Заголовок сообщения: Re: Вопрос по Тахометру для скутера с цифровой индикацией
СообщениеДобавлено: Пт фев 17, 2012 14:21:07 
Поставщик валерьянки для Кота
Аватар пользователя

Карма: 12
Рейтинг сообщений: 67
Зарегистрирован: Пт авг 27, 2010 05:57:06
Сообщений: 2482
Откуда: Тюмень
Рейтинг сообщения: 0
Вотбаза неплохая я всегда пользуюсь
Транзистор с945

_________________
В поисках истины человек развивается.


Вернуться наверх
 
 Заголовок сообщения: Re: Вопрос по Тахометру для скутера с цифровой индикацией
СообщениеДобавлено: Сб фев 18, 2012 00:02:27 
Родился

Зарегистрирован: Вт фев 14, 2012 14:55:00
Сообщений: 15
Рейтинг сообщения: 0
Тахометр не работал скорее всего из -за не правильно припаянных транзисторов.
Решил я в общем все переделать и печатную плату тоже. Спасибо за совет vitalik_1984.
В общем вот все что нужно:
Вложение:
Комментарий к файлу: Тахометр
Сжатая ZIP-папка.zip [726.92 KiB]
Скачиваний: 237


Вернуться наверх
 
 Заголовок сообщения: Re: Вопрос по Тахометру для скутера с цифровой индикацией
СообщениеДобавлено: Сб фев 18, 2012 00:10:31 
Родился

Зарегистрирован: Вт фев 14, 2012 14:55:00
Сообщений: 15
Рейтинг сообщения: 0
Помогите еще пожалуйста если не сложно :
Вот в этой странице есть печатная плата кто умеет подскажите как убрать весь текст c нее в SL5.0
http://radiokot.ru/circuit/digital/measure/42/

Там вот так: А как зделать чтобы только зеленые дорожки остались а все остальное убрать???
Изображение


Последний раз редактировалось Mixxep Сб фев 18, 2012 11:00:03, всего редактировалось 1 раз.

Вернуться наверх
 
 Заголовок сообщения: Re: Вопрос по Тахометру для скутера с цифровой индикацией
СообщениеДобавлено: Сб фев 18, 2012 10:59:39 
Поставщик валерьянки для Кота
Аватар пользователя

Карма: 12
Рейтинг сообщений: 67
Зарегистрирован: Пт авг 27, 2010 05:57:06
Сообщений: 2482
Откуда: Тюмень
Рейтинг сообщения: 0
1.скачиваем sl5
2.открываем проект платы.
3.выделяем ненужный текст.
4.нажимаем delete.
5.повторяем пункты 3-4 пока есть ненужный текст.
конец алгоритма

если вместе с ненужным выделяется нужное жмем открытый замочек.
а если вы просто хотите распечатать для лут без надписей от деталей,то просто нажимаете на печать и выбираете нужные слои.Не забудьте сделать цвет печати черным- будет больше контраст печати

_________________
В поисках истины человек развивается.


Последний раз редактировалось vitalik_1984 Сб фев 18, 2012 11:05:21, всего редактировалось 1 раз.

Вернуться наверх
 
 Заголовок сообщения: Re: Вопрос по Тахометру для скутера с цифровой индикацией
СообщениеДобавлено: Сб фев 18, 2012 11:02:26 
Родился

Зарегистрирован: Вт фев 14, 2012 14:55:00
Сообщений: 15
Рейтинг сообщения: 0
Хорошо бы если так но формы круги и квадраты удаляются вместе с контактами и дорожками


Вернуться наверх
 
 Заголовок сообщения: Re: Вопрос по Тахометру для скутера с цифровой индикацией
СообщениеДобавлено: Сб фев 18, 2012 11:05:07 
Модератор
Аватар пользователя

Карма: 14
Рейтинг сообщений: 37
Зарегистрирован: Чт дек 11, 2008 14:52:26
Сообщений: 11492
Откуда: град Нижний
Рейтинг сообщения: 0
vitalik_1984, не путай котёнка.. ему надо просто на печать дорожки вывести..

Mixxep, при печати оставь галочку только слоя дорожек, все остальные убери и не забудь изменить цвет печати этого слоя на чёрный..

_________________
ИзображениеМежду людьми возникает напряжение, если у них разный потенциал...


Вернуться наверх
 
 Заголовок сообщения: Re: Вопрос по Тахометру для скутера с цифровой индикацией
СообщениеДобавлено: Сб фев 18, 2012 11:09:38 
Родился

Зарегистрирован: Вт фев 14, 2012 14:55:00
Сообщений: 15
Рейтинг сообщения: 0
Так я тоже умею только проблема в том что лазерный принтер на работе у матери программы им устанавливать никакие нельзя поэтому я их как картинки экспортирую и по почте отправляю а на работе у матери распечатываю как картинку
вот я и спрашиваю можно ли в программе убрать все лишнее


Вернуться наверх
 
 Заголовок сообщения: Re: Вопрос по Тахометру для скутера с цифровой индикацией
СообщениеДобавлено: Сб фев 18, 2012 11:13:05 
Модератор
Аватар пользователя

Карма: 14
Рейтинг сообщений: 37
Зарегистрирован: Чт дек 11, 2008 14:52:26
Сообщений: 11492
Откуда: град Нижний
Рейтинг сообщения: 0
Тогда сделай, как мя те сказал, но перед этим поставь PDF-принтер..
Будешь печатать, как на обычный принтер из SL5-го, но на выходе получишь PDF-файл, который можешь распечатать на любом компе..

P.S. Типа такого: http://pdfcreator.ru/

_________________
ИзображениеМежду людьми возникает напряжение, если у них разный потенциал...


Вернуться наверх
 
Показать сообщения за:  Сортировать по:  Вернуться наверх
Начать новую тему Ответить на тему  [ Сообщений: 81 ]    , , 3, ,  

Часовой пояс: UTC + 3 часа


Вы не можете начинать темы
Вы не можете отвечать на сообщения
Вы не можете редактировать свои сообщения
Вы не можете удалять свои сообщения
Вы не можете добавлять вложения

Найти:
Перейти:  


Powered by phpBB © 2000, 2002, 2005, 2007 phpBB Group
Русская поддержка phpBB
Extended by Karma MOD © 2007—2012 m157y
Extended by Topic Tags MOD © 2012 m157y