Например TDA7294

Форум РадиоКот • Просмотр темы - Мини паяльная станция на жалах T12.
Форум РадиоКот
Здесь можно немножко помяукать :)

Текущее время: Вс окт 12, 2025 16:51:09

Часовой пояс: UTC + 3 часа


ПРЯМО СЕЙЧАС:



Начать новую тему Ответить на тему  [ Сообщений: 210 ]    , , 3, , , ...  
Автор Сообщение
Не в сети
 Заголовок сообщения: Re: Мини паяльная станция на жалах T12.
СообщениеДобавлено: Вт янв 07, 2020 12:22:55 
Открыл глаза

Зарегистрирован: Пт фев 04, 2011 15:14:17
Сообщений: 58
Откуда: Украина, Львов
Рейтинг сообщения: 0
Я бы не заморачивался, но у меня в ТО220 только 3205 есть еще А3400 но они в СОТ-23, и они на 30Вольт - как-то страшновато, хотя 5Вольт/3А у меня на светодиодах под ШИМом тянут и не греются...
После свят"переселюсь" на печатку с макетки и попробую.
Еще раз спасибо и с Праздниками!


Вернуться наверх
 
Не в сети
 Заголовок сообщения: Re: Мини паяльная станция на жалах T12.
СообщениеДобавлено: Пт янв 10, 2020 17:27:22 
Открыл глаза

Зарегистрирован: Пт фев 04, 2011 15:14:17
Сообщений: 58
Откуда: Украина, Львов
Рейтинг сообщения: 0
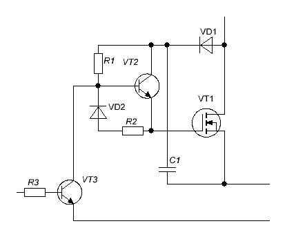
Proton78, подскчажите пожалуйста какая частота ШИМ в схеме. Я точно не могу опредилть, т.к. там идут пачки. В пачке заполнение 31кГц, а на такой частоте РС817 работать не хочет, - валит фронты. Схема драйвера мосфета, которую я предлагал не работает - транзистор не открыывается, буду что-то мудрить со второй схемой... Может есть мысли с транзистором 3205?


Вернуться наверх
 
Не в сети
 Заголовок сообщения: Re: Мини паяльная станция на жалах T12.
СообщениеДобавлено: Пт янв 10, 2020 20:04:22 
Родился

Зарегистрирован: Пт сен 20, 2013 20:36:10
Сообщений: 6
Рейтинг сообщения: 1
Вложение:
123.png [188.74 KiB]
Скачиваний: 446
Proton78, .............. Схема драйвера мосфета, которую я предлагал не работает - транзистор не открыывается, буду что-то мудрить со второй схемой... Может есть мысли с транзистором 3205?


Думаю резистор R3 великоват для заряда ёмкости затвора с такой частотой. Если из приведённой схемы использовать Т11 наизнанку вместо резистора?

Добавлено after 47 minutes 28 seconds:
Вложение:
Voltdobavka.JPG [14.96 KiB]
Скачиваний: 501

Вот так.


Вернуться наверх
 
Не в сети
 Заголовок сообщения: Re: Мини паяльная станция на жалах T12.
СообщениеДобавлено: Пт янв 10, 2020 20:08:02 
Открыл глаза

Зарегистрирован: Пт фев 04, 2011 15:14:17
Сообщений: 58
Откуда: Украина, Львов
Рейтинг сообщения: 0
Спасибо!
Буду пробывать...


Вернуться наверх
 
Не в сети
 Заголовок сообщения: Re: Мини паяльная станция на жалах T12.
СообщениеДобавлено: Пт янв 10, 2020 20:17:23 
Прорезались зубы

Карма: 1
Рейтинг сообщений: 28
Зарегистрирован: Чт мар 07, 2013 23:56:36
Сообщений: 208
Рейтинг сообщения: 1
Proton78, подскчажите пожалуйста какая частота ШИМ в схеме. Я точно не могу опредилть, т.к. там идут пачки. В пачке заполнение 31кГц, а на такой частоте РС817 работать не хочет, - валит фронты. Схема драйвера мосфета, которую я предлагал не работает - транзистор не открыывается, буду что-то мудрить со второй схемой... Может есть мысли с транзистором 3205?



Готовая ардуина идет с кварцем 16 МГц, моя же прошивка для микроконтроллера с внутренним генератором 8 Мгц. Тебе надо занизить частоту ШИМ.

// Частота ШИМ'а на ногах 9 и 10:
TCCR1B = TCCR1B & 0b11111000 | 1; // настройка таймера для ШИМ (стало)

// Частота ШИМ'а на ногах 11 и 3:
// TCCR2B = TCCR2B & 0b11111000 | 4; // настройка таймера для ШИМ (було)

вместо 1 поставь 4 как у меня или даже 5
с 1 - частота примерно 62 кГц. Это слишком много. Где то на форуме читал, что в китайских паяльных станциях частота ШИМ 30 Гц.


Вернуться наверх
 
Не в сети
 Заголовок сообщения: Re: Мини паяльная станция на жалах T12.
СообщениеДобавлено: Пт янв 10, 2020 23:00:47 
Открыл глаза

Зарегистрирован: Пт фев 04, 2011 15:14:17
Сообщений: 58
Откуда: Украина, Львов
Рейтинг сообщения: 0
А что обозначает эта цифра(как она влияет на частоту), - я в синтаксисе не силен...


Вернуться наверх
 
Не в сети
 Заголовок сообщения: Re: Мини паяльная станция на жалах T12.
СообщениеДобавлено: Сб янв 11, 2020 12:56:03 
Родился

Зарегистрирован: Пт сен 20, 2013 20:36:10
Сообщений: 6
Рейтинг сообщения: 0
Поглядел осцилографом импульсы на безродной китайской плате MINI STC T12, частота импульсов на выходе около 7 Герц!


Вернуться наверх
 
Не в сети
 Заголовок сообщения: Re: Мини паяльная станция на жалах T12.
СообщениеДобавлено: Вс янв 12, 2020 13:40:32 
Прорезались зубы

Карма: 1
Рейтинг сообщений: 28
Зарегистрирован: Чт мар 07, 2013 23:56:36
Сообщений: 208
Рейтинг сообщения: 1
А что обозначает эта цифра(как она влияет на частоту), - я в синтаксисе не силен...


Эти цифры прописывают в регистр TCCR1B коэффициент деления опорной частоты, то есть задают частоту ШИМ.
Побитовое ИЛИ (|) с числом от 0 до 5 записывает последние три разряда регистра TCCR1B ( 5 - это 101, 4 - это 100, 3 - это 011, 2 - это 010, 1 - это 001)


Вернуться наверх
 
Не в сети
 Заголовок сообщения: Re: Мини паяльная станция на жалах T12.
СообщениеДобавлено: Вс янв 12, 2020 15:46:16 
Открыл глаза

Зарегистрирован: Пт фев 04, 2011 15:14:17
Сообщений: 58
Откуда: Украина, Львов
Рейтинг сообщения: 0
Спасибо! :)
У меня на плате есть место под ТЛ431, я ее впаял(получилось 2,5В), поставил в скетче analogReference (EXTERNAL);, а теперь не могу найти где внести корректировки в измерении температуры, - подскажите, пожалуйста.

И еще, - кварц стоит на 16МГц, я поставил для шим 4, как у Вас. Нужно еще что-то менять в скетче?

Я уже перешел на печатку, начинаю настраиваться, но, как я понимаю, при включении на дисплее я должен увидеть комнатную температуру, а у меня - "000". если прогреваю жало другим паяльником - появляется какая-то температура. Но прежде чем идти дальше нужно разобраться с операционником(у меня МСР6001)и задать ему необходимый коэфициент усиления... А для начала нужно знать что заложено в скетче... :shock: :) , а я как Вы поняли :dont_know:. Хелп плз.

Ну и по порядку калибровки, если можно, поподробнее, - что за чем...


Вернуться наверх
 
Не в сети
 Заголовок сообщения: Re: Мини паяльная станция на жалах T12.
СообщениеДобавлено: Вс янв 12, 2020 17:08:13 
Прорезались зубы

Карма: 1
Рейтинг сообщений: 28
Зарегистрирован: Чт мар 07, 2013 23:56:36
Сообщений: 208
Рейтинг сообщения: 0
Спасибо! :)
У меня на плате есть место под ТЛ431, я ее впаял(получилось 2,5В), поставил в скетче analogReference (EXTERNAL);, а теперь не могу найти где внести корректировки в измерении температуры, - подскажите, пожалуйста.

И еще, - кварц стоит на 16МГц, я поставил для шим 4, как у Вас. Нужно еще что-то менять в скетче?

Я уже перешел на печатку, начинаю настраиваться, но, как я понимаю, при включении на дисплее я должен увидеть комнатную температуру, а у меня - "000". если прогреваю жало другим паяльником - появляется какая-то температура. Но прежде чем идти дальше нужно разобраться с операционником(у меня МСР6001)и задать ему необходимый коэфициент усиления... А для начала нужно знать что заложено в скетче... :shock: :) , а я как Вы поняли :dont_know:. Хелп плз.

Ну и по порядку калибровки, если можно, поподробнее, - что за чем...





Найди в скетче вот этот кусок кода:

/////////////////////////////////////////////////////////////////////////
/// использую медианный фильтр с большим числом измерений /////
/// точность в железе хорошая (на данный момент исп. этот фильтр) /////
/////////////////////////////////////////////////////////////////////////

analogWrite(3,0); // остановить ШИМ перед чтением АЦП

soldt = Filter (); // считать отфильтрованное значение температуры нагревателя

// soldd = map(soldt, 7, 888, 0, 420); // Еще один вариант определения температуры, считывается переменная soldt, ее диапазон 7 - 888,
// переменной soldd присваивается значение в диапазоне 0-420,
// в этом случае надо точно знать значение переменной soldt. Можно узнать только одним способом
// подключать ардуину к компорту и при наладке схемы выводить в порт это значение. Или сначала выводить
// на дисплей значения переменной soldt, записать значения при разных температурах, а после ввести их в программу
// и пршить заново.
// Для повышения точности можно сделать три и более диапазона.
// Этот вариант хорош тем, что можно сделать большой коэффициент усиления усилителя термопары,
// тем самым повысить точность измерения.
// Например:



if (soldt >= 200 && soldt <= 286) // при темпеатуре от 13 градусов до 100 (200 и 286 - это значения на выходе усилителя термопары), температура замеряна градусником
{soldd = map(soldt, cor_ir_1, cor_ir_2, 13, 100);
ASM=1; }
if (soldt >= 287 && soldt <= 500) // при темпеатуре от 101 градусов до 260 (287 и 500 - это значения на выходе усилителя термопары), температура замеряна тестером
{soldd = map(soldt, cor_ir_2+1, cor_ir_3, 101, 260);
ASM=2; }
if (soldt >= 501 && soldt <= 650) // при темпеатуре от 261 градусов до 380 (501 и 650 - это значения на выходе усилителя термопары), температура замеряна градусником
{soldd = map(soldt, cor_ir_3+1, cor_ir_4, 261, 380);
ASM=3;}

if (soldt <= 182) // короткое замыкание или замерз
soldd = 0;
if (soldt >= 670) // перегрев или обрыв
soldd = 888;


закоментируй или состри все , оставь только

analogWrite(3,0); // остановить ШИМ перед чтением АЦП
soldt = Filter (); // считать отфильтрованное значение температуры нагревателя

и допиши

soldd =soldt; //


После этих манипуляций увидишь реальные значения АЦП, которые нужно будет подогнать под показания температуры.
Надо будет измерять реальную температуру и записывать показания АЦП.

Вначале скетча есть такие строки:

int cor_ir_1 = 200; // переменная 1 корректировки жал 1-2-3-4 (хранится в еепром по адр.30,38,46,54)
int cor_ir_2 = 286; // переменная 2 корректировки жал 1-2-3-4 (хранится в еепром по адр.32,40,48,56)
int cor_ir_3 = 500; // переменная 3 корректировки жал 1-2-3-4 (хранится в еепром по адр.34,42,50,58)
int cor_ir_4 = 650; // переменная 4 корректировки жал 1-2-3-4 (хранится в еепром по адр.36,44,52,60)

где:

200 - это значение АЦП при температуре примерно 13 градусов (я выставлял жало за окно осенью)
286 - это значение АЦП при температуре 100 градусов (я погружал жало в кипящую воду)
500 - это значение АЦП при температуре 260 градусов (температуру мерил термопарой от тестера в капле расплавленного припоя)
650 - это значение АЦП при температуре 380 градусов (температуру мерил термопарой от тестера в капле расплавленного припоя)

И еще возможно нужно будет для возможности выставлять уставку более 400 градусов найти строки

else{
if (set<400)
set++; // увеличиваем перем set

и заменить на нужное значение , например 700.

После этих манипуляций вернуть скетч в исходный вид, кроме значения переменных int cor_ir, которые скорее всего будут уже другими (твои измерения)


Вернуться наверх
 
Не в сети
 Заголовок сообщения: Re: Мини паяльная станция на жалах T12.
СообщениеДобавлено: Вс янв 12, 2020 18:01:01 
Открыл глаза

Зарегистрирован: Пт фев 04, 2011 15:14:17
Сообщений: 58
Откуда: Украина, Львов
Рейтинг сообщения: 0
Большое спасибо!
В ОС ОУ у Вас стоит 271К(220+51). у меня пока 240К, - стоит ли менять? Или подтянется за счет перессчета?


Вернуться наверх
 
Не в сети
 Заголовок сообщения: Re: Мини паяльная станция на жалах T12.
СообщениеДобавлено: Вс янв 12, 2020 18:20:10 
Прорезались зубы

Карма: 1
Рейтинг сообщений: 28
Зарегистрирован: Чт мар 07, 2013 23:56:36
Сообщений: 208
Рейтинг сообщения: 0
Большое спасибо!
В ОС ОУ у Вас стоит 271К(220+51). у меня пока 240К, - стоит ли менять? Или подтянется за счет перессчета?



У меня в прошивке стоит источник образцового напряжения 5 В. Усилитель LM358. У тебя подругому. Резистор подгони так, чтобы при комнатной температуре показания АЦП были около 200-230.

Или же еще надо подкорректировать скетч, найди строку:

if (soldt <= 182) // короткое замыкание или замерз
soldd = 0;

вместо 182 напиши например 10.

Далее надо мерить температуры и выписывать значения АЦП.


Вернуться наверх
 
Не в сети
 Заголовок сообщения: Re: Мини паяльная станция на жалах T12.
СообщениеДобавлено: Вс янв 12, 2020 18:39:46 
Открыл глаза

Зарегистрирован: Пт фев 04, 2011 15:14:17
Сообщений: 58
Откуда: Украина, Львов
Рейтинг сообщения: 0
- я сейчас перешел на ШИМ "1"(при меньшем ШИМ сильно прыгали показания температуры)
так температура в точках 100,200,250,300 отличается всего на 5 градусов от измеренных тестером РМ102 с термопарой, а вот только при старте не стартует, т.к. показывает 000 и (!) нужно несколько раз тыкнуть ОН/ОФ или разогреть жало...
Калибровку пока не делал, попозже...


Вернуться наверх
 
Не в сети
 Заголовок сообщения: Re: Мини паяльная станция на жалах T12.
СообщениеДобавлено: Вс янв 12, 2020 18:53:26 
Прорезались зубы

Карма: 1
Рейтинг сообщений: 28
Зарегистрирован: Чт мар 07, 2013 23:56:36
Сообщений: 208
Рейтинг сообщения: 0
- я сейчас перешел на ШИМ "1"(при меньшем ШИМ сильно прыгали показания температуры)
так температура в точках 100,200,250,300 отличается всего на 5 градусов от измеренных тестером РМ102 с термопарой, а вот только при старте не стартует, т.к. показывает 000 и (!) нужно несколько раз тыкнуть ОН/ОФ или разогреть жало...
Калибровку пока не делал, попозже...



найди строку:

if (soldt <= 182) // короткое замыкание или замерз
soldd = 0;

вместо 182 напиши например 10.

Это я "защиту" сделал, чтобы при отключенном наконечнике или при замыкании в наконечнике ШИМ не запускался.


Почему у тебя показания прыгают не знаю. Возможно блок питания слишком близко к плате с микроконтроллером. У меня такое то же было. Потому экранировал плату медной фольгой.


Вернуться наверх
 
Не в сети
 Заголовок сообщения: Re: Мини паяльная станция на жалах T12.
СообщениеДобавлено: Вс янв 12, 2020 19:22:18 
Родился

Зарегистрирован: Пт сен 20, 2013 20:36:10
Сообщений: 6
Рейтинг сообщения: 0
- я сейчас перешел на ШИМ "1"(при меньшем ШИМ сильно прыгали показания температуры)
...... т.к. показывает 000 и (!) нужно несколько раз тыкнуть ОН/ОФ или разогреть жало...
Калибровку пока не делал, попозже...


А по какой схеме силовой ключ? Если та которая с N-каналом, вроде бы она будет работать наоборот, нужно инвертировать уровни ШИМ, я не поглядел сразу. То есть вместо отключения ключа идёт нагрев и наоборот.


Вернуться наверх
 
Не в сети
 Заголовок сообщения: Re: Мини паяльная станция на жалах T12.
СообщениеДобавлено: Вс янв 12, 2020 20:11:08 
Открыл глаза

Зарегистрирован: Пт фев 04, 2011 15:14:17
Сообщений: 58
Откуда: Украина, Львов
Рейтинг сообщения: 0
А по какой схеме силовой ключ? Если та которая с N-каналом, вроде бы она будет работать наоборот, нужно инвертировать уровни ШИМ, я не поглядел сразу. То есть вместо отключения ключа идёт нагрев и наоборот.


схема, только добавил еще инвертор на ВС817 с 10К в коллекторе и перед базой(оба 817 +3205) без радиатора нагревается до 60 градусов, фронт около 2мкс.

Добавлено after 15 minutes 58 seconds:
вместо 182 напиши например 10.


появились 4 и 5 цифры при низкой температуре(когда жало разогрелось-остается 3 цифры), но все равно не стартует, - нужно пару раз он/оф.
а при старте с холодным жалом на табло при нажатии он/оф - "-200"


Последний раз редактировалось davids58 Вс янв 12, 2020 20:15:48, всего редактировалось 1 раз.

Вернуться наверх
 
Не в сети
 Заголовок сообщения: Re: Мини паяльная станция на жалах T12.
СообщениеДобавлено: Вс янв 12, 2020 20:13:57 
Родился

Зарегистрирован: Пт сен 20, 2013 20:36:10
Сообщений: 6
Рейтинг сообщения: 0
Что-то по ссылке открывается, но точно не паяльная станция!


Вернуться наверх
 
Не в сети
 Заголовок сообщения: Re: Мини паяльная станция на жалах T12.
СообщениеДобавлено: Вс янв 12, 2020 20:15:54 
Прорезались зубы

Карма: 1
Рейтинг сообщений: 28
Зарегистрирован: Чт мар 07, 2013 23:56:36
Сообщений: 208
Рейтинг сообщения: 0
Добавлено after 15 minutes 58 seconds:
вместо 182 напиши например 10.


появились 4 и 5 цифры при низкой температуре(когда жало разогрелось-остается 3 цифры), но все равно не стартует, - нужно пару раз он/оф[/uquote]


Напиши 2 вместо 182. И надо увеличить коэфф усиления немного. Так как значение АЦП при комнатной температуре сильно маленькое.


Вернуться наверх
 
Не в сети
 Заголовок сообщения: Re: Мини паяльная станция на жалах T12.
СообщениеДобавлено: Вс янв 12, 2020 20:20:38 
Родился

Зарегистрирован: Пт сен 20, 2013 20:36:10
Сообщений: 6
Рейтинг сообщения: 0
Если силовой ключ отключить должна окружающая температура отображаться?


Вернуться наверх
 
Не в сети
 Заголовок сообщения: Re: Мини паяльная станция на жалах T12.
СообщениеДобавлено: Вс янв 12, 2020 20:44:23 
Открыл глаза

Зарегистрирован: Пт фев 04, 2011 15:14:17
Сообщений: 58
Откуда: Украина, Львов
Рейтинг сообщения: 0
Что-то по ссылке открывается, но точно не паяльная станция!


там что-то сайт тупит, - по вкладке электроника там есть паяльная станция

Вложение:
IG4WGt0-768x481.png [131.27 KiB]
Скачиваний: 422


Добавлено after 5 minutes 22 seconds:
Если силовой ключ отключить должна окружающая температура отображаться?


когда на разъеме программирования(без 24 Вольт) показывает, - разогреваешь жало другим паяльником все адекватно...

Добавлено after 8 minutes 4 seconds:
Напиши 2 вместо 182. И надо увеличить коэфф усиления немного. Так как значение АЦП при комнатной температуре сильно маленькое.


так ведь поедет вся картинка, а она почти нормальная (расхождение в одну сторону на 5 градусов), добавлю усиления пропорционально вырастет напруга на выходе ОУ. У меня стоит МСР6001, он типа риал ту риал может в этом суть...
Может в :

if (soldt >= 200 && soldt <= 286) // при темпеатуре от 13 градусов до 100 (200 и 286 - это значения на выходе усилителя термопары), температура замеряна градусником
{soldd = map(soldt, cor_ir_1, cor_ir_2, 13, 100);
ASM=1; }

уменьшить АЦП?


Вернуться наверх
 
Показать сообщения за:  Сортировать по:  Вернуться наверх
Начать новую тему Ответить на тему  [ Сообщений: 210 ]    , , 3, , , ...  

Часовой пояс: UTC + 3 часа


Кто сейчас на форуме

Сейчас этот форум просматривают: нет зарегистрированных пользователей и гости: 30


Вы не можете начинать темы
Вы не можете отвечать на сообщения
Вы не можете редактировать свои сообщения
Вы не можете удалять свои сообщения
Вы не можете добавлять вложения

Найти:
Перейти:  


Powered by phpBB © 2000, 2002, 2005, 2007 phpBB Group
Русская поддержка phpBB
Extended by Karma MOD © 2007—2012 m157y
Extended by Topic Tags MOD © 2012 m157y