Например TDA7294

Форум РадиоКот • Просмотр темы - Надёжный,как автомат Калашникова
Форум РадиоКот
Здесь можно немножко помяукать :)

Текущее время: Чт фев 26, 2026 12:13:32

Часовой пояс: UTC + 3 часа


ПРЯМО СЕЙЧАС:



Начать новую тему Ответить на тему  [ Сообщений: 540 ]     ... , , , 16, , , ...  
Автор Сообщение
 Заголовок сообщения: Re: Надёжный,как автомат Калашникова
СообщениеДобавлено: Сб авг 03, 2013 20:52:18 
Мучитель микросхем
Аватар пользователя

Карма: 6
Рейтинг сообщений: 87
Зарегистрирован: Вс янв 09, 2011 23:05:37
Сообщений: 450
Откуда: СССР
Рейтинг сообщения: 1
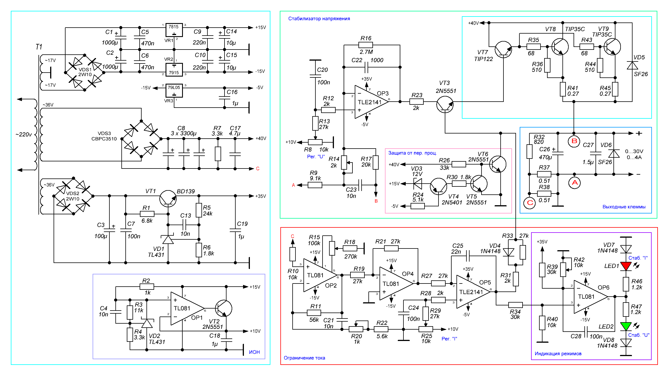
Попробуйте так (измеритель питайте от отдельного источника)


Вложения:
шунт.GIF [10.07 KiB]
Скачиваний: 1675

_________________
Иван Сусанин - первый полупроводник :solder:
Вернуться наверх
 
 Заголовок сообщения: Re: Надёжный,как автомат Калашникова
СообщениеДобавлено: Сб авг 03, 2013 21:27:04 
Встал на лапы

Зарегистрирован: Пт фев 17, 2012 20:51:12
Сообщений: 86
Рейтинг сообщения: 0
Спасибо Myp3ik, получилось, Уважаю.


Вернуться наверх
 
 Заголовок сообщения: Re: Надёжный,как автомат Калашникова
СообщениеДобавлено: Пн авг 26, 2013 11:12:32 
Встал на лапы
Аватар пользователя

Зарегистрирован: Пн апр 02, 2012 19:59:03
Сообщений: 115
Рейтинг сообщения: 0
Подскажите назначение R14 и R20?


Вернуться наверх
 
 Заголовок сообщения: Re: Надёжный,как автомат Калашникова
СообщениеДобавлено: Чт сен 19, 2013 23:21:15 
Мучитель микросхем
Аватар пользователя

Карма: 6
Рейтинг сообщений: 87
Зарегистрирован: Вс янв 09, 2011 23:05:37
Сообщений: 450
Откуда: СССР
Рейтинг сообщения: 0
Magnito, выставляется макс. выходное напряжение и ток.

_________________
Иван Сусанин - первый полупроводник :solder:


Вернуться наверх
 
Эиком - электронные компоненты и радиодетали
 Заголовок сообщения: Re: Надёжный,как автомат Калашникова
СообщениеДобавлено: Вс сен 22, 2013 16:29:29 
Родился

Зарегистрирован: Ср авг 14, 2013 13:50:25
Сообщений: 4
Рейтинг сообщения: 0
Добрый вечер.
Поделитесь, пожалуйста, решением проблемы, если она у кого-то возникала, а суть её в том, что при нагрузке 3А, вых. напряжение 29,7В и не выше. Ограничение тока нормальное от 20мА и до 3А. Без нагрузки регулировка 0...32В и с моста 45В, а под нагрузкой 39В. Органами подстройки изменить ничего не удалось.
Вместо LM741 у меня ОР07, a VT3=2N5551 в процессе заменён на BC618. Замена добавила почти вольт. Да, и датчик тока 0,22ом 10W.


Вернуться наверх
 
 Заголовок сообщения: Re: Надёжный,как автомат Калашникова
СообщениеДобавлено: Вс сен 22, 2013 16:56:18 
Родился

Зарегистрирован: Вс фев 12, 2012 23:35:13
Сообщений: 5
Откуда: Kharkov, Ukraine
Рейтинг сообщения: 0
кто нибудь смотрел осцилом что на выходе у данного блока?
схема нравится
кто уже собрал, отпишитесь как блок себя ведет


и вопрос по плате: зачем на разъем пошла база VT3


Вложения:
screenshoot_00010.jpg [125.48 KiB]
Скачиваний: 1281
Вернуться наверх
 
 Заголовок сообщения: Re: Надёжный,как автомат Калашникова
СообщениеДобавлено: Вс сен 22, 2013 20:05:57 
Мучитель микросхем
Аватар пользователя

Карма: 6
Рейтинг сообщений: 87
Зарегистрирован: Вс янв 09, 2011 23:05:37
Сообщений: 450
Откуда: СССР
Рейтинг сообщения: 0
11dmitrij, то кое-какой функционал ещё планировался, не обращайте внимания.

Viko , у OP07 макс. напряжение питания 36В, а по схеме на него заходит 40В.

Когда происходит проблема, БП находится в режиме стаб. тока или напряжения ? Какие напряжения на коллекторе и базе VT7 ?

Если шунт 0,22 ома, и не пересчитано усиление OP2, то у БП макс. ток будет выше 8А.

R15 во время проблемы крутить пробовали ?

_________________
Иван Сусанин - первый полупроводник :solder:


Вернуться наверх
 
 Заголовок сообщения: Re: Надёжный,как автомат Калашникова
СообщениеДобавлено: Вс сен 22, 2013 21:06:59 
Родился

Зарегистрирован: Ср авг 14, 2013 13:50:25
Сообщений: 4
Рейтинг сообщения: 0
[quote="Myp3ik"]Viko , у OP07 макс. напряжение питания 36В, а по схеме на него заходит 40В.

1. Пробовал УД7 - без изменений
2. При проблеме, БП в режиме стаб. напряжения, на CVT7 39V, на B 34V
3. Усиление ОР2 не пересчитывалось
4. Регулировкой R15 проблема не решалась


Вернуться наверх
 
 Заголовок сообщения: Re: Надёжный,как автомат Калашникова
СообщениеДобавлено: Вс сен 22, 2013 21:21:06 
Мучитель микросхем
Аватар пользователя

Карма: 6
Рейтинг сообщений: 87
Зарегистрирован: Вс янв 09, 2011 23:05:37
Сообщений: 450
Откуда: СССР
Рейтинг сообщения: 0
Резисторы R35, R43 у Вас установлены ? Если да, то попробуйте заменить их перемычкой для эксперимента.

Еще для пробы можно вообще отключить защиту по току выпаяв R31 со стороны ОУ и подать на него(резистор) +35В, тогда ток надо будет регулировать нагрузкой, узнаем виновата ли здесь защита по току.

_________________
Иван Сусанин - первый полупроводник :solder:


Вернуться наверх
 
 Заголовок сообщения: Re: Надёжный,как автомат Калашникова
СообщениеДобавлено: Пн сен 23, 2013 10:38:33 
Родился

Зарегистрирован: Ср авг 14, 2013 13:50:25
Сообщений: 4
Рейтинг сообщения: 0
[quote="Myp3ik"]Резисторы R35, R43 у Вас установлены ? Если да, то попробуйте заменить их перемычкой для эксперимента.

Защиту я проверил в первую очередь, замкнув C с E VT3, а проблема ушла с заменой номиналов R35,R43 на 20ом.
Мур3ik, большое спасибо за помощь.


Вернуться наверх
 
 Заголовок сообщения: Re: Надёжный,как автомат Калашникова
СообщениеДобавлено: Пн сен 23, 2013 12:11:07 
Мучитель микросхем
Аватар пользователя

Карма: 6
Рейтинг сообщений: 87
Зарегистрирован: Вс янв 09, 2011 23:05:37
Сообщений: 450
Откуда: СССР
Рейтинг сообщения: 0
Зря я вообще туда эти резисторы впихнул. Можете их убрать оттуда, они только мешают транзисторам нормально работать.

_________________
Иван Сусанин - первый полупроводник :solder:


Вернуться наверх
 
 Заголовок сообщения: Re: Надёжный,как автомат Калашникова
СообщениеДобавлено: Пн сен 23, 2013 14:54:26 
Родился

Зарегистрирован: Ср авг 14, 2013 13:50:25
Сообщений: 4
Рейтинг сообщения: 0
Небольшие номиналы, я думаю, там не повредят, а вот то, что комплектующие к нам приходят не лучшего качества - это факт и о нём не надо забывать.
А схема хорошая - железная опора, отсутствие возбудов от мин. до макс. токов, что ещё надо для счастья.


Вернуться наверх
 
 Заголовок сообщения: Re: Надёжный,как автомат Калашникова
СообщениеДобавлено: Пн сен 23, 2013 20:31:18 
Мучитель микросхем
Аватар пользователя

Карма: 6
Рейтинг сообщений: 87
Зарегистрирован: Вс янв 09, 2011 23:05:37
Сообщений: 450
Откуда: СССР
Рейтинг сообщения: 0
На счет шунта 0,22 Ома я немного ошибся :lol:
Забыл, что у меня в схеме параллельно 2 штуки по 0,51.

_________________
Иван Сусанин - первый полупроводник :solder:


Вернуться наверх
 
 Заголовок сообщения: Re: Надёжный,как автомат Калашникова
СообщениеДобавлено: Вс сен 29, 2013 21:13:10 
Родился

Зарегистрирован: Чт сен 26, 2013 19:21:08
Сообщений: 4
Рейтинг сообщения: 0
несколько нубских вопросов по схеме
http://www.radiokot.ru/forum/download/f ... ?id=143824
к тем кто построил и разобрался:
1. если максимальное выходное напряжение нужно не 35, а 20в - кроме цепочки R9-R14-R17 еще что-нибудь пересчитывать нужно ?
2. правильно ли я понимаю что при максимальном выходном напряжении 20в, напряжения питания ОУ "+35V" можно снизить до 25В ? что для этого нужно пересчитать в схеме, кроме R5-R6 ?
3. можно пару слов про узел "защита от пер проц" ? смутно понимаю что какой-то взаимный контроль питающих напряжений ОУ, но в "немецком" оригинале и "радио" на схему заведено "+35 ОУ", а здесь силовые +40V ??
4. питание для "показометра" обязательно брать от отдельной обмоки или можно использовать +15 или +35 основной схемы ? (вентилятор охлаждения и реле отключения выхода использоваться не будет), и отрицательное питание для измерительного ОУ на 7660 для универсальности или я чего-то не понял в схеме измерения тока?
Спасибо.


Вернуться наверх
 
 Заголовок сообщения: Re: Надёжный,как автомат Калашникова
СообщениеДобавлено: Пн сен 30, 2013 11:26:31 
Мучитель микросхем
Аватар пользователя

Карма: 6
Рейтинг сообщений: 87
Зарегистрирован: Вс янв 09, 2011 23:05:37
Сообщений: 450
Откуда: СССР
Рейтинг сообщения: 0
1. Не нужно.
2. Больше ничего.
3. 40V блокируют выход БП при отсутствии +12 или -5V. Поэтому логичнее брать блокирующее напряжение с силовой части, ведь если не будет +40V, то и блокировать будет нечего.
4. Обязательно от отдельной обмотки. 7660 там стоит потому, что на вход измерения тока, относительно общей с БП землей, заходит отрицательное напряжение.

_________________
Иван Сусанин - первый полупроводник :solder:


Вернуться наверх
 
 Заголовок сообщения: Re: Надёжный,как автомат Калашникова
СообщениеДобавлено: Пн сен 30, 2013 16:54:34 
Родился

Зарегистрирован: Чт сен 26, 2013 19:21:08
Сообщений: 4
Рейтинг сообщения: 0
Спасибо что быстро ответили, по 1,2,3 понятно
по п4: то что с шунта идет отрицательный относительно земли сигнал я как раз понял, непонял зачем отрицательое питание формируется одельной схемой, при том что в основной схеме есть -5, -15
4 вопрос, наверное, нужно было задать так: гальванически развязанное питание требуестся только этой схеме измерителя (или только входному ОУ) или всем "показометрам" ?
вопрос к теме бп не относится и попахивает ликбезом, но с чужих слов у меня сложилось мнение, что гальванически развязанное питание требуется "показометрам" на микросхемах типа ПВ2(и аналогов) а измерители на pic и avr можно запитать через кренку подключеную к +силового выпрямителя, я неправ ?


Вернуться наверх
 
 Заголовок сообщения: Re: Надёжный,как автомат Калашникова
СообщениеДобавлено: Пн сен 30, 2013 20:36:35 
Открыл глаза

Зарегистрирован: Пт окт 26, 2012 21:24:35
Сообщений: 47
Рейтинг сообщения: 0
Ребят,а где трансформатор для него взять?Маркировка,может есть какая?Подскажите,пожалуйста)Мотать не хочется...


Вернуться наверх
 
 Заголовок сообщения: Re: Надёжный,как автомат Калашникова
СообщениеДобавлено: Пн сен 30, 2013 20:56:50 
Мучитель микросхем
Аватар пользователя

Карма: 6
Рейтинг сообщений: 87
Зарегистрирован: Вс янв 09, 2011 23:05:37
Сообщений: 450
Откуда: СССР
Рейтинг сообщения: 0
У меня 2 трансформатора, силовой и для питания схемы управления. Вот силовой
http://i60.fastpic.ru/big/2013/0930/30/112767d2f5888ba92efee825b2a12030.jpg

Купил у деда на рынке, примерно за $20. Дедушка хитро щурился когда я покупал этот транс, наверное думал, что выгодно продал. Потом ехидный прищур на морде появился у меня, когда я в прайсе увидел цену этого трансформатора, + идеальное состояние :twisted:

_________________
Иван Сусанин - первый полупроводник :solder:


Последний раз редактировалось Myp3ik Пн сен 30, 2013 22:24:51, всего редактировалось 1 раз.

Вернуться наверх
 
 Заголовок сообщения: Re: Надёжный,как автомат Калашникова
СообщениеДобавлено: Пн сен 30, 2013 22:19:31 
Мучитель микросхем
Аватар пользователя

Карма: 6
Рейтинг сообщений: 87
Зарегистрирован: Вс янв 09, 2011 23:05:37
Сообщений: 450
Откуда: СССР
Рейтинг сообщения: 0
glvn, сейчас уже не могу вспомнить, почему запитал от отдельной обмотки.

_________________
Иван Сусанин - первый полупроводник :solder:


Вернуться наверх
 
 Заголовок сообщения: Re: Надёжный,как автомат Калашникова
СообщениеДобавлено: Пн окт 21, 2013 11:53:50 
Встал на лапы
Аватар пользователя

Зарегистрирован: Пн апр 02, 2012 19:59:03
Сообщений: 115
Рейтинг сообщения: 0
Ребята, помогите устранить возбуд в режиме стабилизации тока. Если плавно прибавлять ток R25, то он растет до 1,3А а дальше пила на выходе: http://img.radiokot.ru/files/63107/5zs443bbu.jpg и загорается LED2. Притом что если сначала выкрутить R25 почти до конца отключив нагрузку то потом подключив нагрузку можно регулировать ток до 4,5А без возбуда, но если убавить ток ниже 1А и потом начать опять прибавлять снова возбуд и ток больше 1,3А не растет. И еще заметил зависимость от напряжения нагрузки, чем больше напряжение на нагрузке тем меньше тока можно выставить до возбуда. Никак не соображу в чем дело...


Вернуться наверх
 
Показать сообщения за:  Сортировать по:  Вернуться наверх
Начать новую тему Ответить на тему  [ Сообщений: 540 ]     ... , , , 16, , , ...  

Часовой пояс: UTC + 3 часа


Вы не можете начинать темы
Вы не можете отвечать на сообщения
Вы не можете редактировать свои сообщения
Вы не можете удалять свои сообщения
Вы не можете добавлять вложения

Найти:
Перейти:  


Powered by phpBB © 2000, 2002, 2005, 2007 phpBB Group
Русская поддержка phpBB
Extended by Karma MOD © 2007—2012 m157y
Extended by Topic Tags MOD © 2012 m157y