Например TDA7294

Форум РадиоКот • Просмотр темы - зарядное устройство из блока питания ATX
Форум РадиоКот
Здесь можно немножко помяукать :)

Текущее время: Чт ноя 27, 2025 08:51:24

Часовой пояс: UTC + 3 часа


ПРЯМО СЕЙЧАС:



Начать новую тему Ответить на тему  [ Сообщений: 390 ]     ... , , , 15, , , ...  
Автор Сообщение
Не в сети
 Заголовок сообщения: Re: зарядное устройство из блока питания ATX
СообщениеДобавлено: Чт янв 14, 2016 21:14:29 
Родился

Зарегистрирован: Сб окт 10, 2015 21:45:46
Сообщений: 13
Рейтинг сообщения: 0
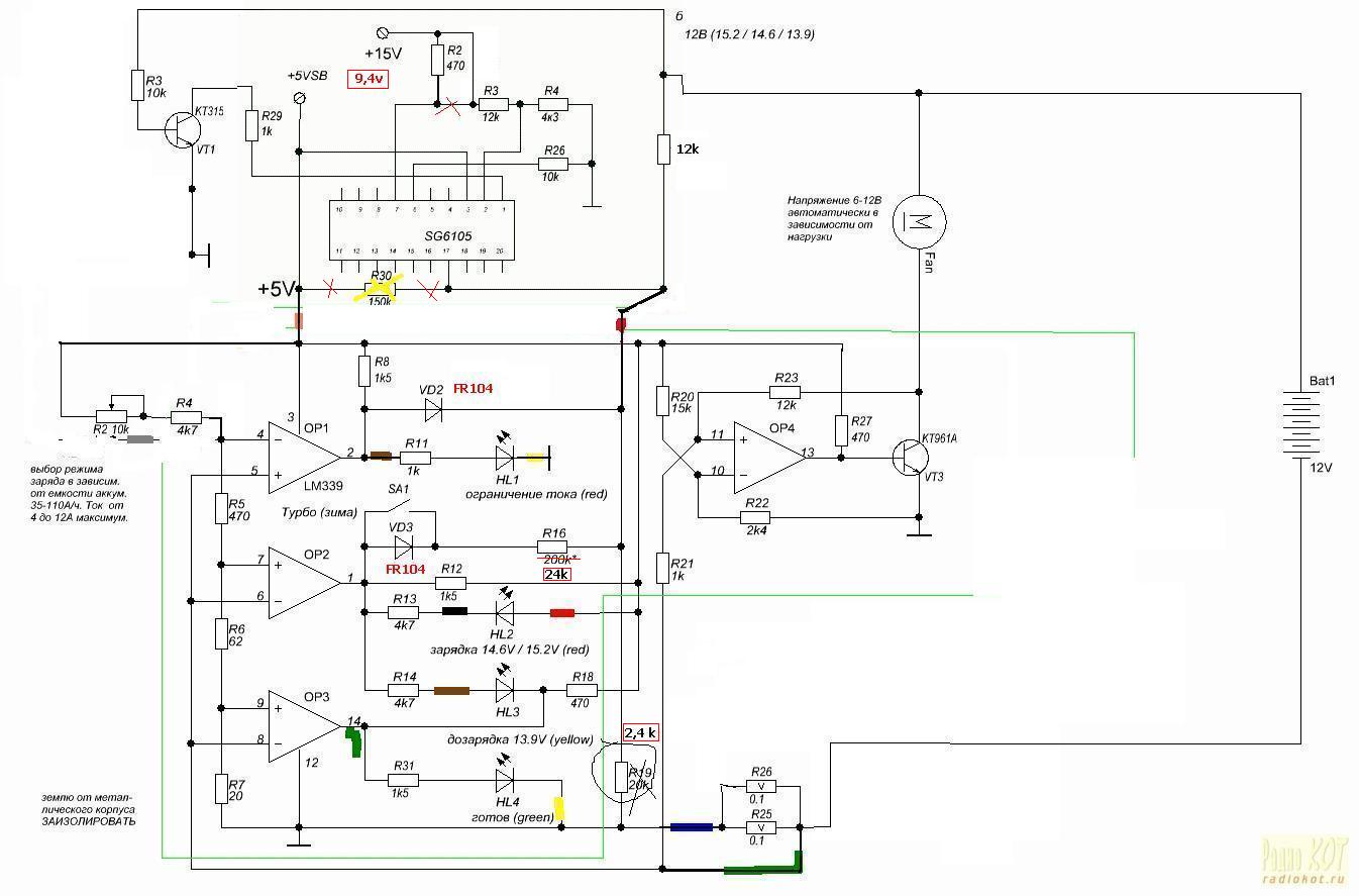
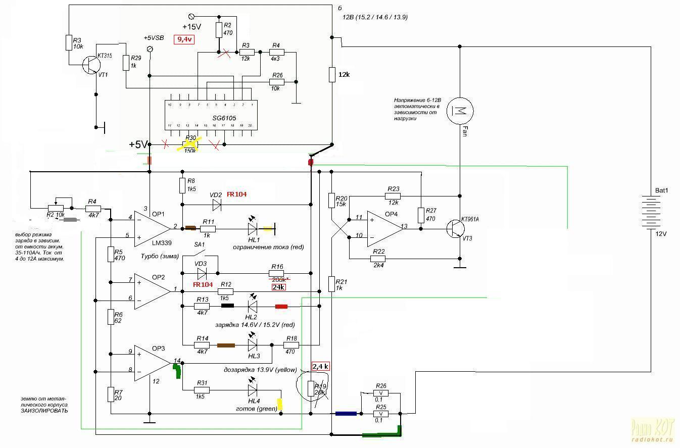
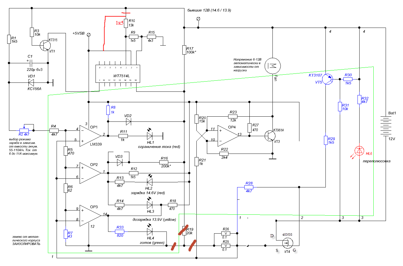
Опять говоря за вариант 5 на sg6105, со схемой управления из варианта 4. После долгих проверок, оказалось что R3, ошибочно, подключил так как показано в прикрепленной к этому сообщению схеме, причем окончательной на мой взгляд. т.к. все запело. Хотел было исправить и сделать как писал автор в варианте 5, но тогда блок питания не запускается, видимо из-за того что в цепи питания транзисторов раскачки у меня не 15в, как у автора, а всего 9. Поэтому я оставил свою ошибку, благодаря которой все работает. Далее я забыл заменить R16 на 24к, вместо 200к. После замены этого резистора, все заработало как надо.
p/s толстые, разноцветные черточки на схеме, это маркировка для личных целей, на это не стоит обращать внимание.


Вложения:
1.JPG [110.16 KiB]
Скачиваний: 2738
Вернуться наверх
 
Не в сети
 Заголовок сообщения: Re: зарядное устройство из блока питания ATX
СообщениеДобавлено: Пн янв 18, 2016 14:42:53 
Родился

Зарегистрирован: Вс янв 17, 2016 18:12:13
Сообщений: 7
Рейтинг сообщения: 0
Добрый день! Проконсультируйте пж в таком вопросе. Есть кучка БП от компов. Что-то в хлам, штук 5-6- рабочие.
Решил сделать чистую зарядку для аккумуляторов от авто. В схемах не очень силен, разве что увлекался в молодости там светомузычка, бегущие огни...
В общем сильно не пинайте ;)
Задача - есть блок питания АТ Нонейм. Пробовал разобраться с переделкой АТХ на 494 и LM393L на борту - голова кругом. Предположительная мощность AT блока 200 Ватт. По каналу 12 вольт скорее всего способен отдать 5-6А на максимуме и улететь в неведанные дали. На борту ШИМ 494. Больше микрух нет.
Трансы не большие и радиаторы так же. На канале +12в два диода обычных морда в морду и центр чего-то запаян на ражиатор и далее на общую.
Схема очень и очень похода на вот эту http://bp.xsp.ru/circuit/at/atbp3.gif
Обвязка 1-й ноги один к одному. Контроль по +5 и +12в
Вопросы вот в чем.
1. Убрал резистор R22 на +5в
2. R24-27 не убирал. У меня на плате один из них выкушен скорее всего на заводе. Подбирали напругу наверное.
3. Так получилось, что перепутал и подстроечник впаял вместо R23 на 33К. для регулировки. Изначально было выставлено 10кОм на нем. Тестер показал на +12в шине 8,9в. Я его ради эксперимента покрутил. На 21кОм вышло 14,5в с приличным запасом вверх. Один раз подключил на 33кОма - тестер показал 22,3 вольта но я сразу вырубил. Все перепроверил - ничего не сгорело и конденсаторы не улетели.
Напряжение при таком раскладе между 1 ногой и землей 2,51в ровно.
Вопрос - можно ли так оставить и не чревато это проблемами в дальнейшем или все же нужно установить туда 10кОм как описано в статье на этом сайте http://radiokot.ru/circuit/power/charger/27/ и пробовать подстраивать напряжение до 14,4в R24-R27?
4. Есть доноры на замену всего для получения большей мощности. Вопрос - можно ли заменить входные трансы и выходные дроссели с более мощного АТХ (разбарахоленый до меня)? Нет ли там нюансов, что донор бп АТХ построен из расчета именно на эти дроссели и там коэффициенты и так "втупую" их на блок АТ нельзя ставить?
5. Можно ли заменить вот те печальные два диоды с запайкой на радиатор и на землю на диод Шоттки и что получается, нужно среднюю ногу запустить как было на радиатор? По схеме тут не вяжется вроде но в реалиях так в этом БП
6. Вот не знаю какую регулировку по току (макс ток, при котором уменьшается напряжение) применить? 13,14,15 и 16 нога задействованы как на схеме. Дополнительно паять управление на транзисторе Кт361 как в статье на этом сайте не хотелось бы :(
7. По вентилятору. Нельзя ли без мудрствований его повесить на 14,4в там через резистор или еще как?

Хотел все лишнее убрать по каналу 5, -12 вольт. Ну с выходом вроде как ясно - от дросселей и далее. Может что-то еще убрать можно? Боюсь увлечься и понавыпаивать лишнего. В схемах не силен - есть ли в этом блоке защиты какие-то, а то как-то до 14,4в поднялось по каналу +12в, по каналу +5в до 6,2 и ничего не выключилось
Буду очень благодарен за советы и т.д. Очень хочу собрать зарядку, да вот так нахрапом не хватает знаний и опыта к сожалению.
Заранее благодарен за любые комменты!


Вернуться наверх
 
Не в сети
 Заголовок сообщения: Re: зарядное устройство из блока питания ATX
СообщениеДобавлено: Чт янв 21, 2016 22:56:59 
Родился

Зарегистрирован: Сб янв 31, 2015 15:06:00
Сообщений: 5
Рейтинг сообщения: 0
подскажите как переделать по пятой схеме без индикации с регулировкой тока


Вернуться наверх
 
Не в сети
 Заголовок сообщения: Re: зарядное устройство из блока питания ATX
СообщениеДобавлено: Сб янв 23, 2016 09:47:17 
Родился

Зарегистрирован: Сб окт 10, 2015 21:45:46
Сообщений: 13
Рейтинг сообщения: 0
refilb писал(а):
подскажите как переделать по пятой схеме без индикации с регулировкой тока

видимо так


Вложения:
Без индикации SG6105.JPG [90.92 KiB]
Скачиваний: 1922
Вернуться наверх
 
Эиком - электронные компоненты и радиодетали
Не в сети
 Заголовок сообщения: Re: зарядное устройство из блока питания ATX
СообщениеДобавлено: Вт янв 26, 2016 17:39:08 
Родился

Зарегистрирован: Чт дек 04, 2014 11:40:38
Сообщений: 9
Рейтинг сообщения: 0
если делать вот по этой схеме download/file.php?id=238468 свместить 4-ю и 5-ю, то какие резисторы ставить R2 R3 ? выход с дежурки у меня 18,9В. Блок питания POWER MASTER PM(P4) 350W с ШИМ SG6105DZ


Вернуться наверх
 
Не в сети
 Заголовок сообщения: Re: зарядное устройство из блока питания ATX
СообщениеДобавлено: Ср янв 27, 2016 12:01:26 
Родился

Зарегистрирован: Вс янв 17, 2016 18:12:13
Сообщений: 7
Рейтинг сообщения: 0
Ребята, помогите пожалуйста.
Есть блок АТХ 350Вт Delux
Хочу переделать по 2 схеме http://radiokot.ru/circuit/power/charger/27/
Вот схема самого блока http://white55.narod.ru/schema/SHIDO_ATX-250.gif
ШИМ хотел, чтобы была запитана от дежурки
Не мог бы кто-то из опытных котов помочь - что в данной схеме нужно выпаять. Если есть время и желание - обведите пожалуйста на схеме.
Буду очень благодарен!


Вернуться наверх
 
Не в сети
 Заголовок сообщения: Re: зарядное устройство из блока питания ATX
СообщениеДобавлено: Ср янв 27, 2016 20:06:35 
Родился

Зарегистрирован: Сб окт 10, 2015 21:45:46
Сообщений: 13
Рейтинг сообщения: 0
Serjttt писал(а):
если делать вот по этой схеме download/file.php?id=238468 свместить 4-ю и 5-ю, то какие резисторы ставить R2 R3 ? выход с дежурки у меня 18,9В. Блок питания POWER MASTER PM(P4) 350W с ШИМ SG6105DZ


попробуй так
R2=10kOm
R3=13,2kOm
, только эту обвязку с резисторов делай как у автора


Вернуться наверх
 
Не в сети
 Заголовок сообщения: Re: зарядное устройство из блока питания ATX
СообщениеДобавлено: Сб фев 06, 2016 20:59:07 
Родился

Зарегистрирован: Чт дек 04, 2014 11:40:38
Сообщений: 9
Рейтинг сообщения: 0
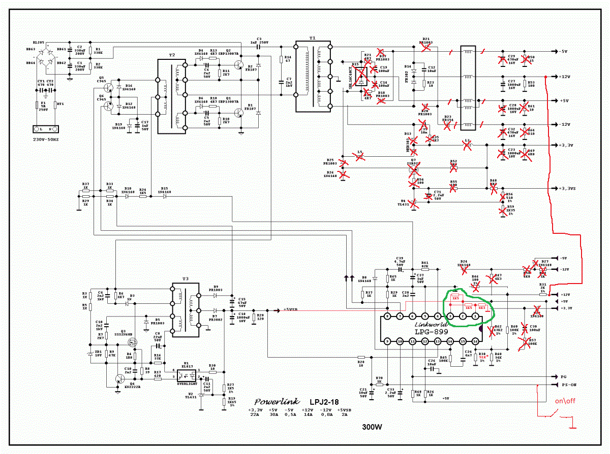
с ШИМ SG6105DZ не смог сделать никак,\
нашел блок питания Linkworld LW2-350W, сделан на шим AT2005A? в нете пишут что аналог LPG-899
сделал все как тут показано http://www.radiokot.ru/forum/download/f ... ?id=139906
по 4-му варианту сделал навесной монтаж без присоединения платы упоавления, блок не запустился, замкнул ps-on напряму, вентилятов в цепи 12 вольт запускается и тутже перестает крутить и еще сильо греется резитор который идет от дежурки на землю, если его выпаиваю, то появляется жужание, непонятно что именно жужит.
в альтуме развел схему своего блока, ту часть что идет после трансов, в красном кружке обозначен тот резистор что греется 47ом, номиналы компонентов в основанном не выставлял
http://rghost.ru/7cMXKsb6n

скажите что мне убрать а что оставить для 4-го варианта, плиз помогите столько времени уже потратил, что не охота просто выкинуть и этот блок питания


Вернуться наверх
 
Не в сети
 Заголовок сообщения: Re: зарядное устройство из блока питания ATX
СообщениеДобавлено: Вт фев 09, 2016 22:36:02 
Родился

Зарегистрирован: Чт дек 04, 2014 11:40:38
Сообщений: 9
Рейтинг сообщения: 0
Собрал всетаки. Но почему то ток заряда только 2-3 ампера. когда кручу резистор для увеличения тока, то ток меняется незначительно, от делителя к 16 ноге шим идет провод к плате управления, если пальцы рядом то начинется треск-это номально? при работе жужит. Если выкрутить резистор до упора то зарядка вырубается
что может быть не так? в приложении схема переделки. на 4-ю ногу идет делитель 1k и 200 оми Иеще диод зарядки не загорается, только диод дозарядки, но он горит тем ярче чем больше кручу резистор


Вложения:
lpg899_2012.GIF [44.03 KiB]
Скачиваний: 1403
что оставить а что нет Linkworld LPJ2-18 300W (LPG-899, 2N60)_1.gif [82.81 KiB]
Скачиваний: 1338
Вернуться наверх
 
Не в сети
 Заголовок сообщения: Re: зарядное устройство из блока питания ATX
СообщениеДобавлено: Пн фев 15, 2016 22:32:30 
Родился

Зарегистрирован: Чт дек 17, 2015 21:55:26
Сообщений: 7
Рейтинг сообщения: 0
А подскажет ли кто-нибудь в каких пределах можно регулировать выходное напряжение в 5-м варианте (sg6105)? Получится лабораторный БП из него сделать? (про 494 тока не надо - их нет у меня, а этих - много).
Или ткните ссылкой что ли.
Мерси-с


Вернуться наверх
 
Не в сети
 Заголовок сообщения: Re: зарядное устройство из блока питания ATX
СообщениеДобавлено: Пт фев 19, 2016 18:45:23 
Первый раз сказал Мяу!
Аватар пользователя

Зарегистрирован: Пт фев 19, 2016 18:04:45
Сообщений: 21
Откуда: Воронеж
Рейтинг сообщения: 0
Serjttt писал(а):
Собрал всетаки. что может быть не так?

По схеме в 1 вложении , почему перечеркнут резистор 20кОм от 16 ноги на землю , если его нет, восстановить надо ,и R10 на 13кОм на + 12В поставь . По ссылке таблица №2 , промерь у себя и сравни .
http://www.mirpu.ru/power/78-icapower/202-lpg899.html
Плата для 4 варианта с доработкой в посту от 5 янв 2014 19:47 имеет недочет который нужно исправить ---светодиод HL2 анодом на выв 3 оу (+5Vcb) ,а не на 12 (общ) ....


Вернуться наверх
 
Не в сети
 Заголовок сообщения: Re: зарядное устройство из блока питания ATX
СообщениеДобавлено: Вс фев 21, 2016 03:23:54 
Первый раз сказал Мяу!
Аватар пользователя

Зарегистрирован: Пт фев 19, 2016 18:04:45
Сообщений: 21
Откуда: Воронеж
Рейтинг сообщения: 0
Мне попался блок KY500-ATX на CDC2921 шим ( аналог LPG899) и D4515транзисторы .При переделке по 1 варианту , оставил диод к 4 ноге т.к. привязки к минусовым напряжения не обнаружил , ограничение по току хотел поставить по описанию но при очередном пуске блока выяснилось что таковое имеется штатно по 4 ноге , вместо R6 переменник на 100 кОм и резистор 15кОм (провода к переменнику как можно короче и свить ,иначе при прикосновении к корпусу переменника блок через раз уходит в защиту ) остальное по описанию . Напряжение регулируется от 2 до 16 в ,при нагрузке в 10А ( больше не пробовал т.к. стоит стрелочный амперметр на 10А жалко спалить ) просадка 0,15В . Нарыл оригинальную схемку защиты от переполюсовки с задержкой включения. Очень простая может кому сгодится .


Вложения:
Защита от переполюсовки.gif [3.25 KiB]
Скачиваний: 1009
Вернуться наверх
 
Не в сети
 Заголовок сообщения: Re: зарядное устройство из блока питания ATX
СообщениеДобавлено: Пт фев 26, 2016 11:23:51 
Родился

Зарегистрирован: Пт фев 26, 2016 11:19:33
Сообщений: 2
Рейтинг сообщения: 0
Всем доброго времени суток. Лежала у меня на работе гора старых БП. Решил сделать зарядное устройство, точнее лабораторный БП. Выбрал блоки на TL494, поскольку они самые простые в переделке. Переделывать решил по схеме на картинке (Если без регулировок то Вариант 2) только не разрезал общий на выходе +12 В, то есть оставлял полумост. Хочу сказать уложил я уже 3 блока. Первый я просто закоролил, в результате вылет шотки, транзисторов, диодного моста, попытался их поменять, блок всё равно не запустился. Плюнул взял второй, На холостом ходу всё хорошо работало, только трещало, как только подключил галагенку сразу всё вылетело как и в первом варианте. На третий раз, блок так же завёлся и трещал, почитав форумы добавил ёмкость между 15 ногой и землёй, треск пропал, нагрузку подал с включенной лампочкой на входе, всё заработало, подключил галагенку, начал поднимать ток, блок вырубилося, лампа на входе ярко засветилась, проверяю, вылетела сборка диодов на выходе, взял с канала 5В S30D40 и попутно перемотал дроссель косичкой из 11 проводов 0,5мм. В качестве шунта использовал 3 резистора 0,15 Ом 5Вт. Проверяю, при нагрузке в 2А лампа на входе начинала светиться, блок не вырубался, убрал лампу. Нагрузил блок до 4А, полёт нормальный, но чем больше ток, тем сильнее треск, но в целом всё в норме. Подключил вторую спираль лампы, Стал увеличивать ток. Дойдя до 5А блок начал дёргаться выключаясь и включаясь снова с интервалом в секунду, после 2-3 дёрганий он попрощался со мной привычным фейерверком. То есть опять выбило диоды, транзисторы, диодный мост итд. Радиатор с транзисторами был достаточно тёплый, при том что под нагрузкой блок проработал около минуты. Подскажите что я делаю не так, где ошибся? просто остался еще один блок на 494, хочется хоть его сделать.


Вложения:
atx_schema_30v_2008_01.jpg [202.73 KiB]
Скачиваний: 1279


Последний раз редактировалось Vintik161 Пт фев 26, 2016 11:49:06, всего редактировалось 1 раз.
Вернуться наверх
 
Не в сети
 Заголовок сообщения: Re: зарядное устройство из блока питания ATX
СообщениеДобавлено: Вс мар 06, 2016 12:15:43 
Первый раз сказал Мяу!
Аватар пользователя

Зарегистрирован: Пт фев 19, 2016 18:04:45
Сообщений: 21
Откуда: Воронеж
Рейтинг сообщения: 0
494 Хоть и проще в переделке но не имеет защиты от перегрузки и КЗ , эт по утере 1 вашего блока ( ограничение тока желательно всегда выкручивать в 0 при включении ,особенно с подключенным аккумулятором ) . Трудно сказать что вы сделали не так , возможно что то упустили при переделке .


Вернуться наверх
 
Не в сети
 Заголовок сообщения: Re: зарядное устройство из блока питания ATX
СообщениеДобавлено: Пт мар 11, 2016 09:43:20 
Родился

Зарегистрирован: Пт фев 26, 2016 11:19:33
Сообщений: 2
Рейтинг сообщения: 0
Поискал еще информации в интернете. Возникло пару предположений.
1. Длинные провода к переменным резисторам (примерно 15 см)
2. Слабая диодная сборка. Брал с канала +5В s30d40c
Может быть в этом причина?


Вернуться наверх
 
Не в сети
 Заголовок сообщения: Re: зарядное устройство из блока питания ATX
СообщениеДобавлено: Пн мар 14, 2016 11:46:00 
Говорящий с текстолитом

Карма: 46
Рейтинг сообщений: 332
Зарегистрирован: Пн май 28, 2012 19:52:17
Сообщений: 1523
Откуда: г.Киров (Вятка)
Рейтинг сообщения: 0
Vintik161 писал(а):
...примерно 15 см...
Дело не в длинне проводов. Нужно цепь коррекции подобрать ( лучше просчитать) между 3 до 15 ногами.
Vintik161 писал(а):
...Брал с канала +5В s30d40c...
А ты попробуй подумать... почему это олухи конструктора ставят в выпрямитель на пять Вольт диоды с максимальным напряжением в 40В? В блоках на 12В ставят диодные сборки в 200В... да и на схеме по которой переделываешь тоже просто так написали 200 Вольт.
В соседней ветке форума есть похожая тема там всё пережёвано.
Удачи! :beer:


Вернуться наверх
 
Не в сети
 Заголовок сообщения: Re: зарядное устройство из блока питания ATX
СообщениеДобавлено: Вт апр 05, 2016 12:57:25 
Открыл глаза

Карма: 1
Рейтинг сообщений: 2
Зарегистрирован: Ср янв 20, 2010 22:11:48
Сообщений: 76
Откуда: Артёмовск
Рейтинг сообщения: 0
Доброго дня, попал в руки БП codegen 300w нужно сделать ЗУ
вот схема :
Изображение
Прошу помощи т.к. не силён в схемотехнике показать что убрать по схеме и что добавить, как новичку без помощи не обойтись((


Вернуться наверх
 
Не в сети
 Заголовок сообщения: Re: зарядное устройство из блока питания ATX
СообщениеДобавлено: Вт апр 05, 2016 14:24:37 
Говорящий с текстолитом

Карма: 46
Рейтинг сообщений: 332
Зарегистрирован: Пн май 28, 2012 19:52:17
Сообщений: 1523
Откуда: г.Киров (Вятка)
Рейтинг сообщения: 0
blakjack писал(а):
...Прошу помощи т.к. не силён в схемотехнике...
На форуме полно схем и много раз обсуждалось что убрать и что поставить. Тебе лень искать? А постоянно переписывать одно и тоже кто захочет? :wink:
viewtopic.php?f=11&t=39128
Здесь про твою схему viewtopic.php?f=11&t=11684&start=940


Вернуться наверх
 
Не в сети
 Заголовок сообщения: Re: зарядное устройство из блока питания ATX
СообщениеДобавлено: Пн июн 27, 2016 11:35:46 
Родился

Зарегистрирован: Сб окт 10, 2015 21:45:46
Сообщений: 13
Рейтинг сообщения: 0
Вот на досуге ковырял бп на ШИМ 2003, вроде как запускается, впереди тесты. Ну вот кому интересно схемы переделки выложил, схема для регулировки взята из варианта 5.
Изображение

Изображение

И вопрос такого плана, кто-то уже проверял на к.з. с вариантом 5? Ключи живы или летят? Я пробовал через лампочку, но интересно, что если коротить плюс до шунта, то защита срабатывает, а если коротить после шунта, то бп не врубается, просто начинает ярко светить лампа на входе сетевого питания.


Вложения:
Комментарий к файлу: Схемы переделки
2003.rar [109.81 KiB]
Скачиваний: 432
Вернуться наверх
 
Не в сети
 Заголовок сообщения: Re: зарядное устройство из блока питания ATX
СообщениеДобавлено: Чт авг 18, 2016 12:23:06 
Нашел транзистор. Понюхал.

Карма: 2
Рейтинг сообщений: 3
Зарегистрирован: Чт авг 18, 2016 12:02:08
Сообщений: 156
Откуда: Харьков
Рейтинг сообщения: 0
Господа! Помогите,разобраться.
Переделал ATX БП. Что убрал отмечено красным. Делителем на 1 ноге выставил 19В. Все работает нормально, не пищит, нагрузку держит больше 10А (правда долго не гонял), но только статическую! Как только нагрузка становится динамической (~30Hz), уходит в защиту (высокое на 4 ноге). Что можно попробовать, кроме 4 ноги в землю?
Изображение


Вложения:
inwin-235PE.png [86.54 KiB]
Скачиваний: 891
Вернуться наверх
 
Показать сообщения за:  Сортировать по:  Вернуться наверх
Начать новую тему Ответить на тему  [ Сообщений: 390 ]     ... , , , 15, , , ...  

Часовой пояс: UTC + 3 часа


Кто сейчас на форуме

Сейчас этот форум просматривают: нет зарегистрированных пользователей и гости: 36


Вы не можете начинать темы
Вы не можете отвечать на сообщения
Вы не можете редактировать свои сообщения
Вы не можете удалять свои сообщения
Вы не можете добавлять вложения

Найти:
Перейти:  


Powered by phpBB © 2000, 2002, 2005, 2007 phpBB Group
Русская поддержка phpBB
Extended by Karma MOD © 2007—2012 m157y
Extended by Topic Tags MOD © 2012 m157y