Например TDA7294

Форум РадиоКот • Просмотр темы - Надёжный,как автомат Калашникова
Форум РадиоКот
Здесь можно немножко помяукать :)

Текущее время: Вт ноя 11, 2025 22:03:09

Часовой пояс: UTC + 3 часа


ПРЯМО СЕЙЧАС:



Начать новую тему Ответить на тему  [ Сообщений: 540 ]     ... , , , 15, , , ...  
Автор Сообщение
Не в сети
 Заголовок сообщения: Re: Надёжный,как автомат Калашникова
СообщениеДобавлено: Ср май 01, 2013 22:53:11 
Опытный кот
Аватар пользователя

Карма: 10
Рейтинг сообщений: 29
Зарегистрирован: Пн май 17, 2010 22:21:01
Сообщений: 832
Откуда: Madagaskar
Рейтинг сообщения: 0
котяра_в_замешательстве писал(а):
можно ли переделать схему данного БП
под питание от трансформатора с одной обмоткой на 22в переменки?

схему данного БП переделывть не нужно,
нужно добавить доп.транс с нужными напругами,
на выходе получите 15В,
ну и показометр в этом случае можно попроще собрать,
потому как переключение обмоток вам не надо.


Вернуться наверх
 
Не в сети
 Заголовок сообщения: Re: Надёжный,как автомат Калашникова
СообщениеДобавлено: Ср июн 05, 2013 08:43:41 
Родился

Зарегистрирован: Вт фев 02, 2010 18:36:53
Сообщений: 8
Откуда: Красноярск
Рейтинг сообщения: 0
посоветуйте какие ОУ применить вместо TLE2141? у нас LM741 я что-то не нашел...вместо TL081 я так думаю пойдут практически любые, например LM358?

_________________
Жизнь - это хроническая болезнь, передающаяся половым путем с летальным исходом


Вернуться наверх
 
Не в сети
 Заголовок сообщения: Re: Надёжный,как автомат Калашникова
СообщениеДобавлено: Ср июн 05, 2013 10:52:05 
Опытный кот
Аватар пользователя

Карма: 10
Рейтинг сообщений: 29
Зарегистрирован: Пн май 17, 2010 22:21:01
Сообщений: 832
Откуда: Madagaskar
Рейтинг сообщения: 0
отечественный аналог lm741 - К140УД7,
ну или так.


Вернуться наверх
 
Не в сети
 Заголовок сообщения: Re: Надёжный,как автомат Калашникова
СообщениеДобавлено: Ср июн 05, 2013 13:58:05 
Нашел транзистор. Понюхал.
Аватар пользователя

Карма: 1
Рейтинг сообщений: 7
Зарегистрирован: Ср апр 03, 2013 23:01:23
Сообщений: 186
Рейтинг сообщения: 0
По названию статьи хочется добавить: "...НО СЛОЖНЫЙ, как Надёжность М16 в песке". Калашников предусматривает простоту...
Для меня "простой и надёжный как автомат калашникова" являются 78**, да 142ен**. Думаю со мной многие согласятся... :-)

_________________
Сознание мое хочет победу вегетарианства во всем мире, а подсознание изнывает по куску сочного мяса, а чего же хочу я? (С)


Вернуться наверх
 
Эиком - электронные компоненты и радиодетали
Не в сети
 Заголовок сообщения: Re: Надёжный,как автомат Калашникова
СообщениеДобавлено: Ср июн 05, 2013 15:48:51 
Встал на лапы

Зарегистрирован: Вт мар 12, 2013 18:28:34
Сообщений: 97
Откуда: Тула
Рейтинг сообщения: 0
[quote
Для меня "простой и надёжный как автомат калашникова" являются 78**, да 142ен**. Думаю со мной многие согласятся... :-)[/quote]

Тогда- уж ящик с батарейками :cry:

С уважением.

_________________
С уважением.


Вернуться наверх
 
Не в сети
 Заголовок сообщения: Re: Надёжный,как автомат Калашникова
СообщениеДобавлено: Ср июн 05, 2013 18:15:47 
Опытный кот
Аватар пользователя

Карма: 10
Рейтинг сообщений: 29
Зарегистрирован: Пн май 17, 2010 22:21:01
Сообщений: 832
Откуда: Madagaskar
Рейтинг сообщения: 0
kwakuskul писал(а):
По названию статьи хочется добавить: "...НО СЛОЖНЫЙ....

С чего вы взяли,что он сложный ?
Вот этот действительно сложный ... :facepalm:
И по комплектухе дороже калашникова на порядок...


Вернуться наверх
 
Не в сети
 Заголовок сообщения: Re: Надёжный,как автомат Калашникова
СообщениеДобавлено: Чт июн 06, 2013 15:46:16 
Нашел транзистор. Понюхал.
Аватар пользователя

Карма: 1
Рейтинг сообщений: 7
Зарегистрирован: Ср апр 03, 2013 23:01:23
Сообщений: 186
Рейтинг сообщения: 0
НИК2 писал(а):
Тогда- уж ящик с батарейками :cry:

Тоже вариант :)
Но им свойственно содиться :dont_know:

_________________
Сознание мое хочет победу вегетарианства во всем мире, а подсознание изнывает по куску сочного мяса, а чего же хочу я? (С)


Вернуться наверх
 
Не в сети
 Заголовок сообщения: Re: Надёжный,как автомат Калашникова
СообщениеДобавлено: Чт июн 06, 2013 17:22:32 
Опытный кот
Аватар пользователя

Карма: 10
Рейтинг сообщений: 29
Зарегистрирован: Пн май 17, 2010 22:21:01
Сообщений: 832
Откуда: Madagaskar
Рейтинг сообщения: 0
Если кому то из украинских котов
нужен такой лабораторник и облом делать - могу продать свой.
Пишите в личку - договоримся.


Вернуться наверх
 
Не в сети
 Заголовок сообщения: Re: Надёжный,как автомат Калашникова
СообщениеДобавлено: Сб июл 20, 2013 13:56:34 
Родился

Зарегистрирован: Вс фев 12, 2012 23:35:13
Сообщений: 5
Откуда: Kharkov, Ukraine
Рейтинг сообщения: 0
Доброго дня.
Вопрос: насколько критично питание от разных обмоток (разных трансформаторов)?
Как с возбуждением? проблем нет?
Отпишитесь, кто уже собрал.


Вернуться наверх
 
Не в сети
 Заголовок сообщения: Re: Надёжный,как автомат Калашникова
СообщениеДобавлено: Сб июл 20, 2013 20:03:26 
Вымогатель припоя
Аватар пользователя

Карма: 6
Рейтинг сообщений: 31
Зарегистрирован: Вт сен 13, 2011 13:29:09
Сообщений: 587
Откуда: Крым, Симферополь
Рейтинг сообщения: 0
Никаких проблем при питании от разных трансформаторов нет и быть не может!
Работает замечательно, этой схеме уже много лет (оригиналу) и повторили её много людей...


Вернуться наверх
 
Не в сети
 Заголовок сообщения: Re: Надёжный,как автомат Калашникова
СообщениеДобавлено: Сб июл 20, 2013 21:31:35 
Родился

Зарегистрирован: Вс фев 12, 2012 23:35:13
Сообщений: 5
Откуда: Kharkov, Ukraine
Рейтинг сообщения: 0
наоборот: можно ли как-то питать от меньшего количества обмоток.
Ну например, +35 ОУ питать от +15, вместо -5 использовать те же -15


Вернуться наверх
 
Не в сети
 Заголовок сообщения: Re: Надёжный,как автомат Калашникова
СообщениеДобавлено: Вт июл 23, 2013 00:03:29 
Мучитель микросхем
Аватар пользователя

Карма: 6
Рейтинг сообщений: 87
Зарегистрирован: Вс янв 09, 2011 23:05:37
Сообщений: 450
Откуда: СССР
Рейтинг сообщения: 0
Если вместо +35В подать +15В, то на выходе БП не получите больше 12В.
А какая проблема с кол-вом обмоток? У меня, например, один трансформатор силовой, а второй, маленький, питает схему управления.

_________________
Иван Сусанин - первый полупроводник :solder:


Вернуться наверх
 
Не в сети
 Заголовок сообщения: Re: Надёжный,как автомат Калашникова
СообщениеДобавлено: Вт июл 23, 2013 07:53:44 
Вымогатель припоя
Аватар пользователя

Карма: 6
Рейтинг сообщений: 31
Зарегистрирован: Вт сен 13, 2011 13:29:09
Сообщений: 587
Откуда: Крым, Симферополь
Рейтинг сообщения: 0
Цитата:
У меня, например, один трансформатор силовой, а второй, маленький, питает схему управления.


Аналогично, так даже удобней... :beer:


Вернуться наверх
 
Не в сети
 Заголовок сообщения: Re: Надёжный,как автомат Калашникова
СообщениеДобавлено: Чт июл 25, 2013 19:48:34 
Встал на лапы

Зарегистрирован: Пт фев 17, 2012 20:51:12
Сообщений: 86
Рейтинг сообщения: 0
Здравствуйте, я понимаю что вы сейчас меня будете сильно презирать, но мне не понятно какую функцию в меню выполняет пункт 4. Overheating ( перегрев ).Если я правильно понимаю откл. блока произойдет если темп. превысит максимальную ( Max. Temp. )


Вернуться наверх
 
Не в сети
 Заголовок сообщения: Re: Надёжный,как автомат Калашникова
СообщениеДобавлено: Пт июл 26, 2013 11:28:29 
Мучитель микросхем
Аватар пользователя

Карма: 6
Рейтинг сообщений: 87
Зарегистрирован: Вс янв 09, 2011 23:05:37
Сообщений: 450
Откуда: СССР
Рейтинг сообщения: 0
Max Temp - температура при которой вентилятор охлаждения достигнет 100% оборотов. Overheating - температура при которой реле отключит выход БП.

_________________
Иван Сусанин - первый полупроводник :solder:


Вернуться наверх
 
Не в сети
 Заголовок сообщения: Re: Надёжный,как автомат Калашникова
СообщениеДобавлено: Чт авг 01, 2013 19:01:01 
Встал на лапы

Зарегистрирован: Пт фев 17, 2012 20:51:12
Сообщений: 86
Рейтинг сообщения: 0
Здравствуйте, собрал измеритель, хочу проверить токовую цепь без цепи защиты и регулировки, не понимаю в какую точку подключать точку " I " измерителя ? в точку "C" как на рисунке ? и для чего нужен R40 ? для проверки тока он необходим ?


Вложения:
2izm..JPG [18.52 KiB]
Скачиваний: 1133
Вернуться наверх
 
Не в сети
 Заголовок сообщения: Re: Надёжный,как автомат Калашникова
СообщениеДобавлено: Чт авг 01, 2013 21:42:29 
Мучитель микросхем
Аватар пользователя

Карма: 6
Рейтинг сообщений: 87
Зарегистрирован: Вс янв 09, 2011 23:05:37
Сообщений: 450
Откуда: СССР
Рейтинг сообщения: 0
Да, к точке "С". Только запитайте измеритель от отдельного источника, или отдельной обмотки трансформатора. R40 необходим для разряда C28.
У Вас нумерация элементов не соответствует последней версии схемы, её можно взять с 11 страницы данной темы.

_________________
Иван Сусанин - первый полупроводник :solder:


Вернуться наверх
 
Не в сети
 Заголовок сообщения: Re: Надёжный,как автомат Калашникова
СообщениеДобавлено: Сб авг 03, 2013 14:03:02 
Встал на лапы

Зарегистрирован: Пт фев 17, 2012 20:51:12
Сообщений: 86
Рейтинг сообщения: 0
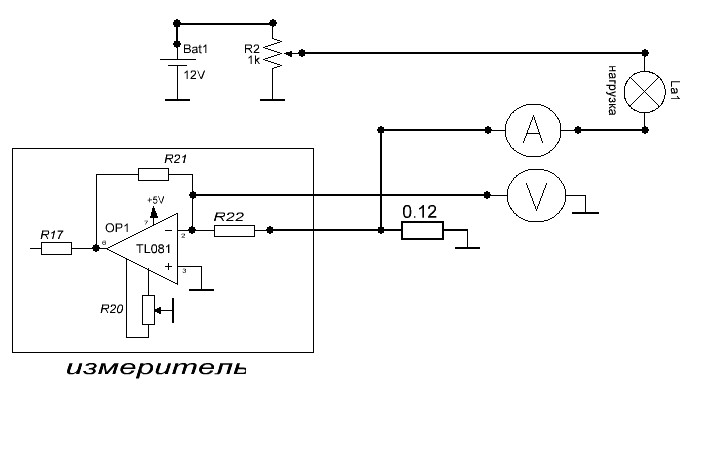
Здравствуйте, помогите пожайлуста настроить токовую цепь измерителя используется прошивка для 5 обмоток, опер. TL081CN,преобразователь icl7660, шунт 0.12 ом настройку производил как из поста http://radiokot.ru/forum/viewtopic.php?p=1615380#p1615380
в меню выставил R шунта 0.12 ом , выставил Напряжение смещения R20 в ноль, подключал нагрузку на 1 ампер по рис.2 ,показания на индикаторе ноль, меняя R шунта в
меню тоже ничего не дают.Измеренные значения - питание опер.( нога 4,7 ) 9.97 вольт,падение напряжение на шунте 120 мВ,на 2 ноге опер. 1.5 мВ , 6 нога опер. 116
мВ,39 нога контроллера 116 мВ. Если Напряжение смещения R20 принудительно сдвинуть на 1 ампер и затем уменьшать ток нагрузки показания на индикаторе увеличиваються и наоборот т.е реальный ток по амперметру 0 на индикаторе 2 ампера, напряжение на 6 ноге опер. 220 мВ , работа в обратную сторону. В какую сторону рыть ?


Вложения:
2.JPG [10.14 KiB]
Скачиваний: 1268
Вернуться наверх
 
Не в сети
 Заголовок сообщения: Re: Надёжный,как автомат Калашникова
СообщениеДобавлено: Сб авг 03, 2013 18:55:36 
Мучитель микросхем
Аватар пользователя

Карма: 6
Рейтинг сообщений: 87
Зарегистрирован: Вс янв 09, 2011 23:05:37
Сообщений: 450
Откуда: СССР
Рейтинг сообщения: 0
"...падение напряжение на шунте 120 мВ,на 2 ноге опер. 1.5 мВ , 6 нога опер. 116мВ..."

На 2 ноге должно быть ровно столько - сколько падает на шунте, то есть -120мВ. На 6 ноге должно быть +120мВ.

Лучше покажите полную схему куда подключается измеритель, по Вашему рисунку ток через шунт вообще течет вникуда.

_________________
Иван Сусанин - первый полупроводник :solder:


Вернуться наверх
 
Не в сети
 Заголовок сообщения: Re: Надёжный,как автомат Калашникова
СообщениеДобавлено: Сб авг 03, 2013 20:21:43 
Встал на лапы

Зарегистрирован: Пт фев 17, 2012 20:51:12
Сообщений: 86
Рейтинг сообщения: 0
прикрепил


Вложения:
шунт.rar [3.04 KiB]
Скачиваний: 634
3.JPG [31.38 KiB]
Скачиваний: 1314
Вернуться наверх
 
Показать сообщения за:  Сортировать по:  Вернуться наверх
Начать новую тему Ответить на тему  [ Сообщений: 540 ]     ... , , , 15, , , ...  

Часовой пояс: UTC + 3 часа


Кто сейчас на форуме

Сейчас этот форум просматривают: нет зарегистрированных пользователей и гости: 23


Вы не можете начинать темы
Вы не можете отвечать на сообщения
Вы не можете редактировать свои сообщения
Вы не можете удалять свои сообщения
Вы не можете добавлять вложения

Найти:
Перейти:  


Powered by phpBB © 2000, 2002, 2005, 2007 phpBB Group
Русская поддержка phpBB
Extended by Karma MOD © 2007—2012 m157y
Extended by Topic Tags MOD © 2012 m157y