Например TDA7294

Форум РадиоКот • Просмотр темы - Большие часы на светодиодах
Форум РадиоКот
Здесь можно немножко помяукать :)

Текущее время: Чт ноя 13, 2025 16:42:36

Часовой пояс: UTC + 3 часа


ПРЯМО СЕЙЧАС:



Начать новую тему Ответить на тему  [ Сообщений: 34 ]    , 2
Автор Сообщение
Не в сети
 Заголовок сообщения: Re: Большие часы на светодиодах
СообщениеДобавлено: Ср май 22, 2013 08:17:33 
Друг Кота
Аватар пользователя

Карма: 81
Рейтинг сообщений: 1377
Зарегистрирован: Пн май 11, 2009 14:15:00
Сообщений: 3059
Откуда: СПб
Рейтинг сообщения: 0
Медали: 1
Мявтор 3-й степени (1)
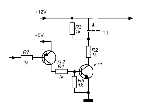
PNP транзистор тоже не поможет. Его будет не закрыть пятью вольтами, на эмиттере же 12! Без всяких оптопар только такой вариант приходит в голову:
Изображение
Оптопара может оказаться слишком медленной.

_________________
Этот пост оказался полезен? Не поленись, нажми Изображение слева!
:) :)) :)))
Куплю индикаторы ИТС-1А, ИТС-1Б, ИГВ1-8х5Л, ИГПС1-222/7, ИГПС1-111/7 и подобные.


Вернуться наверх
 
Не в сети
 Заголовок сообщения: Re: Большие часы на светодиодах
СообщениеДобавлено: Ср май 22, 2013 11:24:58 
Встал на лапы

Зарегистрирован: Ср май 27, 2009 11:57:44
Сообщений: 131
Откуда: Краснодар
Рейтинг сообщения: 0
тоже реально боялся что оптопара не успеет, к неё же максимальная частота 80 кГц - Но уже почти сутки работает...
Схему скину...


Вернуться наверх
 
Не в сети
 Заголовок сообщения: Re: Большие часы на светодиодах
СообщениеДобавлено: Сб дек 07, 2013 23:56:04 
Родился

Зарегистрирован: Вс ноя 13, 2011 19:41:06
Сообщений: 3
Рейтинг сообщения: 0
Прошу помощи автора. Собрал часы с прошивкой что выше и в качестве генератора использовал http://radiokot.ru/lab/controller/02/ по надеясь на то что во время работы будильника на выходе ноги PD2 микроконтроллера будет непрерывная единица (проверить было начнем)стал собирать. В итоге по будильнику не чего хорошего получилось так как микроконтроллер во время работы будильника все время сбрасывался. Сигнал при нажатии кнопок трогать не вижу смысла так как в данной конструкции его можно изменять кодом генератора. Прошу вас выложить прошивку с без прерываний импульса во время работы будильника на ногу PD2.
(Схема генератора включается через малогабаритное реле на напряжение 5v через транзистор КТ3102 выдрано было из старого встроенного модема)
Пишу в первый раз извините если что не так написал.


Вернуться наверх
 
Не в сети
 Заголовок сообщения: Re: Большие часы на светодиодах
СообщениеДобавлено: Вт дек 10, 2013 18:52:59 
Друг Кота
Аватар пользователя

Карма: 81
Рейтинг сообщений: 1377
Зарегистрирован: Пн май 11, 2009 14:15:00
Сообщений: 3059
Откуда: СПб
Рейтинг сообщения: 0
Медали: 1
Мявтор 3-й степени (1)
Вот, держите:


Вложения:
2313.hex [4.21 KiB]
Скачиваний: 539

_________________
Этот пост оказался полезен? Не поленись, нажми Изображение слева!
:) :)) :)))
Куплю индикаторы ИТС-1А, ИТС-1Б, ИГВ1-8х5Л, ИГПС1-222/7, ИГПС1-111/7 и подобные.
Вернуться наверх
 
Эиком - электронные компоненты и радиодетали
Не в сети
 Заголовок сообщения: Re: Большие часы на светодиодах
СообщениеДобавлено: Ср дек 11, 2013 14:14:29 
Родился

Зарегистрирован: Вс ноя 13, 2011 19:41:06
Сообщений: 3
Рейтинг сообщения: 0
Большое спасибо что откликнулись. Попробовав прошивку на "железе" не обнаружил никаких изменений в работе.


Вернуться наверх
 
Не в сети
 Заголовок сообщения: Re: Большие часы на светодиодах
СообщениеДобавлено: Ср дек 11, 2013 20:57:30 
Друг Кота
Аватар пользователя

Карма: 81
Рейтинг сообщений: 1377
Зарегистрирован: Пн май 11, 2009 14:15:00
Сообщений: 3059
Откуда: СПб
Рейтинг сообщения: 0
Медали: 1
Мявтор 3-й степени (1)
Извините, перепутал файлы. Вот.


Вложения:
2313.hex [4.03 KiB]
Скачиваний: 702

_________________
Этот пост оказался полезен? Не поленись, нажми Изображение слева!
:) :)) :)))
Куплю индикаторы ИТС-1А, ИТС-1Б, ИГВ1-8х5Л, ИГПС1-222/7, ИГПС1-111/7 и подобные.
Вернуться наверх
 
Не в сети
 Заголовок сообщения: Re: Большие часы на светодиодах
СообщениеДобавлено: Чт дек 12, 2013 14:28:23 
Родился

Зарегистрирован: Вс ноя 13, 2011 19:41:06
Сообщений: 3
Рейтинг сообщения: 0
Спасибо большое! Все заработало как надо :)
Кнопки стали чуть шустрее работать гораздо легче стало время настаивать :)) как понял и за убранного сигнала при нажатии кнопок.


Вернуться наверх
 
Не в сети
 Заголовок сообщения: Re: Большие часы на светодиодах
СообщениеДобавлено: Пт июн 20, 2014 23:36:19 
Родился

Зарегистрирован: Пт июн 20, 2014 23:20:58
Сообщений: 1
Рейтинг сообщения: 0
Единственное что не пойму по схеме индикатора: в прямоугольнике 7 сегментов, каждый сегмент подключен к соответствующей букве, сегменты из других прямоугольников как я понимаю подключены к тем же самым буквам, то есть параллельно. Почему в каждом прямоугольнике не горит одно и тоже число ? )
Проясните кто нибудь, заранее спасибо!


Вернуться наверх
 
Не в сети
 Заголовок сообщения: Re: Большие часы на светодиодах
СообщениеДобавлено: Пн июн 23, 2014 10:53:38 
Мудрый кот

Карма: 10
Рейтинг сообщений: 278
Зарегистрирован: Пт мар 26, 2010 17:16:52
Сообщений: 1798
Откуда: Kazan
Рейтинг сообщения: 0
Winnie Читай в гугле "динамическая индикация".


Вернуться наверх
 
Не в сети
 Заголовок сообщения: Re: Большие часы на светодиодах
СообщениеДобавлено: Вт июл 15, 2014 22:03:54 
Первый раз сказал Мяу!

Зарегистрирован: Сб окт 03, 2009 12:38:50
Сообщений: 37
Откуда: челябинск
Рейтинг сообщения: 0
Привет. собрал часы и хотел бы поделится печатной платой. Плата двусторонняя,получилась с большим количеством резисторов в 0ом.
Так же убрал "ночной" режим. Питание от зарядника для телефона.
Изображение Изображение Изображение Изображение


Вложения:
Версия 2.lay [431.65 KiB]
Скачиваний: 704
Вернуться наверх
 
Не в сети
 Заголовок сообщения: Re: Большие часы на светодиодах
СообщениеДобавлено: Чт окт 29, 2015 10:57:15 
Родился

Зарегистрирован: Пн сен 15, 2014 21:34:10
Сообщений: 1
Рейтинг сообщения: 0
Здравствуйте какой программой прошивали микронтрлер

Помогите правильно выставить fuse биты в khazama или Avrdude заранее благодарю!


Вернуться наверх
 
Не в сети
 Заголовок сообщения: Re: Большие часы на светодиодах
СообщениеДобавлено: Чт окт 29, 2015 18:38:20 
Первый раз сказал Мяу!

Зарегистрирован: Сб окт 03, 2009 12:38:50
Сообщений: 37
Откуда: челябинск
Рейтинг сообщения: 0
Здравствуйте. Использовал USBasp. fuse с рабочих часов считать не смогу, но на сколько помню выставлял как на картинке.


Вложения:
Снимок.JPG [172.23 KiB]
Скачиваний: 1028
Вернуться наверх
 
Не в сети
 Заголовок сообщения: Re: Большие часы на светодиодах
СообщениеДобавлено: Чт фев 18, 2016 22:08:22 
Родился

Зарегистрирован: Пн июл 14, 2014 09:35:24
Сообщений: 4
Рейтинг сообщения: 0
Вопрос и предложение автору.Переделка программы чтобы будильник работал 3-5 секунд и сам отключался.


Вернуться наверх
 
Не в сети
 Заголовок сообщения: Re: Большие часы на светодиодах
СообщениеДобавлено: Пн дек 11, 2017 06:43:54 
Родился

Зарегистрирован: Пн дек 11, 2017 06:40:13
Сообщений: 1
Рейтинг сообщения: 0
Здравствуйте!
Если тема еще жива, то прошу помощи с данными часами. Все собрал, все работает. Но на всех светодиодах идет мигание раза три-четыре в секунду. С чем это может быть связано?


Вернуться наверх
 
Показать сообщения за:  Сортировать по:  Вернуться наверх
Начать новую тему Ответить на тему  [ Сообщений: 34 ]    , 2

Часовой пояс: UTC + 3 часа


Кто сейчас на форуме

Сейчас этот форум просматривают: нет зарегистрированных пользователей и гости: 39


Вы не можете начинать темы
Вы не можете отвечать на сообщения
Вы не можете редактировать свои сообщения
Вы не можете удалять свои сообщения
Вы не можете добавлять вложения

Найти:
Перейти:  


Powered by phpBB © 2000, 2002, 2005, 2007 phpBB Group
Русская поддержка phpBB
Extended by Karma MOD © 2007—2012 m157y
Extended by Topic Tags MOD © 2012 m157y