Например TDA7294

Форум РадиоКот • Просмотр темы - Еще один регулятор мощности
Форум РадиоКот
Здесь можно немножко помяукать :)

Текущее время: Чт дек 04, 2025 21:51:12

Часовой пояс: UTC + 3 часа


ПРЯМО СЕЙЧАС:



Начать новую тему Ответить на тему  [ Сообщений: 110 ]    , 2, , , ,  
Автор Сообщение
Не в сети
 Заголовок сообщения: Re: Еще один регулятор мощности
СообщениеДобавлено: Ср июн 20, 2012 19:15:41 
Это не хвост, это антенна
Аватар пользователя

Карма: 9
Рейтинг сообщений: 66
Зарегистрирован: Чт фев 03, 2011 17:36:53
Сообщений: 1433
Откуда: Новосибирск
Рейтинг сообщения: 0
stilborn, я выше писал, как улучшить схему. Вдруг поможет. Можно ещё попробовать R2 уменьшить. А так возиться с этой схемой не хочется.


Вернуться наверх
 
Не в сети
 Заголовок сообщения: Re: Еще один регулятор мощности
СообщениеДобавлено: Ср июн 20, 2012 21:32:20 
Родился

Зарегистрирован: Ср фев 15, 2012 22:02:39
Сообщений: 3
Рейтинг сообщения: 0
да пробовал и R2изменял и с С1 экспериментировал включается резко а потом когда назад крутишь то уменьшается .


Вернуться наверх
 
Не в сети
 Заголовок сообщения: Re: Еще один регулятор мощности
СообщениеДобавлено: Чт июн 21, 2012 04:10:57 
Это не хвост, это антенна
Аватар пользователя

Карма: 9
Рейтинг сообщений: 66
Зарегистрирован: Чт фев 03, 2011 17:36:53
Сообщений: 1433
Откуда: Новосибирск
Рейтинг сообщения: 0
Попробуйте выбросить из схемы светодиод и диод и ограничить разрядный ток конденсатора, чтобы не убить диак и симистор. Также можно попробовать включить более мощную лампу в качестве нагрузки.


Вернуться наверх
 
Не в сети
 Заголовок сообщения: Re: Еще один регулятор мощности
СообщениеДобавлено: Чт июн 21, 2012 07:19:25 
Друг Кота

Карма: 68
Рейтинг сообщений: 1408
Зарегистрирован: Сб янв 29, 2011 00:28:48
Сообщений: 7774
Рейтинг сообщения: 0
не надо путать 1й и 2й электроды симисторов и схема будет работать........наверное... :)


Вернуться наверх
 
Эиком - электронные компоненты и радиодетали
Не в сети
 Заголовок сообщения: Re: Еще один регулятор мощности
СообщениеДобавлено: Чт сен 06, 2012 12:44:26 
Потрогал лапой паяльник

Карма: 1
Рейтинг сообщений: 4
Зарегистрирован: Вс апр 17, 2011 12:09:57
Сообщений: 330
Рейтинг сообщения: 0
Aenigma писал(а):
Поскольку этот тринистор несимметричный, схема должна работать на выпрямленном сетевом напряжении. Для этого можно использовать диодный мост W04M или аналогичный.

Aenigma писал(а):
Я же уже ответил выше, что можно сделать схему и как на рис. 7 (тогда будет регулировка 50...100 %), и с диодным мостом (регулировка 0...100 %).


Поясните! Получается что из-за того что тринистор несимметричный нужно использовать диодный мост, но при этом регулировка от 0 до 100%. И тут же вы говорите что и можно и один диод для 50..100% регулировки использовать! Так как мне подключить MCR100-6 для регулировки от 50 до 100%?

Так пойдет (прикладываю рисунок от руки)

P.S. КР1125КП3 не предлагайте, у нас их нет в продаже!! (а посылкой + 500 руб. к стоимости), да и так можно просто купить регулятор на ИМС и не париться, да что там просто разориться и купить паяльную станцию, но это не наш имхо метод!!!!

Да в нете схем полно, но как вы сами сказали какие надежные, какие нет. Там же не пишут - Вот еще одна ненадежная схема :;


Вложения:
схема.jpg [52.92 KiB]
Скачиваний: 2332
Вернуться наверх
 
Не в сети
 Заголовок сообщения: Re: Еще один регулятор мощности
СообщениеДобавлено: Пт сен 07, 2012 00:28:50 
Родился

Зарегистрирован: Ср фев 15, 2012 22:02:39
Сообщений: 3
Рейтинг сообщения: 0
в схеме с мостом избыток энергии будет гаситься на транзисторе или тиристоре ,это тоже не есть хорошо ,но все равно спасибо за схемку


Вернуться наверх
 
Не в сети
 Заголовок сообщения: Re: Еще один регулятор мощности
СообщениеДобавлено: Пт сен 07, 2012 11:24:35 
Друг Кота
Аватар пользователя

Карма: 31
Рейтинг сообщений: 129
Зарегистрирован: Вт мар 02, 2010 17:05:19
Сообщений: 4446
Откуда: Белоруссия, Минск
Рейтинг сообщения: 0
Цитата:
но как вы сами сказали какие надежные, какие нет

Полистайте журналы "Радио" за 80 - 90 года. В то время публиковали много схем на разные нагрузки и вкусы.
В качестве примера "Радио" за 1989 г. №5, стр. 79.

_________________
Всё можно наладить,если вертеть в руках достаточно долго!


Вернуться наверх
 
Не в сети
 Заголовок сообщения: Re: Еще один регулятор мощности
СообщениеДобавлено: Пт сен 07, 2012 14:55:50 
Потрогал лапой паяльник

Карма: 1
Рейтинг сообщений: 4
Зарегистрирован: Вс апр 17, 2011 12:09:57
Сообщений: 330
Рейтинг сообщения: 0
Да вы меня не поняли!!! (как всегда)!

Мне не нужны схемы из журналов Радио, где используются тиристоры КУ2.. Эти схемы плохо работают на малую мощность (40 и меньше Ватт). Мне нужно сварганить регулятор на тиристоре MCR100-6!
Поэтому жду советов от Aenigma. Вроде человек в этом разбирается.


Вернуться наверх
 
Не в сети
 Заголовок сообщения: Re: Еще один регулятор мощности
СообщениеДобавлено: Сб сен 08, 2012 04:46:17 
Потрогал лапой паяльник

Карма: 1
Рейтинг сообщений: 4
Зарегистрирован: Вс апр 17, 2011 12:09:57
Сообщений: 330
Рейтинг сообщения: 0
stilborn писал(а):
в схеме с мостом избыток энергии будет гаситься на транзисторе или тиристоре ,это тоже не есть хорошо ,но все равно спасибо за схемку


Сразу видно кот только родился! И видно не доношенный! :))

Избыток энергии??!!! :o


Вернуться наверх
 
Не в сети
 Заголовок сообщения: Re: Еще один регулятор мощности
СообщениеДобавлено: Сб сен 08, 2012 18:24:02 
Это не хвост, это антенна
Аватар пользователя

Карма: 9
Рейтинг сообщений: 66
Зарегистрирован: Чт фев 03, 2011 17:36:53
Сообщений: 1433
Откуда: Новосибирск
Рейтинг сообщения: 0
уткодроз, схема для регулятора 50...100 % правильно нарисована! Только номиналы, возможно, придётся подобрать.


Вернуться наверх
 
Не в сети
 Заголовок сообщения: Re: Еще один регулятор мощности
СообщениеДобавлено: Вс сен 09, 2012 00:35:15 
Потрогал лапой паяльник

Карма: 1
Рейтинг сообщений: 4
Зарегистрирован: Вс апр 17, 2011 12:09:57
Сообщений: 330
Рейтинг сообщения: 0
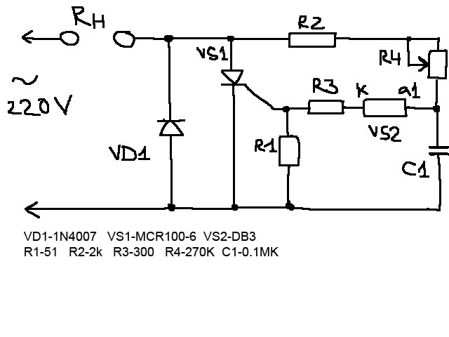
Aenigma

Здесь возникает вопрос - насколько оправдано использование DB3?
На сайте http://oldoctober.com/ru/power_regulator/ пишет автор что использование DB3 (там вместо него используется неоновая лампа) необходимо при работе симистора, а для тиристора он не нужен.
Вот схема от туда.
Ваши коментарии...


Вложения:
05.jpg [26.71 KiB]
Скачиваний: 2234
Вернуться наверх
 
Не в сети
 Заголовок сообщения: Re: Еще один регулятор мощности
СообщениеДобавлено: Вс сен 09, 2012 06:04:38 
Это не хвост, это антенна
Аватар пользователя

Карма: 9
Рейтинг сообщений: 66
Зарегистрирован: Чт фев 03, 2011 17:36:53
Сообщений: 1433
Откуда: Новосибирск
Рейтинг сообщения: 0
уткодроз писал(а):
Здесь возникает вопрос - насколько оправдано использование DB3?
DB3 - симметричный динистор. Это значит, что он одинаково применим в цепях как переменного, так и постоянного напряжений (т.е. может управлять и симистором, и просто тринистором). Но применять его совместно с MCR100-6 я бы всё равно не советовал. В данном случае проблема не в том, что динистор симметричный, а в том, что у него слишком большое напряжение открывания: импульс напряжения амплитудой 32 В не нужен и даже вреден, так как тринистор открывается напряжением не более 0,8 В и током 0,2 мА.
Здесь лучше применить отечественный динистор КН102А, а ещё лучше - аналог однопереходного транзистора, как в этой схеме. Советую взять её за основу, и скорректировать номиналы.

Что касается приведённого Вами варианта схемы, он работать будет, но повторяемость схемы будет похая, так как пределы регулировки в ней существенно зависят от порога открывания тринистора. И резистор R3 в этой схеме нужно включать не последовательно с конденсатором, а последовательно с R1.


Вернуться наверх
 
Не в сети
 Заголовок сообщения: Re: Еще один регулятор мощности
СообщениеДобавлено: Вс сен 09, 2012 08:27:58 
Друг Кота

Карма: 68
Рейтинг сообщений: 1408
Зарегистрирован: Сб янв 29, 2011 00:28:48
Сообщений: 7774
Рейтинг сообщения: 0
DB3 не даёт импульса в 32 В !!!!!
В даташите написано - не менее 5 В, в проверенном экземпляре импульс был 12 В (от 32 до 20). Для проверки можно подать синус 100 В через резистор и посмотреть импульс на DB3.
Не надо отождествлять деталь DB3 с динистором (даже и симметричным).
Нормальный симметричный динистор мог бы выглядеть так внутри, но почему-то DB3 устроен по другому.


Вернуться наверх
 
Не в сети
 Заголовок сообщения: Re: Еще один регулятор мощности
СообщениеДобавлено: Вс сен 09, 2012 12:50:46 
Потрогал лапой паяльник

Карма: 1
Рейтинг сообщений: 4
Зарегистрирован: Вс апр 17, 2011 12:09:57
Сообщений: 330
Рейтинг сообщения: 0
Aenigma писал(а):
уткодроз писал(а):
Здесь возникает вопрос - насколько оправдано использование DB3?
DB3 - симметричный динистор. Это значит, что он одинаково применим в цепях как переменного, так и постоянного напряжений (т.е. может управлять и симистором, и просто тринистором). Но применять его совместно с MCR100-6 я бы всё равно не советовал. В данном случае проблема не в том, что динистор симметричный, а в том, что у него слишком большое напряжение открывания: импульс напряжения амплитудой 32 В не нужен и даже вреден, так как тринистор открывается напряжением не более 0,8 В и током 0,2 мА.
Здесь лучше применить отечественный динистор КН102А, а ещё лучше - аналог однопереходного транзистора, как в этой схеме. Советую взять её за основу, и скорректировать номиналы.

Что касается приведённого Вами варианта схемы, он работать будет, но повторяемость схемы будет похая, так как пределы регулировки в ней существенно зависят от порога открывания тринистора. И резистор R3 в этой схеме нужно включать не последовательно с конденсатором, а последовательно с R1.


А я собрал регулятор по вышевыложенной мною схеме. Подключив параллельно к паяльнику лампу накаливания, я подобрал идеально номиналы резисторов. Регулировка проходит ровно от 50 до 100%. А схемы с совковыми тиристорами Ку2.. я больше с ними не хочу тра..., натрах.. уже. У меня паяльник на 25 Ватт и эти Ку2.. либо не работают, либо работают неправильно! Для таких паяльников рекомендуют ку1.., но где их взять и зачем когда MCR100-6 стоит 10 рублей и наверно везде есть в продаже.


Вернуться наверх
 
Не в сети
 Заголовок сообщения: Re: Еще один регулятор мощности
СообщениеДобавлено: Вс сен 09, 2012 14:45:24 
Это не хвост, это антенна
Аватар пользователя

Карма: 9
Рейтинг сообщений: 66
Зарегистрирован: Чт фев 03, 2011 17:36:53
Сообщений: 1433
Откуда: Новосибирск
Рейтинг сообщения: 0
уткодроз, ну раз подобрали номиналы, поздравляю. :) Этот вариант лучше, чем с DB3.

Enman писал(а):
DB3 не даёт импульса в 32 В !!!!!
В даташите написано - не менее 5 В, в проверенном экземпляре импульс был 12 В (от 32 до 20).
Величина импульса зависит от схемы включения диака. Вы правы, разность напряжения открывания этого динистора и напряжения в открытом состоянии по даташиту действительно не менее 5 В. Но тогда использование этих динисторов в ряде схем является проблематичным, так как они практически не открываются: скажем, порог открывания диака 32 В, а напряжение в открытом состоянии может составлять 27 В - разница несущественная. Динисторы - это разновидность тиристоров, и они должны иметь малое напряжение в открытом состоянии, хотя бы для минимизации рассеиваемой на них мощности... Например, наши динисторы КН102 имеют в открытом состоянии напряжение не более 1,5 В при токе 200 мА. Но зато токоограничивающие резисторы с DB3 можно не ставить, уже неплохо.


Вернуться наверх
 
Не в сети
 Заголовок сообщения: Re: Еще один регулятор мощности
СообщениеДобавлено: Пн сен 10, 2012 14:45:16 
Потрогал лапой паяльник

Карма: 1
Рейтинг сообщений: 4
Зарегистрирован: Вс апр 17, 2011 12:09:57
Сообщений: 330
Рейтинг сообщения: 0
Aenigma

Константин! Прочитав снова всю ветку и поразмыслив я решил помучить себя и вас естественно. Можно сказать вы меня заинтриговали!
Решил попробовать собрать регулятор на аналоге динистора (два транзика) и моим "боевым MCR100-6", используя за основу схему предложенную вами - http://cxem.net/house/1-153.png
Просьба к вам подсказать как её изменить под MCR100-6 ? Учитывая высокую чувствительность к управляющему току моего тиристора, нужно ли добавлять резистор последовательно к упр. тиристора?
Если да то какой номинал? Я так полагаю что менять номинал конденсатора в этой схеме не надо? Какие транзисторы из импортных пойдут вместо 315 и 361 (не люблю я выводы этих транзиков)?
Любые маломощные? По каким предельно эксплуатационным характеристикам их нужно подбирать? Максимальная мощность предполагаемого устройства будет 100 Ватт. При налаживании устройства, что подбирать в первую очередь, что во вторую (R6, потом R5) ?

С уважением!!


Вернуться наверх
 
Не в сети
 Заголовок сообщения: Re: Еще один регулятор мощности
СообщениеДобавлено: Пн сен 10, 2012 14:53:50 
Друг Кота
Аватар пользователя

Карма: 31
Рейтинг сообщений: 129
Зарегистрирован: Вт мар 02, 2010 17:05:19
Сообщений: 4446
Откуда: Белоруссия, Минск
Рейтинг сообщения: 0
Цитата:
Решил попробовать собрать регулятор на аналоге динистора (два транзика)

Это аналог однопереходного транзистора КТ 117.

_________________
Всё можно наладить,если вертеть в руках достаточно долго!


Вернуться наверх
 
Не в сети
 Заголовок сообщения: Re: Еще один регулятор мощности
СообщениеДобавлено: Пн сен 10, 2012 16:23:08 
Это не хвост, это антенна
Аватар пользователя

Карма: 9
Рейтинг сообщений: 66
Зарегистрирован: Чт фев 03, 2011 17:36:53
Сообщений: 1433
Откуда: Новосибирск
Рейтинг сообщения: 0
уткодроз, учитывая чувствительность управляющего электрода, я бы первым делом уменьшил ёмкость конденсатора в 10 раз. Транзисторы действительно можно поставить любые маломощные, но рассчитанные на не слишком маленький ток (желательно не менее 50-100 мА): рекомендую КТ502 и КТ503, можно КТ3102 и КТ3107. Резисторы R1-R4 нужно увеличить в 10 раз, при этом R1 и R2 нуждаются в подборе. Стабилитрон VD1 - маломощный на 7,5 В - КС175Ц или КС175Ж. Резистор R5 - на 120 кОм 0,25 Вт. Схема должна получиться компактной и экономичной.


Вернуться наверх
 
Не в сети
 Заголовок сообщения: Re: Еще один регулятор мощности
СообщениеДобавлено: Вт сен 11, 2012 06:28:06 
Потрогал лапой паяльник

Карма: 1
Рейтинг сообщений: 4
Зарегистрирован: Вс апр 17, 2011 12:09:57
Сообщений: 330
Рейтинг сообщения: 0
Aenigma писал(а):
уткодроз, учитывая чувствительность управляющего электрода, я бы первым делом уменьшил ёмкость конденсатора в 10 раз. Транзисторы действительно можно поставить любые маломощные, но рассчитанные на не слишком маленький ток (желательно не менее 50-100 мА): рекомендую КТ502 и КТ503, можно КТ3102 и КТ3107. Резисторы R1-R4 нужно увеличить в 10 раз, при этом R1 и R2 нуждаются в подборе. Стабилитрон VD1 - маломощный на 7,5 В - КС175Ц или КС175Ж. Резистор R5 - на 120 кОм 0,25 Вт. Схема должна получиться компактной и экономичной.


Спасибо за ответ!!
Но смущает что R5 вы предлагаете на 120 Ком. Я думал что он работает в связке со стабилитроном. Вот например аналогичная схема http://radiokot.ru/circuit/power/converter/39/ (схема номер 2), там этот резистор на 30-33Ком и причем на 2 Ватта. Кстати там еще стоит рядом с ним диод VD7. Как мне сказала Светлана - 'для выпрямления той полуволны, на которой происходит регулировка'. Как вы считает необходимость установки этого диода (выделил на схеме этот вариант зеленым цветом)? Емкость конденсатора уменьшить в 10 раз, он там уже 0.1 мк - значит ставить 0.01 мк? Вот прикладываю схему как я понял с ваших слов с измененными номиналами деталей, гляньте и поправьте где я понял не правильно!


Вложения:
1-154.png [27.86 KiB]
Скачиваний: 2467
Вернуться наверх
 
Не в сети
 Заголовок сообщения: Re: Еще один регулятор мощности
СообщениеДобавлено: Вт сен 11, 2012 06:52:38 
Это не хвост, это антенна
Аватар пользователя

Карма: 9
Рейтинг сообщений: 66
Зарегистрирован: Чт фев 03, 2011 17:36:53
Сообщений: 1433
Откуда: Новосибирск
Рейтинг сообщения: 0
уткодроз писал(а):
Но смущает что R5 вы предлагаете на 120 Ком. Я думал что он работает в связке со стабилитроном. Вот например аналогичная схема http://radiokot.ru/circuit/power/converter/39/ (схема номер 2), там этот резистор на 30-33Ком и причем на 2 Ватта. Кстати там еще стоит рядом с ним диод VD7. Как мне сказала Светлана - 'для выпрямления той полуволны, на которой происходит регулировка'. Как вы считает необходимость установки этого диода (выделил на схеме этот вариант зеленым цветом)?
Диод VD7 в этой схеме не нужен, поскольку та полуволна, на которой не происходит регулировка, не попадает в регулятор - она почти вся проходит через диод VD6. Доли вольта, которые остаются на этом диоде, не создают сколь-нибудь заметный ток через регулятор. По поводу резистора R5. Во-первых, при его сопротивлении 33 кОм и работе на одной полуволне рассеиваемая на нём мощность не превышает 1 Вт. Во-вторых, его сопротивление согласовано не только со стабилитроном, но и с токами заряда конденсатора и открывания тринистора. В том варианте схемы, который мы хотим получить, все эти токи меньше, и стабилитрон применён маломощный: минимальный ток стабилизации КС175Ж 0,5 мА, а для Д814В - 3 мА. Этим объясняется выбор номиналов.

Схема нарисована, в принципе, правильно, только R5, как я говорил, без диода и на 120 кОм. Резистор R1 можно попробовать уменьшить до 10 кОм, чтобы верхний предел регулировки был ближе к 100 %. Сопротивление R2 тоже следует подобрать, но, скорее всего, оно должно быть больше, вплоть до мегаома. Все резисторы, кроме R5, могут быть на 0,125 Вт. Кстати, сопротивление резистора R6 лучше увеличить до 510 Ом.


Вернуться наверх
 
Показать сообщения за:  Сортировать по:  Вернуться наверх
Начать новую тему Ответить на тему  [ Сообщений: 110 ]    , 2, , , ,  

Часовой пояс: UTC + 3 часа


Кто сейчас на форуме

Сейчас этот форум просматривают: нет зарегистрированных пользователей и гости: 28


Вы не можете начинать темы
Вы не можете отвечать на сообщения
Вы не можете редактировать свои сообщения
Вы не можете удалять свои сообщения
Вы не можете добавлять вложения

Найти:
Перейти:  


Powered by phpBB © 2000, 2002, 2005, 2007 phpBB Group
Русская поддержка phpBB
Extended by Karma MOD © 2007—2012 m157y
Extended by Topic Tags MOD © 2012 m157y