Например TDA7294

Форум РадиоКот • Просмотр темы - Часы на светодиодных матрицах с драйверами MAX7219
Форум РадиоКот
Здесь можно немножко помяукать :)

Текущее время: Чт ноя 06, 2025 05:23:33

Часовой пояс: UTC + 3 часа


ПРЯМО СЕЙЧАС:



Начать новую тему Ответить на тему  [ Сообщений: 1849 ]     ... , , , , 93
Автор Сообщение
Не в сети
 Заголовок сообщения: Re: Часы на светодиодных матрицах с драйверами MAX7219
СообщениеДобавлено: Пн май 20, 2024 13:35:34 
Встал на лапы

Карма: 1
Рейтинг сообщений: 3
Зарегистрирован: Вт мар 29, 2016 21:51:28
Сообщений: 94
Рейтинг сообщения: 0
Спасибо за ссылку, но есть всё таки вопрос, а ПП под BME 280 и DS3231 в SL , да хоть и в KICad-e, где взять? Понимаю, что это уже слишком, но всё так разбросано и где что не найти. В ссылке есть ПП в KICad-e но это матрицы, а нужна, так сказать, материнка.

Добавлено after 3 hours 52 minutes 50 seconds:
Всё, нашёл. Плата от dark на стр.87. Теперь можно брать матрицу и собирать.


Вернуться наверх
 
Не в сети
 Заголовок сообщения: Re: Часы на светодиодных матрицах с драйверами MAX7219
СообщениеДобавлено: Ср янв 15, 2025 23:04:54 
Родился

Зарегистрирован: Ср янв 15, 2025 22:11:02
Сообщений: 5
Рейтинг сообщения: 0
Всем привет.

Для этого урока я сделал свою собственную панель. Я построил тот, который нашел на YouTube, поискал и нашел.
эту страницу и тут я понял, что она тоже сделана по вашему замыслу. Я тоже сейчас это строю. Поздравляю и ценю, что вы поделились планами.
Dlya etogo uroka ya sdelal svoyu sobstvennuyu panel'. YA postroil tot, kotoryy nashel na YouTube, poiskal i nashel.
etu stranitsu i tut ya ponyal, chto ona tozhe sdelana po vashemu zamyslu.


Вернуться наверх
 
Не в сети
 Заголовок сообщения: Re: Часы на светодиодных матрицах с драйверами MAX7219
СообщениеДобавлено: Вс янв 19, 2025 00:59:20 
Родился

Зарегистрирован: Ср янв 15, 2025 22:11:02
Сообщений: 5
Рейтинг сообщения: 0
Всем привет. Я занимаюсь сборкой часов, бит бита atmega 328p LFUSE = 0xE2, HFUSE = 0xD3 Ext = FD
Я разместил небольшое видео на YouTube.


https://www.youtube.com/shorts/ZPGQDBsz0Ts

Posted after 2 hours 10 minutes 56 seconds:

Posted after 2 minutes 28 seconds:
Привет, Мудрый Господь, время будильника можно продлить, чтобы он прекращался, когда я нажимаю кнопку, до тех пор, пока
продолжайте звонить, я имею в виду, что время будильника бесконечно, пока я не нажму кнопку.

Posted after 2 minutes 1 second:
Google Translate, не всегда точно, извините.


Вернуться наверх
 
Не в сети
 Заголовок сообщения: Re: Часы на светодиодных матрицах с драйверами MAX7219
СообщениеДобавлено: Вс янв 19, 2025 19:02:57 
Родился

Зарегистрирован: Ср янв 15, 2025 22:11:02
Сообщений: 5
Рейтинг сообщения: 0
Читая форум, нашел время продлить время будильника (matrixlockeditor/Alarm/Alarm Duration). Мой вопрос неактуален.

Posted after 2 hours 32 minutes 25 seconds:
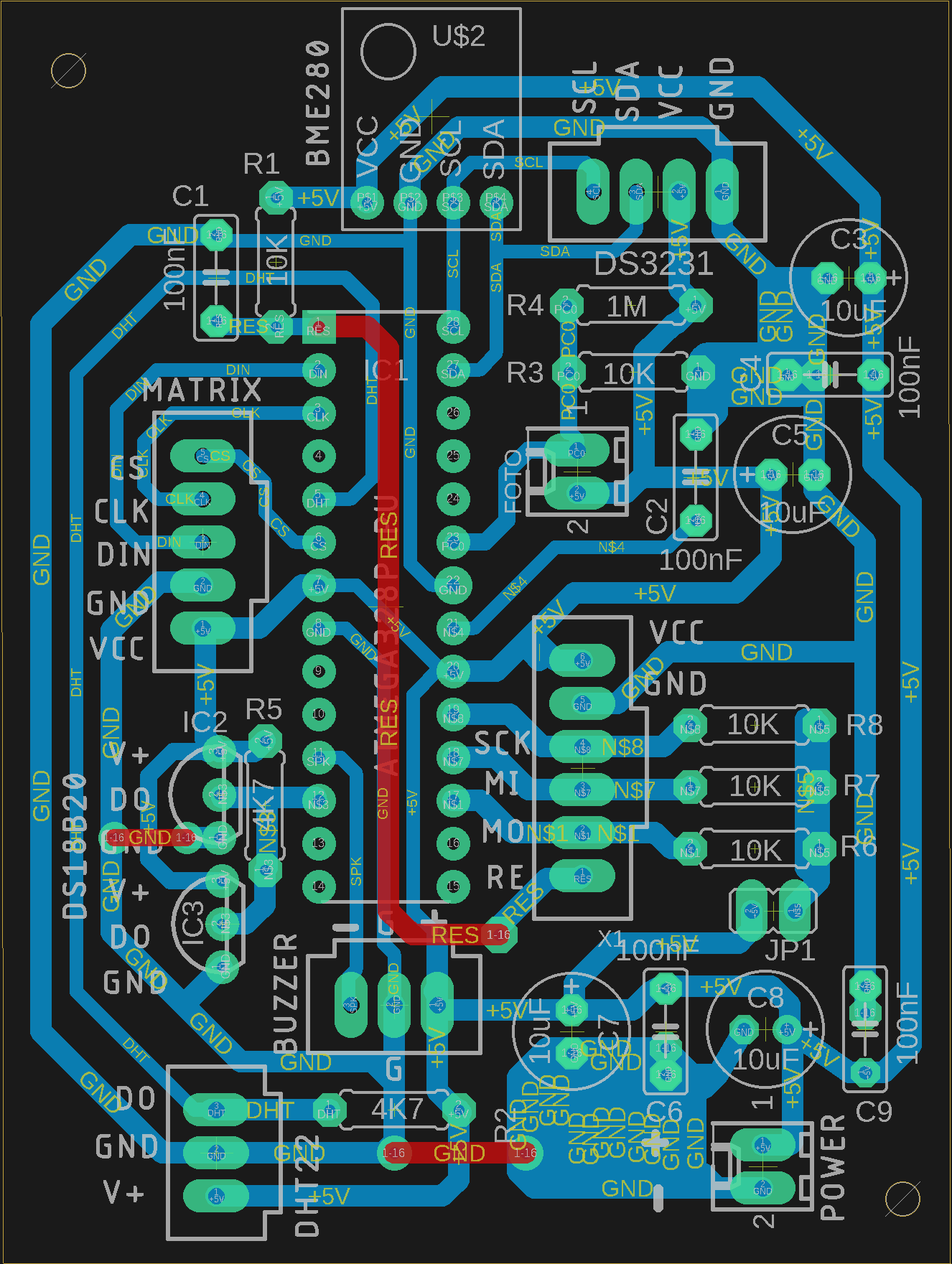
Привет На предыдущей плате есть несколько ошибок, я их исправил. Делюсь файлами печатной платы sch+, созданными в eagle.

Posted after 17 minutes 42 seconds:
Вложение:
Matrix Wise Lord MEGA328 PCB.png [108.23 KiB]
Скачиваний: 83
Вложение:
Matrix Wise Lord MEGA328 SCH .png [124.62 KiB]
Скачиваний: 87


Posted after 6 minutes 36 seconds:
да, и после этого я использовал прошивку MatrixClock-20180821.


Вернуться наверх
 
Эиком - электронные компоненты и радиодетали
Не в сети
 Заголовок сообщения: Re: Часы на светодиодных матрицах с драйверами MAX7219
СообщениеДобавлено: Вт янв 21, 2025 22:29:51 
Родился

Зарегистрирован: Ср янв 15, 2025 22:11:02
Сообщений: 5
Рейтинг сообщения: 0
Привет. Я добавил на панель, чтобы не пришлось вынимать atmega328 из сокета, он там, где кнопка, по сути добавлено две контактные площадки. Я поставил перемычку в 5-вольтовую ветку, которую можно снять во время программирования . Сейчас это модернизировано, но я также сделаю это в SMD.


Вложения:
Matrix clock Wise Lord _programmer pcb.png [153.75 KiB]
Скачиваний: 104
Вернуться наверх
 
Не в сети
 Заголовок сообщения: Re: Часы на светодиодных матрицах с драйверами MAX7219
СообщениеДобавлено: Сб янв 25, 2025 23:36:07 
Родился

Зарегистрирован: Ср янв 15, 2025 22:11:02
Сообщений: 5
Рейтинг сообщения: 0
Привет. Несколько фотографий smd-версии.

Posted after 1 hour 20 minutes 54 seconds:
Eagle files sch, pcb.

Posted after 4 minutes 17 seconds:
Я также поделюсь версией smd, проверьте ее, потому что я ее еще не собрал.


Вложения:
Matrix Wise Lord smd.rar [79.28 KiB]
Скачиваний: 72
Matrix clock Wise Lord _programmer .rar [79.96 KiB]
Скачиваний: 64
Вернуться наверх
 
Не в сети
 Заголовок сообщения: Re: Часы на светодиодных матрицах с драйверами MAX7219
СообщениеДобавлено: Пт май 23, 2025 09:58:43 
Нашел транзистор. Понюхал.

Зарегистрирован: Ср апр 22, 2009 19:26:09
Сообщений: 198
Откуда: г Пушкино
Рейтинг сообщения: 0
Доброе утро. Собрал часы они работают как то странно секунды с лево и дальше пол цифры, 2 цифры целые потом половина целая и половина. В чём может быть проблема?


Вернуться наверх
 
Не в сети
 Заголовок сообщения: Re: Часы на светодиодных матрицах с драйверами MAX7219
СообщениеДобавлено: Пт май 23, 2025 13:25:07 
Друг Кота
Аватар пользователя

Карма: 86
Рейтинг сообщений: 1035
Зарегистрирован: Чт апр 11, 2013 11:19:59
Сообщений: 4891
Откуда: Минск
Рейтинг сообщения: 0
Сукгей, Длинным нажатием всех трёх кнопок 0-1-2 войдите в режим настройки ориентации матриц и попробуйте найти подходящий для вас вариант кнопками 1 и 2.


Вернуться наверх
 
Не в сети
 Заголовок сообщения: Re: Часы на светодиодных матрицах с драйверами MAX7219
СообщениеДобавлено: Сб май 24, 2025 10:36:01 
Нашел транзистор. Понюхал.

Зарегистрирован: Ср апр 22, 2009 19:26:09
Сообщений: 198
Откуда: г Пушкино
Рейтинг сообщения: 0
Большое спасибо помогло. Ещё одна проблема через некоторое время часы встают и не на что не реагируют. Если сразу перезагрузить кракозябры.


Вернуться наверх
 
Показать сообщения за:  Сортировать по:  Вернуться наверх
Начать новую тему Ответить на тему  [ Сообщений: 1849 ]     ... , , , , 93

Часовой пояс: UTC + 3 часа


Кто сейчас на форуме

Сейчас этот форум просматривают: нет зарегистрированных пользователей и гости: 24


Вы не можете начинать темы
Вы не можете отвечать на сообщения
Вы не можете редактировать свои сообщения
Вы не можете удалять свои сообщения
Вы не можете добавлять вложения

Найти:
Перейти:  


Powered by phpBB © 2000, 2002, 2005, 2007 phpBB Group
Русская поддержка phpBB
Extended by Karma MOD © 2007—2012 m157y
Extended by Topic Tags MOD © 2012 m157y