Например TDA7294

Форум РадиоКот • Просмотр темы - Дозиметр "Нанит"
Форум РадиоКот
Здесь можно немножко помяукать :)

Текущее время: Ср окт 29, 2025 20:12:56

Часовой пояс: UTC + 3 часа


ПРЯМО СЕЙЧАС:



Начать новую тему Ответить на тему  [ Сообщений: 2008 ]     ... , , , 83, , , ...  
Автор Сообщение
Не в сети
 Заголовок сообщения: Re: Дозиметр "Нанит"
СообщениеДобавлено: Вс сен 26, 2021 11:44:43 
Потрогал лапой паяльник
Аватар пользователя

Карма: -14
Рейтинг сообщений: -43
Зарегистрирован: Ср дек 30, 2020 23:05:29
Сообщений: 352
Рейтинг сообщения: 0
GoldenAndy, всё разобрался, в Наните имеем автотрансформатор, который работает в импульсном режиме.
В процессе роста импульсного напряжения перед умножителем, начинает пробиваться стабилитрон и накачка в некоторый момент отключается.

Приветствую всех ,ddr4 C16 надо ставить керамику,а не электролит,если трансформатор авторский от вспышки с алика то и 10мкф хватит ,если гантелька 0610-20 мкф,если 0810 то 30 мкф,если 0910 то 47 мкф.
На С16 пойдёт и электролит, причём любой 10-47 мкФ . Нанит это типа низкое потребление, действительно трасформатор потребляет меньше 1 мА, гантельку тоже можно по такой схеме включить она будет потреблять около 1 мА (раза в 2 больше Автотрасформатора). (КМК) Так как МК и экран будут потреблять больше, разницы не заметите.

Изображение


Вернуться наверх
 
Не в сети
 Заголовок сообщения: Re: Дозиметр "Нанит"
СообщениеДобавлено: Вс сен 26, 2021 14:16:12 
Поставщик валерьянки для Кота
Аватар пользователя

Карма: 66
Рейтинг сообщений: 536
Зарегистрирован: Чт июл 28, 2016 07:58:37
Сообщений: 1925
Откуда: Kyiv, UA
Рейтинг сообщения: 0
ddr4 писал(а):
(КМК) Так как МК и экран будут потреблять больше, разницы не заметите.

МК спит всё время. Просыпается на едницы миллисекунд только раз в секунду время посчитать, да при каждом импульсе от датчика.
Дисплей включается только если нажать кнопочку.
А вот накачка молотит каждые 10-20-30 секунд. Так что экономичность повышайки тут на первом месте.

_________________
ИзображениеИзображение
Изображение
 
Telegram               Лучшая благодарность ->
[+]


Вернуться наверх
 
Не в сети
 Заголовок сообщения: Re: Дозиметр "Нанит"
СообщениеДобавлено: Вт сен 28, 2021 14:04:00 
Потрогал лапой паяльник
Аватар пользователя

Карма: -14
Рейтинг сообщений: -43
Зарегистрирован: Ср дек 30, 2020 23:05:29
Сообщений: 352
Рейтинг сообщения: 0
Скорее КПД повышайки. Но что удобно с применением трансформатора можно использовать почти любой ключ-транзистор.


Вернуться наверх
 
Не в сети
 Заголовок сообщения: Re: Дозиметр "Нанит"
СообщениеДобавлено: Вт сен 28, 2021 14:26:00 
Встал на лапы
Аватар пользователя

Зарегистрирован: Вс июл 06, 2014 11:27:41
Сообщений: 120
Рейтинг сообщения: 0
Я не помню dd4 кто вот такую схему повышайки предложил ,но я пробовал в НАНИТЕ она работает отлично и используется всего дроссель,но требуется высоковольтный стабилитрон и не надо мотать чего-то и подбирать


Вложения:
преобраз.GIF [10.09 KiB]
Скачиваний: 212
Вернуться наверх
 
Эиком - электронные компоненты и радиодетали
Не в сети
 Заголовок сообщения: Re: Дозиметр "Нанит"
СообщениеДобавлено: Вт сен 28, 2021 18:42:41 
Потрогал лапой паяльник
Аватар пользователя

Карма: -14
Рейтинг сообщений: -43
Зарегистрирован: Ср дек 30, 2020 23:05:29
Сообщений: 352
Рейтинг сообщения: 0
вот такую схему повышайки предложил ,но я пробовал в НАНИТЕ она работает отлично и используется всего дроссель,но требуется высоковольтный стабилитрон и не надо мотать чего-то и подбирать
Это почти классическая схема. Вы имели ввиду что можно два транзистора ключа использовать, вместо одного высоковольтного? Можно, но в данной схеме не уверен что D9N40 вообще закроется после первого открытия, скорость закрытия такой связки тоже оставляет вопросы. Схема с трансформатором лишена таких проблем.


Вернуться наверх
 
Не в сети
 Заголовок сообщения: Re: Дозиметр "Нанит"
СообщениеДобавлено: Вт сен 28, 2021 21:50:41 
Встал на лапы
Аватар пользователя

Зарегистрирован: Вс июл 06, 2014 11:27:41
Сообщений: 120
Рейтинг сообщения: 0
В дозиметрах на тини 13 в трёх случаях используется ,с дисплеем и без дисплея

Добавлено after 1 minute 45 seconds:
а также пробовал ,как на ардуине так и без ардуины и эту схему почти везде используют

Добавлено after 7 minutes 17 seconds:
Да забыл сказать что эта схема работает и выдаёт 400 вольт до 2,3 вольта питания,это значит от батарейки спокойно будет работать и долго


Вернуться наверх
 
Не в сети
 Заголовок сообщения: Re: Дозиметр "Нанит"
СообщениеДобавлено: Ср сен 29, 2021 06:35:13 
Сверлит текстолит когтями
Аватар пользователя

Карма: 31
Рейтинг сообщений: 523
Зарегистрирован: Чт дек 27, 2012 15:38:20
Сообщений: 1215
Откуда: Казахстан, Алма-Ата
Рейтинг сообщения: 5
GoldenAndy, и не лень же вам разжёвывать разжёванное.. :)

Это бесполезно, эти двое нашли друг друга, у них тут своя атмосфера. И потребление в 1000+ раз положенного у них хорошо, и буст-конвертеры у них работают долго, и фузами уровни выставляются, да и даташиты читать им нельзя - это от Диавола. И это они ещё "пробуют". Запасаемся попкорном и смотрим какого электронного кадавра родит сон разума. :)))

_________________
Радиофил-затейник.


Вернуться наверх
 
Не в сети
 Заголовок сообщения: Re: Дозиметр "Нанит"
СообщениеДобавлено: Ср сен 29, 2021 10:45:59 
Поставщик валерьянки для Кота
Аватар пользователя

Карма: 66
Рейтинг сообщений: 536
Зарегистрирован: Чт июл 28, 2016 07:58:37
Сообщений: 1925
Откуда: Kyiv, UA
Рейтинг сообщения: 2
MadOrc, Ну сначала были ж внятные вопросы. Потом только возникла взаимная любовь.
Я уже и не влезаю, что б атмосферу не испортить.
Я когда свой дозик разрабатывал - много тем почитал. и повышайки разные смотрел... Что то даже моделировал.
Детект высокого сначала тоже думал на стабилитроне в высокой части делать. Потом посчитал, что то даже в протезе посимулировал... Конское потребление вышло.
В результате - взял проверенное - накачку от Нанита без изменений. Спасибо!

_________________
ИзображениеИзображение
Изображение
 
Telegram               Лучшая благодарность ->
[+]


Вернуться наверх
 
Не в сети
 Заголовок сообщения: Re: Дозиметр "Нанит"
СообщениеДобавлено: Ср сен 29, 2021 19:51:26 
Потрогал лапой паяльник
Аватар пользователя

Карма: -14
Рейтинг сообщений: -43
Зарегистрирован: Ср дек 30, 2020 23:05:29
Сообщений: 352
Рейтинг сообщения: 0
В дозиметрах на тини 13 в трёх случаях используется ,с дисплеем и без дисплея

Добавлено after 1 minute 45 seconds:
а также пробовал ,как на ардуине так и без ардуины и эту схему почти везде используют

Добавлено after 7 minutes 17 seconds:
Да забыл сказать что эта схема работает и выдаёт 400 вольт до 2,3 вольта питания,это значит от батарейки спокойно будет работать и долго

Тини13 конечно вещь, но мало портов для меня. На счёт вашей схемы, то два транзистора держать неудобно, к остальному вопросов нет, даже такая схема лучше Радекса :)).
У меня тоже гантелька работает с 2.8 В, с двух АА подсевших в результате КЗ и разогрева).

Добавлено after 12 minutes 41 second:
Я когда свой дозик разрабатывал - много тем почитал. и повышайки разные смотрел... Что то даже моделировал.
Детект высокого сначала тоже думал на стабилитроне в высокой части делать. Потом посчитал, что то даже в протезе посимулировал... Конское потребление вышло.
В результате - взял проверенное - накачку от Нанита без изменений. Спасибо!

Нанит заточен на долгую работу, но мне хотелось бы знать какое напряжение в данный момент на трубке. Так как трубки щёлкают до 270 В, а при этом напряжении уже может пострадать чувствительность.


Вернуться наверх
 
Не в сети
 Заголовок сообщения: Re: Дозиметр "Нанит"
СообщениеДобавлено: Ср сен 29, 2021 20:50:12 
Поставщик валерьянки для Кота
Аватар пользователя

Карма: 66
Рейтинг сообщений: 536
Зарегистрирован: Чт июл 28, 2016 07:58:37
Сообщений: 1925
Откуда: Kyiv, UA
Рейтинг сообщения: 0
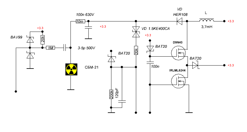
ddr4, Со стабилитроном вы тоже не будете знать, какое напряжение на трубке.
Вы будете знать, достигло ли оно 400 +/-10 вольт. Да или нет.
При этом, когда оно достигло - то у вас появляется стекающий ток по высокому.
А что б обеспечить этот ток по высокому, повышайка должна по низкому потребить минимум в 120 раз (400/3.3) бОльший ток.
В Наните та же идея, получить лог.1 когда напряжение достигнет нужного уровня. Просто это реализовано без доп.нагрузки по высокому.
Мало того, если мерять напряжение выхлопа самоиндукции, можно еще и уровень высокого подсчитать.
Плюс за счет стабилитрона получается еще и стабилизация высокого, т.е. перекачать тоже не удастся.
Но вы, судя по всему, тему так и не прочитали. Иначе бы нашли ответы на свои вопросы еще в первой трети темы. Автор дал ответы еще 6 лет назад. Вот. И вот.
Хорошо промытая и пролаченая высоковольтная часть держит высокое и ей достаточно одного импульса накачки длиной 5-10 мкс раз в 30 сек.
Это к вопросу экономичности.
Но вы можете продолжать изобретать свои велосипеды в авторской теме.
dixi.

_________________
ИзображениеИзображение
Изображение
 
Telegram               Лучшая благодарность ->
[+]


Вернуться наверх
 
Не в сети
 Заголовок сообщения: Re: Дозиметр "Нанит"
СообщениеДобавлено: Пт окт 01, 2021 23:28:22 
Потрогал лапой паяльник
Аватар пользователя

Карма: -14
Рейтинг сообщений: -43
Зарегистрирован: Ср дек 30, 2020 23:05:29
Сообщений: 352
Рейтинг сообщения: 0
Понятно, раз/сек делается тестовый импульс чтобы посмотреть сработает ли прерывание через стабилитрон, если нет, продолжаем качать. Но из ответов по ссылкам осталось не понятно, как Нанит справляется со снижением логической единицы при снижении напряжении питания.
Кстати, каким образом были подобраны стабилитрон 18 В и сопротивление 750 Ом? Как замеряли напряжение на С13 при их подборе?


Вернуться наверх
 
Не в сети
 Заголовок сообщения: Re: Дозиметр "Нанит"
СообщениеДобавлено: Сб окт 02, 2021 13:13:51 
Потрогал лапой паяльник
Аватар пользователя

Карма: -14
Рейтинг сообщений: -43
Зарегистрирован: Ср дек 30, 2020 23:05:29
Сообщений: 352
Рейтинг сообщения: 0
ddr4, Со стабилитроном вы тоже не будете знать, какое напряжение на трубке.
Вы будете знать, достигло ли оно 400 +/-10 вольт. Да или нет.
При этом, когда оно достигло - то у вас появляется стекающий ток по высокому.


Ограничение напряжения на высоком, это не всегда плохо, без этого напряжение будет вылазить за 400 и вы будете получать усиление собственного фона (по свежим батарейкам). А если МК глюконёт, ошибка кода, или порт пробьёт, то накачка не отключится и напряжение вылезет за 475 В.


Вернуться наверх
 
Не в сети
 Заголовок сообщения: Re: Дозиметр "Нанит"
СообщениеДобавлено: Сб окт 02, 2021 14:32:42 
Поставщик валерьянки для Кота
Аватар пользователя

Карма: 66
Рейтинг сообщений: 536
Зарегистрирован: Чт июл 28, 2016 07:58:37
Сообщений: 1925
Откуда: Kyiv, UA
Рейтинг сообщения: 0
ddr4, не вылезет, ибо стабилизируется стабилитроном по нижней стороне.

Добавлено after 9 minutes 56 seconds:
Цитата:
А если МК глюконёт, ошибка кода, или порт пробьёт

Не судите чужой код по своему.
Теме 7 лет. Глючил бы код или вылетали порты - уже б давно известно было.

_________________
ИзображениеИзображение
Изображение
 
Telegram               Лучшая благодарность ->
[+]


Вернуться наверх
 
Не в сети
 Заголовок сообщения: Re: Дозиметр "Нанит"
СообщениеДобавлено: Вс окт 03, 2021 12:06:49 
Потрогал лапой паяльник
Аватар пользователя

Карма: -14
Рейтинг сообщений: -43
Зарегистрирован: Ср дек 30, 2020 23:05:29
Сообщений: 352
Рейтинг сообщения: 0
Я имел ввиду что ошибки случаются, а здесь вывод МК выходит на средний вывод трансформатора, одно неверное движение и пин пробит.
Тем не менее, спасибо за разъяснение схемы.


Вернуться наверх
 
Не в сети
 Заголовок сообщения: Re: Дозиметр "Нанит"
СообщениеДобавлено: Вс окт 03, 2021 12:29:59 
Поставщик валерьянки для Кота
Аватар пользователя

Карма: 66
Рейтинг сообщений: 536
Зарегистрирован: Чт июл 28, 2016 07:58:37
Сообщений: 1925
Откуда: Kyiv, UA
Рейтинг сообщения: 0
ddr4, Вы про какой пин? Про накачку или детект высокого ?
если переживаете, поставьте параллельно входу детекта высокого стабилитрон на 3.3 вольта. И ограничительный резистор. И пин не пробьется.
И какие телодвижения вы собрались делать в собранном и залитом лаком устройстве?
--
Кстати, по поводу уровня лог. 1.

Считайте сами. 2 вольта - уровень - 1 вольт. 3 вольта - уровень 1.5 вольта.
Дельта - 0.5 вольта.
Соответственно, самоиндукция 18 вольт стабилитрона +1 или +1.5 вольта.

Итого, если 18+1 разгоняются до 400 вольт, то 18+1.5 разгонятся до 410 вольт. Всё в пределах плато.

_________________
ИзображениеИзображение
Изображение
 
Telegram               Лучшая благодарность ->
[+]


Вернуться наверх
 
Не в сети
 Заголовок сообщения: Re: Дозиметр "Нанит"
СообщениеДобавлено: Вс окт 03, 2021 13:54:33 
Потрогал лапой паяльник
Аватар пользователя

Карма: -14
Рейтинг сообщений: -43
Зарегистрирован: Ср дек 30, 2020 23:05:29
Сообщений: 352
Рейтинг сообщения: 0
Понятно, меня ещё смущает что LTSpice показывает что 18 В- импульсы пробивают стабилитрон, то есть за стабилитроном также есть импульс 18 В, и стабилитрон его не режет, ограничительный резистор наверное поможет, но тогда напряжение полезет выше.


Вернуться наверх
 
Не в сети
 Заголовок сообщения: Re: Дозиметр "Нанит"
СообщениеДобавлено: Вс окт 03, 2021 16:07:30 
Поставщик валерьянки для Кота
Аватар пользователя

Карма: 66
Рейтинг сообщений: 536
Зарегистрирован: Чт июл 28, 2016 07:58:37
Сообщений: 1925
Откуда: Kyiv, UA
Рейтинг сообщения: 0
ddr4, там 750 Ом, для той мощи, что качается - это мелкое сопротивление. и вся лишняя мощь на нём выделится.
Если так переживаете за вход МК - поставьте еще один стабилитрон, на 3 вольта. Я ж показывал на прошлой странице симуляцию

_________________
ИзображениеИзображение
Изображение
 
Telegram               Лучшая благодарность ->
[+]


Вернуться наверх
 
Не в сети
 Заголовок сообщения: Re: Дозиметр "Нанит"
СообщениеДобавлено: Ср окт 06, 2021 10:18:26 
Потрогал лапой паяльник
Аватар пользователя

Карма: -14
Рейтинг сообщений: -43
Зарегистрирован: Ср дек 30, 2020 23:05:29
Сообщений: 352
Рейтинг сообщения: 0
GoldenAndy, я бы предпочёл:
1. почти полную отвязку МК от высокого (среднего).
2. предохранитель трубки на 400 В (стабилитрон).
3. полнодиапазонное измерения напряжения на трубке.


Вернуться наверх
 
Не в сети
 Заголовок сообщения: Re: Дозиметр "Нанит"
СообщениеДобавлено: Ср окт 06, 2021 10:43:30 
Поставщик валерьянки для Кота
Аватар пользователя

Карма: 66
Рейтинг сообщений: 536
Зарегистрирован: Чт июл 28, 2016 07:58:37
Сообщений: 1925
Откуда: Kyiv, UA
Рейтинг сообщения: 0
ddr4, Так кто вам мешает? Делайте. Выкладывайте. Но причем тут тема Нанита?

"...
-Доктор, мне говорят, что я странный. А я всего лишь предпочитаю хлопковые носки синтетическим....
-Ну так это нормально, я тоже больше люблю носки из натуральной ткани
-Ой, доктор, как классно. А как вы больше любите их, с горчицей или с майонезом?
..."

_________________
ИзображениеИзображение
Изображение
 
Telegram               Лучшая благодарность ->
[+]


Вернуться наверх
 
Не в сети
 Заголовок сообщения: Re: Дозиметр "Нанит"
СообщениеДобавлено: Ср окт 06, 2021 12:26:29 
Потрогал лапой паяльник
Аватар пользователя

Карма: -14
Рейтинг сообщений: -43
Зарегистрирован: Ср дек 30, 2020 23:05:29
Сообщений: 352
Рейтинг сообщения: 0
ddr4 Но причем тут тема Нанита?
Это тема обсуждения дозиметра Нанит. И я обсуждаю свойства дозиметров, на примере Нанита.
Не понял причём здесь поедание носков. :dont_know:


Вернуться наверх
 
Показать сообщения за:  Сортировать по:  Вернуться наверх
Начать новую тему Ответить на тему  [ Сообщений: 2008 ]     ... , , , 83, , , ...  

Часовой пояс: UTC + 3 часа


Кто сейчас на форуме

Сейчас этот форум просматривают: нет зарегистрированных пользователей и гости: 25


Вы не можете начинать темы
Вы не можете отвечать на сообщения
Вы не можете редактировать свои сообщения
Вы не можете удалять свои сообщения
Вы не можете добавлять вложения

Найти:
Перейти:  


Powered by phpBB © 2000, 2002, 2005, 2007 phpBB Group
Русская поддержка phpBB
Extended by Karma MOD © 2007—2012 m157y
Extended by Topic Tags MOD © 2012 m157y