Например TDA7294

Форум РадиоКот • Просмотр темы - "РЕАНИМАТОР" для AVR
Форум РадиоКот
Здесь можно немножко помяукать :)

Текущее время: Пн ноя 03, 2025 10:24:03

Часовой пояс: UTC + 3 часа


ПРЯМО СЕЙЧАС:



Начать новую тему Ответить на тему  [ Сообщений: 403 ]     ... , , , 9, , , ...  
Автор Сообщение
Не в сети
 Заголовок сообщения: Re: "РЕАНИМАТОР" для AVR
СообщениеДобавлено: Чт окт 28, 2010 17:29:08 
Грызет канифоль

Карма: 26
Рейтинг сообщений: 10
Зарегистрирован: Сб янв 23, 2010 12:58:10
Сообщений: 287
Откуда: Москва
Рейтинг сообщения: 0
Странно... Я специально пробовал новые 2313 -все отлично и не было таких проблем.
А вот насчет выбросить- это же не наш метод! По крайней мере надо было оставить для опытов, как вариант в будущем можно было попробовать на параллельном программаторе ( в соседней ветке его горячо обсуждают).


Вернуться наверх
 
Не в сети
 Заголовок сообщения: Re: "РЕАНИМАТОР" для AVR
СообщениеДобавлено: Чт окт 28, 2010 17:37:41 
Электрический кот
Аватар пользователя

Карма: 19
Рейтинг сообщений: 170
Зарегистрирован: Чт мар 04, 2010 13:48:56
Сообщений: 1022
Откуда: Недалеко от Тулы
Рейтинг сообщения: 0
Наверняка еще появятся МК для экспериментов :)


Вернуться наверх
 
Не в сети
 Заголовок сообщения: Re: "РЕАНИМАТОР" для AVR
СообщениеДобавлено: Чт окт 28, 2010 17:55:59 
Грызет канифоль

Карма: 26
Рейтинг сообщений: 10
Зарегистрирован: Сб янв 23, 2010 12:58:10
Сообщений: 287
Откуда: Москва
Рейтинг сообщения: 0
Наверно это так!
Кстати, вот мои скриншоты сообщений реаниматора по тини2313:
Изображение
это была нулевая
Изображение
а это после разлочки той же самой ТИНки, только немного убитой фьюзами.


Вернуться наверх
 
Не в сети
 Заголовок сообщения: Re: "РЕАНИМАТОР" для AVR
СообщениеДобавлено: Чт окт 28, 2010 19:40:50 
Электрический кот
Аватар пользователя

Карма: 19
Рейтинг сообщений: 170
Зарегистрирован: Чт мар 04, 2010 13:48:56
Сообщений: 1022
Откуда: Недалеко от Тулы
Рейтинг сообщения: 0
Понятно, спасибо.


Вернуться наверх
 
Эиком - электронные компоненты и радиодетали
Не в сети
 Заголовок сообщения: Re: "РЕАНИМАТОР" для AVR
СообщениеДобавлено: Вс окт 31, 2010 18:04:31 
Встал на лапы

Зарегистрирован: Ср янв 06, 2010 06:00:50
Сообщений: 122
Откуда: Омск
Рейтинг сообщения: 0
При реализации фус доктора столкнулся с таким результатом:
при включении без пациента все соответствует нормальной работе
при попытке реанимировать ATtiny2313 выдает:
Init programming... DONE
Read signature... 97 97 97 - FAIL!
Trying T2313 pinout..06 91 02 - FAIL!
При этом кратковременно на пациента подается 12 вольт и постоянно подано 5 вольт, причем после транзисторного ключа напряжение падает до 4-х вольт.
Запитал тиньку автономно потребляет 10-8мА.
Подскажите, кто знает, что означают эти сигнатуры и почему падает наряжение после 5 вольтового ключа?


Вернуться наверх
 
Не в сети
 Заголовок сообщения: Re: "РЕАНИМАТОР" для AVR
СообщениеДобавлено: Вс окт 31, 2010 18:29:18 
Встал на лапы

Зарегистрирован: Ср янв 06, 2010 06:00:50
Сообщений: 122
Откуда: Омск
Рейтинг сообщения: 0
К стати, для связи с компьютером можно ограничиться согласующим транзистором типа КТ3102
( DimAlt download/file.php?id=21916)
единственное - при питании от 5 вольт у меня было много ошибок - поднял напряжение до 7,5 вольт и все пошло без ошибок.
В данной схеме ИМХО можно запитать от 12 вольт.


Вернуться наверх
 
Не в сети
 Заголовок сообщения: Re: "РЕАНИМАТОР" для AVR
СообщениеДобавлено: Пн ноя 08, 2010 11:14:17 
Открыл глаза
Аватар пользователя

Зарегистрирован: Вт авг 11, 2009 13:18:44
Сообщений: 52
Откуда: курск
Рейтинг сообщения: 0
Не много не понял с возможностями этого программатора http://diy.elektroda.eu/atmega-fusebit-doctor-hvpp/ он может восстановить все фьюзы то есть SPIEN, RSTDISBL, CKSEL0...3 и другие для установленного в реаниматор микроконтроллера ?


Вернуться наверх
 
Не в сети
 Заголовок сообщения: Re: "РЕАНИМАТОР" для AVR
СообщениеДобавлено: Пн ноя 08, 2010 18:51:41 
Грызет канифоль

Карма: 26
Рейтинг сообщений: 10
Зарегистрирован: Сб янв 23, 2010 12:58:10
Сообщений: 287
Откуда: Москва
Рейтинг сообщения: 0
gazovik писал(а):
Не много не понял с возможностями этого программатора http://diy.elektroda.eu/atmega-fusebit-doctor-hvpp/ он может восстановить все фьюзы то есть SPIEN, RSTDISBL, CKSEL0...3 и другие для установленного в реаниматор микроконтроллера ?

Совершенно верно, это его основная задача: фьюзы устанавливает в заводские значения.
gikart писал(а):
При реализации фус доктора столкнулся с таким результатом:
при включении без пациента все соответствует нормальной работе
при попытке реанимировать ATtiny2313 выдает:
Init programming... DONE
Read signature... 97 97 97 - FAIL!
Trying T2313 pinout..06 91 02 - FAIL!
При этом кратковременно на пациента подается 12 вольт и постоянно подано 5 вольт, причем после транзисторного ключа напряжение падает до 4-х вольт.
Запитал тиньку автономно потребляет 10-8мА.
Подскажите, кто знает, что означают эти сигнатуры и почему падает наряжение после 5 вольтового ключа?

Вообще классические вопросы: монтаж проверен(непропаи, замычки, ошибки номиналов и т.п.), версия прошивки, с другими контроллерами пробовали?


Вернуться наверх
 
Не в сети
 Заголовок сообщения: Re: "РЕАНИМАТОР" для AVR
СообщениеДобавлено: Вт ноя 09, 2010 01:57:53 
Первый раз сказал Мяу!
Аватар пользователя

Зарегистрирован: Пт окт 08, 2010 18:57:01
Сообщений: 28
Рейтинг сообщения: 0
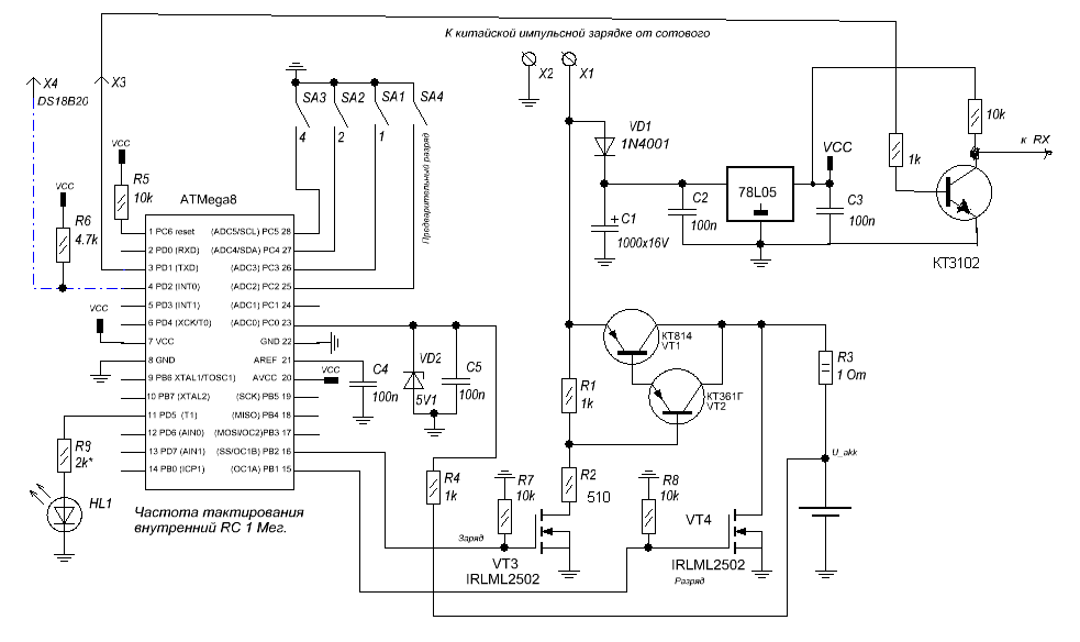
Сегодня доразвел, собрал и оттестировал свою версию Реаниматора с подключением к компьютеру по USB и на smd-компонентах. Немного увеличилась стоимость из-за использования FT232BM, но в отсутствие COM-порта - тоже выход. Теперь наконец вижу все дествия Реаниматора в стандартном виндовом терминале.
Желающие есть?

_________________
Изображение


Вернуться наверх
 
Не в сети
 Заголовок сообщения: Re: "РЕАНИМАТОР" для AVR
СообщениеДобавлено: Вт ноя 09, 2010 07:35:02 
Грызет канифоль

Карма: 26
Рейтинг сообщений: 10
Зарегистрирован: Сб янв 23, 2010 12:58:10
Сообщений: 287
Откуда: Москва
Рейтинг сообщения: 0
shuffleshu писал(а):
Сегодня доразвел, собрал и оттестировал свою версию Реаниматора с подключением к компьютеру по USB и на smd-компонентах. Немного увеличилась стоимость из-за использования FT232BM, но в отсутствие COM-порта - тоже выход. Теперь наконец вижу все дествия Реаниматора в стандартном виндовом терминале.
Желающие есть?

Выкладывайте, не стесняйтесь... Я сам ни как не могу закончить похожий вариант (ленивый я), правда только с планарной Атмегой8 и МАХ232 на борту.


Вернуться наверх
 
Не в сети
 Заголовок сообщения: Re: "РЕАНИМАТОР" для AVR
СообщениеДобавлено: Вт ноя 09, 2010 10:40:13 
Первый раз сказал Мяу!
Аватар пользователя

Зарегистрирован: Пт окт 08, 2010 18:57:01
Сообщений: 28
Рейтинг сообщения: 0
Alex-xxxx писал(а):
Выкладывайте, не стесняйтесь... Я сам ни как не могу закончить похожий вариант (ленивый я), правда только с планарной Атмегой8 и МАХ232 на борту.


Ок, как оформлю в приглядном виде схему - сразу выложу. А то пока она только в голове =)

_________________
Изображение


Вернуться наверх
 
Не в сети
 Заголовок сообщения: Re: "РЕАНИМАТОР" для AVR
СообщениеДобавлено: Вс ноя 21, 2010 20:15:21 
Первый раз сказал Мяу!
Аватар пользователя

Зарегистрирован: Пт окт 08, 2010 18:57:01
Сообщений: 28
Рейтинг сообщения: 0
Уточняю только, что речь шла не о Реаниматоре с этого сайта, а о ATmega fusebit doctor.

Никак не доходят руки оформить нормально схему и печатную плату, вместо этого сделал второй вариант на FT232RL, переразвел и уменьшил печатную плату и тп. Пока только фото:

Изображение
Изображение
Изображение

с адаптерами
Изображение

в рабочем состоянии
Изображение

AVR DOCTOR на FT232BM (прототип) против FT232RL
Изображение
Изображение

_________________
Изображение


Вернуться наверх
 
Не в сети
 Заголовок сообщения: Re: "РЕАНИМАТОР" для AVR
СообщениеДобавлено: Ср ноя 24, 2010 00:30:36 
Первый раз сказал Мяу!
Аватар пользователя

Зарегистрирован: Пт окт 08, 2010 18:57:01
Сообщений: 28
Рейтинг сообщения: 0
Брать здесь
http://rtcpro.ru/radio/shuffle_avrdoc_usb.zip

Об ошибках сообщайте

_________________
Изображение


Вернуться наверх
 
Не в сети
 Заголовок сообщения: Re: "РЕАНИМАТОР" для AVR
СообщениеДобавлено: Ср дек 01, 2010 21:53:54 
Прорезались зубы
Аватар пользователя

Зарегистрирован: Пт ноя 03, 2006 09:32:30
Сообщений: 208
Откуда: Москва
Рейтинг сообщения: 0
Ошибки есть 4 штуки + мой вариант платы USB на FT232BM


Вложения:
Atmega fusebit doctor-FT232BM.rar [167.83 KiB]
Скачиваний: 856

_________________
Я пытаюсь учиться писать прошивки,
но знаний, в программировании, маловато.


Последний раз редактировалось Skorpion Сб дек 04, 2010 22:55:45, всего редактировалось 1 раз.
Вернуться наверх
 
Не в сети
 Заголовок сообщения: Re: "РЕАНИМАТОР" для AVR
СообщениеДобавлено: Ср дек 01, 2010 22:06:06 
Первый раз сказал Мяу!
Аватар пользователя

Зарегистрирован: Пт окт 08, 2010 18:57:01
Сообщений: 28
Рейтинг сообщения: 0
Skorpion писал(а):
Ошибки есть 4 штуки + мой вариант платы USB на FT232BM


Так вы скажите о них всем. А то я тоже могу написать "ошибки есть"

_________________
Изображение


Вернуться наверх
 
Не в сети
 Заголовок сообщения: Re: "РЕАНИМАТОР" для AVR
СообщениеДобавлено: Ср дек 01, 2010 22:27:57 
Прорезались зубы
Аватар пользователя

Зарегистрирован: Пт ноя 03, 2006 09:32:30
Сообщений: 208
Откуда: Москва
Рейтинг сообщения: 0
Ошибки: Вывод Reset подключение к делителю R25-R26 , плюс питания 4,6 меги не ссоединён, и с програмированием без разъёма сложно.

_________________
Я пытаюсь учиться писать прошивки,
но знаний, в программировании, маловато.


Вернуться наверх
 
Не в сети
 Заголовок сообщения: Re: "РЕАНИМАТОР" для AVR
СообщениеДобавлено: Ср дек 01, 2010 22:55:21 
Первый раз сказал Мяу!
Аватар пользователя

Зарегистрирован: Пт окт 08, 2010 18:57:01
Сообщений: 28
Рейтинг сообщения: 0
Skorpion писал(а):
Ошибки: Вывод Reset подключение к делителю R25-R26 , плюс питания 4,6 меги не ссоединён, и с програмированием без разъёма сложно.


Расшифруйте свое сообщение =)
Что значит "ошибка вывода Reset подключение к делителю R25-R26"

по остальным:
3.вы в курсе что все ноги питания ATmega соединены между собой в самой атмеге и такое количество ног питания там для удобства разводки плат?
4."с программированием без разъема сложно" - кому сложно? вам лично? это тогда в предложения, а не в ошибки. таки пишите - "мне сложно програмировать atmega8, хочу разъем прямо на плату" и т.п.

_________________
Изображение


Вернуться наверх
 
Не в сети
 Заголовок сообщения: Re: "РЕАНИМАТОР" для AVR
СообщениеДобавлено: Ср дек 01, 2010 23:12:06 
Вымогатель припоя
Аватар пользователя

Карма: 4
Рейтинг сообщений: 102
Зарегистрирован: Чт фев 19, 2009 23:41:27
Сообщений: 615
Откуда: Беларусь, Барановичи
Рейтинг сообщения: 0
shuffleshu писал(а):
3.вы в курсе что все ноги питания ATmega соединены между собой в самой атмеге и такое количество ног питания там для удобства разводки плат?


Не у всех ATmeg соединены, где то писалось что инженеры ошиблись при проектировании кристалла и в новых разработках/улучшениях данный дефект устраняют.
По даташиту одна нога VCC другая AVCC и далее читаем даташит (расшифровываем) и мотаем на ус :)) .

_________________
FAQ по паяльной станции "от михи-псков" и доработке Lykey 702/852D+,схемы,платы, прошивки


Вернуться наверх
 
Не в сети
 Заголовок сообщения: Re: "РЕАНИМАТОР" для AVR
СообщениеДобавлено: Ср дек 01, 2010 23:25:17 
Первый раз сказал Мяу!
Аватар пользователя

Зарегистрирован: Пт окт 08, 2010 18:57:01
Сообщений: 28
Рейтинг сообщения: 0
Spruts80 писал(а):
shuffleshu писал(а):
3.вы в курсе что все ноги питания ATmega соединены между собой в самой атмеге и такое количество ног питания там для удобства разводки плат?


Не у всех ATmeg соединены, где то писалось что инженеры ошиблись при проектировании кристалла и в новых разработках/улучшениях данный дефект устраняют.
По даташиту одна нога VCC другая AVCC и далее читаем даташит (расшифровываем) и мотаем на ус :)) .


по даташиту ноги 4 и 6 - VCC, а AVCC - нога 16.
лезем сюда http://www.atmel.com/dyn/resources/prod ... oc2486.pdf и смотрим страницу 2
к тому же здесь никаким образом мы не задействуем ЦАП, посему вообще-то можно опустить упоминание AVCC если на то уж пошло
я даже засомневался и в даташит полез. так что, мотаем на ус? =)

а то, что "кто-то где-то" говорил о каких-то ошибках и исправлениях в атмегах8, так не будьте голословными и хоть пальцем ткните. а то я сам заинтересовался

_________________
Изображение


Вернуться наверх
 
Не в сети
 Заголовок сообщения: Re: "РЕАНИМАТОР" для AVR
СообщениеДобавлено: Ср дек 01, 2010 23:28:28 
Первый раз сказал Мяу!
Аватар пользователя

Зарегистрирован: Пт окт 08, 2010 18:57:01
Сообщений: 28
Рейтинг сообщения: 0
shuffleshu писал(а):
к тому же здесь никаким образом мы не задействуем ЦАП, посему вообще-то можно опустить упоминание AVCC если на то уж пошло


конечно же АЦП имел ввиду =)

_________________
Изображение


Вернуться наверх
 
Показать сообщения за:  Сортировать по:  Вернуться наверх
Начать новую тему Ответить на тему  [ Сообщений: 403 ]     ... , , , 9, , , ...  

Часовой пояс: UTC + 3 часа


Кто сейчас на форуме

Сейчас этот форум просматривают: нет зарегистрированных пользователей и гости: 27


Вы не можете начинать темы
Вы не можете отвечать на сообщения
Вы не можете редактировать свои сообщения
Вы не можете удалять свои сообщения
Вы не можете добавлять вложения

Найти:
Перейти:  


Powered by phpBB © 2000, 2002, 2005, 2007 phpBB Group
Русская поддержка phpBB
Extended by Karma MOD © 2007—2012 m157y
Extended by Topic Tags MOD © 2012 m157y