Например TDA7294

Форум РадиоКот • Просмотр темы - БП с микроконтроллерным управлением и регулировкой параметр
Форум РадиоКот
Здесь можно немножко помяукать :)

Текущее время: Пн янв 05, 2026 12:25:32

Часовой пояс: UTC + 3 часа


ПРЯМО СЕЙЧАС:



Начать новую тему Ответить на тему  [ Сообщений: 1758 ]     ... , , , 72, , , ...  
Автор Сообщение
Не в сети
 Заголовок сообщения: Re: БП с микроконтроллерным управлением и регулировкой парам
СообщениеДобавлено: Вс дек 31, 2017 22:19:58 
Прорезались зубы

Карма: -17
Рейтинг сообщений: -26
Зарегистрирован: Ср дек 02, 2015 15:06:01
Сообщений: 218
Рейтинг сообщения: 0
я же не модератор,я не мог ничего удалить!
я же не причем что люди пишут хрень и потом не могут ДАЖЕ ПРИЗНАТЬ ЭТО!


Вернуться наверх
 
Не в сети
 Заголовок сообщения: Re: БП с микроконтроллерным управлением и регулировкой парам
СообщениеДобавлено: Вс дек 31, 2017 23:16:11 
Открыл глаза
Аватар пользователя

Зарегистрирован: Вс июл 23, 2017 15:20:47
Сообщений: 53
Откуда: Киев
Рейтинг сообщения: 0
Всех с НОВЫМ ГОДОМ!!!!!!!!
Насколько я понял имеется ввиду такая развязка силовой части.


Вложения:
Безымянный.jpg [191.3 KiB]
Скачиваний: 941
Вернуться наверх
 
Не в сети
 Заголовок сообщения: Re: БП с микроконтроллерным управлением и регулировкой парам
СообщениеДобавлено: Вс дек 31, 2017 23:24:35 
Мучитель микросхем

Карма: 2
Рейтинг сообщений: 38
Зарегистрирован: Вс мар 08, 2015 12:31:37
Сообщений: 449
Рейтинг сообщения: 0
все правильно, Т1 это так называемый ТГР (трансформатор гальванической развязки) совместно с дежуркой они отвязывают тл494 от сети потому легко можно сделать регулируемый хоть резиками хоть контролерами
в бп с применением силовых мосфетов сложно применять ТГР потому строится бп фиксированого напряжения и тока либо с управой через оптику на тл494 чтоб руками не трогать части схемы под сетевым потенциалом а без оптики или ТГР и управа будет висеть на сети


Вернуться наверх
 
Не в сети
 Заголовок сообщения: Re: БП с микроконтроллерным управлением и регулировкой парам
СообщениеДобавлено: Пн янв 01, 2018 14:37:58 
Прорезались зубы

Карма: -17
Рейтинг сообщений: -26
Зарегистрирован: Ср дек 02, 2015 15:06:01
Сообщений: 218
Рейтинг сообщения: 0
в бп с применением силовых мосфетов сложно применять ТГР


да,сложно просто до безобразия :))
http://img.hurtom.com/i/2015/03/Ashampo ... _692ac.jpg


Вложения:
Powerman IP-S450T-0.gif [29.43 KiB]
Скачиваний: 860
Вернуться наверх
 
Эиком - электронные компоненты и радиодетали
Не в сети
 Заголовок сообщения: Re: БП с микроконтроллерным управлением и регулировкой парам
СообщениеДобавлено: Пн янв 01, 2018 15:07:06 
Опытный кот
Аватар пользователя

Карма: 4
Рейтинг сообщений: 16
Зарегистрирован: Чт фев 21, 2008 12:32:06
Сообщений: 707
Откуда: Россия г.Уфа
Рейтинг сообщения: 0
В первом примере херня полная. Полевики втыкать вот так просто в схему которая была ранее заточена под управление биполярами не получится. Во втором примере прямоход, вроде как к настоящей теме отношения не имеет.

_________________
-hands made-
Опытный Электрик, даже жену не берет одновременно за две сиськи!!!


Вернуться наверх
 
Не в сети
 Заголовок сообщения: Re: БП с микроконтроллерным управлением и регулировкой парам
СообщениеДобавлено: Пн янв 01, 2018 15:15:08 
Мучитель микросхем

Карма: 2
Рейтинг сообщений: 38
Зарегистрирован: Вс мар 08, 2015 12:31:37
Сообщений: 449
Рейтинг сообщения: 0
В первом примере херня полная. Полевики втыкать вот так просто в схему которая была ранее заточена под управление биполярами не получится. Во втором примере прямоход, вроде как к настоящей теме отношения не имеет.

в самую точку
но электрику внезапно ставшему гуру электроники этого не доказать и не обьяснить, для него картинка такого же мыслителя без представления реально работающего девайса по "придуманой" схеме является "доказательством" ЧТО ОН ПРАВ


Вернуться наверх
 
Не в сети
 Заголовок сообщения: Re: БП с микроконтроллерным управлением и регулировкой парам
СообщениеДобавлено: Пн янв 01, 2018 15:21:56 
Прорезались зубы

Карма: -17
Рейтинг сообщений: -26
Зарегистрирован: Ср дек 02, 2015 15:06:01
Сообщений: 218
Рейтинг сообщения: 0
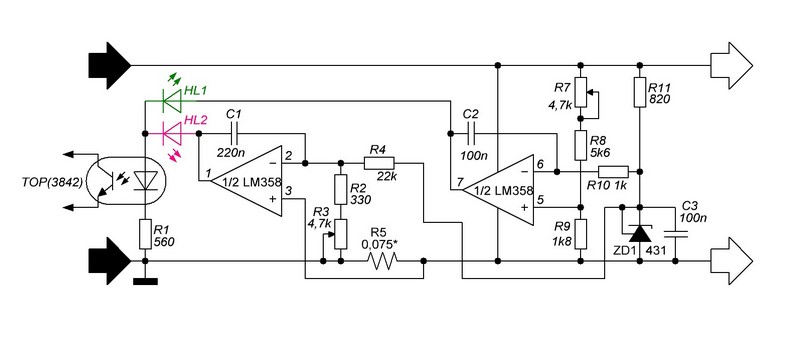
тогда вариант типа этого,как думаешь?
самое главное избавит от необходимости переписывать программу данной ветки

Добавлено after 1 minute 54 seconds:
apeks1 - не гуди и так голова болит
ты и сам признать не можешь свои ошибки


Вложения:
U_I_358.JPG [36.06 KiB]
Скачиваний: 973
Вернуться наверх
 
Не в сети
 Заголовок сообщения: Re: БП с микроконтроллерным управлением и регулировкой парам
СообщениеДобавлено: Пн янв 01, 2018 15:32:35 
Открыл глаза
Аватар пользователя

Зарегистрирован: Вс июл 23, 2017 15:20:47
Сообщений: 53
Откуда: Киев
Рейтинг сообщения: 0
Может у кого есть полный вариант этого БП (схема силовой, печатки (жулательно в lay). Переделка компьютерного не интересует, только комплектующие с компьютерного. Нужно на выходе 30в, 30а. И очень желательно с использованием трансов с компьютерного без перемотки.


Вернуться наверх
 
Не в сети
 Заголовок сообщения: Re: БП с микроконтроллерным управлением и регулировкой парам
СообщениеДобавлено: Пн янв 01, 2018 16:44:58 
Мучитель микросхем

Карма: 2
Рейтинг сообщений: 38
Зарегистрирован: Вс мар 08, 2015 12:31:37
Сообщений: 449
Рейтинг сообщения: 0
тогда вариант типа этого,как думаешь?
самое главное избавит от необходимости переписывать программу данной ветки

Добавлено after 1 minute 54 seconds:
apeks1 - не гуди и так голова болит
ты и сам признать не можешь свои ошибки

слыш мыслитель
нука сообрази нам "правильную" схему с реализацией в железе
аж прям хочется увидеть "первый" такой
или будеш дальше по инету го..но собирать и нам в качестве доказательства картинки выкладывать?
ты хоть один импульсный бп сделал или хотяб с компового переделывал?
по твоим изречениям могу сказать что ты полный 0 который занимается тролингом вместо решения вопросов
короче "иди на ..." надеюсь сам с дорогой определишся

Добавлено after 10 minutes 33 seconds:
Может у кого есть полный вариант этого БП (схема силовой, печатки (жулательно в lay). Переделка компьютерного не интересует, только комплектующие с компьютерного. Нужно на выходе 30в, 30а. И очень желательно с использованием трансов с компьютерного без перемотки.

по поводу полной lay бп полистайте откуда появилась данная тема http://hardlock.org.ua/viewtopic.php?f=10&t=123 чтото кажется проскальзывало
по поводу 30в 30ампер без перемотки компового транса ну никак,он с натяжкой 20 и чуть выше любой дает,про амперы вообще молчу, я перематывал на кольца от элтрансов (мотать удобней) на большие мощностя


Вернуться наверх
 
Не в сети
 Заголовок сообщения: Re: БП с микроконтроллерным управлением и регулировкой парам
СообщениеДобавлено: Пн янв 01, 2018 17:22:34 
Открыл глаза
Аватар пользователя

Зарегистрирован: Вс июл 23, 2017 15:20:47
Сообщений: 53
Откуда: Киев
Рейтинг сообщения: 0
Цитата:
по поводу 30в 30ампер без перемотки компового транса ну никак,он с натяжкой 20 и чуть выше любой дает,про амперы вообще молчу, я перематывал на кольца от элтрансов (мотать удобней) на большие мощностя

Ну с силовым трансом понятно - минимм нужен ETD44. Но переходной ведь можно готовый применить?


Вложения:
1.jpg [244.82 KiB]
Скачиваний: 677
Вернуться наверх
 
Не в сети
 Заголовок сообщения: Re: БП с микроконтроллерным управлением и регулировкой парам
СообщениеДобавлено: Пн янв 01, 2018 17:34:16 
Мучитель микросхем

Карма: 2
Рейтинг сообщений: 38
Зарегистрирован: Вс мар 08, 2015 12:31:37
Сообщений: 449
Рейтинг сообщения: 0
Но переходной ведь можно готовый применить?

да,он и используется, главное знать на какой частоте работал бп от которого применяется ТГР и на эту же частоту считать силовой


Вернуться наверх
 
Не в сети
 Заголовок сообщения: Re: БП с микроконтроллерным управлением и регулировкой парам
СообщениеДобавлено: Пн янв 01, 2018 17:46:35 
Открыл глаза
Аватар пользователя

Зарегистрирован: Вс июл 23, 2017 15:20:47
Сообщений: 53
Откуда: Киев
Рейтинг сообщения: 0
Возьму рабочий комповый бп. Измерить частоту перед распайкой не проблема. Применение IGBT вместо обычных не повлечёт за собой переделок схемы?


Вернуться наверх
 
Не в сети
 Заголовок сообщения: Re: БП с микроконтроллерным управлением и регулировкой парам
СообщениеДобавлено: Пн янв 01, 2018 17:51:12 
Мучитель микросхем

Карма: 2
Рейтинг сообщений: 38
Зарегистрирован: Вс мар 08, 2015 12:31:37
Сообщений: 449
Рейтинг сообщения: 0
Применение IGBT вместо обычных не повлечёт за собой переделок схемы?

тут не подскажу,не применял
почитайте профильные темы с применением IGBT в бп, думаю есть свои ньюансы


Вернуться наверх
 
Не в сети
 Заголовок сообщения: Re: БП с микроконтроллерным управлением и регулировкой парам
СообщениеДобавлено: Пн янв 01, 2018 19:06:41 
Опытный кот
Аватар пользователя

Карма: 4
Рейтинг сообщений: 16
Зарегистрирован: Чт фев 21, 2008 12:32:06
Сообщений: 707
Откуда: Россия г.Уфа
Рейтинг сообщения: 0
Обычно комповые бп трудятся на частотах 35-40кГц, вот и думайте, каких размеров будет ваш СТ на 900-1000Вт. Измерять ничего особо и не нужно, просто гляньте номиналы частотозадющих RC элементов. Насчет управления IGBT вместо биполяров силами имеющегося ТГР тоже вопрос, думаю не прокатит. Да и к тому же придется ставить дополнительно демпферные RC на ЭК, и IGBT нужны со встроенным диодом.

_________________
-hands made-
Опытный Электрик, даже жену не берет одновременно за две сиськи!!!


Вернуться наверх
 
Не в сети
 Заголовок сообщения: Re: БП с микроконтроллерным управлением и регулировкой парам
СообщениеДобавлено: Пн янв 01, 2018 21:21:49 
Мучитель микросхем

Карма: 2
Рейтинг сообщений: 38
Зарегистрирован: Вс мар 08, 2015 12:31:37
Сообщений: 449
Рейтинг сообщения: 0
Dmytruk66
еле нашел
листайте эту тему http://forum.cxem.net/index.php?/topic/ ... r21102113/ автор заслуживает доверия как знаниями так и особенно опытом
единственное скорей всего управа этой темы не подойдет если правда не попробовать вариант который расматривался для трансформаторных бп


Вернуться наверх
 
Не в сети
 Заголовок сообщения: Re: БП с микроконтроллерным управлением и регулировкой парам
СообщениеДобавлено: Пн янв 01, 2018 22:02:40 
Открыл глаза
Аватар пользователя

Зарегистрирован: Вс июл 23, 2017 15:20:47
Сообщений: 53
Откуда: Киев
Рейтинг сообщения: 0
Обычно комповые бп трудятся на частотах 35-40кГц, вот и думайте, каких размеров будет ваш СТ на 900-1000Вт. Измерять ничего особо и не нужно, просто гляньте номиналы частотозадющих RC элементов. Насчет управления IGBT вместо биполяров силами имеющегося ТГР тоже вопрос, думаю не прокатит. Да и к тому же придется ставить дополнительно демпферные RC на ЭК, и IGBT нужны со встроенным диодом.

Как силовой модуль вполне можно прикрутить наподобие этого (мощный сварочный инвертор). Только транзисторов на выходе столько не нужно. Парочки вполне хватит. Такое решение устраняет кучу нюансов с управлением и развязкой силы и управы. Вот только нужно будет подумать с 494. На такую схему можно и с одного выхода 494 подавать импульс.


Вложения:
1.jpg [137.35 KiB]
Скачиваний: 748
Вернуться наверх
 
Не в сети
 Заголовок сообщения: Re: БП с микроконтроллерным управлением и регулировкой парам
СообщениеДобавлено: Вт янв 02, 2018 09:58:40 
Прорезались зубы

Карма: -17
Рейтинг сообщений: -26
Зарегистрирован: Ср дек 02, 2015 15:06:01
Сообщений: 218
Рейтинг сообщения: 0
[uquote="apeks1",url="/forum/viewtopic.php?p=3273179#p3273179"]
Добавлено after 1 minute 54 seconds:
слыш мыслитель
нука сообрази нам "правильную" схему с реализацией в железе
аж прям хочется увидеть "первый" такой

ты хоть один импульсный бп сделал или хотяб с компового переделывал?
по твоим изречениям могу сказать что ты полный 0 который занимается тролингом вместо решения вопросов
короче "иди на ..." надеюсь сам с дорогой определишся

apeks1 подари мне такой бп я сделаю! :))
и я не просто переделывал бп я сделал такое что еще никто и не только из данной ветки не делал
мой проект намного круче,если ты не в курсе то это твои проблемы
ну я же не причем что ты теперь официально балабол! :))

Добавлено after 2 minutes 45 seconds:
Re: БП с микроконтроллерным управлением и регулировкой параметр
и если твой мозг не смог понять простой схемки ,та то и есть реализация твой чудо оптики
ну куда там вы же просто балаболка!


Вернуться наверх
 
Не в сети
 Заголовок сообщения: Re: БП с микроконтроллерным управлением и регулировкой парам
СообщениеДобавлено: Вт янв 02, 2018 10:23:41 
Электрический кот
Аватар пользователя

Карма: 4
Рейтинг сообщений: 48
Зарегистрирован: Вт янв 08, 2013 04:08:16
Сообщений: 1047
Откуда: FAR EAST FOREVER
Рейтинг сообщения: 0
Разбрасываться словами сидя далеко друг от друга, да еще за монитором компа легко и просто.

_________________
1.Всегда бывает первый раз.
2.Родился сам, помоги другому


Вернуться наверх
 
Не в сети
 Заголовок сообщения: Re: БП с микроконтроллерным управлением и регулировкой парам
СообщениеДобавлено: Вт янв 02, 2018 14:28:51 
Мучитель микросхем

Карма: 2
Рейтинг сообщений: 38
Зарегистрирован: Вс мар 08, 2015 12:31:37
Сообщений: 449
Рейтинг сообщения: 0
я не просто переделывал бп я сделал такое что еще никто и не только из данной ветки не делал
мой проект намного круче,если ты не в курсе то это твои проблемы

?
чтото мне это напоминает


Вложения:
382471.jpg [157.17 KiB]
Скачиваний: 844
Вернуться наверх
 
Не в сети
 Заголовок сообщения: Re: БП с микроконтроллерным управлением и регулировкой парам
СообщениеДобавлено: Ср янв 03, 2018 08:59:18 
Прорезались зубы

Карма: -17
Рейтинг сообщений: -26
Зарегистрирован: Ср дек 02, 2015 15:06:01
Сообщений: 218
Рейтинг сообщения: 0
apeks1 - каждый делает то что ему мозг позволит
вот ты собрал бп с данной ветки?


Вернуться наверх
 
Показать сообщения за:  Сортировать по:  Вернуться наверх
Начать новую тему Ответить на тему  [ Сообщений: 1758 ]     ... , , , 72, , , ...  

Часовой пояс: UTC + 3 часа


Кто сейчас на форуме

Сейчас этот форум просматривают: нет зарегистрированных пользователей и гости: 29


Вы не можете начинать темы
Вы не можете отвечать на сообщения
Вы не можете редактировать свои сообщения
Вы не можете удалять свои сообщения
Вы не можете добавлять вложения

Найти:
Перейти:  


Powered by phpBB © 2000, 2002, 2005, 2007 phpBB Group
Русская поддержка phpBB
Extended by Karma MOD © 2007—2012 m157y
Extended by Topic Tags MOD © 2012 m157y