Например TDA7294

Форум РадиоКот • Просмотр темы - Электронная нагрузка
Форум РадиоКот
Здесь можно немножко помяукать :)

Текущее время: Ср окт 22, 2025 18:56:08

Часовой пояс: UTC + 3 часа


ПРЯМО СЕЙЧАС:



Начать новую тему Ответить на тему  [ Сообщений: 144 ]     ... , , , , 8
Автор Сообщение
Не в сети
 Заголовок сообщения: Re: Электронная нагрузка
СообщениеДобавлено: Вс янв 30, 2022 01:19:29 
Вымогатель припоя
Аватар пользователя

Зарегистрирован: Сб июн 25, 2011 20:02:22
Сообщений: 532
Откуда: Украина, г. Сумы
Рейтинг сообщения: 0
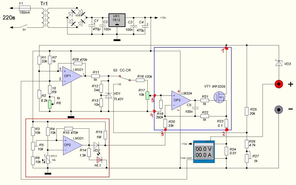
Уважаемые форумчане! Помогите мне разобраться со схемой электронной нагрузки (см. приложение). Я не электронщик, поэтому вопрос немного странный...
На схеме указан один силовой транзистор. Как нужно подключить, если будет использоваться 4 одинаковых каскада (элемент обведенный синим)?.

Получается, один каскад - это сегмент схемы, на скриншоте выделенный точками 1,2,3,4,5? И эти каскады просто подключаются параллельно (например, точка 1 этого каскада с точкой 1 другого каскада и т.д)?

И еще, не пойму, по схеме ОР1 (LM321) и ОР2 (LM321) - это разные микросхемы? Питание на ОР1 есть, а на ОР2 нет.


Вложения:
1.PNG [111.78 KiB]
Скачиваний: 197
электронная нагрузка.png [56.28 KiB]
Скачиваний: 178
Вернуться наверх
 
Не в сети
 Заголовок сообщения: Re: Электронная нагрузка
СообщениеДобавлено: Вс янв 30, 2022 07:00:05 
Собутыльник Кота

Карма: 14
Рейтинг сообщений: 472
Зарегистрирован: Вс фев 02, 2020 09:12:37
Сообщений: 2804
Рейтинг сообщения: 0
Да, 4 выходных каскада можно объединить впараллель.....Питания LM321 нужны каждой....Нужен ли датчик температуры, для меня спорно, лучше сразу делать, чтобы держало задуманное...R18 уменьшить до 100К и оставить один...


Вернуться наверх
 
Не в сети
 Заголовок сообщения: Re: Электронная нагрузка
СообщениеДобавлено: Вс янв 30, 2022 07:11:23 
Друг Кота
Аватар пользователя

Карма: 5
Рейтинг сообщений: 61
Зарегистрирован: Ср сен 30, 2020 16:51:47
Сообщений: 4625
Откуда: РФ
Рейтинг сообщения: 0
Как нужно подключить, если будет использоваться 4 одинаковых каскада


Есть подробное описание построения схемы с 4 каскадами https://mysku.ru/blog/taobao/64458.html

Пример:

Изображение

Отталкиваясь от описанного подхода, можете модифицировать свою схему как нужно.

== ОР1 (LM321) и ОР2 (LM321) - это разные микросхемы?

Это два корпуса однотипных микросхем. Питание нужно каждой отдельно.


Вернуться наверх
 
Не в сети
 Заголовок сообщения: Re: Электронная нагрузка
СообщениеДобавлено: Вс янв 30, 2022 23:50:40 
Вымогатель припоя
Аватар пользователя

Зарегистрирован: Сб июн 25, 2011 20:02:22
Сообщений: 532
Откуда: Украина, г. Сумы
Рейтинг сообщения: 0
Спасибо! Как раз то, что нужно, понятно все объяснено!


Вернуться наверх
 
Эиком - электронные компоненты и радиодетали
Показать сообщения за:  Сортировать по:  Вернуться наверх
Начать новую тему Ответить на тему  [ Сообщений: 144 ]     ... , , , , 8

Часовой пояс: UTC + 3 часа


Кто сейчас на форуме

Сейчас этот форум просматривают: нет зарегистрированных пользователей и гости: 51


Вы не можете начинать темы
Вы не можете отвечать на сообщения
Вы не можете редактировать свои сообщения
Вы не можете удалять свои сообщения
Вы не можете добавлять вложения

Найти:
Перейти:  


Powered by phpBB © 2000, 2002, 2005, 2007 phpBB Group
Русская поддержка phpBB
Extended by Karma MOD © 2007—2012 m157y
Extended by Topic Tags MOD © 2012 m157y