Например TDA7294

Форум РадиоКот • Просмотр темы - Ламинатор для изготовления печатных плат.
Форум РадиоКот
Здесь можно немножко помяукать :)

Текущее время: Ср окт 08, 2025 20:19:15

Часовой пояс: UTC + 3 часа


ПРЯМО СЕЙЧАС:



Начать новую тему Ответить на тему  [ Сообщений: 1023 ]     ... , , , 7, , , ...  
Автор Сообщение
Не в сети
 Заголовок сообщения: Re: Ламинатор для изготовления печатных плат.
СообщениеДобавлено: Вт окт 19, 2010 21:02:16 
Грызет канифоль
Аватар пользователя

Карма: 1
Рейтинг сообщений: 13
Зарегистрирован: Пт мар 12, 2010 12:09:26
Сообщений: 274
Откуда: Кемерово
Рейтинг сообщения: 0
mgarabet> Конденсатор C10 на схеме NC - т.е. не подключен... на печатной плате его нет.
Из статьи: * На новую плату управления переставляем трансформатор и конденсатор 0,27uF x 630V (на схеме C16) со штатной платы.
Трансформатор подойдёт любой с выходом 12V и током 300-500мА...


Вернуться наверх
 
Не в сети
 Заголовок сообщения: Re: Ламинатор для изготовления печатных плат.
СообщениеДобавлено: Ср ноя 03, 2010 10:28:43 
Родился

Зарегистрирован: Сб май 29, 2010 17:36:15
Сообщений: 2
Рейтинг сообщения: 0
Насчет регулировки скорости двигателя не думали? Например, ШИМом. А то на новых скоростных ламинаторах нужно уменьшать скорость проката.


Вернуться наверх
 
Не в сети
 Заголовок сообщения: Re: Ламинатор для изготовления печатных плат.
СообщениеДобавлено: Чт ноя 04, 2010 13:53:08 
Грызет канифоль
Аватар пользователя

Карма: 1
Рейтинг сообщений: 13
Зарегистрирован: Пт мар 12, 2010 12:09:26
Сообщений: 274
Откуда: Кемерово
Рейтинг сообщения: 0
Там с этими двигателями не так всё просто, если только двигатель постоянного тока поставить. :)


Вернуться наверх
 
Не в сети
 Заголовок сообщения: Re: Ламинатор для изготовления печатных плат.
СообщениеДобавлено: Чт ноя 04, 2010 15:50:05 
Родился

Зарегистрирован: Сб май 29, 2010 17:36:15
Сообщений: 2
Рейтинг сообщения: 0
Andrew_KMR писал(а):
Там с этими двигателями не так всё просто, если только двигатель постоянного тока поставить. :)
Ну если там синхронный двигатель, то да, управлять им не просто. Но вполне возможно. Как нибудь поэкспериментирую. Первое, что можно попробовать - регулировать методом пропуска n-го количества полуволн сетевого напряжения.


Вернуться наверх
 
Не в сети
 Заголовок сообщения: Re: Ламинатор для изготовления печатных плат.
СообщениеДобавлено: Чт ноя 18, 2010 22:35:28 
Встал на лапы
Аватар пользователя

Зарегистрирован: Вт апр 07, 2009 23:02:37
Сообщений: 105
Откуда: СПБ
Рейтинг сообщения: 0
Andrew_KMR
Еще раз хочю поблагодарить за вашу замечательную прошивку и за ваши труды.
После переделки ламинатора я сделал около 10~13 плат результаты впечатляют! Теперь я могу смело наносить ЛЮБЫЕ надписи на плату и делать дорожки 0,4мм, с утюгом это редко когда получалось, а если и получалось, то по краям дорожки были рваные и постоянно приходилось иглой под микроскопом корректировать зазор между дорожками.
Теперь я освоил производство ПП и делаю по следующей схеме.
1. беру ПЕМОЛЮКС и с помощью металлической стружкой в ввиде губки тщательно, особенно по краям, натираю плату.
2. Ополаскиваю в теплой воде и просушиваю утюгом на три звездочки до высыхания ПП.
2.1 При этом ПП можно брать толко за ребра и проглаживать утюгом по не рабочей стороне ПП.
3. Далее беру подложку от самоклеящийся бумаги которую покупаю в "канцелярской мекке", с верхнего торца склееваю с обычной бумагой, ставлю на принтере макс. тонер.
и прогоняю через принтер на "ручной подаче". В течение минуты тонер окончательно закрепляется на подложке, и приклееваю к будущей плате при этом ПП обязательно должна быть градусов 40~50 иначе тонер только кусками ляжет.
4. засовываю в ламинатор и прогоняю при температуре 190 градусов 10-14 циклов вперёд-назад.
5. вытаскиваю плату и примерно через минуту просто снимаю подложку, а тонер остается на ПП.
6. Если перегрели плату, то при снятии подложки тонер будет вязким и частями отрываться.

P.S Принтер у меня Brother 5340D. ОБЯЗАТЕЛЬНО, тщательно очистить плату пемолюксом, мне лиично не помог ни ацитон, ни раствор амиака, ни ФЭРИ только пемолюкс в ввиде порошка( В своем составе он имееет соду что благоприятно влияет на медь) и металлическая стружка. Если полигоны большие, то нужно прорисовать маркером иначе дырки будут в полигонах.

Andrew_KMR Можно ли откл. спящий режим? (он мне не нужен)


Вложения:
Комментарий к файлу: вот одна из последних плат AVR910 размер 67x30мм
AVR910.jpg [186.59 KiB]
Скачиваний: 2458

_________________
Советские микросхемы самые большие в мире!
Вернуться наверх
 
Не в сети
 Заголовок сообщения: Re: Ламинатор для изготовления печатных плат.
СообщениеДобавлено: Пт ноя 19, 2010 12:25:08 
Мучитель микросхем
Аватар пользователя

Карма: 4
Рейтинг сообщений: 0
Зарегистрирован: Пт сен 18, 2009 08:36:36
Сообщений: 451
Откуда: Пятигорск
Рейтинг сообщения: 0
Народ, вод чт хочу спросить, у меня есть печка в сборе от принтера, схему соберу, будет ли девайс работать? Или у ламинатора другой принцип подогрева вала?

Посмотрите на этот ламинатор, пойдет или нет для накатки фоторезиста http://www.sep-market.ru/Laminators/Pouch/DSB/DSB_SoGood_230S.htm


Вернуться наверх
 
Не в сети
 Заголовок сообщения: Re: Ламинатор для изготовления печатных плат.
СообщениеДобавлено: Вс ноя 21, 2010 03:09:08 
Встал на лапы
Аватар пользователя

Зарегистрирован: Вт апр 07, 2009 23:02:37
Сообщений: 105
Откуда: СПБ
Рейтинг сообщения: 0
AndrNet писал(а):
Посмотрите на этот ламинатор, пойдет или нет для накатки фоторезиста http://www.sep-market.ru/Laminators/Pouch/DSB/DSB_SoGood_230S.htm


Скорей всего не годится т.к. нагрев валов внешний, а для хороших резу-тов нужен нагрев валов полный, т.е равномерный нагрев резины которая будет прокатывать плату.

_________________
Советские микросхемы самые большие в мире!


Вернуться наверх
 
Не в сети
 Заголовок сообщения: Re: Ламинатор для изготовления печатных плат.
СообщениеДобавлено: Вс ноя 21, 2010 14:51:22 
Грызет канифоль
Аватар пользователя

Карма: 1
Рейтинг сообщений: 13
Зарегистрирован: Пт мар 12, 2010 12:09:26
Сообщений: 274
Откуда: Кемерово
Рейтинг сообщения: 0
AndrNet> На счёт печки от принтера, это уже обсуждали http://www.radiokot.ru/forum/viewtopic. ... 39&start=0
Нужны 2 резиновых вала, только тогда можно получить результат более или менее аналогичный ламинатору.
По поводу ламинатора DSB SoGood 230S, если использовать без корпуса в принципе пойдёт, но не лучше ли ещё немного добавить и купить модель в металлическом корпусе :)

leshui83> Ну установите самоотключение 45 минут как вариант, при нажатии кнопок вверх или вниз текущее время обнуляется, в принципе можете и так продлить время.
Если уж очень не удобно, могу закомментировать эту функцию и выслать прошивку Вам в личку. :)

P.S. Если ещё кому эта функция не нужна, могу исправить прошивку с возможностью отключения этой функции...


Вернуться наверх
 
Не в сети
 Заголовок сообщения: Re: Ламинатор для изготовления печатных плат.
СообщениеДобавлено: Пн ноя 22, 2010 01:15:27 
Встал на лапы
Аватар пользователя

Зарегистрирован: Вт апр 07, 2009 23:02:37
Сообщений: 105
Откуда: СПБ
Рейтинг сообщения: 0
Не не стоит специально для меня переделывать прошивку, мне лично 45 мин. за глаза хватит, просто не внимательно читал коменты по последней прошивке.

P.S Года два назад меня попросили посмотреть ламинатор почему не работает, а там на трансе первичная обмотка в обрыве оказалась(защиты не было) и на вликах резина полопалась. Стал спрашивать что делали,- вспомнили что на ночь оставили включенным и пошли пить. (художники) :)))

_________________
Советские микросхемы самые большие в мире!


Вернуться наверх
 
Не в сети
 Заголовок сообщения: Re: Ламинатор для изготовления печатных плат.
СообщениеДобавлено: Пн ноя 29, 2010 22:37:31 
Грызет канифоль
Аватар пользователя

Карма: 1
Рейтинг сообщений: 13
Зарегистрирован: Пт мар 12, 2010 12:09:26
Сообщений: 274
Откуда: Кемерово
Рейтинг сообщения: 0
Всем привет!
Народ, кто собрал ламинатор с моей последней прошивкой, отзовитесь!
Есть ли у кого проблемы измерения температуры ниже 50 градусов?
Комнатную допустим покаывает под сотню или ещё что...


Вернуться наверх
 
Не в сети
 Заголовок сообщения: Re: Ламинатор для изготовления печатных плат.
СообщениеДобавлено: Вт ноя 30, 2010 00:20:51 
Родился
Аватар пользователя

Зарегистрирован: Чт ноя 25, 2010 23:55:59
Сообщений: 2
Откуда: Ульяновск
Рейтинг сообщения: 0
Я вот даже и не знаю- поднять руку или со стороны поглядеть? :)))
Ну а кроме шуток- звтра постраюсь выложить наглядный пример вопроса топикстартера :)


Вернуться наверх
 
Не в сети
 Заголовок сообщения: Re: Ламинатор для изготовления печатных плат.
СообщениеДобавлено: Вт ноя 30, 2010 08:27:04 
Грызет канифоль
Аватар пользователя

Карма: 1
Рейтинг сообщений: 13
Зарегистрирован: Пт мар 12, 2010 12:09:26
Сообщений: 274
Откуда: Кемерово
Рейтинг сообщения: 0
Уже всё исправлено :)
Выяснились некоторые моменты по применению диодов в качестве термодатчика:
Не все диоды имеют линейную температурную характеристику;
(Рекомендую проверить линейность Вашего диода).
В зависимости от материала диод может имееть разное падение напряжения на 1 градус цельсия.
(В моём случае было 1,25mV / 1'C) что соответствует 2-м градусам цельсия на одно значение АЦП.

Порядок калибровки ламинатора будет выглядеть так:
Греем ламинатор до 70-и градусов (измеряем термометром) параллельно измеряем и записываем падение напряжения на диоде при этой температуре.
По достижении 80-и градусов снова измеряем падение напряжения.
Заносим эти показания в таблицу файла Excel который прилагается, получаем нужный коэффициент.
Далее в режиме "Вперёд" холодного ламинирования нажимаем и держим кнопку "ВВЕРХ", появляется возможность ввода поправки по температуре (теперь от -35 до +35 с шагом 1 градус), по истечение 3 сек. на индикаторе появится надпись "E-2'0" - это и есть коэффициент, меняется кнопками "ВВЕРХ" или "ВНИЗ", диапазон от 1,0 до 3,0 (т.е. 1-3 градуса на значение АЦП).
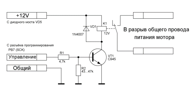
*Для желающих реализовать отключение мотора: нужно сделать плату с транзистором NPN и реле, подключить в разрыв общего провода питания мотора, а сигнал управления взять с ножки PB7 (SCK в разъёме программирования) эта функция в новой прошивке реализована.
Вот как-то так :)


Вложения:
Комментарий к файлу: Схема блока реле
Motor_relay.gif [15.17 KiB]
Скачиваний: 3033
Комментарий к файлу: Новая прошивка
Laminate_2010.rar [5.17 KiB]
Скачиваний: 1513


Последний раз редактировалось Andrew_KMR Чт дек 02, 2010 15:18:47, всего редактировалось 1 раз.
Вернуться наверх
 
Не в сети
 Заголовок сообщения: Re: Ламинатор для изготовления печатных плат.
СообщениеДобавлено: Ср дек 01, 2010 21:38:33 
Родился
Аватар пользователя

Зарегистрирован: Чт ноя 25, 2010 23:55:59
Сообщений: 2
Откуда: Ульяновск
Рейтинг сообщения: 0
На днях подгонят нормальный термометр, и наконец-то протестирую аппарат во всем температурном диапазоне.


Вернуться наверх
 
Не в сети
 Заголовок сообщения: Re: Ламинатор для изготовления печатных плат.
СообщениеДобавлено: Пн дек 06, 2010 15:59:44 
Встал на лапы
Аватар пользователя

Зарегистрирован: Вт апр 07, 2009 23:02:37
Сообщений: 105
Откуда: СПБ
Рейтинг сообщения: 0
Что-то у меня рейверс вдруг перестал работать, как проверить двигатель и оптопары? С контроллера единицы приходят на оптопары по-переменно.

_________________
Советские микросхемы самые большие в мире!


Вернуться наверх
 
Не в сети
 Заголовок сообщения: Re: Ламинатор для изготовления печатных плат.
СообщениеДобавлено: Пн дек 06, 2010 16:25:44 
Встал на лапы
Аватар пользователя

Зарегистрирован: Вт апр 07, 2009 23:02:37
Сообщений: 105
Откуда: СПБ
Рейтинг сообщения: 0
Выяснилось что оптореле которое управляет двигателем сдохли, слабоваты они для двигателя

_________________
Советские микросхемы самые большие в мире!


Вернуться наверх
 
Не в сети
 Заголовок сообщения: Re: Ламинатор для изготовления печатных плат.
СообщениеДобавлено: Пн дек 06, 2010 18:01:47 
Грызет канифоль
Аватар пользователя

Карма: 1
Рейтинг сообщений: 13
Зарегистрирован: Пт мар 12, 2010 12:09:26
Сообщений: 274
Откуда: Кемерово
Рейтинг сообщения: 0
leshui83> Это с новой прошивкой чтоли?
Там симисторы на 1А, должно хватать...


Вернуться наверх
 
Не в сети
 Заголовок сообщения: Re: Ламинатор для изготовления печатных плат.
СообщениеДобавлено: Вт дек 07, 2010 12:25:21 
Встал на лапы
Аватар пользователя

Зарегистрирован: Вт апр 07, 2009 23:02:37
Сообщений: 105
Откуда: СПБ
Рейтинг сообщения: 0
Нет прошивка была laminateFUUL, работал-работал и вдруг почему-то два оптореле в обрыв ушли.

_________________
Советские микросхемы самые большие в мире!


Вернуться наверх
 
Не в сети
 Заголовок сообщения: Re: Ламинатор для изготовления печатных плат.
СообщениеДобавлено: Вт дек 07, 2010 17:26:43 
Грызет канифоль
Аватар пользователя

Карма: 1
Рейтинг сообщений: 13
Зарегистрирован: Пт мар 12, 2010 12:09:26
Сообщений: 274
Откуда: Кемерово
Рейтинг сообщения: 0
Странно... :dont_know:
Может скачёк напряжения был в сети или ещё что...
А симисторы то MOC3061?


Вернуться наверх
 
Не в сети
 Заголовок сообщения: Re: Ламинатор для изготовления печатных плат.
СообщениеДобавлено: Ср дек 08, 2010 13:49:19 
Встал на лапы
Аватар пользователя

Зарегистрирован: Вт апр 07, 2009 23:02:37
Сообщений: 105
Откуда: СПБ
Рейтинг сообщения: 0
Да конечно у меня мос3061. Могу только предположить что в какой-то момент в редукторе что-то закусило(заело) двигатель на некоторое время встал и пошел потреблять большой ток, только я этого не видел. После замены прогнал две платы,- полет нормальный. Есть одно все-таки пожелание, дело в том что при изготовление больших плат
~ 100х200мм тонер на больших полигонах плохо прилипает к меди я рекомендую увеличить макс. темп-ру до 220 градусов и от 200 до 220 регулировать темп-ру с шагом 2(4) градуса. У меня тонер прилипает только с 200 градусов и после чистки-промывки ПП уже нельзя на прогон загонять в ламинатор, только утюгом по нерабочей поверхности и то пока шаблон приложишь все пальцы обожжешь

_________________
Советские микросхемы самые большие в мире!


Вернуться наверх
 
Не в сети
 Заголовок сообщения: Re: Ламинатор для изготовления печатных плат.
СообщениеДобавлено: Сб дек 11, 2010 03:48:50 
Грызет канифоль
Аватар пользователя

Карма: 1
Рейтинг сообщений: 13
Зарегистрирован: Пт мар 12, 2010 12:09:26
Сообщений: 274
Откуда: Кемерово
Рейтинг сообщения: 0
leshui83> А режим проката не помогает чтоли?
В принципе могу и расширить температурный диапазон... :)


Вернуться наверх
 
Показать сообщения за:  Сортировать по:  Вернуться наверх
Начать новую тему Ответить на тему  [ Сообщений: 1023 ]     ... , , , 7, , , ...  

Часовой пояс: UTC + 3 часа


Кто сейчас на форуме

Сейчас этот форум просматривают: DJINO, hsh777 и гости: 126


Вы не можете начинать темы
Вы не можете отвечать на сообщения
Вы не можете редактировать свои сообщения
Вы не можете удалять свои сообщения
Вы не можете добавлять вложения

Найти:
Перейти:  


Powered by phpBB © 2000, 2002, 2005, 2007 phpBB Group
Русская поддержка phpBB
Extended by Karma MOD © 2007—2012 m157y
Extended by Topic Tags MOD © 2012 m157y