Например TDA7294

Форум РадиоКот • Просмотр темы - Программатор "STK500v2 by Petka"
Форум РадиоКот
Здесь можно немножко помяукать :)

Текущее время: Пн окт 20, 2025 19:43:16

Часовой пояс: UTC + 3 часа


ПРЯМО СЕЙЧАС:



Начать новую тему Ответить на тему  [ Сообщений: 1443 ]     ... , , , 55, , , ...  
Автор Сообщение
Не в сети
 Заголовок сообщения: Re: Программатор "STK500v2 by Petka"
СообщениеДобавлено: Чт июн 27, 2013 15:15:32 
Открыл глаза

Зарегистрирован: Вс июн 09, 2013 18:27:29
Сообщений: 59
Рейтинг сообщения: 0
Sasha-Poltava, а частота такая и стоит как на картинке, 1.8?

Частота стоит 1.843 MHZ


Вернуться наверх
 
Не в сети
 Заголовок сообщения: Re: Программатор "STK500v2 by Petka"
СообщениеДобавлено: Чт июн 27, 2013 15:24:14 
Поставщик валерьянки для Кота
Аватар пользователя

Карма: 24
Рейтинг сообщений: 596
Зарегистрирован: Сб окт 10, 2009 10:34:07
Сообщений: 2168
Откуда: Україна, Хорол
Рейтинг сообщения: 0
Да не, я не за ту. Я ж написал потом. Частота ISP. Она должна быть в 4 раза меньше тактовой МК, т.е. для 1 МГц не более 250 КГц.

_________________
Мои паяльные станции: первая, вторая, фен.


Вернуться наверх
 
Не в сети
 Заголовок сообщения: Re: Программатор "STK500v2 by Petka"
СообщениеДобавлено: Чт июн 27, 2013 19:09:52 
Открыл глаза

Зарегистрирован: Вс июн 09, 2013 18:27:29
Сообщений: 59
Рейтинг сообщения: 0
Поставил кварц обратно (14.7456 МГц), пере прошил, отпаял резисторы, конденсаторы, микросхемы помыл плату в очередной раз.
Нечего хорошего, не видит контролеры, а какое должно быть напряжение на RESET в этом программаторе? :cry: :cry: :cry: Help! Help! Help!


Вернуться наверх
 
Не в сети
 Заголовок сообщения: Re: Программатор "STK500v2 by Petka"
СообщениеДобавлено: Чт июн 27, 2013 22:09:02 
Друг Кота
Аватар пользователя

Карма: 18
Рейтинг сообщений: 1121
Зарегистрирован: Пт ноя 27, 2009 18:12:27
Сообщений: 4625
Откуда: Черкассы, UA
Рейтинг сообщения: 0
Sasha-Poltava писал(а):
как светодиод горит постоянно если сброс от паять светодиод мерцает, а контролеры не определяет.

С какой частотой мерцает светодиод с отключенным программируемым контроллером? Насколько я помню, у меня он вспыхивает примерно с частотой 1 Гц (а может и реже). Проверить смогу только в понедельник.
С фьюзами там все в порядке?

_________________
Изображение

В мире нет вредных веществ, в мире есть вредные количества © Д.И.Менделеев
Когда на форуме переходят на "Вы", в реальной жизни уже давно бьют морду © автор неизвестен.


Вернуться наверх
 
Эиком - электронные компоненты и радиодетали
Не в сети
 Заголовок сообщения: Re: Программатор "STK500v2 by Petka"
СообщениеДобавлено: Чт июн 27, 2013 22:42:31 
Открыл глаза

Зарегистрирован: Вс июн 09, 2013 18:27:29
Сообщений: 59
Рейтинг сообщения: 0
фузы выставил HIGH = C9, LOW = FF, светодиод делает короткие вспышки.


Вернуться наверх
 
Не в сети
 Заголовок сообщения: Re: Программатор "STK500v2 by Petka"
СообщениеДобавлено: Чт июн 27, 2013 22:49:35 
Поставщик валерьянки для Кота
Аватар пользователя

Карма: 24
Рейтинг сообщений: 596
Зарегистрирован: Сб окт 10, 2009 10:34:07
Сообщений: 2168
Откуда: Україна, Хорол
Рейтинг сообщения: 3
mr_kot писал(а):
...вспыхивает примерно с частотой 1 Гц (а может и реже)...
только что проверил,- около 0.5Гц.
Sasha-Poltava, ресет в 4В на контроллере это нормально.
Частоту ISP уменьшать пробовал? Начни с 115.
Изображение

_________________
Мои паяльные станции: первая, вторая, фен.


Вернуться наверх
 
Не в сети
 Заголовок сообщения: Re: Программатор "STK500v2 by Petka"
СообщениеДобавлено: Чт июн 27, 2013 23:03:23 
Друг Кота
Аватар пользователя

Карма: 18
Рейтинг сообщений: 1121
Зарегистрирован: Пт ноя 27, 2009 18:12:27
Сообщений: 4625
Откуда: Черкассы, UA
Рейтинг сообщения: 0
Sasha-Poltava писал(а):
фузы выставил HIGH = C9, LOW = FF, светодиод делает короткие вспышки.

У меня такие же фьюзы, кварц на 14.7456MHz - все завелось с пол-пинка без всяких настроек. Правда, в качестве таргета только Мегу8 подключал, других пока не было надобности. Печатку использовал от Леонида Ивановича (P-CAD), слегка доработав - вместо FT232 использовал PL2303, поэтому пришлось добавить кварц. Ну и под свой корпус слегка подогнал.
Может в печатке где-то косяк?

_________________
Изображение

В мире нет вредных веществ, в мире есть вредные количества © Д.И.Менделеев
Когда на форуме переходят на "Вы", в реальной жизни уже давно бьют морду © автор неизвестен.


Вернуться наверх
 
Не в сети
 Заголовок сообщения: Re: Программатор "STK500v2 by Petka"
СообщениеДобавлено: Пт июн 28, 2013 19:16:14 
Открыл глаза

Зарегистрирован: Вс июн 09, 2013 18:27:29
Сообщений: 59
Рейтинг сообщения: 0
Ура заработало! Всем большое человеческое спасибо.
Victor_P., Вам отдельная благодарность за помощь лузеру.


Вернуться наверх
 
Не в сети
 Заголовок сообщения: Re: Программатор "STK500v2 by Petka"
СообщениеДобавлено: Пт июн 28, 2013 19:39:10 
Поставщик валерьянки для Кота
Аватар пользователя

Карма: 24
Рейтинг сообщений: 596
Зарегистрирован: Сб окт 10, 2009 10:34:07
Сообщений: 2168
Откуда: Україна, Хорол
Рейтинг сообщения: 0
Sasha-Poltava, всегда пожалуйста.
Слово "лузер" ту не при чем, просто внимательнее надо быть, частота ISP не раз обсуждалась, в этой ветке в том числе.

_________________
Мои паяльные станции: первая, вторая, фен.


Вернуться наверх
 
Не в сети
 Заголовок сообщения: Re: Программатор "STK500v2 by Petka"
СообщениеДобавлено: Вс авг 11, 2013 13:00:36 
Встал на лапы
Аватар пользователя

Карма: 2
Рейтинг сообщений: 0
Зарегистрирован: Пт июл 06, 2012 16:22:01
Сообщений: 142
Откуда: Россия
Рейтинг сообщения: 0
Всем доброго дня. Программатор работал без всяких отказов на протяжении двух лет и вдруг...сломался. Вообщем нажимаю читать или стирать выскакивает такая табличка: см.вложение. Припаял на выходы SCK, MISO, MOSI через резисторы (910 Ом) светодиоды, подаю команды чтения и записи из CodeVision AVR и вижу, что светодиоды SCK и MOSI мигают, вроде нормально. Подумал может шлейф от программатора до кроватки МК, поменял - безрезультатно. Менял МК на другой. Задавал в оборудовании разные COM порты и соответственно менял в CodeVision - безрезультатно. Порты устанавливал от 4 до 8. Попробовал также работать в AVRStudio, тоже ошибка. Что дальше?...
P.S. Reset МК 3,88в


Вложения:
Программатор_ошибка_.png [36.44 KiB]
Скачиваний: 622
Программатор_ошибка.png [69.63 KiB]
Скачиваний: 568


Последний раз редактировалось riv66 Вс авг 11, 2013 13:45:33, всего редактировалось 1 раз.
Вернуться наверх
 
Не в сети
 Заголовок сообщения: Re: Программатор "STK500v2 by Petka"
СообщениеДобавлено: Вс авг 11, 2013 13:21:19 
Друг Кота
Аватар пользователя

Карма: 18
Рейтинг сообщений: 1121
Зарегистрирован: Пт ноя 27, 2009 18:12:27
Сообщений: 4625
Откуда: Черкассы, UA
Рейтинг сообщения: 0
OFF
СпойлерУ меня вопрос:
Зачем выкладывать картинку на обменник файлов? :shock: Деньги зарабатываем?
В сети навалом хостингов, ориентированных на хранение картинок. В том числе и http://img.radiokot.ru/
Можно картинку просто подцепить к сообщению, используя форму "Добавить файл"


По сути проблемы - подключать к другому USB порту или другому компьютеру не пробовал? Драйвера переустановить тоже не помешает.

_________________
Изображение

В мире нет вредных веществ, в мире есть вредные количества © Д.И.Менделеев
Когда на форуме переходят на "Вы", в реальной жизни уже давно бьют морду © автор неизвестен.


Последний раз редактировалось mr_kot Вс авг 11, 2013 16:43:40, всего редактировалось 1 раз.

Вернуться наверх
 
Не в сети
 Заголовок сообщения: Re: Программатор "STK500v2 by Petka"
СообщениеДобавлено: Вс авг 11, 2013 13:24:35 
Встал на лапы
Аватар пользователя

Карма: 4
Рейтинг сообщений: 22
Зарегистрирован: Сб апр 19, 2008 12:26:13
Сообщений: 88
Откуда: Херсон
Рейтинг сообщения: 0
судя по предупреждению - "ошибка входа в режим программирования", может прошивка слетела?

_________________
До начала работы над проектом следует тщательно продумать все возможные ошибки и связи между ними.
Это значительно упростит работу над ошибками в самом проекте. (с)


Вернуться наверх
 
Не в сети
 Заголовок сообщения: Re: Программатор "STK500v2 by Petka"
СообщениеДобавлено: Вс авг 11, 2013 13:47:38 
Встал на лапы
Аватар пользователя

Карма: 2
Рейтинг сообщений: 0
Зарегистрирован: Пт июл 06, 2012 16:22:01
Сообщений: 142
Откуда: Россия
Рейтинг сообщения: 0
mr_kot писал(а):
У меня вопрос:
Зачем выкладывать картинку на обменник файлов? :shock: Деньги зарабатываем?
В сети навалом хостингов, ориентированных на хранение картинок. В том числе и http://img.radiokot.ru/
Можно картинку просто подцепить к сообщению, используя форму "Добавить файл"

Убрал, исправил, забыл просто удалить ссылку, а картинку присоединил. :(


Вернуться наверх
 
Не в сети
 Заголовок сообщения: Re: Программатор "STK500v2 by Petka"
СообщениеДобавлено: Вс авг 11, 2013 13:51:24 
Встал на лапы
Аватар пользователя

Карма: 2
Рейтинг сообщений: 0
Зарегистрирован: Пт июл 06, 2012 16:22:01
Сообщений: 142
Откуда: Россия
Рейтинг сообщения: 0
mr_kot писал(а):
По сути проблемы - подключать к другому USB порту или другому компьютеру не пробовал? Драйвера переустановить тоже не помешает.

К другому компьютеру подключал и драйвера переустанавливал. Даже после всех манипуляций компьютер перезагружал. Попробую перепрошить Atmega8 в программаторе, правда сейчас нечем...
А если попробовать программатором Громова (5 проводков) прошить МК на плате программатора? Типа внутрисхемное программирование? Получится, кто подскажет?


Вернуться наверх
 
Не в сети
 Заголовок сообщения: Re: Программатор "STK500v2 by Petka"
СообщениеДобавлено: Вс авг 11, 2013 18:19:54 
Друг Кота
Аватар пользователя

Карма: 18
Рейтинг сообщений: 1121
Зарегистрирован: Пт ноя 27, 2009 18:12:27
Сообщений: 4625
Откуда: Черкассы, UA
Рейтинг сообщения: 0
А почему должно не получиться? На плате Леонида Ивановича даже разъем для этого предусмотрен.

_________________
Изображение

В мире нет вредных веществ, в мире есть вредные количества © Д.И.Менделеев
Когда на форуме переходят на "Вы", в реальной жизни уже давно бьют морду © автор неизвестен.


Вернуться наверх
 
Не в сети
 Заголовок сообщения: Re: Программатор "STK500v2 by Petka"
СообщениеДобавлено: Чт авг 22, 2013 13:40:09 
Родился

Зарегистрирован: Сб фев 25, 2012 14:04:56
Сообщений: 5
Откуда: Киев
Рейтинг сообщения: 0
Всем привет!
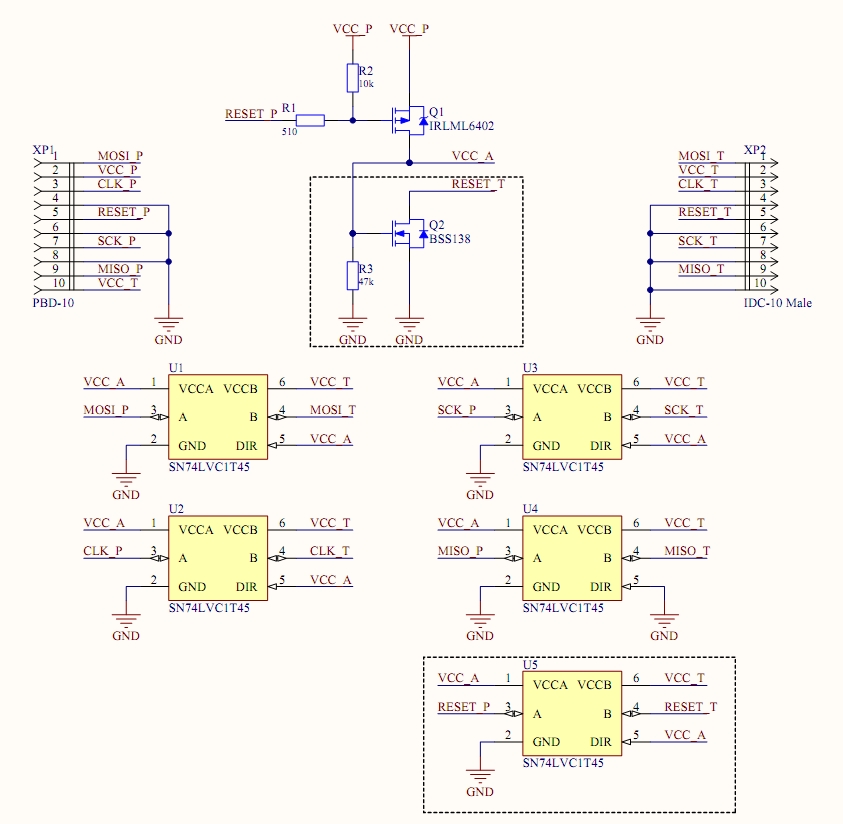
Возникла необходимость в программировании АВР с питанием 3,3В и ниже. Для этих целей подходит программатор от Bonio (на 33-й странице этой ветки), но так как в наличии уже имеется программатор "STK500v2 by Petka" с прошивкой от Леонида Ивановича, то решил просто сделать переходную платку с преобразователями уровней как в схеме у Bonio. Вот первоначальные наброски:
СпойлерИзображение

Для преобразования сигнала RESET можно использовать либо sn74lvc1t45 либо полевик (я и сам пока не определился как будет лучше).
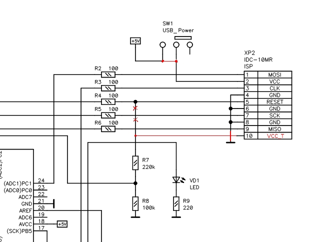
Правда необходима небольшая переделка имеющегося программатора:
СпойлерИзображение

Правда после такого "апгрейда" нужно будет еще поиздеваться над шлейфом. На шлейфе необходимо обрезать провод от 10-го контакта, иначе при программировании напрямую без использования переходной платы получим КЗ.
Конструктивная критика только приветствуется!
Ну и просьба к Леониду Ивановичу. Порылся в Ваших исходниках, вроде переходник должен корректно работать без изменений в прошивке, но на 100% не уверен. Необходима Ваша консультация по этому вопросу.


Вложения:
STK500_Upgrade.jpg [78.3 KiB]
Скачиваний: 2016
STK500_Buf.jpg [230.92 KiB]
Скачиваний: 1867
Вернуться наверх
 
Не в сети
 Заголовок сообщения: Re: Программатор "STK500v2 by Petka"
СообщениеДобавлено: Сб авг 24, 2013 14:18:56 
Нашел транзистор. Понюхал.

Зарегистрирован: Ср апр 22, 2009 19:26:09
Сообщений: 198
Откуда: г Пушкино
Рейтинг сообщения: 0
Добрый день. У меня такой вопрос почему постоянно горит диод с программируемым МК.


Вернуться наверх
 
Не в сети
 Заголовок сообщения: Re: Программатор "STK500v2 by Petka"
СообщениеДобавлено: Сб авг 24, 2013 19:05:00 
Вымогатель припоя
Аватар пользователя

Карма: -11
Рейтинг сообщений: 15
Зарегистрирован: Ср фев 17, 2010 22:03:40
Сообщений: 600
Откуда: Омут
Рейтинг сообщения: 0
Сукгей писал(а):
почему постоянно горит диод с программируемым МК.

Так и должно.


Вернуться наверх
 
Не в сети
 Заголовок сообщения: Re: Программатор "STK500v2 by Petka"
СообщениеДобавлено: Сб авг 24, 2013 20:04:01 
Встал на лапы
Аватар пользователя

Зарегистрирован: Чт авг 16, 2007 16:30:42
Сообщений: 119
Откуда: Харьковская обл.
Рейтинг сообщения: 0
james77 писал(а):
Правда после такого "апгрейда" нужно будет еще поиздеваться над шлейфом. На шлейфе необходимо обрезать провод от 10-го контакта, иначе при программировании напрямую без использования переходной платы получим КЗ.


Зачем 10 провод ISP резать? Если делитель по схеме Bonio подключен к 2 выводу isp разъема как раз на нем будет VCC target. В схеме STK500v3 есть перемычка которую можно отключить чтобы питание от usb на target не поступало. А target (программируемый микроконтроллер) питать внешним источником питания.


Вернуться наверх
 
Не в сети
 Заголовок сообщения: Re: Программатор "STK500v2 by Petka"
СообщениеДобавлено: Сб авг 24, 2013 22:33:54 
Родился

Зарегистрирован: Сб фев 25, 2012 14:04:56
Сообщений: 5
Откуда: Киев
Рейтинг сообщения: 0
Этот "апгрейд" нужет только для программатора STK500v3 или от Petka. Так как в переходнике используется напряжение питания контроллера программатора (5В) и напряжение питания таргета, а также напряжение питания таргета нужно передать в программатор на верхнее плечо делителя, я и предлагаю использовать один земляной провод (в данном случае 10-й) для передачи питания таргета в программатор.


Вернуться наверх
 
Показать сообщения за:  Сортировать по:  Вернуться наверх
Начать новую тему Ответить на тему  [ Сообщений: 1443 ]     ... , , , 55, , , ...  

Часовой пояс: UTC + 3 часа


Кто сейчас на форуме

Сейчас этот форум просматривают: нет зарегистрированных пользователей и гости: 47


Вы не можете начинать темы
Вы не можете отвечать на сообщения
Вы не можете редактировать свои сообщения
Вы не можете удалять свои сообщения
Вы не можете добавлять вложения

Найти:
Перейти:  


Powered by phpBB © 2000, 2002, 2005, 2007 phpBB Group
Русская поддержка phpBB
Extended by Karma MOD © 2007—2012 m157y
Extended by Topic Tags MOD © 2012 m157y