Например TDA7294

Форум РадиоКот • Просмотр темы - Лабораторный источник питания
Форум РадиоКот
Здесь можно немножко помяукать :)

Текущее время: Сб ноя 15, 2025 06:48:44

Часовой пояс: UTC + 3 часа


ПРЯМО СЕЙЧАС:



Начать новую тему Ответить на тему  [ Сообщений: 354 ]     ... , , , 6, , , ...  
Автор Сообщение
Не в сети
 Заголовок сообщения:
СообщениеДобавлено: Пт янв 01, 2010 19:30:11 
Вымогатель припоя
Аватар пользователя

Карма: 3
Рейтинг сообщений: 10
Зарегистрирован: Пт ноя 06, 2009 00:19:36
Сообщений: 546
Откуда: Львов
Рейтинг сообщения: 0
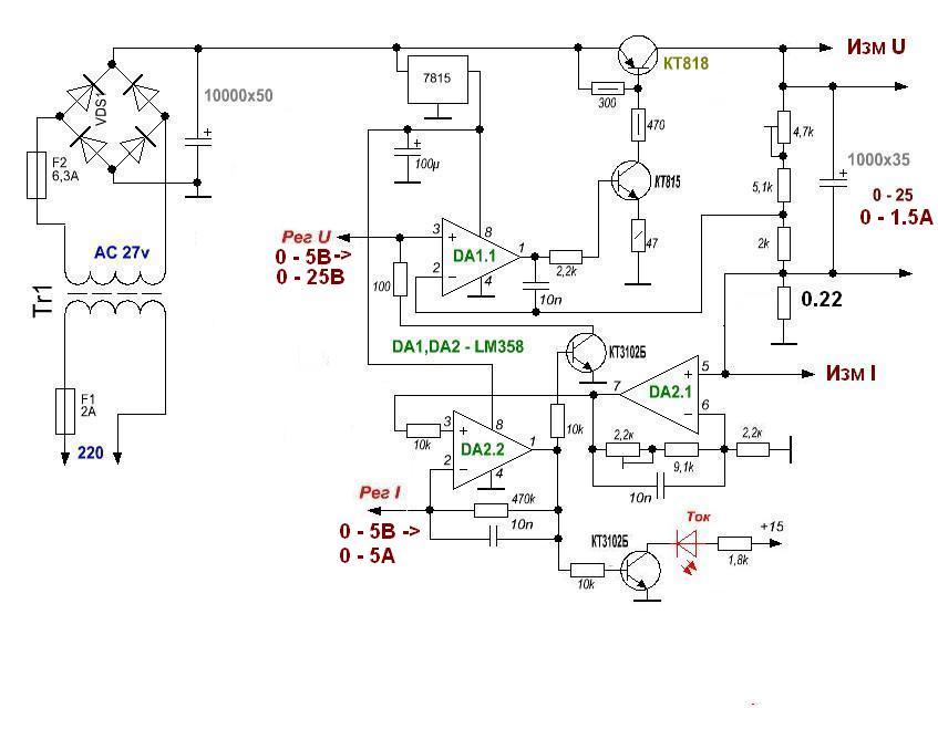
Мr.XerSonik, очень заитересовала Ваша схема БП.
http://radiokot.ru/forum/download.php?id=8370
Уточните пожалуста, она у Вас работает в железе или это тоже проэкт?


Вернуться наверх
 
Не в сети
 Заголовок сообщения:
СообщениеДобавлено: Чт янв 07, 2010 16:28:58 
Родился
Аватар пользователя

Зарегистрирован: Пт янв 23, 2009 17:53:09
Сообщений: 13
Рейтинг сообщения: 0
собрал работает но ре срабатывает защита в чем проблема


Вернуться наверх
 
Не в сети
 Заголовок сообщения:
СообщениеДобавлено: Чт янв 07, 2010 22:08:39 
Открыл глаза

Зарегистрирован: Пт окт 16, 2009 18:14:29
Сообщений: 66
Рейтинг сообщения: 0
XerSonik писал(а):
FOLKSDOICH писал(а):
Есть печатка только под МОД2.


В студию плиз!

И я хочу ! если можно.


Вернуться наверх
 
Не в сети
 Заголовок сообщения:
СообщениеДобавлено: Пт янв 08, 2010 19:28:58 
Говорящий с текстолитом
Аватар пользователя

Карма: 9
Рейтинг сообщений: 49
Зарегистрирован: Ср окт 04, 2006 22:33:56
Сообщений: 1571
Откуда: М.о.
Рейтинг сообщения: 0
В старой печатке была ошибочка как раз с токовой защитой.
Надо проверять на соответствие схеме, прежде, чем лепить.


Вложения:
0-25-5 Мод2.lay [48.29 KiB]
Скачиваний: 2238
Вернуться наверх
 
Эиком - электронные компоненты и радиодетали
Не в сети
 Заголовок сообщения:
СообщениеДобавлено: Вс янв 10, 2010 19:09:21 
Родился
Аватар пользователя

Зарегистрирован: Пт янв 23, 2009 17:53:09
Сообщений: 13
Рейтинг сообщения: 0
печатку я сам рисовал. может ошибка где то в самой схеме?


Вернуться наверх
 
Не в сети
 Заголовок сообщения:
СообщениеДобавлено: Вс янв 10, 2010 21:16:15 
Говорящий с текстолитом
Аватар пользователя

Карма: 9
Рейтинг сообщений: 49
Зарегистрирован: Ср окт 04, 2006 22:33:56
Сообщений: 1571
Откуда: М.о.
Рейтинг сообщения: 0
Печаточку покажи. Вместе проверим.


Вернуться наверх
 
Не в сети
 Заголовок сообщения:
СообщениеДобавлено: Чт янв 14, 2010 18:43:04 
Родился
Аватар пользователя

Зарегистрирован: Пт янв 23, 2009 17:53:09
Сообщений: 13
Рейтинг сообщения: 0
ДА Я ЕЁ НА БУМАГЕ РИСОВАЛ КАРАНДАШОМ. СТО РАЗ ПРОВЕРЯЛ, ОШИБОК НЕТ. МЕНЯ ИНТЕРЕСУЕТ САМА СХЕМА ПРАВИЛЬНО ПРОРисована? НЕТ ЛИ ГДЕ Ошибок? ПОЧЕМУ НЕ СРАБАТЫВАЕТ СИСТЕМА ЗАЩИТЫ?


Вернуться наверх
 
Не в сети
 Заголовок сообщения:
СообщениеДобавлено: Чт янв 14, 2010 18:54:05 
Родился
Аватар пользователя

Зарегистрирован: Пт янв 23, 2009 17:53:09
Сообщений: 13
Рейтинг сообщения: 0
FOLKSDOICH писал(а):
Печаточку покажи. Вместе проверим.


Вернуться наверх
 
Не в сети
 Заголовок сообщения:
СообщениеДобавлено: Чт янв 14, 2010 22:19:28 
Говорящий с текстолитом
Аватар пользователя

Карма: 9
Рейтинг сообщений: 49
Зарегистрирован: Ср окт 04, 2006 22:33:56
Сообщений: 1571
Откуда: М.о.
Рейтинг сообщения: 0
Ну, во-первых, там не защита, а ограничение по току. А во-вторых, извините, я не телепат и на расстоянии помочь вряд ли смогу.


Вернуться наверх
 
Не в сети
 Заголовок сообщения:
СообщениеДобавлено: Сб янв 16, 2010 15:52:43 
Родился
Аватар пользователя

Зарегистрирован: Ср дек 02, 2009 08:48:51
Сообщений: 3
Откуда: Новосибирск
Рейтинг сообщения: 0
Всем привет!!! Собрал я одно плечо этого лабораторника, всё отлично, работает. Добавлю к вышесказанному, что защиты от КЗ нет, но есть токовая защита, дабы не пожечь силовики и нагрузку. Так что можно и с ней жить. Кому надо могу дать полностью рабочую печатку для двухполярки ( в lay.) Единственное пока не работает, это индикация стаб. тока, кто собирал скажите можно ли вместо КТ315 поставить ВС547??? У меня в схеме вместо 3102 и 3107 везде стоят импорты ВС547 и ВС557, вот решил и вместо 315 тоже импорт поставить, но почему-то не работает, хотя врядли из-за него.


Вернуться наверх
 
Не в сети
 Заголовок сообщения:
СообщениеДобавлено: Сб янв 16, 2010 16:50:30 
Родился
Аватар пользователя

Зарегистрирован: Ср май 27, 2009 19:22:06
Сообщений: 12
Откуда: Москва
Рейтинг сообщения: 0
Я собрал схему от FOLKSDOICH. Схема получилась полностью рабочая. При источнике питания 24в 2А полностью коротил выход и всё работает. И с нагрузкой пробывал. Всё понравилось.Единственное с чем пока не разобрался это то что при установке переменного резистора по ограничению тока в самое минимальное значение загорается светодиод этого самого ограничения. но я думаю что это решу установкой последовательно сопротивления с переменным резистором. Только вот понять не могу, почему такой простой блок питания с единственной обмоткой на трансе, с деталями по цене 20руб и с такими функциями - так мало повторяем? В чём подвох этого БП?

_________________
Просто Мяу!


Вернуться наверх
 
Не в сети
 Заголовок сообщения:
СообщениеДобавлено: Сб янв 16, 2010 17:17:23 
Говорящий с текстолитом
Аватар пользователя

Карма: 9
Рейтинг сообщений: 49
Зарегистрирован: Ср окт 04, 2006 22:33:56
Сообщений: 1571
Откуда: М.о.
Рейтинг сообщения: 0
Вот правильно подметил, нужно поставить 100-200 Ом с переменника на массу.
А мало повторяем? Так я ж не "в авторитете", делал максимально просто и надёжно для себя.


Вернуться наверх
 
Не в сети
 Заголовок сообщения:
СообщениеДобавлено: Сб янв 16, 2010 20:36:49 
Родился
Аватар пользователя

Зарегистрирован: Ср май 27, 2009 19:22:06
Сообщений: 12
Откуда: Москва
Рейтинг сообщения: 0
FOLKSDOICH писал(а):
Вот правильно подметил, нужно поставить 100-200 Ом с переменника на массу.
А мало повторяем? Так я ж не "в авторитете", делал максимально просто и надёжно для себя.


Между прочим плюсом БП вижу его универсальность. Минимум изменений и в схеме полностью микроконтролерное управление :idea: Цифровую часть, если кому интересно, можно выполнить по схеме уважаемого ARV http://www.radiokot.ru/circuit/digital/measure/09/

_________________
Просто Мяу!


Вернуться наверх
 
Не в сети
 Заголовок сообщения:
СообщениеДобавлено: Сб янв 16, 2010 21:48:26 
Родился
Аватар пользователя

Зарегистрирован: Пт янв 23, 2009 17:53:09
Сообщений: 13
Рейтинг сообщения: 0
:o


Вернуться наверх
 
Не в сети
 Заголовок сообщения:
СообщениеДобавлено: Вс янв 17, 2010 18:13:38 
Родился
Аватар пользователя

Зарегистрирован: Пт янв 23, 2009 17:53:09
Сообщений: 13
Рейтинг сообщения: 0
Все дело в том что в этой схеме не происходит загорания светодиода в момент стабилизации тока. В чем может быть проблема? :?


Вернуться наверх
 
Не в сети
 Заголовок сообщения:
СообщениеДобавлено: Вс янв 17, 2010 18:23:13 
Говорящий с текстолитом
Аватар пользователя

Карма: 9
Рейтинг сообщений: 49
Зарегистрирован: Ср окт 04, 2006 22:33:56
Сообщений: 1571
Откуда: М.о.
Рейтинг сообщения: 0
А другой гаснет?


Вернуться наверх
 
Не в сети
 Заголовок сообщения:
СообщениеДобавлено: Вс янв 17, 2010 19:30:20 
Родился
Аватар пользователя

Зарегистрирован: Ср дек 02, 2009 08:48:51
Сообщений: 3
Откуда: Новосибирск
Рейтинг сообщения: 0
Diabarus писал(а):
Все дело в том что в этой схеме не происходит загорания светодиода в момент стабилизации тока. В чем может быть проблема? :?

Вот, вот и у меня также, светодиод не хочет гореть,хотя вся схема работает.


Вернуться наверх
 
Не в сети
 Заголовок сообщения:
СообщениеДобавлено: Вс янв 17, 2010 20:48:26 
Родился
Аватар пользователя

Зарегистрирован: Ср май 27, 2009 19:22:06
Сообщений: 12
Откуда: Москва
Рейтинг сообщения: 0
Но если честно я делал немного под себя схемку. И в ней всё работает.


Вложения:
Комментарий к файлу: Внешний вид платы
.JPG [101.29 KiB]
Скачиваний: 3098
Комментарий к файлу: Схема
1.JPG [57.02 KiB]
Скачиваний: 3161

_________________
Просто Мяу!
Вернуться наверх
 
Не в сети
 Заголовок сообщения:
СообщениеДобавлено: Вс фев 21, 2010 20:04:24 
Открыл глаза

Зарегистрирован: Вт мар 10, 2009 13:23:18
Сообщений: 49
Откуда: Украина
Рейтинг сообщения: 0
Лабораторный источник питания http://radiokot.ru/circuit/power/supply/12/
Автор, а неужели светятся светодиоды HL1, HL2 при ограничении тока?
Они же неправильно включены совместно с транзисторами.
А вот схемка http://radiokot.ru/forum/download.php?id=8370 очень грамотная :lol:


Вернуться наверх
 
Не в сети
 Заголовок сообщения: Re: Лабораторный источник питания
СообщениеДобавлено: Пн мар 29, 2010 20:58:24 
Родился

Зарегистрирован: Вт дек 29, 2009 20:03:01
Сообщений: 5
Рейтинг сообщения: 0
ТЕРА, а ты можеш померить напряжение на базе VT7? А у тебя при нагрузке 2 А VT7 сильно греется?


Вернуться наверх
 
Показать сообщения за:  Сортировать по:  Вернуться наверх
Начать новую тему Ответить на тему  [ Сообщений: 354 ]     ... , , , 6, , , ...  

Часовой пояс: UTC + 3 часа


Кто сейчас на форуме

Сейчас этот форум просматривают: alex-551 и гости: 27


Вы не можете начинать темы
Вы не можете отвечать на сообщения
Вы не можете редактировать свои сообщения
Вы не можете удалять свои сообщения
Вы не можете добавлять вложения

Найти:
Перейти:  


Powered by phpBB © 2000, 2002, 2005, 2007 phpBB Group
Русская поддержка phpBB
Extended by Karma MOD © 2007—2012 m157y
Extended by Topic Tags MOD © 2012 m157y