Например TDA7294

Форум РадиоКот • Просмотр темы - Визуальный индикатор направления потока данных для LPT порта
Форум РадиоКот
Здесь можно немножко помяукать :)

Текущее время: Пн янв 26, 2026 01:04:59

Часовой пояс: UTC + 3 часа


ПРЯМО СЕЙЧАС:



Начать новую тему Ответить на тему  [ Сообщений: 6 ] 
Автор Сообщение
Не в сети
 Заголовок сообщения: Визуальный индикатор направления потока данных для LPT порта
СообщениеДобавлено: Пн апр 20, 2009 16:31:29 
Встал на лапы

Зарегистрирован: Вт окт 21, 2008 20:45:50
Сообщений: 135
Откуда: Odessa
Рейтинг сообщения: 0
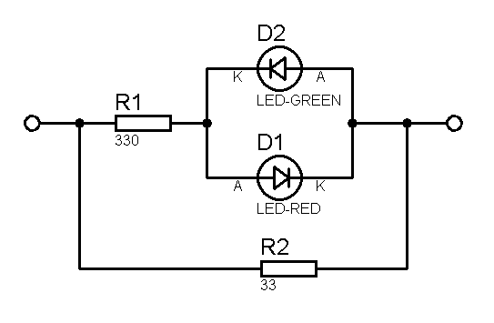
Как известно, LPT порт есть двунаправленный. Нужно сделать устройство визуальной индикации направления потока данных, которое включается в разрыв между ПК и периферийным устройством. Так чтобы при передачи от ПК к периферии загорались, скажем, красные светодиоды, а если от периферии к ПК зеленые. Для каждой линии (бита) в отдельности, для линий с данными и для управляющих линий.

Прилагаю схему для одной линии (бита), но её работоспособность под большим вопросом. Посоветуйте плиз!


Вложения:
ind.gif [4.08 KiB]
Скачиваний: 648
Вернуться наверх
 
Не в сети
 Заголовок сообщения:
СообщениеДобавлено: Пн апр 20, 2009 21:20:19 
Поставщик валерьянки для Кота
Аватар пользователя

Карма: 4
Рейтинг сообщений: 26
Зарегистрирован: Ср сен 17, 2008 14:32:15
Сообщений: 2106
Откуда: Старые Васюки
Рейтинг сообщения: 0
Схема неработоспособная абсолютно. Нужны как минимум повторители сигнала с обеих сторон, причём есть риск завалить скорость передачи.


Вернуться наверх
 
Не в сети
 Заголовок сообщения:
СообщениеДобавлено: Пн апр 20, 2009 21:49:10 
Ум, честь и совесть. И скромность.
Аватар пользователя

Карма: 98
Рейтинг сообщений: 2135
Зарегистрирован: Чт дек 28, 2006 08:19:56
Сообщений: 18454
Откуда: Новочеркасск
Рейтинг сообщения: 0
Медали: 2
Получил миской по аватаре (1) Мявтор 3-й степени (1)
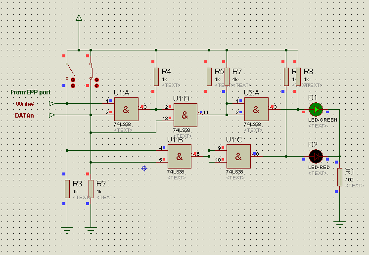
изучите режим EPP/ECP порта - там задействована линия, уровень на которой однозначно определяет направление движения данных - чтение или запись. снимайте с нее уровень и индицируйте

_________________
если рассматривать человека снизу, покажется, что мозг у него глубоко в жопе
при взгляде на многих сверху ничего не меняется...

Мой уютный бложик... заходите!


Вернуться наверх
 
Не в сети
 Заголовок сообщения:
СообщениеДобавлено: Вт апр 21, 2009 00:46:11 
Встал на лапы

Зарегистрирован: Вт окт 21, 2008 20:45:50
Сообщений: 135
Откуда: Odessa
Рейтинг сообщения: 0
Мне нужно знать не только направление потока данных, а так же состояние абсолютно всех линий порта в каждый момент времени. То есть на линии "0" или "1" и с какой стороны пришла (от ПК или от принтера/сканера)?


Вернуться наверх
 
Эиком - электронные компоненты и радиодетали
Не в сети
 Заголовок сообщения:
СообщениеДобавлено: Вт апр 21, 2009 03:15:33 
Друг Кота

Карма: 13
Рейтинг сообщений: 84
Зарегистрирован: Чт сен 20, 2007 14:08:00
Сообщений: 13796
Рейтинг сообщения: 0
http://www.smartsniff.com/screen.shtml


Вернуться наверх
 
Не в сети
 Заголовок сообщения:
СообщениеДобавлено: Вт апр 21, 2009 12:28:03 
Поставщик валерьянки для Кота

Карма: 16
Рейтинг сообщений: 329
Зарегистрирован: Вт ноя 27, 2007 11:32:06
Сообщений: 2222
Откуда: Tashkent
Рейтинг сообщения: 0
Вот первая схема которая пришла в мою голову. Вместо 74LS можно использовать наши 155/555лаз и тогда подтяжки к плюсу не нужны. Разумеется переключатели, которые видны на схеме ставить не нужно, т.к. они использовались только для эмуляции. Это схема для одного бита, направление передачи определяется состоянием линии Write#. Помните, что передача байта данных осуществляется в доли/единицы микросекунд. Вы успеете засечь состояние битов в такой промежуток времени? И еще одно: эта схема актуальна для порта, работающего в режиме EPP. Протокол портов ECP не помню и сказать о работоспособности в этом режиме ничего не могу.


Вложения:
epp.PNG [20.29 KiB]
Скачиваний: 651
Вернуться наверх
 
Показать сообщения за:  Сортировать по:  Вернуться наверх
Начать новую тему Ответить на тему  [ Сообщений: 6 ] 

Часовой пояс: UTC + 3 часа


Кто сейчас на форуме

Сейчас этот форум просматривают: нет зарегистрированных пользователей и гости: 57


Вы не можете начинать темы
Вы не можете отвечать на сообщения
Вы не можете редактировать свои сообщения
Вы не можете удалять свои сообщения
Вы не можете добавлять вложения

Найти:
Перейти:  


Powered by phpBB © 2000, 2002, 2005, 2007 phpBB Group
Русская поддержка phpBB
Extended by Karma MOD © 2007—2012 m157y
Extended by Topic Tags MOD © 2012 m157y