Например TDA7294

Форум РадиоКот • Просмотр темы - Помогите разобраться с COM и АЦП
Форум РадиоКот
Здесь можно немножко помяукать :)

Текущее время: Вт янв 27, 2026 15:23:17

Часовой пояс: UTC + 3 часа


ПРЯМО СЕЙЧАС:



Начать новую тему Ответить на тему  [ Сообщений: 128 ]    , , , 4, , ,  
Автор Сообщение
Не в сети
 Заголовок сообщения:
СообщениеДобавлено: Вс авг 24, 2008 11:43:32 
Прорезались зубы
Аватар пользователя

Зарегистрирован: Вт май 27, 2008 23:23:24
Сообщений: 238
Рейтинг сообщения: 0
Кстати изменил код программы, не каких изменений, вольтаж так и прыгает=(
Объясните пожалуйста про регистр сдвига.
Спасибо за помощь!


Вернуться наверх
 
Не в сети
 Заголовок сообщения:
СообщениеДобавлено: Вс авг 24, 2008 14:04:26 
Друг Кота

Карма: 13
Рейтинг сообщений: 84
Зарегистрирован: Чт сен 20, 2007 14:08:00
Сообщений: 13796
Рейтинг сообщения: 0
автор
сигналы рх и тх используются для передачи байтов
а ты в своей схеме используеш ключевой режим для шима, что есть тупо и работать будет криво

используй 2 вывода, что работают на выход
диод там стоит для подавления отрациательной половины -12в, иначе пробьет переход в транзисторе

использование порта в таком режиме может привести к сильной нагрузке на процессор и к общему замедлению системы, ибо сигналы эти статусные и предназначены только для индикации

про регистр http://www.roboforum.ru/viewtopic.php?f=11&t=2749
используют как преобразователь последовательного интерфейса в параллельный
обычно делают шкалу статической индикации с двумя входами
у меня даже где-то код на дельфи был


Вернуться наверх
 
Не в сети
 Заголовок сообщения:
СообщениеДобавлено: Вс авг 24, 2008 22:06:18 
Прорезались зубы
Аватар пользователя

Зарегистрирован: Вт май 27, 2008 23:23:24
Сообщений: 238
Рейтинг сообщения: 0
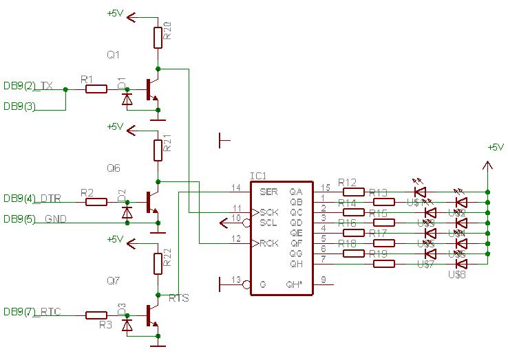
Подскажите что за пины 10 и 13, микруха на 74НС595?
По даташету они идут следующим образом:
10 - master reset (active LOW)
13 - output enable (active LOW)
Я так понял что 10 - master reset (active LOW) сбрасывает на низком уровне, а 13 - output enable (active LOW) даёт добро на вывод.
Я не как не пойму для чего это надо? Для каких целей они обозначены на схеме?
Схема прикреплена.


Вложения:
ShiftRG.JPG [41.03 KiB]
Скачиваний: 539
Вернуться наверх
 
Не в сети
 Заголовок сообщения:
СообщениеДобавлено: Пн авг 25, 2008 06:25:40 
Открыл глаза
Аватар пользователя

Зарегистрирован: Пн мар 24, 2008 15:36:17
Сообщений: 43
Откуда: Сургут
Рейтинг сообщения: 0
kalobyte писал(а):
автор
сигналы рх и тх используются для передачи байтов
а ты в своей схеме используеш ключевой режим для шима, что есть тупо и работать будет криво

Ваши категоричные высказывания, возможно, справедливы для коммерческого использования этой схемы, что совершенно не являлось целью моей статейки. Всё, что в ней написано- НЕШТАТНОЕ использование СОМ-порта.
Если хотите штатно- пожалуйста- полное соблюдение протокола RS-232, адаптер RS-232-CMOS, контроллер с UARTом на борту. То есть для того, что-бы зажечь светодиод, Sounds (а по его постам я понимаю, что он начинающий) должен изучить микроконтроллеры, симуляторы, компиляторы, языки програмирования МК- я уверен, что всё это у него наверняка отобьёт желание связываться с СОМ-портом.
Цитата:
Подскажите что за пины 10 и 13, микруха на 74НС595? ...
Я не как не пойму для чего это надо? Для каких целей они обозначены на схеме?

Дак они же и не используются - ОЕ заземлён, RESET- на +5V. А если их оставить неподключенными, на них напряжение будет плавать непредсказуемо- у CMOS схем огромное входное сопротивление.
Цитата:
Кстати изменил код программы, не каких изменений, вольтаж так и прыгает=(

А вольметр какой у вас? Если цифровой- то так и должно быть, - напряжение-то импульсное.


Вернуться наверх
 
Эиком - электронные компоненты и радиодетали
Не в сети
 Заголовок сообщения:
СообщениеДобавлено: Пн авг 25, 2008 08:56:03 
Прорезались зубы
Аватар пользователя

Зарегистрирован: Вт май 27, 2008 23:23:24
Сообщений: 238
Рейтинг сообщения: 0
To gan
Если я правильно понял, то 10 Pin я подключаю на + 5V, а 13 Pin на GND?
Да действительно вольтметр у меня цифровой.
Спасибо за помощь!


Вернуться наверх
 
Не в сети
 Заголовок сообщения:
СообщениеДобавлено: Пн авг 25, 2008 13:26:43 
Открыл глаза
Аватар пользователя

Зарегистрирован: Пн мар 24, 2008 15:36:17
Сообщений: 43
Откуда: Сургут
Рейтинг сообщения: 0
Ну да, как на схеме. На схеме обозначения выводов отличаются от тех, что по даташиту- рисовал схему в Игл, какой был элемент в его библиотеке, такой и вывел, а самому создавть элемент лень было.


Вернуться наверх
 
Не в сети
 Заголовок сообщения:
СообщениеДобавлено: Пн авг 25, 2008 16:56:26 
Прорезались зубы
Аватар пользователя

Зарегистрирован: Вт май 27, 2008 23:23:24
Сообщений: 238
Рейтинг сообщения: 0
У меня опять нарисовалась маленькая проблемка, в магазине мне продали не те транзисторы.
В место КТ3102 мне продали BD139-10, можно ли их использовать?
Кстати у меня ещё есть BC547, может их использовать?

И при подключение питания +5V транзистор BD139-10 выдаёт +2.45V, а BC547 показывает +6.02V.
Это нормальные показатели?


Вернуться наверх
 
Не в сети
 Заголовок сообщения:
СообщениеДобавлено: Пн авг 25, 2008 19:58:05 
Прорезались зубы
Аватар пользователя

Зарегистрирован: Вт май 27, 2008 23:23:24
Сообщений: 238
Рейтинг сообщения: 0
Опять прошу помощи потому что в очередной раз затупил.
Посмотрите пожалуйста прикрепленный фаил и подскажите правильные номиналы я купил? Правильно расставлены аноды, катоды и т.д.?
Как мне узнать, где на транзисторе (BD139-10 тип корпуса TO126) анод, катод, и т.д.?


Вложения:
123.jpg [15.85 KiB]
Скачиваний: 476
Вернуться наверх
 
Не в сети
 Заголовок сообщения:
СообщениеДобавлено: Пн авг 25, 2008 20:50:43 
Модератор
Аватар пользователя

Карма: 10
Рейтинг сообщений: 7
Зарегистрирован: Пт июл 21, 2006 03:08:05
Сообщений: 3174
Откуда: Пенза
Рейтинг сообщения: 0
Sounds писал(а):
Посмотрите пожалуйста прикрепленный фаил и подскажите правильные номиналы я купил? Правильно расставлены аноды, катоды и т.д.?

Да, правильно.
Sounds писал(а):
Как мне узнать, где на транзисторе (BD139-10 тип корпуса TO126) анод, катод, и т.д.?

Расположение выводов в даташите есть.

_________________
Если долго мучиться, что-нибудь... сломается.


Вернуться наверх
 
Не в сети
 Заголовок сообщения:
СообщениеДобавлено: Пн авг 25, 2008 21:18:57 
Прорезались зубы
Аватар пользователя

Зарегистрирован: Вт май 27, 2008 23:23:24
Сообщений: 238
Рейтинг сообщения: 0
Паятель
Там в вода E, C, B, но с какой стороны они начинаются?
Правильно я понимаю:
E – Э
C - К
B – Б
Спасибо за помощь!!!


Вернуться наверх
 
Не в сети
 Заголовок сообщения:
СообщениеДобавлено: Пн авг 25, 2008 23:00:17 
Модератор
Аватар пользователя

Карма: 10
Рейтинг сообщений: 7
Зарегистрирован: Пт июл 21, 2006 03:08:05
Сообщений: 3174
Откуда: Пенза
Рейтинг сообщения: 0
Если повернуть металлической пластиной к себе, то слева направо будет Б-К-Э.
Sounds писал(а):
Правильно я понимаю:
E – Э
C - К
B – Б

Да.

_________________
Если долго мучиться, что-нибудь... сломается.


Последний раз редактировалось Паятель Пн авг 25, 2008 23:36:39, всего редактировалось 1 раз.

Вернуться наверх
 
Не в сети
 Заголовок сообщения:
СообщениеДобавлено: Пн авг 25, 2008 23:18:50 
Прорезались зубы
Аватар пользователя

Зарегистрирован: Вт май 27, 2008 23:23:24
Сообщений: 238
Рейтинг сообщения: 0
Спасибо за ответ! Но подскажите ещё.
Я подключаю транзистор следующим образом:
К – GND
Э - +5.12V
И в итоге с вывода (Б) я получаю -0.80V
Это нормально?


Вернуться наверх
 
Не в сети
 Заголовок сообщения:
СообщениеДобавлено: Пн авг 25, 2008 23:45:56 
Модератор
Аватар пользователя

Карма: 10
Рейтинг сообщений: 7
Зарегистрирован: Пт июл 21, 2006 03:08:05
Сообщений: 3174
Откуда: Пенза
Рейтинг сообщения: 0
Зачем его так подключать? :shock: И зачем измерять при этом что-то на базе?

_________________
Если долго мучиться, что-нибудь... сломается.


Вернуться наверх
 
Не в сети
 Заголовок сообщения:
СообщениеДобавлено: Пн авг 25, 2008 23:53:28 
Прорезались зубы
Аватар пользователя

Зарегистрирован: Вт май 27, 2008 23:23:24
Сообщений: 238
Рейтинг сообщения: 0
Я для эксперемента.
Что бы понять что к чему.


Вернуться наверх
 
Не в сети
 Заголовок сообщения:
СообщениеДобавлено: Вт авг 26, 2008 00:21:19 
Модератор
Аватар пользователя

Карма: 10
Рейтинг сообщений: 7
Зарегистрирован: Пт июл 21, 2006 03:08:05
Сообщений: 3174
Откуда: Пенза
Рейтинг сообщения: 0
Загадками говорите... Почему бы просто не сделать ту схему, которую хотите, без всяких экспериментов?

_________________
Если долго мучиться, что-нибудь... сломается.


Вернуться наверх
 
Не в сети
 Заголовок сообщения:
СообщениеДобавлено: Вт авг 26, 2008 06:49:05 
Открыл глаза
Аватар пользователя

Зарегистрирован: Пн мар 24, 2008 15:36:17
Сообщений: 43
Откуда: Сургут
Рейтинг сообщения: 0
Sounds писал(а):
Спасибо за ответ! Но подскажите ещё.
Я подключаю транзистор следующим образом:
К – GND
Э - +5.12V
И в итоге с вывода (Б) я получаю -0.80V
Это нормально?

Включение, конечно, ненормальное, а то что -0.8Вольт- так и должно быть, p-n переход база-коллектор это диод, катодом подключённый к земле, поэтому на микротоках он работает как выпрямитель, и соответственно на величину напряжения p-n перехода (0.7-0.8Вольт) на базе будет меньше, чем коллекторе.
Непонятно, зачем вам всё это? Неможете понять его цоколёвку?
Посмотрите даташит , или прикреплённый файл. Цешку- в режим прозвонки диода, (+) на базу, минус сперва на коллектор, потом на эммитер- должна показывать (0.6-0.8)Вольт


Вложения:
bd139.GIF [5.46 KiB]
Скачиваний: 500
Вернуться наверх
 
Не в сети
 Заголовок сообщения:
СообщениеДобавлено: Вт авг 26, 2008 08:54:48 
Прорезались зубы
Аватар пользователя

Зарегистрирован: Вт май 27, 2008 23:23:24
Сообщений: 238
Рейтинг сообщения: 0
Да я пока разбираюсь как это всё работает.
А даташит я уже видел.
Спасибо!


Вернуться наверх
 
Не в сети
 Заголовок сообщения:
СообщениеДобавлено: Вт авг 26, 2008 10:19:55 
Прорезались зубы
Аватар пользователя

Зарегистрирован: Вт май 27, 2008 23:23:24
Сообщений: 238
Рейтинг сообщения: 0
Собрал схему, но что то не так.
У меня на всех выводах -5.65V, и на включение и выключение программы не реагирует.
С чем это может быть связанно? Как понять что это?


Вернуться наверх
 
Не в сети
 Заголовок сообщения:
СообщениеДобавлено: Вт авг 26, 2008 13:04:43 
Открыл глаза
Аватар пользователя

Зарегистрирован: Пн мар 24, 2008 15:36:17
Сообщений: 43
Откуда: Сургут
Рейтинг сообщения: 0
Sounds писал(а):
У меня на всех выводах -5.65V, и на включение и выключение программы не реагирует.

Процесс обмена идёт очень короткое время - 8 посылок байтов, при скорости 9600 сами подсчитайте какое это время, немудрено ничего не увидеть.
Проверьте схему по частям. Сперва проверьте, работают ли ключи (подайте на базу через резистор +5В, посмотрите, станет ли напряжение на коллекторе около нуля). Затем проверьте Рг сдвига.
А вообще вы пробовали команды с RTS и DTR
MSComm1.RTSEnable = False (или True)
MSComm1.DTREnable = False (илиTrue) - на соответсвущих пинах что-нибудь меняется? Весь обмен построен на этих командах, ваш СОМ-порт обязательно должен раегировать на них.


Вернуться наверх
 
Не в сети
 Заголовок сообщения:
СообщениеДобавлено: Вт авг 26, 2008 19:34:37 
Прорезались зубы
Аватар пользователя

Зарегистрирован: Вт май 27, 2008 23:23:24
Сообщений: 238
Рейтинг сообщения: 0
Значит я измерил все параметры и посмотрите что получилось.
С вывода RTS и DTR приходит следующие питание:
При True +9.44V
При False -7.69V
Для того чтобы было лучше понятно что и где я мерил я всё это зарисовал,
так что чтобы понять что к чему надо открыть рисунок.
Рисунок 1, +3.08V
Рисунок 2, если True то +0.16V, а при False -0.12V
Рисунок 3, если True то +0.16V, а при False -0.12V
Рисунок 4, если True то +0.45V, а при False +0.35V
Рисунок 5, если True то +3.23V, а при False +3.23V

Что скажете? Что это может значить?
Спасибо за помощь!!!


Вложения:
124.GIF [18.85 KiB]
Скачиваний: 368
Вернуться наверх
 
Показать сообщения за:  Сортировать по:  Вернуться наверх
Начать новую тему Ответить на тему  [ Сообщений: 128 ]    , , , 4, , ,  

Часовой пояс: UTC + 3 часа


Кто сейчас на форуме

Сейчас этот форум просматривают: нет зарегистрированных пользователей и гости: 14


Вы не можете начинать темы
Вы не можете отвечать на сообщения
Вы не можете редактировать свои сообщения
Вы не можете удалять свои сообщения
Вы не можете добавлять вложения

Найти:
Перейти:  


Powered by phpBB © 2000, 2002, 2005, 2007 phpBB Group
Русская поддержка phpBB
Extended by Karma MOD © 2007—2012 m157y
Extended by Topic Tags MOD © 2012 m157y