Например TDA7294

Форум РадиоКот • Просмотр темы - Старые PC. Как не выбросить?
Форум РадиоКот
Здесь можно немножко помяукать :)

Текущее время: Пн янв 26, 2026 18:47:47

Часовой пояс: UTC + 3 часа


ПРЯМО СЕЙЧАС:



Начать новую тему Ответить на тему  [ Сообщений: 44 ]  1, ,  
Автор Сообщение
Не в сети
 Заголовок сообщения: Старые PC. Как не выбросить?
СообщениеДобавлено: Вт сен 04, 2007 23:31:08 
Первый раз сказал Мяу!

Зарегистрирован: Сб май 26, 2007 10:59:59
Сообщений: 21
Откуда: Kz
Рейтинг сообщения: 0
Коты, есть проблема. (Форуму - абсолютно искренне поздравления с двухлетием и пожелания типа "так держать"!)
Проблема такая. У многих лежит старое РС железо. Я прикинул, у меня 2-3шт 166МГц, штуки 2 1-1,5 ГГц ну и т.д, плюс вся комплектуха, но нет мониторов.
Их нет не потому, что они не менялись, а потому, что они большие... Я их попросту выбрасывал, т.к. место в мастерской ограниченно.
Итак, есть компьютеры БЕЗ МОНИТОРОВ.
Вопрос, чем и как мониторы можно заменить, если скажем хочется из компа сделать аудиоплейер, измирительный прибор или что-либо еще в таком же духе.
Из устройств визуализации есть:
-различные убитые и целые мобильники с цв. и монохромными дисплеями;
-убитые цифровые фотоаппараты с живыми дисплеями;
-живые ЖК телевизеры (китай) для авто.
Теперь о том, чего нет. Нет умения и знаний, как эти все дисплеи подружить с ВГА.
В идеале (мечты-мечты) хотелось бы иметь ченить наподобие модулей, из которых собирать различные конфигурации.
Ну и одно ограничение - размеры "мониторов" - чем меньше - тем лучше.
Т.е. я могу упрятать комп. (мамка к примеру 810-845 - там в ней и звук и видео, БП, винт) куданить в тумбу стола. А на столе у меня тока маленький мониторчик и клавиатура где-нибудь на полке...

Может есть какие мысли?

Пока писал, подумал... Если речь только об аудио... Ведь можно отстроить комп. на мониторе, написать бат-файло на загрузку винампа и плейлиста, и воткнуть этот bat в систем.ини... ( win95,98 )
А управлять с клавиатуры. Тогда и клавиатуру можно "обрубить".
Или не получится?


Вернуться наверх
 
Не в сети
 Заголовок сообщения:
СообщениеДобавлено: Ср сен 05, 2007 05:46:10 
Встал на лапы
Аватар пользователя

Зарегистрирован: Пн июл 30, 2007 08:19:02
Сообщений: 97
Откуда: Екатеринбург
Рейтинг сообщения: 0
По устройствам визуализации мысли такие. Под ДОСом можно получить с видеокарты классический VGA-сигнал, немного помудрив. И подать его на видеовход ЖК-телевизора, если есть видеовход. Или промодулировать и подать на ВЧ-вход. Вот только под внедами это вряд ли выйдкт, так что только чистый ДОС.
Остальное - всяческие экраны от мобильников - подключить, конечно, в принципе можно (например, выдав SPI или I2C по ЛПТ-порту), но возни много будет. Стоит ли оно того?
Так что проще всего, вроде, жестко задать, что стартует после загрузки, а потом пускать компы без мониторов. Ну а далее - по обстоятельствам.

_________________
Мнение автора не обязательно совпадает с его точкой зрения


Вернуться наверх
 
Не в сети
 Заголовок сообщения:
СообщениеДобавлено: Ср сен 05, 2007 06:47:30 
Ум, честь и совесть. И скромность.
Аватар пользователя

Карма: 98
Рейтинг сообщений: 2135
Зарегистрирован: Чт дек 28, 2006 08:19:56
Сообщений: 18454
Откуда: Новочеркасск
Рейтинг сообщения: 0
Медали: 2
Получил миской по аватаре (1) Мявтор 3-й степени (1)
предлагаю вашему вниманию свои рассуждения на эту тему (о полезных применениях старого компьютерного железа)
1. много обычных CD\DVD плейеров вы видели с экранами/дисплеями? вряд ли. значит - нафига морочить голову себе всякими VGA и т.п.? вполне достаточно будет варианта с простейшим цифровым дисплеем на семисегментных или 16-сегментных (т.е. цифро-буквенных) индикаторах, подключить которые в общем элементарно.
2. для DOS-а есть много программ-плейеров, которые воспроизводят и МР3, но для винды, конечно, ассортимент лучше :)
3. если хочется и DIVX смотреть (DVD на старом 166-ом железе вряд ли получится) - то надо просто купить видеокарту с готовым видеовыходом (nVidia GE Force) - и не париться. Но для видео однозначно придется винду ставить - дрова на видеокарту только под виндовс есть...
4. клавиатура для управления видео-аудио-возможностями не требуется: можно сделать IR-дистанционное управление и управлять всем с пульта. на эту тему рекомендую поискать и изучить, что предлагает sly-diman.narod.ru (программа SlyControl).
5. всегда следует помнить, что погоня за наворотами приведет к неизбежному: система превратится из простого, но навороченного плейера в старый, тормознутый, неудобный компьютер... потому ограничтись приемлемым минимумом, тогда получится вполне приличный аудио-центр.
6. лично я вижу такую систему:
- виндовс+winamp+необходимые дрова+видеокарта с видео-выходом+sly control+винт хотя бы 40Г, USB разъем спереду+CD привод+звуковая карта
- sly control настраивается так, что позволяет с пульта выполнить некоторые типовые "компьютерные" задачи, например, скопировать все файлы с USB-aktirb на винт в заранее отведенную папку, стереть в этой папке файлы и т.п.
- винда и winamp настраиваются так, что при вставке флешки начинают ее воспроизводить автоматом, если надо, то остановка и т.п. делается с пульта.
- никаких дисплеев, т.к. видеокарта весьма прилично все выведет на телевизор (ставим разрешение 600х800 - и на телеке можно разглядеть даже буквы). если проц хороший, то можно и DVD смотреть, если нет - то только DIVX.
-корпус компа выкинуть, корпус БП переделать, чтобы был "плоским" - в результате можно получить обычных габаритов видеоплейер с необычными возможностями (например, легко можно играть во многие игры).

_________________
если рассматривать человека снизу, покажется, что мозг у него глубоко в жопе
при взгляде на многих сверху ничего не меняется...

Мой уютный бложик... заходите!


Вернуться наверх
 
Не в сети
 Заголовок сообщения:
СообщениеДобавлено: Ср сен 05, 2007 14:45:49 
Модератор
Аватар пользователя

Карма: 27
Рейтинг сообщений: 58
Зарегистрирован: Пн апр 03, 2006 11:43:25
Сообщений: 4517
Откуда: Санкт - Петербург
Рейтинг сообщения: 0
Медали: 3
Получил миской по аватаре (1) Мявтор 2-й степени (1) Мявтор 3-й степени (1)
Если все еще интересно - моя статья по этому поводу:
http://btx.hwp.ru/article.php?ID=2136
когда-то делал... Если будут вопросы - обращайтесь :)

_________________
Оптимизм х (Опыт + Знания) = const


Последний раз редактировалось Aheir Вт мар 04, 2008 09:01:09, всего редактировалось 1 раз.

Вернуться наверх
 
Эиком - электронные компоненты и радиодетали
Не в сети
 Заголовок сообщения:
СообщениеДобавлено: Ср сен 05, 2007 17:08:13 
Первый раз сказал Мяу!

Зарегистрирован: Сб май 26, 2007 10:59:59
Сообщений: 21
Откуда: Kz
Рейтинг сообщения: 0
Фигасе! Это практически то, что доктор прописал.
Спасибо за статью, кажется буду пытаться повторить. Еще не прорабатывал, только просмотрел, но уже понятно, что это очень близко к тому, что я ищу.


Вернуться наверх
 
Не в сети
 Заголовок сообщения:
СообщениеДобавлено: Чт сен 06, 2007 08:50:40 
Модератор
Аватар пользователя

Карма: 27
Рейтинг сообщений: 58
Зарегистрирован: Пн апр 03, 2006 11:43:25
Сообщений: 4517
Откуда: Санкт - Петербург
Рейтинг сообщения: 0
Медали: 3
Получил миской по аватаре (1) Мявтор 2-й степени (1) Мявтор 3-й степени (1)
Да у нас тут полфорума таких... докторов.. :)))
Заходите почаще! :)

_________________
Оптимизм х (Опыт + Знания) = const


Вернуться наверх
 
Не в сети
 Заголовок сообщения:
СообщениеДобавлено: Пт сен 07, 2007 22:30:22 
Открыл глаза
Аватар пользователя

Зарегистрирован: Сб мар 03, 2007 21:08:15
Сообщений: 54
Откуда: Киев. Украина.
Рейтинг сообщения: 0
А видеовыход на видеокарте можно как-то легко сделать? Просто в продаже видел переходники,но купить негде....


Вернуться наверх
 
Не в сети
 Заголовок сообщения:
СообщениеДобавлено: Сб сен 08, 2007 09:08:11 
Встал на лапы
Аватар пользователя

Зарегистрирован: Пн июл 30, 2007 08:19:02
Сообщений: 97
Откуда: Екатеринбург
Рейтинг сообщения: 0
Цитата:
А видеовыход на видеокарте можно как-то легко сделать?
В смысле - ТВ-видеосигнал?
Задача распадается на две:
-Запустить карту на ТВ-частотах (15625, 50 interlaced).
-Смешать видеосигнал и синхроимпульсы.
Первое под ДОСом делают спец.драйверы (можно найти, наверно).
Второе - несложная схемка (для Ч-Б сигнала).
А вот в более общем случае... :(

_________________
Мнение автора не обязательно совпадает с его точкой зрения


Вернуться наверх
 
Не в сети
 Заголовок сообщения:
СообщениеДобавлено: Пн сен 10, 2007 11:44:19 
Родился
Аватар пользователя

Зарегистрирован: Чт фев 01, 2007 23:20:20
Сообщений: 9
Рейтинг сообщения: 0
а можно подрубить сетку к всем компам и использовать прогу типа етой:
[url]http://itshareware.by.ru/internet/admintrating/controls_remote_computer.shtml[/url]


Вернуться наверх
 
Не в сети
 Заголовок сообщения:
СообщениеДобавлено: Пт окт 19, 2007 18:41:31 
Первый раз сказал Мяу!
Аватар пользователя

Зарегистрирован: Пт окт 19, 2007 18:20:19
Сообщений: 24
Рейтинг сообщения: 0
ARV писал(а):
3. если хочется и DIVX смотреть (DVD на старом 166-ом железе вряд ли получится) - то надо просто купить видеокарту с готовым видеовыходом (nVidia GE Force) - и не париться. Но для видео однозначно придется винду ставить - дрова на видеокарту только под виндовс есть...


Рискну не согласиться - при включении на GeForce 4 MX 440 (128 bit 64 MB) от Inno3D можно даж погулять по биосу:)
Так что под досом текстовый режим увидеть - не проблема. А вот с графикой - не в курсе.
(Хотя заставку WinXP или Win98 видно, т.е. шанс есть)
Вобщем, ИМХО нужно пробовать:)

_________________
Never argue with an idiot. They bring you down to their level, then beat you with experience!!!


Вернуться наверх
 
Не в сети
 Заголовок сообщения:
СообщениеДобавлено: Пт окт 19, 2007 18:44:59 
Прорезались зубы

Зарегистрирован: Пн июл 23, 2007 03:10:34
Сообщений: 225
Откуда: СПб
Рейтинг сообщения: 0
Зачем вам все эти досы, специальные дрова, самодельный vga и прочий изврат, когда можно просто реализовать терминал на любом мк с юартом и гнать на компе любые никсы по вкусу...

_________________
Ꙑ!


Вернуться наверх
 
Не в сети
 Заголовок сообщения:
СообщениеДобавлено: Сб окт 20, 2007 18:31:32 
Модератор
Аватар пользователя

Карма: 27
Рейтинг сообщений: 58
Зарегистрирован: Пн апр 03, 2006 11:43:25
Сообщений: 4517
Откуда: Санкт - Петербург
Рейтинг сообщения: 0
Медали: 3
Получил миской по аватаре (1) Мявтор 2-й степени (1) Мявтор 3-й степени (1)
Кстати, в плане вещания в сеть видео или его оттуда воспроизведения очень удобна прога VLC :)

_________________
Оптимизм х (Опыт + Знания) = const


Вернуться наверх
 
Не в сети
 Заголовок сообщения:
СообщениеДобавлено: Пн ноя 05, 2007 08:30:58 
Нашел транзистор. Понюхал.
Аватар пользователя

Карма: 2
Рейтинг сообщений: 0
Зарегистрирован: Вс фев 04, 2007 20:15:56
Сообщений: 166
Рейтинг сообщения: 0
Да что вы паритесь?! У вас в городе что, свалок нет? Позаимствуй оттуда, чо нибудь найдется! Мы так уже делали... Вроде все работало:-)))


Вернуться наверх
 
Не в сети
 Заголовок сообщения:
СообщениеДобавлено: Вт фев 05, 2008 17:22:11 
Вымогатель припоя

Зарегистрирован: Чт окт 18, 2007 16:45:30
Сообщений: 543
Откуда: из Питера
Рейтинг сообщения: 0
Блин!
У мня тоже старый комп(под кроватью).
Я вот, не могу написать прогу, и изготовить устройство - плата расширения , Осцилограф.
А какая замечательная вешь! Пусь даже ея можно былобы и купить!!!
Но не как за новый осцил!
4-канал , с памятью и тд. Полное меню!
И никто не сделал?!
Такую то штуку, вот ябы купил. А 20т.р, чето както накладно выкладывать. За маленький этранчик и примитвные возможности.
А генератор? Спектроанализатор.

А так вобще я на старом компе телевизор смотрю и радио слушаю.
Жаль что монитор далеко не отведёшь. Комп под кроватью, а монитор на стенку, поближе к потолку подвесить хотся... сетевой монитор, получается.


Вернуться наверх
 
Не в сети
 Заголовок сообщения:
СообщениеДобавлено: Чт фев 28, 2008 11:51:27 
Первый раз сказал Мяу!
Аватар пользователя

Зарегистрирован: Вс дек 16, 2007 23:31:34
Сообщений: 29
Откуда: Павл0дар
Рейтинг сообщения: 0
у меня Идея была, для ФАйл-сервера,
то есть собираем винты втыкаем на живенькую машину, и пущай себе пашет.
пульт для управления винампом
архивчик
http://ifolder.ru/5530425
вот ссылка
и клавы не надо, а еси понадобится, аж вобрез.. USB то будет =)


Вернуться наверх
 
Не в сети
 Заголовок сообщения:
СообщениеДобавлено: Чт фев 28, 2008 12:50:06 
Первый раз сказал Мяу!
Аватар пользователя

Зарегистрирован: Сб май 20, 2006 12:27:30
Сообщений: 23
Откуда: Украина
Рейтинг сообщения: 0
А что нужно чтобы комп вообще без видяхи запустить, может ИЖЕПЭ слот какието перемычки поставить?
Или задача не реализуемая?

есть комп без видяхи(сгорела)

_________________
Никогда не бойся делать то, что ты не умеешь. Помни, ковчег был построен
любителем. Профессионалы построили «Титаник».


Вернуться наверх
 
Не в сети
 Заголовок сообщения:
СообщениеДобавлено: Чт фев 28, 2008 22:57:50 
Прорезались зубы

Зарегистрирован: Пт ноя 16, 2007 13:52:44
Сообщений: 231
Откуда: Рига, Латвия
Рейтинг сообщения: 0
Что бы комп без видяхи запустить - надо заити в БИОС и отключить реакцию на ошибки. Обычно это в основных настроиках - там можно отключить : реагировать на все осхибки, не реагировать на отс.клавы, не реагировать вообще на ошибки перефирии.
:)
Пищщать он конечно будет что нету видюхи, но продолжит грузится далее :)
И к сожанию может быть не у всех компов так.. Тогда ищем любую задрипаную видео карту.. :)


Вернуться наверх
 
Не в сети
 Заголовок сообщения:
СообщениеДобавлено: Вт мар 04, 2008 14:53:02 
Друг Кота
Аватар пользователя

Карма: 12
Рейтинг сообщений: 207
Зарегистрирован: Вс июл 23, 2006 01:32:05
Сообщений: 3268
Откуда: г.Москва
Рейтинг сообщения: 0
Медали: 1
Получил миской по аватаре (1)
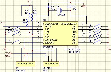
По поводу клавиатуры. Вот схема и прошивка эмулятора клавиатуры для Winamp на PIC контроллере.


Вложения:
KEYB_WMP.asm [5 KiB]
Скачиваний: 534
KEYB_EMU1.JPG [35.98 KiB]
Скачиваний: 880

_________________
R3Dio 73!
Вернуться наверх
 
Не в сети
 Заголовок сообщения:
СообщениеДобавлено: Вт мар 18, 2008 18:10:05 
Родился

Зарегистрирован: Вт мар 18, 2008 16:00:44
Сообщений: 15
Откуда: Меловое Луганской области
Рейтинг сообщения: 0
А у меня тоже есть идейка. Но не получается. Сразу оговорю что у меня есть: материнка HP компьютера с 486DX4 процессором, CD-ROM GCD-R580B (GoldStar 8-x), маленький винчестер(43 МВ) с DOS 6.22, три штуки ISA звуковые карты, магнитофон Маяк-233. Вот. Теперь идея: сделать МР3 проигрыватель, чтобы загружалась DOS, с ней установленные драйвера звуковой карты, запускался MP3 диск, установленный в CD-ROM и через довольно качественный усилитель Маяка шло воспроизведение. Положительно: весь электронный "чермет" будет при делах. Что не получается:DOS не "видит" CD-ROMа. Скачал специальные драйвера, установил, описание есть и в autoexec.bat и в config.sys, стартует системный файл CD-ROMа и "not found". В итоге нет устройства - диска D. Когда ставлю другой жесткий диск, с Win98, то устройство есть, винамп (настройка на среднее качество) воспроизводит нормально MP3 диск. Но, во-первых, этот винчестер мне нужен для другого дела. Во-вторых, загружается Windows намного дольше, не нужен монитор. Может кто-нибудь подскажет как внедрить в DOS устройство CD-ROM - диск D?


Вложения:
Комментарий к файлу: драйвер CD-ROMа
gol8spd.zip [107.03 KiB]
Скачиваний: 460

_________________
Не учите меня жить, лучше помогите...материально!
Вернуться наверх
 
Не в сети
 Заголовок сообщения:
СообщениеДобавлено: Чт мар 20, 2008 00:59:00 
Мучитель микросхем
Аватар пользователя

Зарегистрирован: Чт ноя 23, 2006 22:47:35
Сообщений: 487
Рейтинг сообщения: 0
Ну так поставь стандартный драйвер от microsoft.
В config.sys пропиши:
device=oakcdrom.sys /D:mscd001

В autoexec.bat:
MSCDEX.EXE /D:mscd001


Вложения:
mscdrom.zip [26.29 KiB]
Скачиваний: 479
Вернуться наверх
 
Показать сообщения за:  Сортировать по:  Вернуться наверх
Начать новую тему Ответить на тему  [ Сообщений: 44 ]  1, ,  

Часовой пояс: UTC + 3 часа


Кто сейчас на форуме

Сейчас этот форум просматривают: нет зарегистрированных пользователей и гости: 14


Вы не можете начинать темы
Вы не можете отвечать на сообщения
Вы не можете редактировать свои сообщения
Вы не можете удалять свои сообщения
Вы не можете добавлять вложения

Найти:
Перейти:  


Powered by phpBB © 2000, 2002, 2005, 2007 phpBB Group
Русская поддержка phpBB
Extended by Karma MOD © 2007—2012 m157y
Extended by Topic Tags MOD © 2012 m157y