Например TDA7294

Форум РадиоКот • Просмотр темы - Ремонт Блока 12В 0,5А
Форум РадиоКот
Здесь можно немножко помяукать :)

Текущее время: Сб ноя 15, 2025 22:47:40

Часовой пояс: UTC + 3 часа


ПРЯМО СЕЙЧАС:



Начать новую тему Ответить на тему  [ Сообщений: 48 ]  1, ,  
Автор Сообщение
Не в сети
 Заголовок сообщения: Ремонт Блока 12В 0,5А
СообщениеДобавлено: Ср окт 01, 2025 16:19:04 
Родился
Аватар пользователя

Зарегистрирован: Ср окт 01, 2025 13:49:09
Сообщений: 10
Рейтинг сообщения: 0
Здравствуйте, подскажите пожалуйста, я решил научиться разбирать электрические схемы, понимать как работать чтобы научиться чинить разные приборы, и решил потренироваться на блоке питания, перед этим я изучил элементную базу, но не в совершенстве, а так, базово, как элементы работают по отдельности, но нигде не нашёл видосов про то, как они работают в паре с другими элементами, какие там нюансы и подводные камни. Смотрел видосы в ютубе, на калале "диодов нет". История болезни блока : вскрытие показало вздутые кондеры, думал на этом все, поменял и готово, но тут все гораздо инереснее, был в обрыве резистор на входе, ну ладно, поменял. У меня тогда не было лампочки, я на страх и риск все делал, положил плату на пол, подношу щупы чтобы замерить напряжение и как бахнуло, я так понимаю потому что около ковра был, и когда поносил щупы статика как-то повлияла, я даже не успех коснуться щупами чего-либо, проверил потом вроде ещё и транзистор вылетел 13003,сменил, потом глаза стали убегать, я решил начертить схему, я её потом скину, и хотел узнать, какие диоды стоят, быстрые или обычные, пока выпивал обнаружил что там был один стабилитрон, который ушёл в кз и диод, который шунтирован резистором (кстати зачем?) тоже в кз. Я их поменял, ну и на всякий поменял другой рабочий диод, чтобы все одинаковые были, запустил
Меряю напряжение на резисторах которые идут на базу, чтобы понять какое напряжение туда доходит ( хотя я не знаю какое должно, интересно было то, что когда я ставил красный щуп на конец резисторов а чёрный на минус мультиметр показал 0 вольт постоянки. А когда я черным до плюса дотронулся он показал минус 210 вольт
Меня смутило то, что во первых я вроде как измеряю напряжение на одном потенциале, а не между двумя и то, что значение с минусом. Но минус я попытался объяснить тем, что на базу доходит меньше напряжение и относительно неё на плюсе потенциал больше а по воводу того, что на одном потенциале не понял прикола. На стабилетроне который рассчитан на 6,2 вольта почему-то 0,7 вольт, ну я так понимаю это напряжение идёт для открытия базы транзистора, но почему тогда не 6 вольт? Почему поставили стабилитрон не на 1 вольт скажем,
Короче на базе 0,7 вольта, на коллектор эмиттере 200 вольт, и лампочка все время горит, ну она у меня светодиодная, маломощная, думаю ещё где-то кз есть, напряжения на выходе нет. А шимка act30bht.. Я посмотрел даташит, у неё первля нога плюс 6 вольт (скорее для неё стабилитрон) вторая минус третья вывод
И я меряю, питание до неё не доходит, кондеры проверил на тестере компонентов 1,8 ЕСР, вроде норм и 22 мкФ
Но не знаю, на них нету напряжения.
Помогите пожалуйста прочитать схему, что куда идёт, до меня не доходит назначение элементов некоторых, буду искать ещё, но вдруг тут напишут

_________________
"И познаете истину, и истина сделает вас свободными." — Ин 8:32


Вернуться наверх
 
Не в сети
 Заголовок сообщения: Re: Ремнот Блока 12В 0,5А
СообщениеДобавлено: Ср окт 01, 2025 21:49:01 
Говорящий с текстолитом

Карма: 18
Рейтинг сообщений: 498
Зарегистрирован: Сб дек 14, 2013 16:11:55
Сообщений: 1696
Рейтинг сообщения: 0
прежде чем влетать с ноги в импульсные схемы, тем более в "горячую" часть, начни с чего-нибудь попроще - железный трансформатор и линейные стабилизаторы.
поверь, от произвольного тыканья щупами по плате, знаний и опыта у тебя не прибавится, а вот здоровья может поубавиться - осколки транзисторов и корпусов конденсаторов, глаза повредят запросто.


Вернуться наверх
 
Не в сети
 Заголовок сообщения: Re: Ремнот Блока 12В 0,5А
СообщениеДобавлено: Ср окт 01, 2025 23:59:15 
Друг Кота

Карма: 46
Рейтинг сообщений: -14
Зарегистрирован: Вт фев 21, 2012 13:51:55
Сообщений: 5142
Откуда: Начинающий
Рейтинг сообщения: 0
Здравствуйте, ... я решил научиться разбирать электрические схемы, понимать .. чтобы научиться чинить разные приборы ..

Это пoxвально !

Xopoшая мотивация и xopoшее стремление.

:solder:


.. я изучил элементную базу, но не в совершенстве, а так, базово, как элементы работают по отдельности
, но нигде не нашёл видосов про то, как они работают в паре с другими элементами ..

A также в трио, в квартете , в квинтете и т.п.

Добрый совет : попробуйте окромя смотрения/слушания "видосов"
почитать "книгосы"
- не обязательно сложные для инженеров
, а так , базово
, про то, как элементы соединяют в электрические цепи, сначала простенькие, например источник напряженияV численно равного "U" в паре с лампочкой накаливания у которой сопротивление численно равно "R" paботают в одной цепи..
Потом чуть чуть посложнее цепь, где три элемента..
Потом разветвляющиеся на несколько ветвей цепи ..
А там мож даже про камрада Кирхгофа прочитаете ..

Ну то есть коллега правильно советует идти от простого к сложному, потому как если начать со сложного и облажаться, то есть вариант получить стойкое отвращение к знаниям.

Ну а схему как нарисуете - выкладывайте - добрые люди помогут прочитать.

_________________
< виртуальная "кнопочка" >--( WWW ) <- Убедительная просьба интересующимся старыми компьютерами типа РК86 - не пишите в теме в барахолке, пишите Ваши вопросы в ( лс ) пожалуйста


Вернуться наверх
 
Не в сети
 Заголовок сообщения: Re: Ремнот Блока 12В 0,5А
СообщениеДобавлено: Чт окт 02, 2025 00:53:40 
Родился
Аватар пользователя

Зарегистрирован: Ср окт 01, 2025 13:49:09
Сообщений: 10
Рейтинг сообщения: 0
Цитата начни с чего-нибудь попроще
Так линейное не сложное, трансформатор понижает, дальше диодный мост, фильтры и все такое а так я стараюсь обосновать тыки, напримел было интересно, какое напряжение доходит до базы после рещисторов на 3 МОм, потом понял что походу база питается от стабилитрона, но до неё доходит 0,7 вольт, видимо падение на резисторе 160 Ом, других объяснений нет. Потом на шимке глянул, напряжения нет, на кондерах которые рядом с ней стоят, и питают тоже нет. Саму шимку выпивал и тестером компонентов проверял, показывает что-то типа транзистора, ну я подумал работает. А если накрылась шимка я думал с ардуинки подавать сигнал нужной частоты, чтобы понять, только ли в шимке было дело, а если бы не получилось с ардуинки, то с другой микросхемы, я бы что-то придумал, мне главное принцип работы понять, что происходит, как течёт ток, в таких схемах, и все остальное про что умалчивают. Не знаю, правильно ли я вставил фото схемы, я пытался на форуме найти как это делать, не нашёл, и цитату у меня тоже не получилось сделать как у вас, но это завтра поищу, а пока так
А насчёт книг, я читал занимательная электроника или что-то такое и там две крайности, либо объясняют что такое резистор, либо собирают схемы на компараторах, а где промежуточный этап. Ещё я понял что (прочитав обучалку форума, что надо смотреть материал не в общем, а по нужной теме что-то читать, пока я буду искать может тут ответят быстрее, или понятнее.
Ну вот например как я понимаю схему : сигнал идёт через резисторы на транзистор чтобы его приоткрыть, там стоит снайберная цепочка, это хорошо, защита от выбросов катушки есть, а потом походу самозапитом от катушки идёт ток к транзистору, он открыт всегда, но шимка даёт команды когда открываться, и он работает. Стабилитроны для питания шимки и походу транзистора, а два диода, и остальные кондеры мне непонятно для чего. ( ну мост, вариатор, фильтр это понятно, у всех такое есть)
Там кстати, какой-то необычный кондер стоит, соединяющий первичку и вторичку, вроде от помех

https://img.radiokot.ru/files/161542/3umsa5ei4l.jpg

_________________
"И познаете истину, и истина сделает вас свободными." — Ин 8:32


Вернуться наверх
 
Эиком - электронные компоненты и радиодетали
Не в сети
 Заголовок сообщения: Re: Ремнот Блока 12В 0,5А
СообщениеДобавлено: Чт окт 02, 2025 03:24:49 
Друг Кота

Карма: 46
Рейтинг сообщений: -14
Зарегистрирован: Вт фев 21, 2012 13:51:55
Сообщений: 5142
Откуда: Начинающий
Рейтинг сообщения: 0
Cxeму у Вас получилось загрузить на форум - с этим норм.
Потом потихоньку научитесь обрамлять "тэгами" и "preview" , чтоб не полноразмерное в тему.

Интереснее другое - попытайтесь стрелочками ( вдоль проводников и элементов цепей ) изобразить как на загруженной Вами схеме проходят постоянная составляющая тока и пульсирующая, коммутируемая транзистором . :roll:

_________________
< виртуальная "кнопочка" >--( WWW ) <- Убедительная просьба интересующимся старыми компьютерами типа РК86 - не пишите в теме в барахолке, пишите Ваши вопросы в ( лс ) пожалуйста


Вернуться наверх
 
Не в сети
 Заголовок сообщения: Re: Ремнот Блока 12В 0,5А
СообщениеДобавлено: Чт окт 02, 2025 04:25:19 
Друг Кота
Аватар пользователя

Карма: 197
Рейтинг сообщений: 8571
Зарегистрирован: Пн ноя 30, 2009 03:00:01
Сообщений: 42929
Откуда: Нерезиновая
Рейтинг сообщения: 0
petrenko писал(а):
Потом потихоньку научитесь обрамлять "тэгами" и "preview" , чтоб не полноразмерное в тему.

Что вы человека пугаете всякими "термИнами"! :facepalm: На хостинге img.radiokot.ru не нужно знать ни про какие "тэги" и "превьюверы", там нужно только нажать нужные кнопочки на экране и на мышке.

эы.. Разбираться в схеме, нарисованной вверх ногами- то ещё "развлечение".. :))

Изображение

А что это за деталька с названием ACT30BHT 65kHz ?

https://cdn.promelec.ru/upload/datasheet/f/9/ACT30.pdf
ACT30BHT, ШИМ-контроллер 65кГц


Вернуться наверх
 
Не в сети
 Заголовок сообщения: Re: Ремнот Блока 12В 0,5А
СообщениеДобавлено: Чт окт 02, 2025 11:19:13 
Друг Кота
Аватар пользователя

Карма: 54
Рейтинг сообщений: 664
Зарегистрирован: Вт сен 25, 2012 23:13:41
Сообщений: 5266
Откуда: г.Дзержинск Нижегородской обл.
Рейтинг сообщения: 0
...было интересно, какое напряжение доходит до базы после рещисторов на 3 МОм, потом понял что походу база питается от стабилитрона, но до неё доходит 0,7 вольт, видимо падение на резисторе 160 Ом, других объяснений нет.
Это очень плохо! :facepalm:
Вся Электроника базируется на законе Ома и двух правилах Кирхгофа (последние в школе не проходят). Отсюда и танцуйте. Нарисуйте упрощённую схему, обозначьте на ней пути тока и сделайте необходимые вычисления. Затем проверьте их на практике. В случае несовпадения попытайтесь самостоятельно выявить причину.

P.s. Тут на форуме имеется тема о самостоятельном изучении Электроники. Почитайте её. Может кое-что для Вас прояснится.

_________________
Спасение утопающих дело рук самих утопающих.


Вернуться наверх
 
Не в сети
 Заголовок сообщения: Re: Ремнот Блока 12В 0,5А
СообщениеДобавлено: Чт окт 02, 2025 20:12:57 
Родился
Аватар пользователя

Зарегистрирован: Ср окт 01, 2025 13:49:09
Сообщений: 10
Рейтинг сообщения: 0
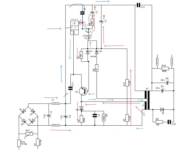
Я вот попробовал нарисовать стрелочками, синие это минус, красные плюс, зеленые это сигнал с шимки
только до меня не доходит как все таки шимка получает питание, минус приходит на анод, плюс на катод, и эта же полярность должна и выходить только стабильная, (6.2 в нашем случае) допустим стабилитрон открылся и это фиксированное напряжение дошло до транзистора, через резистор упало
только нормально ли так? по сути для открытия транзистора и надо 0,7 вольт, но человек писал, что это очень плохо
какое вообще должно быть напряжение на транзисторе? ну ладно, возвращаемся к стабилитрону, он открылся и минус поступает на плюс шимки, что-то странное
как она получает питание. еще мне непонятна функция диодов, они ультра быстрые, могу предположить что для защиты от обратных выбросов катушки, но пока не осознал если так и есть, как они работают тогда , если пойдет минус там где должен идти плюс, то диоды не откроются, но шунтирующий резистор пропустит на базу и транзистор закроется, что-то тут не то
я там нарисовал стрелочки под углом это у меня вопрос, течет ли туда ток того потенциала, цветом которого изображена стрелочка?
кстати, зачем на диоде 6 резистор 47 ом, чтобы какой-нибудь всплеск тока ограничить? в общем вопросов по схеме хватает вплоть от ,,куда ток телеч,, до ,,зачем здесь этот элемент,, пойду пока проверю кондеры, а то что-то мне не нравится что на них нет напряжения, если оно не появится, гляну цепь , может резистор в обрыве, простите что поздно отвечаю, учеба немного мешает, отвлекаюсь на курсовые (((
Изображение

_________________
"И познаете истину, и истина сделает вас свободными." — Ин 8:32


Вернуться наверх
 
Не в сети
 Заголовок сообщения: Re: Ремнот Блока 12В 0,5А
СообщениеДобавлено: Чт окт 02, 2025 20:45:37 
Мучитель микросхем
Аватар пользователя

Карма: 1
Рейтинг сообщений: 54
Зарегистрирован: Пт авг 26, 2016 07:02:30
Сообщений: 420
Откуда: Симферополь
Рейтинг сообщения: 0
Это не простая ШИМка, да и капризная, и мало надёжная. В своё время в комповом БП такая в дежурке тоже вышла из строя, по советам на другом форуме заменил с доработками на ТОР20х и больше тот БП в ремонт не возвращался.


Вернуться наверх
 
Не в сети
 Заголовок сообщения: Re: Ремнот Блока 12В 0,5А
СообщениеДобавлено: Чт окт 02, 2025 21:23:33 
Держит паяльник хвостом
Аватар пользователя

Карма: 1
Рейтинг сообщений: 154
Зарегистрирован: Ср окт 04, 2017 20:47:40
Сообщений: 973
Рейтинг сообщения: 0
НЕ_ОТ_МИРА_СЕГО, вот вам очень (на все 105% :) ) правильное напоминание -
Николай_С писал(а):
Вся Электроника базируется на законе Ома и двух правилах Кирхгофа ...
Но увы, увы, увы и к великому сожалению, совершенно необходимо (как бы банально это не звучало) умение перечисленным пользоваться. Понятно что вы овладели пока только некими эл. терминами и обрывками ХЗ чего-то внутри сознания. Но познание электроники понтами типа: основы работы эл.элементов и последовательная логика их работы - это не для нас, а только для школьников младших классов и мы прям (чего уж там мелочиться) сразу переходим к постройке синхрофазотронов. :))
НЕ_ОТ_МИРА_СЕГО писал(а):
А насчёт книг, я читал занимательная электроника или что-то такое и там две крайности, либо объясняют что такое резистор, либо собирают схемы на компараторах, а где промежуточный этап.
А "промежуточный этапом" можно считать умение построения логических умозаключений на основе того, что вы прочитали и главное ПОНЯЛИ до этого.
Т.е. могу только повторить - уверен, что у вас знаний вполне достаточно, а вот с применением оных явная проблема.
Могу ещё только аллегорией: таблица умножения (пусть) это некое правило. Но поняв его, уже знаешь, что это не просто цифИрь (например) 2х5, а что это деяние, где ты (например) украл (ну ладно - одолжил :) ) у соседа из курятника ажно 5 раз по 2 яйца или 5 яиц, но дважды. :))
Так что начать вам надо с основ схемотехники и попервУ рассмотрение работы более простой схемы, т.к. вы явно путаетесь даже в мелочах. Можно и по другому, т.е. разложить вам по данной схеме всё по полочкам, но это будет просто шпаргалка, которая вам не даст возможности научиться понять работу и ремонтировать чего-то другое.


Вернуться наверх
 
Не в сети
 Заголовок сообщения: Re: Ремнот Блока 12В 0,5А
СообщениеДобавлено: Чт окт 02, 2025 21:34:29 
Родился
Аватар пользователя

Зарегистрирован: Ср окт 01, 2025 13:49:09
Сообщений: 10
Рейтинг сообщения: 0
Ого, спасибо, только у меня точно не будет такой шимки чтобы заменить, но думаю можно взять любую и собрать обвязку для нее и подать отдельно

Да, вы правы (простите в телефоне была кнопка ответить с цитатой, на пк не нашел, поэтому пишу через энтер) да я пока не умею понимать схемы, и я гуглил книги про схемотехнику, но то, что я хотел найти, не нашел, пожалуйста, подскажите книгу, которая вам лично помогла, кто на опыте, я вот сяду и буду ее читать, но с этим блоком я хочу разобраться, дело принципа, в планах повысить мощность, но для этого нужно отремонтировать и понять как он работает, думаю поставить обратную связь, но вряд ли это случится так скоро. Буду очень благодарен за помощь, впрочем как и сйчас

(когда отправил сообщение появилась кнопка цитата, видимо сайт завис не прогружал)

_________________
"И познаете истину, и истина сделает вас свободными." — Ин 8:32


Вернуться наверх
 
Не в сети
 Заголовок сообщения: Re: Ремнот Блока 12В 0,5А
СообщениеДобавлено: Чт окт 02, 2025 22:48:34 
Друг Кота
Аватар пользователя

Карма: 54
Рейтинг сообщений: 664
Зарегистрирован: Вт сен 25, 2012 23:13:41
Сообщений: 5266
Откуда: г.Дзержинск Нижегородской обл.
Рейтинг сообщения: 0
...пожалуйста, подскажите книгу, которая вам лично помогла, кто на опыте, я вот сяду и буду ее читать
Отложите этот блок на некоторое время и начинайте изучать Хоровиц П., Хилл У. "Искусство схемотехники". Аж в двух томах. С этой книги многие начинали свой путь в Электронику, а лично мне помог "в неё въехать" Нижегородский политехнический институт. :)

_________________
Спасение утопающих дело рук самих утопающих.


Вернуться наверх
 
Не в сети
 Заголовок сообщения: Re: Ремнот Блока 12В 0,5А
СообщениеДобавлено: Чт окт 02, 2025 22:55:04 
Друг Кота
Аватар пользователя

Карма: 197
Рейтинг сообщений: 8571
Зарегистрирован: Пн ноя 30, 2009 03:00:01
Сообщений: 42929
Откуда: Нерезиновая
Рейтинг сообщения: 0
Николай_С писал(а):
"Искусство схемотехники". Аж в двух томах. С этой книги многие начинали свой путь в Электронику.
и, многие ими же и заканчивали.. У многих наших авторов, то же самое, изложено проще.

зы.. Вообще-то там ТРИ тома..
Изображение
https://upload.wikimedia.org/wikipedia/ ... kcover.jpg
https://ru.wikipedia.org/wiki/%D0%98%D1 ... 0%BA%D0%B8


Вернуться наверх
 
Не в сети
 Заголовок сообщения: Re: Ремнот Блока 12В 0,5А
СообщениеДобавлено: Чт окт 02, 2025 22:58:57 
Друг Кота
Аватар пользователя

Карма: 54
Рейтинг сообщений: 664
Зарегистрирован: Вт сен 25, 2012 23:13:41
Сообщений: 5266
Откуда: г.Дзержинск Нижегородской обл.
Рейтинг сообщения: 0
Вообще-то там ТРИ тома.
Если честно, я их не читал. Я начинал свой путь с книжки "В помощь радиолюбителю" 1966 г издания. Этого вполне хватило чтобы выбрать профессию на всю жизнь.

_________________
Спасение утопающих дело рук самих утопающих.


Вернуться наверх
 
Не в сети
 Заголовок сообщения: Re: Ремнот Блока 12В 0,5А
СообщениеДобавлено: Чт окт 02, 2025 23:36:04 
Держит паяльник хвостом
Аватар пользователя

Карма: 1
Рейтинг сообщений: 154
Зарегистрирован: Ср окт 04, 2017 20:47:40
Сообщений: 973
Рейтинг сообщения: 0
НЕ_ОТ_МИРА_СЕГО писал(а):
простите в телефоне была кнопка ответить с цитатой, на пк не нашел, поэтому пишу через энтер
На ПК внизу всего топика есть кнопка "Ответить". При её нажатии получаете поле ответа и ниже в отдельном окне все предыдущие сообщения, из которых внутри каждого поста можете отметить любой кусок текста и нажать "цитата" вверху того же сообщения. Всё, этот отмеченный кусочек текста встанет как цитата её автора в поле вашего ответа.
Насчёт книг - лучше чем уже ответили и добавить, я не смогу подсказать, т.к. там всё верно и повторю - вам нужно работать с вашей логикой применения того, что вы без сомнения знаете.
Гляньте в тутошнюю вашу личку.
Николай_С писал(а):
Я начинал свой путь с книжки "В помощь радиолюбителю" 1966 г издания
Правда я чуток раньше, но начало похожее - :)) :beer:


Вернуться наверх
 
Не в сети
 Заголовок сообщения: Re: Ремнот Блока 12В 0,5А
СообщениеДобавлено: Пт окт 03, 2025 15:40:26 
Друг Кота
Аватар пользователя

Карма: 116
Рейтинг сообщений: 4501
Зарегистрирован: Пт мар 30, 2012 05:17:29
Сообщений: 15893
Откуда: Екатеринбург
Рейтинг сообщения: 0
Вообще-то там ТРИ тома.
Зависит от года издания. Когда-то было два тома.

_________________
И хрюкотали зелюки,
Как мюмзики в мове.


Вернуться наверх
 
Не в сети
 Заголовок сообщения: Re: Ремонт Блока 12В 0,5А
СообщениеДобавлено: Пт окт 03, 2025 21:08:40 
Сверлит текстолит когтями
Аватар пользователя

Карма: 6
Рейтинг сообщений: 213
Зарегистрирован: Пн ноя 08, 2021 13:12:57
Сообщений: 1162
Откуда: 58С 58В
Рейтинг сообщения: 0
НЕ_ОТ_МИРА_СЕГО,
https://sunduk.radiokot.ru/view/?id=1652891641
Более практичная, с ссылками на упомянутую выше (Хоровиц П.....) :roll:

_________________
Свежий взгляд из прошлого тысячелетия.


Вернуться наверх
 
Не в сети
 Заголовок сообщения: Re: Ремнот Блока 12В 0,5А
СообщениеДобавлено: Сб окт 04, 2025 01:48:16 
Друг Кота

Карма: 46
Рейтинг сообщений: -14
Зарегистрирован: Вт фев 21, 2012 13:51:55
Сообщений: 5142
Откуда: Начинающий
Рейтинг сообщения: 0
Я вот попробовал нарисовать стрелочками, синие это минус, красные плюс, зеленые это сигнал с шимки
..
, учеба немного мешает, отвлекаюсь на курсовые (((
Изображение

Так, хорошо, что есть стрелочки.
Хотя зелёненькую лучше пунктирную, но не обязательно.

Теперь, однако, появился вопрос к диоду d6 ... и к первичной обмотке .. ну ещё немного по мелочам ..
А схема точно нарисована без ошибок ?

Вы, кстати, по какой специальности учитесь ?

_________________
< виртуальная "кнопочка" >--( WWW ) <- Убедительная просьба интересующимся старыми компьютерами типа РК86 - не пишите в теме в барахолке, пишите Ваши вопросы в ( лс ) пожалуйста


Вернуться наверх
 
Не в сети
 Заголовок сообщения: Re: Ремонт Блока 12В 0,5А
СообщениеДобавлено: Сб окт 04, 2025 08:31:51 
Говорящий с текстолитом

Карма: 20
Рейтинг сообщений: 497
Зарегистрирован: Чт авг 10, 2017 20:57:51
Сообщений: 1603
Рейтинг сообщения: 0
petrenko, и что стрелочки дали ТС?

НЕ_ОТ_МИРА_СЕГО

1. Вас уже посоветовали перевернуть схему
АлександрЛ писал(а):
эы.. Разбираться в схеме, нарисованной вверх ногами- то ещё "развлечение"..

- принято GND в нижней части листа. Не в небесах
2. Вам дали ссылку на документацию ИС. Читали?
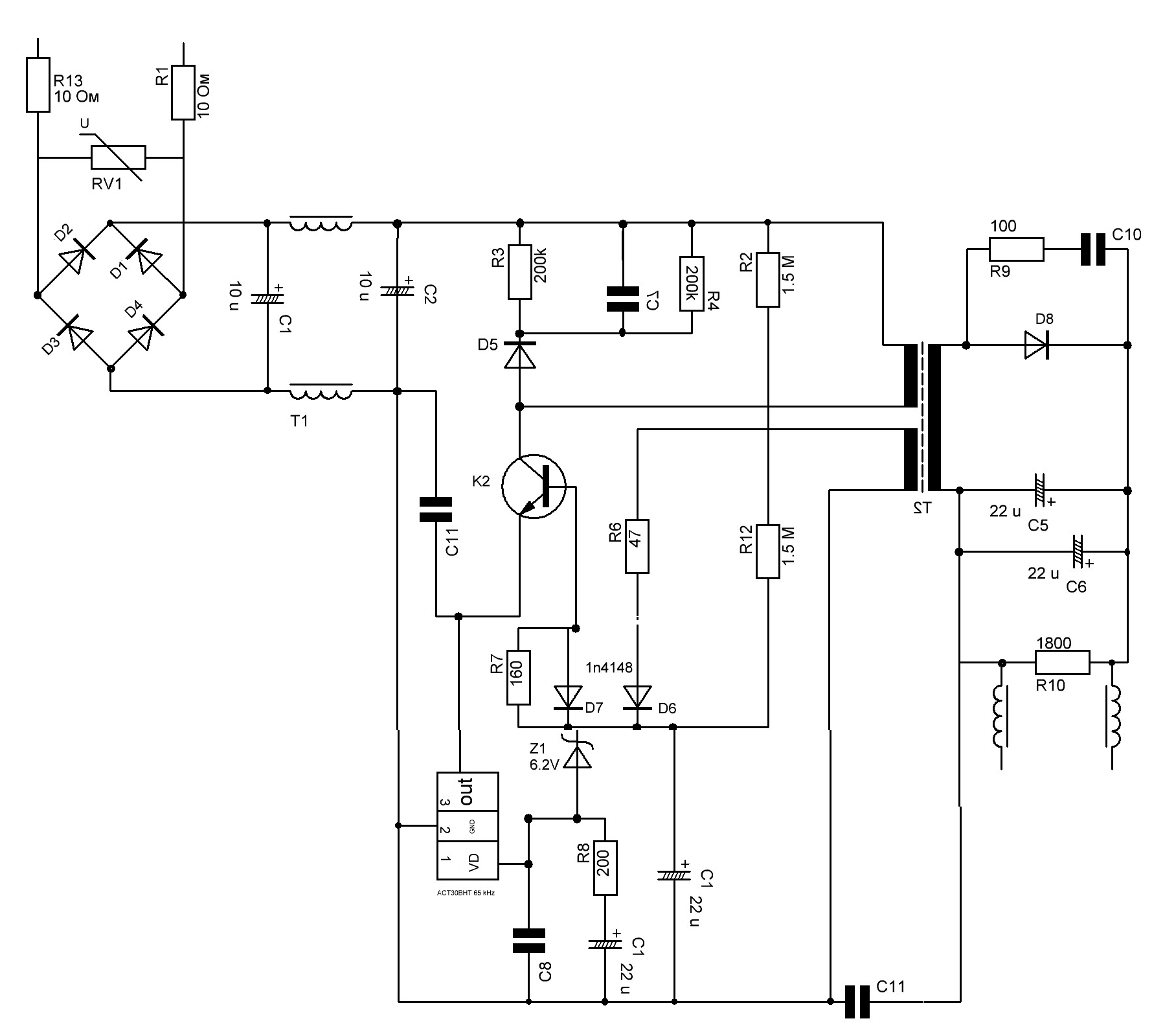
3. Вот как работает ИС
Изображение
1. Включение питание
2. Заряд С1 через R2,R12 до напр. (грубо) 6,2+5 = 11,2V
3. ИС начинает "икать" и постепенно выходить на
4. 5. рабочий режим.

В рабочем режиме на базу транзистора есть напр. около 11 V. Эмиттер транзистора "висить" в воздухе. ИС подключает эмиттер к землю (ШИМ). Резистор R7 ограничивает ток базы до 11,2/160 А = 70mA. Ток через транзистор ограничивается ИС = 400mA.

...... Примерно так
Обозначения по схеме АлександрЛ Изображение

Вложение:
ACT30BHT.png [30.97 KiB]
Скачиваний: 16


Вернуться наверх
 
Не в сети
 Заголовок сообщения: Re: Ремонт Блока 12В 0,5А
СообщениеДобавлено: Сб окт 04, 2025 10:01:42 
Друг Кота
Аватар пользователя

Карма: 54
Рейтинг сообщений: 664
Зарегистрирован: Вт сен 25, 2012 23:13:41
Сообщений: 5266
Откуда: г.Дзержинск Нижегородской обл.
Рейтинг сообщения: 0
Вам дали ссылку на документацию ИС. Читали?
Маловероятно. ТС наверняка сейчас штудирует Хорвица и Хилла, ему теперь не до даташитов. :)
Кстати, в даташите приведена типовая схема включения этой ИМС и она несколько отличается от приведённой тут. Для правильного понимания работы схемы рекомендую пользоваться типовой.

_________________
Спасение утопающих дело рук самих утопающих.


Вернуться наверх
 
Показать сообщения за:  Сортировать по:  Вернуться наверх
Начать новую тему Ответить на тему  [ Сообщений: 48 ]  1, ,  

Часовой пояс: UTC + 3 часа


Кто сейчас на форуме

Сейчас этот форум просматривают: нет зарегистрированных пользователей и гости: 39


Вы не можете начинать темы
Вы не можете отвечать на сообщения
Вы не можете редактировать свои сообщения
Вы не можете удалять свои сообщения
Вы не можете добавлять вложения

Найти:
Перейти:  


Powered by phpBB © 2000, 2002, 2005, 2007 phpBB Group
Русская поддержка phpBB
Extended by Karma MOD © 2007—2012 m157y
Extended by Topic Tags MOD © 2012 m157y