Например TDA7294

Форум РадиоКот • Просмотр темы - Индикатор входного напряжения
Форум РадиоКот
Здесь можно немножко помяукать :)

Текущее время: Сб янв 31, 2026 07:37:37

Часовой пояс: UTC + 3 часа


ПРЯМО СЕЙЧАС:



Начать новую тему Ответить на тему  [ Сообщений: 18 ] 
Автор Сообщение
Не в сети
 Заголовок сообщения: Индикатор входного напряжения
СообщениеДобавлено: Вс мар 02, 2025 23:55:55 
Родился

Зарегистрирован: Вс мар 02, 2025 23:40:08
Сообщений: 17
Рейтинг сообщения: 0
Здравствуйте, Гуру схемотехники!
Помогите, пожалуйста, состряпать схему.
На входе может быть только два питания: 5 Вольт или 9.
RGB-светодиод должен гореть красным в первом случае и зелёным во втором.
Заранее благодарен!


Вернуться наверх
 
Не в сети
 Заголовок сообщения: Re: Индикатор входного напряжения
СообщениеДобавлено: Пн мар 03, 2025 11:07:40 
Друг Кота
Аватар пользователя

Карма: 59
Рейтинг сообщений: 686
Зарегистрирован: Вт сен 25, 2012 23:13:41
Сообщений: 5589
Откуда: г.Дзержинск Нижегородской обл.
Рейтинг сообщения: 0
Такой вариант, например:
Изображение В симуляторе можно с ней поиграться, задавая переменным резистором входное напряжение.

_________________
Спасение утопающих дело рук самих утопающих.


Вернуться наверх
 
Не в сети
 Заголовок сообщения: Re: Индикатор входного напряжения
СообщениеДобавлено: Пн мар 03, 2025 16:25:45 
Родился

Зарегистрирован: Вс мар 02, 2025 23:40:08
Сообщений: 17
Рейтинг сообщения: 0
У светодиодов либо общий анод, либо общий катод. Без общего я светодиодных сборок не видел


Вернуться наверх
 
Не в сети
 Заголовок сообщения: Re: Индикатор входного напряжения
СообщениеДобавлено: Пн мар 03, 2025 16:42:11 
Друг Кота
Аватар пользователя

Карма: 59
Рейтинг сообщений: 686
Зарегистрирован: Вт сен 25, 2012 23:13:41
Сообщений: 5589
Откуда: г.Дзержинск Нижегородской обл.
Рейтинг сообщения: 0
Без общего я светодиодных сборок не видел
Показываю:
СпойлерИзображение

Если Вы чего-то не видели, это не означает что оно не существует.

У светодиодов либо общий анод, либо общий катод.
В исходном ТЗ об этом ничего не сказано.
Что ещё Вы "забыли" там упомянуть? Наверняка питание схемы индикации должно осуществляться от измеряемой линии. В приведённой мной схеме это не так.

_________________
Спасение утопающих дело рук самих утопающих.


Последний раз редактировалось Николай_С Пн мар 03, 2025 17:00:30, всего редактировалось 1 раз.

Вернуться наверх
 
Эиком - электронные компоненты и радиодетали
Не в сети
 Заголовок сообщения: Re: Индикатор входного напряжения
СообщениеДобавлено: Пн мар 03, 2025 16:58:34 
Первый раз сказал Мяу!

Зарегистрирован: Ср янв 22, 2025 13:53:28
Сообщений: 21
Рейтинг сообщения: 0
Как пример
Вложение:
Инд.GIF [8.98 KiB]
Скачиваний: 53


Вернуться наверх
 
Не в сети
 Заголовок сообщения: Re: Индикатор входного напряжения
СообщениеДобавлено: Пн мар 03, 2025 20:52:32 
Родился

Зарегистрирован: Вс мар 02, 2025 23:40:08
Сообщений: 17
Рейтинг сообщения: 0
Наверное я действительно плохо объяснил. Задача в том, чтобы контролировать питание идущее по usb-c на устройство.
Если подключить обычный зарядник от телефона, то будет поступать 5в. Это - плохо. Надо зажечь красный светодиод.
Если подключить зарядник с быстрой зарядкой, то у меня на схему приходит 9 вольт. Это - хорошо! Надо зажечь зелёный.
Светодиод с общим катодом или анодом. Либо двухвыводной с противофазным включением светодиодов, что, как я думаю, хуже в плане схемотехники.
А контроль нужен затем, что пользователей у устройства много и они постоянно меняются.
Извините, что плохо объяснил вначале


Вернуться наверх
 
Не в сети
 Заголовок сообщения: Re: Индикатор входного напряжения
СообщениеДобавлено: Пн мар 03, 2025 21:17:15 
Друг Кота
Аватар пользователя

Карма: 59
Рейтинг сообщений: 2237
Зарегистрирован: Чт янв 26, 2012 16:44:29
Сообщений: 19795
Откуда: Таксимо
Рейтинг сообщения: 0
Это у тебя в самом устройстве схема будет? А что за устройство такое интересное? Смартфоны планшеты например умеют показывать быстрая или обычная зарядка идет

Добавлено after 7 minutes 37 seconds:
Два стабилитрона два резистора и маленький полевичек n канальный

_________________
Мои поставщики запчастей с отличной репутацией
texnomag.ru
radioremont.com
pl-1.org
4ip.info
elitan.ru


Вернуться наверх
 
Не в сети
 Заголовок сообщения: Re: Индикатор входного напряжения
СообщениеДобавлено: Пн мар 03, 2025 21:24:31 
Друг Кота
Аватар пользователя

Карма: 197
Рейтинг сообщений: 8618
Зарегистрирован: Пн ноя 30, 2009 03:00:01
Сообщений: 43344
Откуда: Нерезиновая
Рейтинг сообщения: 0
burger-ham писал(а):
Задача в том, чтобы контролировать питание идущее по usb-c на устройство.
Если подключить обычный зарядник от телефона, то будет поступать 5в. Это - плохо. Надо зажечь красный светодиод.
Если подключить зарядник с быстрой зарядкой, то у меня на схему приходит 9 вольт. Это - хорошо!

Гораздо проще, да, скорее всего и дешевле, купить то, что нужно-
https://aliexpress.ru/item/1005005467118138.html
https://aliexpress.ru/item/1005003307497157.html
https://aliexpress.ru/item/1005008342045607.html
https://aliexpress.ru/item/1005007499145694.html
https://aliexpress.ru/item/1005007519788256.html
У меня вот такой:
https://aliexpress.ru/item/1005007139461201.html
Показывает напряжение, ток и "количество электричества" поступившее на аккумулятор, а так же- время зарядки.


Вернуться наверх
 
Не в сети
 Заголовок сообщения: Re: Индикатор входного напряжения
СообщениеДобавлено: Вт мар 04, 2025 10:13:08 
Родился

Зарегистрирован: Вс мар 02, 2025 23:40:08
Сообщений: 17
Рейтинг сообщения: 0
Это у тебя в самом устройстве схема будет? А что за устройство такое интересное? Смартфоны планшеты например умеют показывать быстрая или обычная зарядка идет

Это медицинский прибор ещё советского происхождения

Добавлено after 7 minutes 37 seconds:
Два стабилитрона два резистора и маленький полевичек n канальный

Вот бы схемку...

Добавлено after 4 minutes 36 seconds:
burger-ham писал(а):
Задача в том, чтобы контролировать питание идущее по usb-c на устройство.
Если подключить обычный зарядник от телефона, то будет поступать 5в. Это - плохо. Надо зажечь красный светодиод.
Если подключить зарядник с быстрой зарядкой, то у меня на схему приходит 9 вольт. Это - хорошо!

Гораздо проще, да, скорее всего и дешевле, купить то, что нужно-
https://aliexpress.ru/item/1005005467118138.html
https://aliexpress.ru/item/1005003307497157.html
https://aliexpress.ru/item/1005008342045607.html
https://aliexpress.ru/item/1005007499145694.html
https://aliexpress.ru/item/1005007519788256.html
У меня вот такой:
https://aliexpress.ru/item/1005007139461201.html
Показывает напряжение, ток и "количество электричества" поступившее на аккумулятор, а так же- время зарядки.


Это всё очень хорошо... Но для пользователей это куча непонятной для них информации. Надо либо да, либо нет... В идеале, так чтобы вообще от пяти вольт не работало, а только от девяти. Но красный и зеленый светодиоды - тоже нормальное решение


Вернуться наверх
 
Не в сети
 Заголовок сообщения: Re: Индикатор входного напряжения
СообщениеДобавлено: Вт мар 04, 2025 10:51:06 
Друг Кота
Аватар пользователя

Карма: 59
Рейтинг сообщений: 2237
Зарегистрирован: Чт янв 26, 2012 16:44:29
Сообщений: 19795
Откуда: Таксимо
Рейтинг сообщения: 0
Изображение
Даже один стабилитрон

_________________
Мои поставщики запчастей с отличной репутацией
texnomag.ru
radioremont.com
pl-1.org
4ip.info
elitan.ru


Вернуться наверх
 
Не в сети
 Заголовок сообщения: Re: Индикатор входного напряжения
СообщениеДобавлено: Вт мар 04, 2025 12:03:40 
Друг Кота
Аватар пользователя

Карма: 17
Рейтинг сообщений: 467
Зарегистрирован: Ср ноя 11, 2009 17:19:30
Сообщений: 5618
Откуда: Воронеж
Рейтинг сообщения: 0
burger-ham писал(а):
В идеале, так чтобы вообще от пяти вольт не работало

Это даже ещё проще.
Д1 - светодиод, Д2 стабилитрон примерно на 3,3 - 3,7 Вольт.


Вложения:
Индикатор 9В.png [7.9 KiB]
Скачиваний: 43

_________________
"Привет!" - соврал он.
Вернуться наверх
 
Не в сети
 Заголовок сообщения: Re: Индикатор входного напряжения
СообщениеДобавлено: Вт мар 04, 2025 12:04:10 
Родился

Зарегистрирован: Вс мар 02, 2025 23:40:08
Сообщений: 17
Рейтинг сообщения: 0
Изображение
Даже один стабилитрон

Я понимаю, как же я Вас "достал"... Но нельзя ли доработать схему так, чтобы у светодиодов был либо общий анод, либо общий катод?


Вернуться наверх
 
Не в сети
 Заголовок сообщения: Re: Индикатор входного напряжения
СообщениеДобавлено: Вт мар 04, 2025 12:11:06 
Первый раз сказал Мяу!

Зарегистрирован: Ср янв 22, 2025 13:53:28
Сообщений: 21
Рейтинг сообщения: 0
Вот с общим катодом. Транзистор нужен с низким пороговым напряжением, например IRLML2402.
Вложение:
Инд.GIF [5.56 KiB]
Скачиваний: 48


Вернуться наверх
 
Не в сети
 Заголовок сообщения: Re: Индикатор входного напряжения
СообщениеДобавлено: Вт мар 04, 2025 12:51:51 
Родился

Зарегистрирован: Вс мар 02, 2025 23:40:08
Сообщений: 17
Рейтинг сообщения: 0
Отлично! Спасибо большое. Очень выручили. Могу на пиво денежку кинуть...

Добавлено after 25 minutes 43 seconds:
Вот с общим катодом. Транзистор нужен с низким пороговым напряжением, например IRLML2402.
Вложение:
Инд.GIF

Вопрос по схеме: А когда зеленый загорится красный ведь не погаснет?


Вернуться наверх
 
Не в сети
 Заголовок сообщения: Re: Индикатор входного напряжения
СообщениеДобавлено: Вт мар 04, 2025 13:27:44 
Первый раз сказал Мяу!

Зарегистрирован: Ср янв 22, 2025 13:53:28
Сообщений: 21
Рейтинг сообщения: 0
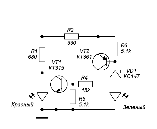
Почему не погаснет? Транзистор откроется и закоротит красный светодиод. Но на самом деле это не очень хорошее решение, когда горит зеленый, токопотребление избыточно велико. Не знаю, на сколько для Вас важно минимизировать количество деталей, но для себя я бы делал по другой схеме. В ней ток тратится только на зажигание какого-то одного светодиода.
Вложение:
Инд2.GIF [5.93 KiB]
Скачиваний: 57


Вернуться наверх
 
Не в сети
 Заголовок сообщения: Re: Индикатор входного напряжения
СообщениеДобавлено: Вт мар 04, 2025 13:43:56 
Друг Кота
Аватар пользователя

Карма: 59
Рейтинг сообщений: 686
Зарегистрирован: Вт сен 25, 2012 23:13:41
Сообщений: 5589
Откуда: г.Дзержинск Нижегородской обл.
Рейтинг сообщения: 0
...нельзя ли доработать схему так, чтобы у светодиодов был либо общий анод, либо общий катод?
Любая изначальная коммутация светодиодов в сборке приводит к усложнению схемы.

_________________
Спасение утопающих дело рук самих утопающих.


Вернуться наверх
 
Не в сети
 Заголовок сообщения: Re: Индикатор входного напряжения
СообщениеДобавлено: Вт мар 04, 2025 13:48:29 
Родился

Зарегистрирован: Вс мар 02, 2025 23:40:08
Сообщений: 17
Рейтинг сообщения: 0
Почему не погаснет? Транзистор откроется и закоротит красный светодиод. Но на самом деле это не очень хорошее решение, когда горит зеленый, токопотребление избыточно велико. Не знаю, на сколько для Вас важно минимизировать количество деталей, но для себя я бы делал по другой схеме. В ней ток тратится только на зажигание какого-то одного светодиода.
Вложение:
Инд2.GIF

Количество деталей роли не играет. Спасибо


Вернуться наверх
 
Не в сети
 Заголовок сообщения: Re: Индикатор входного напряжения
СообщениеДобавлено: Ср мар 12, 2025 22:12:17 
Родился

Зарегистрирован: Вс мар 02, 2025 23:40:08
Сообщений: 17
Рейтинг сообщения: 0
Ещё раз хочу поблагодарить. Спаял, всё работает...


Вернуться наверх
 
Показать сообщения за:  Сортировать по:  Вернуться наверх
Начать новую тему Ответить на тему  [ Сообщений: 18 ] 

Часовой пояс: UTC + 3 часа


Кто сейчас на форуме

Сейчас этот форум просматривают: нет зарегистрированных пользователей и гости: 17


Вы не можете начинать темы
Вы не можете отвечать на сообщения
Вы не можете редактировать свои сообщения
Вы не можете удалять свои сообщения
Вы не можете добавлять вложения

Найти:
Перейти:  


Powered by phpBB © 2000, 2002, 2005, 2007 phpBB Group
Русская поддержка phpBB
Extended by Karma MOD © 2007—2012 m157y
Extended by Topic Tags MOD © 2012 m157y