Например TDA7294

Форум РадиоКот • Просмотр темы - график зависимости Uвых(Uвх) инвертирующего ОУ
Форум РадиоКот
Здесь можно немножко помяукать :)

Текущее время: Пт янв 30, 2026 09:06:22

Часовой пояс: UTC + 3 часа


ПРЯМО СЕЙЧАС:



Начать новую тему Ответить на тему  [ Сообщений: 8 ] 
Автор Сообщение
Не в сети
 Заголовок сообщения: график зависимости Uвых(Uвх) инвертирующего ОУ
СообщениеДобавлено: Чт дек 19, 2024 17:16:58 
Родился

Зарегистрирован: Чт дек 19, 2024 15:30:27
Сообщений: 3
Рейтинг сообщения: 0
Добрый день! Есть такое задание: Исследуйте амплитудную характеристику ОУ. Для этого установите на резисторах R1, R2, R3 обратной связи значение 10кОм и меняя входное напряжение от -10В до 10В, зафиксируйте значения выходного напряжения. Нарисуйте график зависимости Uвых(Uвх).
Я прочитала, что для этого можно использовать DC SWEEP, но, если честно, не совсем понимаю как. Подскажите, пожалуйста, как правильно выполнить это.
(Схема инвертирующего ОУ прикреплена)


Вложения:
ОУ.zip [12.6 KiB]
Скачиваний: 69
Вернуться наверх
 
Не в сети
 Заголовок сообщения: Re: график зависимости Uвых(Uвх) инвертирующего ОУ
СообщениеДобавлено: Чт дек 19, 2024 19:55:35 
Друг Кота
Аватар пользователя

Карма: 59
Рейтинг сообщений: 686
Зарегистрирован: Вт сен 25, 2012 23:13:41
Сообщений: 5584
Откуда: г.Дзержинск Нижегородской обл.
Рейтинг сообщения: 0
Я прочитала, что для этого можно использовать DC SWEEP...
Добрый. А почему выбор пал именно на DC SWEEP? Это часть задания, или Ваш выбор?
Существуют и более распространённые симуляторы, умеющие строить графики. EveryCircuit, например. Открывается в любом современном браузере и не требует установки приложения. Для данного исследования вполне можно воспользоваться бесплатной версией.

_________________
Спасение утопающих дело рук самих утопающих.


Вернуться наверх
 
Не в сети
 Заголовок сообщения: Re: график зависимости Uвых(Uвх) инвертирующего ОУ
СообщениеДобавлено: Чт дек 19, 2024 20:20:33 
Родился

Зарегистрирован: Чт дек 19, 2024 15:30:27
Сообщений: 3
Рейтинг сообщения: 0
Я прочитала, что для этого можно использовать DC SWEEP...
Добрый. А почему выбор пал именно на DC SWEEP? Это часть задания, или Ваш выбор?
Существуют и более распространённые симуляторы, умеющие строить графики. EveryCircuit, например. Открывается в любом современном браузере и не требует установки приложения. Для данного исследования вполне можно воспользоваться бесплатной версией.

Нет, DC SWEEP - это не часть задания, просто необходимо сделать в среде Proteus.


Вернуться наверх
 
Не в сети
 Заголовок сообщения: Re: график зависимости Uвых(Uвх) инвертирующего ОУ
СообщениеДобавлено: Чт дек 19, 2024 20:37:40 
Друг Кота
Аватар пользователя

Карма: 59
Рейтинг сообщений: 686
Зарегистрирован: Вт сен 25, 2012 23:13:41
Сообщений: 5584
Откуда: г.Дзержинск Нижегородской обл.
Рейтинг сообщения: 0
Понятно. Я в Протеусе не работаю. Могу сделать задание в EveryCircuit, а в Проотеус перенесёте его сами. Мне для этого нужна картинка принципиальной схемы.

_________________
Спасение утопающих дело рук самих утопающих.


Вернуться наверх
 
Эиком - электронные компоненты и радиодетали
Не в сети
 Заголовок сообщения: Re: график зависимости Uвых(Uвх) инвертирующего ОУ
СообщениеДобавлено: Пт дек 20, 2024 08:05:51 
Друг Кота
Аватар пользователя

Карма: 197
Рейтинг сообщений: 8618
Зарегистрирован: Пн ноя 30, 2009 03:00:01
Сообщений: 43339
Откуда: Нерезиновая
Рейтинг сообщения: 0
А просто схему, в виде простой картинки, типа такой, например:
Изображение
увидеть можно? Как-то не хочется апгрейтить 8.13 до 8.16 из-за вас. У меня уже, после апгрейта 8.7 до 8.13 часть работающих моделей перестали работать.. :dont_know:


Вернуться наверх
 
Не в сети
 Заголовок сообщения: Re: график зависимости Uвых(Uвх) инвертирующего ОУ
СообщениеДобавлено: Пт дек 20, 2024 15:06:53 
Родился

Зарегистрирован: Чт дек 19, 2024 15:30:27
Сообщений: 3
Рейтинг сообщения: 0
Вот снимок схемы


Вложения:
ОУ.PNG [37.69 KiB]
Скачиваний: 69
Вернуться наверх
 
Не в сети
 Заголовок сообщения: Re: график зависимости Uвых(Uвх) инвертирующего ОУ
СообщениеДобавлено: Пт дек 20, 2024 15:39:49 
Друг Кота
Аватар пользователя

Карма: 197
Рейтинг сообщений: 8618
Зарегистрирован: Пн ноя 30, 2009 03:00:01
Сообщений: 43339
Откуда: Нерезиновая
Рейтинг сообщения: 0
ijzateeeee писал(а):
Нарисуйте график зависимости Uвых(Uвх).
Я прочитала, что для этого можно использовать DC SWEEP,

Написано же- НАРИСУЙТЕ!!!
То есть, берёте бумажку, карандашик и рисуете график!
Для удобства можно взять миллиметровку..
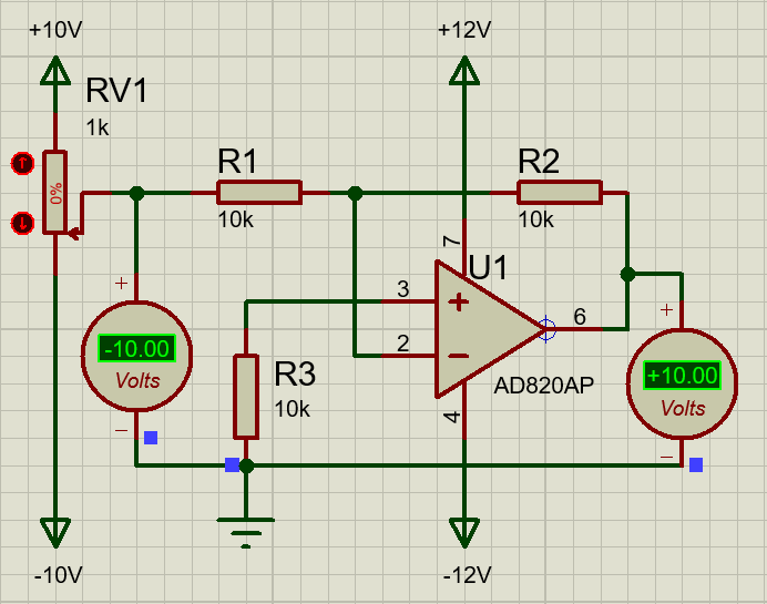
А в протеусе рисуете вот такую схему:
СпойлерИзображение
Вложение:
Инвертор 0.PNG [36.97 KiB]
Скачиваний: 213

Потом изменяете входное напряжение, и смотрите (записываете) какое выходное напряжение будет в зависимости от входного:
СпойлерИзображение
Вложение:
Инвертор 10.PNG [36.89 KiB]
Скачиваний: 215

Изображение
Вложение:
Инвертор-10.PNG [36.6 KiB]
Скачиваний: 201


И на бумажке рисуете график.. :dont_know:

модель в протеусе:
Вложение:
Инвертор.zip [22.34 KiB]
Скачиваний: 62


:dont_know: По моему, так.. :dont_know:


Вернуться наверх
 
Не в сети
 Заголовок сообщения: Re: график зависимости Uвых(Uвх) инвертирующего ОУ
СообщениеДобавлено: Чт янв 02, 2025 22:42:31 
Это не хвост, это антенна
Аватар пользователя

Карма: 17
Рейтинг сообщений: 227
Зарегистрирован: Вс май 13, 2012 00:01:54
Сообщений: 1468
Рейтинг сообщения: 0
Имеем инвертор с единичным усилением (-1). Все правильно - кроме маленькой тонкости. Чтобы взаимно-компенсировалось смещение от паразитных токов входов - сопротивления цепей на обоих входах должны быть одинаковы. На инвертирующем входе - два резистора. Для паразитного тока входа - они включены в параллель. То есть, правильно чтобы на не инвертирующем входе стоял резистор 5 Ком.


Вернуться наверх
 
Показать сообщения за:  Сортировать по:  Вернуться наверх
Начать новую тему Ответить на тему  [ Сообщений: 8 ] 

Часовой пояс: UTC + 3 часа


Кто сейчас на форуме

Сейчас этот форум просматривают: нет зарегистрированных пользователей и гости: 30


Вы не можете начинать темы
Вы не можете отвечать на сообщения
Вы не можете редактировать свои сообщения
Вы не можете удалять свои сообщения
Вы не можете добавлять вложения

Найти:
Перейти:  


Powered by phpBB © 2000, 2002, 2005, 2007 phpBB Group
Русская поддержка phpBB
Extended by Karma MOD © 2007—2012 m157y
Extended by Topic Tags MOD © 2012 m157y