Например TDA7294

Форум РадиоКот • Просмотр темы - Активный фильтр на к140уд601
Форум РадиоКот
Здесь можно немножко помяукать :)

Текущее время: Вт мар 03, 2026 00:52:59

Часовой пояс: UTC + 3 часа


ПРЯМО СЕЙЧАС:



Начать новую тему Ответить на тему  [ Сообщений: 11 ] 
Автор Сообщение
 Заголовок сообщения: Активный фильтр на к140уд601
СообщениеДобавлено: Сб ноя 08, 2008 16:33:10 
Родился

Зарегистрирован: Сб ноя 08, 2008 15:30:01
Сообщений: 6
Рейтинг сообщения: 0
Для питания этого фильтра собрал стабилизированный однополярный источник на 28В. Разделил его на двуполярное с помощью схемы http://radiokot.ru/circuit/power/converter/01/ . Все подключил, а на выходе фильтра постоянное напряжение равное половине напряжения питания. Может я неправильно подключаю питание? Балансные ножки операционника не трогал. Что с ними делать? Даташит на операционник http://www.allcomponents.ru/kwazar/k140ud601.htm


Вложения:
ФНЧ.jpg [10.92 KiB]
Скачиваний: 760
Вернуться наверх
 
 Заголовок сообщения:
СообщениеДобавлено: Сб ноя 08, 2008 16:46:01 
Модератор
Аватар пользователя

Карма: 162
Рейтинг сообщений: 2449
Зарегистрирован: Пн июл 07, 2008 10:46:09
Сообщений: 10739
Откуда: Россия
Рейтинг сообщения: 0
Половине какого напряжения? 28 В?
Тогда так и должно быть.

_________________
Если хотите, чтобы жизнь улыбалась вам, подарите ей своё хорошее настроение


Вернуться наверх
 
 Заголовок сообщения:
СообщениеДобавлено: Сб ноя 08, 2008 16:48:26 
Родился

Зарегистрирован: Сб ноя 08, 2008 15:30:01
Сообщений: 6
Рейтинг сообщения: 0
Да, половина 28. А как сделать чтобы не было постоянного напряжения?


Вернуться наверх
 
 Заголовок сообщения:
СообщениеДобавлено: Сб ноя 08, 2008 18:21:16 
Модератор
Аватар пользователя

Карма: 158
Рейтинг сообщений: 1600
Зарегистрирован: Пт апр 28, 2006 15:26:07
Сообщений: 11940
Откуда: Россия.
Рейтинг сообщения: 0
Медали: 2
Мявтор 3-й степени (1) Лучший человек Форума 2017 (1)
Изображение


Вернуться наверх
 
Эиком - электронные компоненты и радиодетали
 Заголовок сообщения:
СообщениеДобавлено: Сб ноя 08, 2008 19:05:02 
Родился

Зарегистрирован: Сб ноя 08, 2008 15:30:01
Сообщений: 6
Рейтинг сообщения: 0
Я относительно этой точки и меряю. А общая шина питания которую вы мне показали и общая шина на схеме фильтра одна и та же?


Вернуться наверх
 
 Заголовок сообщения:
СообщениеДобавлено: Сб ноя 08, 2008 19:15:23 
Модератор
Аватар пользователя

Карма: 158
Рейтинг сообщений: 1600
Зарегистрирован: Пт апр 28, 2006 15:26:07
Сообщений: 11940
Откуда: Россия.
Рейтинг сообщения: 0
Медали: 2
Мявтор 3-й степени (1) Лучший человек Форума 2017 (1)
Конечно.


Вложения:
2.JPG [28.6 KiB]
Скачиваний: 739
Вернуться наверх
 
 Заголовок сообщения:
СообщениеДобавлено: Сб ноя 08, 2008 19:21:13 
Родился

Зарегистрирован: Сб ноя 08, 2008 15:30:01
Сообщений: 6
Рейтинг сообщения: 0
Я так и делаю. Но на выходе фильтра постоянное напряжение. Причем не малое, а почти половина 28 вольт. А как проверить на спалил ли я операционник?


Вернуться наверх
 
 Заголовок сообщения:
СообщениеДобавлено: Сб ноя 08, 2008 19:50:16 
Модератор
Аватар пользователя

Карма: 158
Рейтинг сообщений: 1600
Зарегистрирован: Пт апр 28, 2006 15:26:07
Сообщений: 11940
Откуда: Россия.
Рейтинг сообщения: 0
Медали: 2
Мявтор 3-й степени (1) Лучший человек Форума 2017 (1)
На входе у Вас чего стоит. По Вашей схеме стоит Генератор напряжения. У него сопротивление равно нулю, т.е. вход сидит на земле.
Замкните вход на землю и проверьте, что стало на выходе.
Можно вход замкнуть с общим проводом и резистором пока.


Вернуться наверх
 
 Заголовок сообщения:
СообщениеДобавлено: Сб ноя 08, 2008 20:02:18 
Родился

Зарегистрирован: Сб ноя 08, 2008 15:30:01
Сообщений: 6
Рейтинг сообщения: 0
Оо! На выходе ноль получается. Значит могу подключать к звуковой карте и с помощью программного генератора-осциллографа мерять ачх? Огромное спасибо. :))


Вернуться наверх
 
 Заголовок сообщения:
СообщениеДобавлено: Сб ноя 08, 2008 20:41:42 
Модератор
Аватар пользователя

Карма: 158
Рейтинг сообщений: 1600
Зарегистрирован: Пт апр 28, 2006 15:26:07
Сообщений: 11940
Откуда: Россия.
Рейтинг сообщения: 0
Медали: 2
Мявтор 3-й степени (1) Лучший человек Форума 2017 (1)
Только учмтывайте, что вход в любом случае по постоянному току д.б. на земле или просто зашунтируйте вход резистором.


Вернуться наверх
 
 Заголовок сообщения:
СообщениеДобавлено: Вс ноя 23, 2008 23:22:56 
Родился

Зарегистрирован: Сб ноя 08, 2008 15:30:01
Сообщений: 6
Рейтинг сообщения: 0
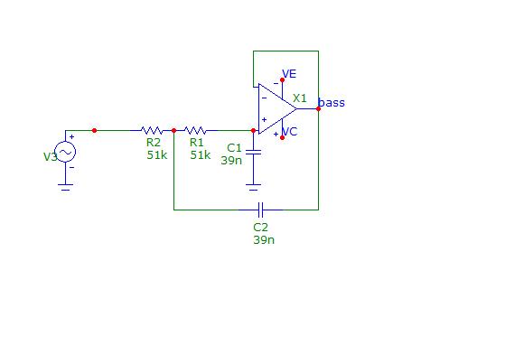
Здравствуйте. У меня опять та же проблема с постоянным напряжением на выходе. После фильтра ВЧ нет постоянного напряжения, а вот после фазовращателя появляется. Подскажите в чём дело.


Вложения:
ФВЧ.jpg [15.23 KiB]
Скачиваний: 735
Вернуться наверх
 
Показать сообщения за:  Сортировать по:  Вернуться наверх
Начать новую тему Ответить на тему  [ Сообщений: 11 ] 

Часовой пояс: UTC + 3 часа


Вы не можете начинать темы
Вы не можете отвечать на сообщения
Вы не можете редактировать свои сообщения
Вы не можете удалять свои сообщения
Вы не можете добавлять вложения

Найти:
Перейти:  


Powered by phpBB © 2000, 2002, 2005, 2007 phpBB Group
Русская поддержка phpBB
Extended by Karma MOD © 2007—2012 m157y
Extended by Topic Tags MOD © 2012 m157y