Например TDA7294

Форум РадиоКот • Просмотр темы - Опознание SMD радиоэлементов
Форум РадиоКот
Здесь можно немножко помяукать :)

Текущее время: Вт фев 17, 2026 09:07:24

Часовой пояс: UTC + 3 часа


ПРЯМО СЕЙЧАС:



Начать новую тему Ответить на тему  [ Сообщений: 4321 ]     ... , , , 206, , , ...  
Автор Сообщение
Не в сети
 Заголовок сообщения: Re: Опознание SMD радиоэлементов
СообщениеДобавлено: Вс июл 13, 2025 19:46:56 
Родился

Зарегистрирован: Ср апр 05, 2023 08:54:19
Сообщений: 4
Рейтинг сообщения: 0
Вложение:
Снимок.JPG [62.92 KiB]
Скачиваний: 59
Помогите распознать компонент. SMD - четырёхножка, верх из белой керамики, надпись О3 (О - подчеркнута снизу). звонится 16 ом на проход, и по 150 ом на корпус со входа и выхода. Установлен посреди тракта 2,5 ГГц после ответвителя 1X603, гальванически отвязан от земли и питания по входу и выходу.


Вернуться наверх
 
Не в сети
 Заголовок сообщения: Стабилитрон
СообщениеДобавлено: Сб июл 19, 2025 02:24:32 
Родился

Зарегистрирован: Пт июл 18, 2025 21:38:48
Сообщений: 4
Рейтинг сообщения: 0
[Изображение Доброго времени. Не могу определить тип стабилитрона....
Помогите пожалуйста ((((((

Добавлено after 3 hours 49 minutes 9 seconds:
Re: Опознание SMD радиоэлементов
Очень похож на BZV55, но не знаю и как определить напряжение?


Вернуться наверх
 
Не в сети
 Заголовок сообщения: Re: Опознание SMD радиоэлементов
СообщениеДобавлено: Сб июл 19, 2025 16:52:56 
Друг Кота
Аватар пользователя

Карма: 116
Рейтинг сообщений: 4525
Зарегистрирован: Пт мар 30, 2012 05:17:29
Сообщений: 16234
Откуда: Екатеринбург
Рейтинг сообщения: 0
Измерить, как ещё... Для этого надо бы выпаять их. Или они уже - того? Второй уже явно кто-то паял.

_________________
И хрюкотали зелюки,
Как мюмзики в мове.

На каждый РКН
Найдётся VPN.


Вернуться наверх
 
Не в сети
 Заголовок сообщения: Re: Опознание SMD радиоэлементов
СообщениеДобавлено: Вс июл 20, 2025 21:02:47 
Родился

Зарегистрирован: Пт июл 18, 2025 21:38:48
Сообщений: 4
Рейтинг сообщения: 0
Есть такая плата рабочая, измерить могу там, а тип стабилитрона определил правильно?
BZV55?


Вернуться наверх
 
Эиком - электронные компоненты и радиодетали
Не в сети
 Заголовок сообщения: Re: Опознание SMD радиоэлементов
СообщениеДобавлено: Вс июл 20, 2025 22:36:54 
Друг Кота
Аватар пользователя

Карма: 116
Рейтинг сообщений: 4525
Зарегистрирован: Пт мар 30, 2012 05:17:29
Сообщений: 16234
Откуда: Екатеринбург
Рейтинг сообщения: 0
Да кто ж их знает-то... По виду похожи. Осталось измерить напряжения.

_________________
И хрюкотали зелюки,
Как мюмзики в мове.

На каждый РКН
Найдётся VPN.


Вернуться наверх
 
Не в сети
 Заголовок сообщения: Re: Опознание SMD радиоэлементов
СообщениеДобавлено: Ср июл 23, 2025 13:35:08 
Родился

Зарегистрирован: Вт янв 28, 2020 22:26:20
Сообщений: 19
Рейтинг сообщения: 0
может кто знает что за датчик хола? Цифра или аналог ( предполагаю цифра),
"push-pull" или "открытый коллектор/сток"? Может кто встречал аналог? Питание схемы 3 вольта. Само устройство - датчик открытия zigbee
Изображение


Вернуться наверх
 
Не в сети
 Заголовок сообщения: Re: помогите определить smd деталь
СообщениеДобавлено: Сб июл 26, 2025 23:08:05 
Родился

Зарегистрирован: Сб июл 26, 2025 22:59:59
Сообщений: 1
Рейтинг сообщения: 0
Всем привет. Помогите разобраться что за комплект выбило. И чем заменить бы ещё . Ни где не нашел информацию.Маркировка AJ2JD плата от радиации Anytone. Батарея на7.4 вольта в ней

Приложить не могу фото напрямую из за размера. По ссылке доступно на яндекс диске. Файл можно получить по ссылке:
IMG_20250726_220158.jpg
https://disk.yandex.ru/i/0n8qe-YlTbo-UA


Вернуться наверх
 
Не в сети
 Заголовок сообщения: Re: Опознание SMD радиоэлементов
СообщениеДобавлено: Пн авг 04, 2025 01:57:55 
Открыл глаза
Аватар пользователя

Карма: 2
Рейтинг сообщений: 0
Зарегистрирован: Сб дек 13, 2014 16:32:13
Сообщений: 46
Рейтинг сообщения: 0
Доброго дня. Подскажите пожалуйста что за элемент? Корпус SOT-23
Изображение


Вернуться наверх
 
Не в сети
 Заголовок сообщения: Re: Опознание SMD радиоэлементов
СообщениеДобавлено: Пн авг 04, 2025 10:32:18 
Друг Кота
Аватар пользователя

Карма: 182
Рейтинг сообщений: 8337
Зарегистрирован: Пт фев 04, 2011 17:57:51
Сообщений: 20109
Откуда: Рыбинск
Рейтинг сообщения: 0
Медали: 1
Лучший человек Форума 2017 (1)
АО3415 например. А так кто это, зависит от его включения в схеме.


Вернуться наверх
 
Не в сети
 Заголовок сообщения: Re: Опознание SMD радиоэлементов
СообщениеДобавлено: Пн авг 04, 2025 16:54:25 
Друг Кота
Аватар пользователя

Карма: 50
Рейтинг сообщений: 763
Зарегистрирован: Чт дек 29, 2005 00:18:30
Сообщений: 6597
Откуда: Москва
Рейтинг сообщения: 0
Вложение:
Снимок.JPG
Помогите распознать компонент. SMD - четырёхножка, верх из белой керамики, надпись О3 (О - подчеркнута снизу). звонится 16 ом на проход, и по 150 ом на корпус со входа и выхода. Установлен посреди тракта 2,5 ГГц после ответвителя 1X603, гальванически отвязан от земли и питания по входу и выходу.

Если ещё актуально...относительно старый усилитель СВЧ. Их многие фирмы делали, питание по выходу через развязывающий дроссель. Вот например в конце описывается НМС.... https://digteh.ru/SxemSovrTKU/tku/lna/ . Они были как малошумящие так и до ватта усилительные. С маркировкой не помогу, их очень много было и от всяких фирм, в том числе и для вояк относительно закрытые по информации.
Вот кое-что попалось по MMIC усилителям, там как раз такие же корпуса попадаются как на Вашем фото https://radioskot.ru/publ/spravochnik/m ... iteli-svch

_________________
Ничто так не укрепляет взаимное доверие, как 100% предоплата! Дмитрий, ex-RK3AOR.


Вернуться наверх
 
Не в сети
 Заголовок сообщения: Помогите опознать диод на мультметре zt-x
СообщениеДобавлено: Вт авг 05, 2025 15:03:16 
Первый раз сказал Мяу!
Аватар пользователя

Зарегистрирован: Вс авг 09, 2009 01:02:01
Сообщений: 29
Рейтинг сообщения: 0
Помогите опознать smd диод в мультиметре bside zt-x , в цепи измерения тока микроамперы до 200 mA.
Он идёт сразу после керамического предохранителя 200mA 250v
Из обозначений только AK и символ какой-то.
Фото прилагаю ниже.

Ещё вопрос перед ним стоит предохранитель керамический на 200 mA 250v.
Его можно заменить на стеклянный и какие последствия ?


Вложения:
20250805_144135.jpg [218.03 KiB]
Скачиваний: 47
20250731_093311.jpg [110.04 KiB]
Скачиваний: 40
Вернуться наверх
 
Не в сети
 Заголовок сообщения: Re: Помогите опознать диод на мультметре zt-x
СообщениеДобавлено: Ср авг 06, 2025 00:06:23 
Грызет канифоль
Аватар пользователя

Карма: 7
Рейтинг сообщений: 43
Зарегистрирован: Чт янв 13, 2011 18:54:29
Сообщений: 250
Откуда: Минск
Рейтинг сообщения: 1
SMD TVS SMAJ6.5A SMA DO-214AC Marking AK 6.5V Transient Suppression Diode

_________________
Учиться, учиться, ...


Вернуться наверх
 
Не в сети
 Заголовок сообщения: Re: Помогите опознать диод на мультметре zt-x
СообщениеДобавлено: Ср авг 06, 2025 04:26:34 
Друг Кота
Аватар пользователя

Карма: 59
Рейтинг сообщений: 2241
Зарегистрирован: Чт янв 26, 2012 16:44:29
Сообщений: 19885
Откуда: Таксимо
Рейтинг сообщения: 1
На предохранителе параметры пишут, а стеклянный он или керамический это неважно

_________________
Мои поставщики запчастей с отличной репутацией
texnomag.ru
radioremont.com
pl-1.org
4ip.info
elitan.ru


Вернуться наверх
 
Не в сети
 Заголовок сообщения: Помогите опознать труп )))
СообщениеДобавлено: Ср авг 06, 2025 14:59:20 
Родился

Зарегистрирован: Ср авг 06, 2025 14:48:11
Сообщений: 1
Рейтинг сообщения: 0
Всем привет! Будте добры, подскажите где найти информацию о микрике, все облазил уже отчаялся.

Спасибо большое заранее!


Вложения:
Комментарий к файлу: Оригинальная маркировка
IMG-20250805-WA0007.jpg [155.95 KiB]
Скачиваний: 28
Комментарий к файлу: Не могу найти кто или что это
IMG-20250806-WA0019.jpg [159.61 KiB]
Скачиваний: 31
Вернуться наверх
 
Не в сети
 Заголовок сообщения: Re: Помогите опознать диод на мультметре zt-x
СообщениеДобавлено: Ср авг 06, 2025 19:16:14 
Первый раз сказал Мяу!
Аватар пользователя

Зарегистрирован: Вс авг 09, 2009 01:02:01
Сообщений: 29
Рейтинг сообщения: 0
SMD TVS SMAJ6.5A SMA DO-214AC Marking AK 6.5V Transient Suppression Diode


Что подойдет из аналогов можно не в smd корпусе? желательно легкодоступных


Вернуться наверх
 
Не в сети
 Заголовок сообщения: Re: Опознание SMD радиоэлементов
СообщениеДобавлено: Ср авг 06, 2025 19:34:29 
Друг Кота
Аватар пользователя

Карма: 182
Рейтинг сообщений: 8337
Зарегистрирован: Пт фев 04, 2011 17:57:51
Сообщений: 20109
Откуда: Рыбинск
Рейтинг сообщения: 0
Медали: 1
Лучший человек Форума 2017 (1)
Зачем искать аналоги, если эти легко доступны?


Вернуться наверх
 
Не в сети
 Заголовок сообщения: Re: Опознание SMD радиоэлементов
СообщениеДобавлено: Ср авг 06, 2025 22:02:45 
Первый раз сказал Мяу!
Аватар пользователя

Зарегистрирован: Вс авг 09, 2009 01:02:01
Сообщений: 29
Рейтинг сообщения: 0
Зачем искать аналоги, если эти легко доступны?

У меня не получается найти такие компонеты по поиску - аналог(SMD TVS SMAJ6.5A SMA DO-214AC Marking AK 6.5V Transient Suppression Diode)
пишет ничего не найдено.
А если без слова аналог то только с Али выдает

Добавлено after 34 minutes 14 seconds:
Еще вопрос как кпроверить этот диод супрессор также как обычный диод ? Сейчас он не звонится при любом полюсе


Вернуться наверх
 
Не в сети
 Заголовок сообщения: Re: Опознание SMD радиоэлементов
СообщениеДобавлено: Ср авг 06, 2025 22:29:23 
Друг Кота
Аватар пользователя

Карма: 182
Рейтинг сообщений: 8337
Зарегистрирован: Пт фев 04, 2011 17:57:51
Сообщений: 20109
Откуда: Рыбинск
Рейтинг сообщения: 1
Медали: 1
Лучший человек Форума 2017 (1)
dymka писал(а):
Сейчас он не звонится при любом полюсе
Судя о фото, там стоит симметричный супрессор, он тестером не прозвонится. его нужно на рабочем напряжении проверять. Если он не пробит и не взорван, то на 99,99% жив.


Вернуться наверх
 
Не в сети
 Заголовок сообщения: Re: Опознание SMD радиоэлементов
СообщениеДобавлено: Чт авг 07, 2025 10:13:55 
Открыл глаза
Аватар пользователя

Карма: 2
Рейтинг сообщений: 0
Зарегистрирован: Сб дек 13, 2014 16:32:13
Сообщений: 46
Рейтинг сообщения: 0
Martin76 писал(а):
АО3415 например. А так кто это, зависит от его включения в схеме.

Изображение
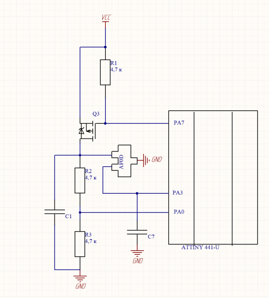
Схема включения вот такая, это явно не транзистор. На выводе PA3 напряжение примерно 0,8В. Может есть какие-то предположения что это за элемент?
Изображение


Вернуться наверх
 
Не в сети
 Заголовок сообщения: ACDC ШИМ в телевизоре DNS E22A00
СообщениеДобавлено: Чт авг 07, 2025 11:11:43 
Нашел транзистор. Понюхал.
Аватар пользователя

Зарегистрирован: Чт июл 08, 2010 11:13:18
Сообщений: 189
Рейтинг сообщения: 0
Доброго дня!
Прошу помощи в опознании ШИМ в БП китайского телика. По базам ШИМ ничего не бьется.
Корпус SOT23-6. Ноги:
Vcc 5
Gnd 1
Drain 4
FB 2
OUT 6
Спасибо!
Изображение


Вернуться наверх
 
Показать сообщения за:  Сортировать по:  Вернуться наверх
Начать новую тему Ответить на тему  [ Сообщений: 4321 ]     ... , , , 206, , , ...  

Часовой пояс: UTC + 3 часа


Кто сейчас на форуме

Сейчас этот форум просматривают: Муркиз и гости: 31


Вы не можете начинать темы
Вы не можете отвечать на сообщения
Вы не можете редактировать свои сообщения
Вы не можете удалять свои сообщения
Вы не можете добавлять вложения

Найти:
Перейти:  


Powered by phpBB © 2000, 2002, 2005, 2007 phpBB Group
Русская поддержка phpBB
Extended by Karma MOD © 2007—2012 m157y
Extended by Topic Tags MOD © 2012 m157y