Например TDA7294

Форум РадиоКот • Просмотр темы - трехпрограмник
Форум РадиоКот
Здесь можно немножко помяукать :)

Текущее время: Вт мар 03, 2026 04:00:19

Часовой пояс: UTC + 3 часа


ПРЯМО СЕЙЧАС:



Начать новую тему Ответить на тему  [ Сообщений: 1845 ]    , , 3, , , ...  
Автор Сообщение
 Заголовок сообщения: Re: трехпрограмник
СообщениеДобавлено: Пн май 27, 2019 08:52:50 
Мучитель трёхпрограммников

Карма: -48
Рейтинг сообщений: -458
Зарегистрирован: Пн фев 29, 2016 10:10:26
Сообщений: 11747
Рейтинг сообщения: 0
собрал новую схему трансформатор мост конденсатор 2200 мкф стабилизатор на 3, 3 вольта подключено к приемнике и усилитель ta7368 с динамиком 8 ом 3 вата .Н слух система выдает не больше 400 милливат, проработал три часа стабилизатор немного теплый понижает от 14 с половиной на 3, 3 вольт , мост не теплый , трансформатор тепло ощущается уверенно так ли он должен работать с параметрами 11 вольт на 1 ампер


Вернуться наверх
 
 Заголовок сообщения: Re: трехпрограмник
СообщениеДобавлено: Пн май 27, 2019 09:03:24 
Друг Кота
Аватар пользователя

Карма: 41
Рейтинг сообщений: 2997
Зарегистрирован: Пн июл 23, 2018 10:36:20
Сообщений: 3495
Откуда: Казань
Рейтинг сообщения: 0
.Н слух система выдает не больше 400 милливат


эээ как, йа так не умею.
мерю вольтметром или осликом
кривая чувствительности слуха человека имеет логарифмический характер, поэтому мы на слух звуковое давление не можем прикинуть с точностью хотя бы 100%, а вы мощность электырческую умейте до сотен мВт. завидую.

_________________
ZZZ С Нами Бог ZZZ


Вернуться наверх
 
 Заголовок сообщения: Re: трехпрограмник
СообщениеДобавлено: Пн май 27, 2019 09:35:11 
Мучитель трёхпрограммников

Карма: -48
Рейтинг сообщений: -458
Зарегистрирован: Пн фев 29, 2016 10:10:26
Сообщений: 11747
Рейтинг сообщения: 0
я про трансформатор спрашиваю мощность не велика а он греется он то для такой выходной мощности должен подходить, а он так себя ведет


Вернуться наверх
 
 Заголовок сообщения: Re: трехпрограмник
СообщениеДобавлено: Пн май 27, 2019 09:45:45 
Друг Кота
Аватар пользователя

Карма: 127
Рейтинг сообщений: 11154
Зарегистрирован: Ср янв 08, 2014 04:21:09
Сообщений: 32325
Откуда: Москва
Рейтинг сообщения: 0
Трансформатор там 4ВА, при потребляемой от него мощности 11ВА он немного помучается, а потом сгорит.


Вернуться наверх
 
Эиком - электронные компоненты и радиодетали
 Заголовок сообщения: Re: трехпрограмник
СообщениеДобавлено: Пн май 27, 2019 09:46:38 
Мучитель трёхпрограммников

Карма: -48
Рейтинг сообщений: -458
Зарегистрирован: Пн фев 29, 2016 10:10:26
Сообщений: 11747
Рейтинг сообщения: 0
даже от такой мощности эта микросхема \\\\ta7368 \\\\ больше вата не дает звука, но может что делать с трансформатором менять тогда что ли


Вернуться наверх
 
 Заголовок сообщения: Re: трехпрограмник
СообщениеДобавлено: Пн май 27, 2019 10:00:50 
Друг Кота
Аватар пользователя

Карма: 233
Рейтинг сообщений: 11338
Зарегистрирован: Чт авг 30, 2012 20:24:40
Сообщений: 37346
Откуда: Нижний Новгород
Рейтинг сообщения: 0
Микросхема питается каким напряжением?
Она и от штатных 6 В не блещет мощностью:
Цитата:
Output power:

TA7368P: Pout = 720mW (typ.) (VCC = 6V, RL = 4Ω, THD = 10%)
TA7368P/F: Pout = 450mW (typ.) (VCC = 6V, RL = 8Ω, THD = 10%)
Если ты её запитал от 3,3В, то вообще гворить не о чем.

Ставь микросхему мощнее, с питанием 12В.


Вернуться наверх
 
 Заголовок сообщения: Re: трехпрограмник
СообщениеДобавлено: Пн май 27, 2019 10:02:39 
Друг Кота
Аватар пользователя

Карма: 127
Рейтинг сообщений: 11154
Зарегистрирован: Ср янв 08, 2014 04:21:09
Сообщений: 32325
Откуда: Москва
Рейтинг сообщения: 0
vovw писал(а):
так ли он должен работать с параметрами 11 вольт на 1 ампер

Ты 11ВА от 4ВА отличаешь?


Вернуться наверх
 
 Заголовок сообщения: Re: трехпрограмник
СообщениеДобавлено: Пн май 27, 2019 10:09:46 
Мучитель трёхпрограммников

Карма: -48
Рейтинг сообщений: -458
Зарегистрирован: Пн фев 29, 2016 10:10:26
Сообщений: 11747
Рейтинг сообщения: 0
кент гарик я запутался поЯсните


Вернуться наверх
 
 Заголовок сообщения: Re: трехпрограмник
СообщениеДобавлено: Пн май 27, 2019 10:16:57 
Друг Кота
Аватар пользователя

Карма: 123
Рейтинг сообщений: 7958
Зарегистрирован: Сб сен 13, 2014 16:27:32
Сообщений: 39197
Откуда: СпиртоГонск созвездия Омега
Рейтинг сообщения: 0
ну тран вешь надежна поддымит на край чутокслегка...но работать должно...

_________________
ZМудрость(Опыт и выдержка) приходит с годами.
Все Ваши беды и проблемы, от недостатка знаний.
Умный и у дурака научится, а дураку и ..
Алберт Ейнштейн не поможет и ВВП не спасет.и МЧС опаздает


Вернуться наверх
 
 Заголовок сообщения: Re: трехпрограмник
СообщениеДобавлено: Пн май 27, 2019 11:57:58 
Друг Кота
Аватар пользователя

Карма: 127
Рейтинг сообщений: 11154
Зарегистрирован: Ср янв 08, 2014 04:21:09
Сообщений: 32325
Откуда: Москва
Рейтинг сообщения: 0
vovw писал(а):
я запутался
vovw писал(а):
трансформатор тепло ощущается уверенно так ли он должен работать с параметрами 11 вольт на 1 ампер
Это 11ВА, а транс там 4ВА.

musor писал(а):
.но работать должно.
некоторое время поработает конечно, трансы там говно, они и без нагрузки порой горели.


Вернуться наверх
 
 Заголовок сообщения: Re: трехпрограмник
СообщениеДобавлено: Вт июн 04, 2019 21:02:09 
Мучитель трёхпрограммников

Карма: -48
Рейтинг сообщений: -458
Зарегистрирован: Пн фев 29, 2016 10:10:26
Сообщений: 11747
Рейтинг сообщения: 0
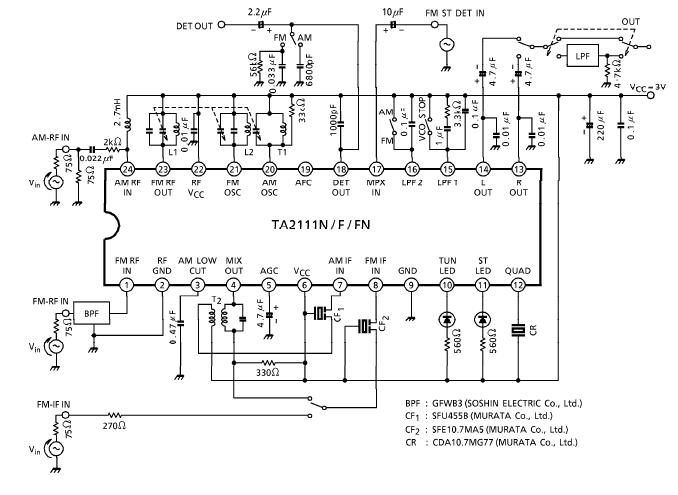
Вложение:
TA2111-2.jpg [52.25 KiB]
Скачиваний: 443
здравствуйт кто расскажет микроcхема 2111 работает в устройстве новейшего трехпрограммника не плохо принимает , сигнал идет на усилители стерео , достаточно не плохой звук можно ли подключить стерео декодер нашей системы схема найдена гна операционном усилитель с дальнейшим детектированием


Вернуться наверх
 
 Заголовок сообщения: Re: трехпрограмник
СообщениеДобавлено: Ср июн 05, 2019 09:46:01 
Друг Кота
Аватар пользователя

Карма: 233
Рейтинг сообщений: 11338
Зарегистрирован: Чт авг 30, 2012 20:24:40
Сообщений: 37346
Откуда: Нижний Новгород
Рейтинг сообщения: 2
Зачем стереодекодер?
У этой микросхемы он встроенный, она даёт на выход оба канала НЧ (ноги 13 и 14).


Вернуться наверх
 
 Заголовок сообщения: Re: трехпрограмник
СообщениеДобавлено: Ср июн 05, 2019 10:30:38 
Мучитель трёхпрограммников

Карма: -48
Рейтинг сообщений: -458
Зарегистрирован: Пн фев 29, 2016 10:10:26
Сообщений: 11747
Рейтинг сообщения: 0
декодер для нашего диапазона
Вложение:
5Hffj9RbYFxh4CtaUN678nmZCqkEshN8.jpg [45.66 KiB]
Скачиваний: 402


Вернуться наверх
 
 Заголовок сообщения: Re: трехпрограмник
СообщениеДобавлено: Чт июн 06, 2019 12:17:12 
Мучитель трёхпрограммников

Карма: -48
Рейтинг сообщений: -458
Зарегистрирован: Пн фев 29, 2016 10:10:26
Сообщений: 11747
Рейтинг сообщения: 0
здравствуй1т поробовать решил схему \\\\\\\ хотя говорят ,что при низких напряжениях она не очень хорошо работает, все же надо попробовать увеличить питание до 5 вольт ,хотя придеться изменить и стабилизатор фильтр тоже будет питаться от 5 вольт как можно изменить значения элементов для это питание ,,,делал и предыдущие схемы как то звучание не очень ,хотя они работают,
Вложение:
06.gif повторитель.gif [6.81 KiB]
Скачиваний: 411
дали усиление стало громче и получше чем однотактный предварительный усилитель применю транзисторы bc548 и bc558


Вернуться наверх
 
 Заголовок сообщения: Re: трехпрограмник
СообщениеДобавлено: Чт июн 06, 2019 12:31:04 
Друг Кота
Аватар пользователя

Карма: 233
Рейтинг сообщений: 11338
Зарегистрирован: Чт авг 30, 2012 20:24:40
Сообщений: 37346
Откуда: Нижний Новгород
Рейтинг сообщения: 0
vovw писал(а):
декодер для нашего диапазона
Что значит "для нашего"? 65...74 МГц?
А ты точно уверен, что у тебя там есть стереовещание?


Вернуться наверх
 
 Заголовок сообщения: Re: трехпрограмник
СообщениеДобавлено: Чт июн 06, 2019 13:22:09 
Мучитель трёхпрограммников

Карма: -48
Рейтинг сообщений: -458
Зарегистрирован: Пн фев 29, 2016 10:10:26
Сообщений: 11747
Рейтинг сообщения: 0
слушал маяк и сказали радио россии тоже на стерео, слушал на радиотехнике проверю сегодня радио россии , а было еще две программы убрали даже говорят пробовали с пилот сигналом, разработанный трех програмник принимает две программы укв ,,,,,,,,,, второй диапазон очень насыщен национал с моддернизированой антеной принимает и заграницу при прохождении израиль, оман другие странны стерео бывает очень высокого качества санио неплохо звук очень приятный из современных панасоник ,но не сказал что бы он превосходил предыдущие
-


Вернуться наверх
 
 Заголовок сообщения: Re: трехпрограмник
СообщениеДобавлено: Сб июн 08, 2019 21:20:00 
Мучитель трёхпрограммников

Карма: -48
Рейтинг сообщений: -458
Зарегистрирован: Пн фев 29, 2016 10:10:26
Сообщений: 11747
Рейтинг сообщения: 0
кто делал колонки акустические
есть материал пресованный толщина миллиметров пять , есть фанера млллиметра три толщиной и пять


Вернуться наверх
 
 Заголовок сообщения: Re: трехпрограмник
СообщениеДобавлено: Вс июн 09, 2019 07:04:49 
Друг Кота
Аватар пользователя

Карма: 233
Рейтинг сообщений: 11338
Зарегистрирован: Чт авг 30, 2012 20:24:40
Сообщений: 37346
Откуда: Нижний Новгород
Рейтинг сообщения: 5
Лучше прессованные, но по пять; чем фанерные но по три.©


Вернуться наверх
 
 Заголовок сообщения: Re: трехпрограмник
СообщениеДобавлено: Вс июн 09, 2019 09:54:40 
Друг Кота
Аватар пользователя

Карма: 127
Рейтинг сообщений: 11154
Зарегистрирован: Ср янв 08, 2014 04:21:09
Сообщений: 32325
Откуда: Москва
Рейтинг сообщения: 0
:)))



А для АС используют обычно материал не тоньше 10мм


Вернуться наверх
 
 Заголовок сообщения: Re: трехпрограмник
СообщениеДобавлено: Вс июн 09, 2019 15:46:27 
Друг Кота
Аватар пользователя

Карма: 55
Рейтинг сообщений: 1883
Зарегистрирован: Ср ноя 20, 2013 22:57:36
Сообщений: 3006
Откуда: Краснодар
Рейтинг сообщения: 0
Медали: 1
Получил миской по аватаре (1)
кто делал колонки акустические
есть материал пресованный толщина миллиметров пять , есть фанера млллиметра три толщиной и пять

Для динамиков 0,5-1ватт пойдет и пять мм, для бОльших - склей слоя в три - четыре .

_________________
Прости нам, господи, благодеяния наши.
Пренебрежение правилами ТБ улучшает генофонд человечества.


Вернуться наверх
 
Показать сообщения за:  Сортировать по:  Вернуться наверх
Начать новую тему Ответить на тему  [ Сообщений: 1845 ]    , , 3, , , ...  

Часовой пояс: UTC + 3 часа


Вы не можете начинать темы
Вы не можете отвечать на сообщения
Вы не можете редактировать свои сообщения
Вы не можете удалять свои сообщения
Вы не можете добавлять вложения

Найти:
Перейти:  


Powered by phpBB © 2000, 2002, 2005, 2007 phpBB Group
Русская поддержка phpBB
Extended by Karma MOD © 2007—2012 m157y
Extended by Topic Tags MOD © 2012 m157y