Например TDA7294

Форум РадиоКот • Просмотр темы - Мультивибратор. Обьясните, в чем дело?
Форум РадиоКот
Здесь можно немножко помяукать :)

Текущее время: Вт мар 03, 2026 22:47:46

Часовой пояс: UTC + 3 часа


ПРЯМО СЕЙЧАС:



Начать новую тему Ответить на тему  [ Сообщений: 58 ]    , , 3
Автор Сообщение
 Заголовок сообщения:
СообщениеДобавлено: Вт май 19, 2009 00:43:02 
Друг Кота
Аватар пользователя

Карма: 44
Рейтинг сообщений: 605
Зарегистрирован: Вс мар 04, 2007 11:39:00
Сообщений: 4470
Откуда: Ukraine, Kyiv
Рейтинг сообщения: 0
Вот, это уже кое-что.
1. До светодиодов мы еще дойдем. Основная проверка работы пока что - по 7-й ноге.
2. Частоту подстраивайте под ту, которую хотите ВЫ!
3. Ждем перепайки и четкой работы. Потом будем "извращаться" над выходными каскадами.

_________________
Выслушай и противную сторону, даже если она и противна


Вернуться наверх
 
 Заголовок сообщения:
СообщениеДобавлено: Чт май 21, 2009 19:54:37 
Первый раз сказал Мяу!

Зарегистрирован: Вт май 05, 2009 13:49:45
Сообщений: 23
Рейтинг сообщения: 0
Полностью я не перпаивал, поправил несколько контактов, вроде все в норме.
Я так понимаю, что чем меньше частота светодиода на 7-й ноге, тем медленее будут переключаться основные светодиоды, правильно?


Вернуться наверх
 
 Заголовок сообщения:
СообщениеДобавлено: Чт май 21, 2009 19:57:58 
Друг Кота
Аватар пользователя

Карма: 44
Рейтинг сообщений: 605
Зарегистрирован: Вс мар 04, 2007 11:39:00
Сообщений: 4470
Откуда: Ukraine, Kyiv
Рейтинг сообщения: 0
Совершенно верно. Как верно и то, что Вы только подремонтировали схему, т.к. полная перепайка могла повлечь за собой ошибки в монтаже.

Ну, и каков же результат?

_________________
Выслушай и противную сторону, даже если она и противна


Вернуться наверх
 
 Заголовок сообщения:
СообщениеДобавлено: Чт май 21, 2009 20:53:14 
Первый раз сказал Мяу!

Зарегистрирован: Вт май 05, 2009 13:49:45
Сообщений: 23
Рейтинг сообщения: 0
Подобрал я частоту, что дальше?


Вернуться наверх
 
Эиком - электронные компоненты и радиодетали
 Заголовок сообщения:
СообщениеДобавлено: Чт май 21, 2009 21:01:17 
Друг Кота
Аватар пользователя

Карма: 44
Рейтинг сообщений: 605
Зарегистрирован: Вс мар 04, 2007 11:39:00
Сообщений: 4470
Откуда: Ukraine, Kyiv
Рейтинг сообщения: 0
aliasnew писал(а):
Подобрал я частоту, что дальше?
А как Вы считаете, что можно советовать при полном отсуствии от Вас "обратной связи" о том, ЧТО ИМЕННО у Вас получается? Каждую каплю информации приходится буквально "выдирать клещами"... Или же Вы считаете, что кто-то тут обладает телепатическими возможностями? Какая частота? За счет чего (какого элемента) Вы ее "подобрали"?

_________________
Выслушай и противную сторону, даже если она и противна


Вернуться наверх
 
 Заголовок сообщения:
СообщениеДобавлено: Чт май 21, 2009 21:43:53 
Первый раз сказал Мяу!

Зарегистрирован: Вт май 05, 2009 13:49:45
Сообщений: 23
Рейтинг сообщения: 0
Подбирал резисторами между 2-й и 7-й ногой, но вот интересный момент, словами трудно обяснить, посмотрите видео которое я выслал Вам на е-мейл.


Вернуться наверх
 
 Заголовок сообщения:
СообщениеДобавлено: Чт май 21, 2009 22:37:59 
Друг Кота
Аватар пользователя

Карма: 44
Рейтинг сообщений: 605
Зарегистрирован: Вс мар 04, 2007 11:39:00
Сообщений: 4470
Откуда: Ukraine, Kyiv
Рейтинг сообщения: 0
Ваше видео получил, спасибо. ПризнАюсь, меня результат тоже несколько озадачил... Получается, что либо где-то неконтакт (что маловероятно), либо конденсаторы "подсохшие" (кстати, я их на видео не увидел, или они расположены "с изнанки"?).

Давайте еще раз посмотрим на схему Вашего устройства. Я ее выложил повторно (в дальнейшем будем ориентироваться именно на нее, чтобы не путаться ни с выводами, ни с нумерацией деталей), а также эпюры сигналов с выходов первого и второго ОУ (первый - компаратор, с выходом на 7-й ноге, второй - интегратор, с выходом на 1-й ноге).

Работает Ваша схема так: Допустим, что вначале на выходе (7) компаратора низкое напряжение (близкое к нулевому, но не нулевое, т.к. практически ни один ОУ, даже rail-to-rail не "дотягивает" полностью ни до нуля, ни до Uпит - этое уровень я обозначил тонкой сплошной линией). Это напряжение поступает на инвертирующий вход (2) интегратора, формирующего линейно нарастающее напряжение (сплошная пилообразная линия на выходе 1). Оно поступает на неинвертирующий вход (6) компаратора через резистор R4, на котором сравнивается с противофазным напряжением с его же выхода через резистор R3. Как только токи через эти 2 резистора уравняются (они имеют разную полярность!), компаратор переключится в противоположное состояние и интегратор начинает формировать линейно спадающую ветвь пилы. Уровни переключения я обозначил тонкими пунктирными линиями. Размах пилы при Ваших номиналах этих резисторов составляет порядка 2/3 от напряжения питания.

Так вот, проблема негашения светодиодов заключается в том, что пила не доходит до нуля и напряжения питания и достаточно существенно - выходные эмиттерные повторители остаются приоткрытыми и светодиоды полностью не гаснут. Вашей задачей является:
1. Разобраться наконец, какой компонент схемы не дает ей ритмично переключаться из одного устойчивого состояния в другое. Светодиод с 7-й ноги должен четко мигать со скважностью 2 (время его свечения должно равняться времени погашенного состояния). Для "чистоты эксперимента" попробуйте подключить второй светодиод, только если первый идет на "землю" - второй должен идти на питание (Со своими токоограничивающими резисторами, конечно!)
2. "Разогнать" пилу с 1-й ножки до максимального напряжения (толстая пунктирная линия на 2-й эпюре). Но это будем решать уже после того, как удастся добиться четкого мигания светодиодов (они должны загораться и гаснуть попеременно).

Обязательно описывайте все свои действия, например: "поставил резистор такого-то номинала туда-то и туда-то, получил то-то и то-то"...


Вложения:
Epures.GIF [3.79 KiB]
Скачиваний: 443
Lights.GIF [4.37 KiB]
Скачиваний: 394

_________________
Выслушай и противную сторону, даже если она и противна
Вернуться наверх
 
 Заголовок сообщения:
СообщениеДобавлено: Чт май 21, 2009 22:44:29 
Друг Кота
Аватар пользователя

Карма: 44
Рейтинг сообщений: 605
Зарегистрирован: Вс мар 04, 2007 11:39:00
Сообщений: 4470
Откуда: Ukraine, Kyiv
Рейтинг сообщения: 0
Еще один совет: попробуйте поднять напряжение питания вольт где-то до 10. Очень может быть, что 5 однополярного для этого ОУ - слишком мало и он не в режиме. Соответственно, вдвое увеличьте и номиналы токоограничивающих резисторов для светодиодов.

_________________
Выслушай и противную сторону, даже если она и противна


Вернуться наверх
 
 Заголовок сообщения:
СообщениеДобавлено: Пт май 22, 2009 00:36:48 
Первый раз сказал Мяу!

Зарегистрирован: Вт май 05, 2009 13:49:45
Сообщений: 23
Рейтинг сообщения: 0
falkonist писал(а):
... либо конденсаторы "подсохшие" (кстати, я их на видео не увидел, или они расположены "с изнанки"?).

Возможно и подсохшие, т.к. я их снял со старой магнитолы, они с изнанки.

falkonist писал(а):
...попробуйте подключить второй светодиод, только если первый идет на "землю" - второй должен идти на питание

Т.е. анод на питание, а куда катод?


Последний раз редактировалось aliasnew Пт май 22, 2009 00:50:26, всего редактировалось 2 раз(а).

Вернуться наверх
 
 Заголовок сообщения:
СообщениеДобавлено: Пт май 22, 2009 00:41:49 
Друг Кота
Аватар пользователя

Карма: 44
Рейтинг сообщений: 605
Зарегистрирован: Вс мар 04, 2007 11:39:00
Сообщений: 4470
Откуда: Ukraine, Kyiv
Рейтинг сообщения: 0
К 7-му выводу.

_________________
Выслушай и противную сторону, даже если она и противна


Вернуться наверх
 
 Заголовок сообщения:
СообщениеДобавлено: Пт май 22, 2009 00:51:31 
Первый раз сказал Мяу!

Зарегистрирован: Вт май 05, 2009 13:49:45
Сообщений: 23
Рейтинг сообщения: 0
ааа, второй просто развернуть, понял. Но это уже завтра.


Вернуться наверх
 
 Заголовок сообщения:
СообщениеДобавлено: Пт май 22, 2009 17:17:06 
Первый раз сказал Мяу!

Зарегистрирован: Вт май 05, 2009 13:49:45
Сообщений: 23
Рейтинг сообщения: 0
Вчера после долгих мучений светодиод моргал нестабильно (видели на видео), но после, примерно, 15 минут морганий он начал стабильнее себя вести, частота то увеличивалась, то уменьшалась, но практически незаметно.

Сегодня купил 2 новых электролита на 100 мкф, соединил их также как и старые (плюсы вместе, минусы к 1-й и 2-й ноге) и... светодиод не мигает :shock: и я заметил, что он начинает мигать когда я касаюсь паяльником скрутку резисторов (слева на видео) между зелеными (зеленые по 22 ком).

Ну думаю ладно, припаяю второй светодиод как Вы говорили. Припаял, начали с большой частотой мигать (я так понимаю частота в 2 раза больше чем была с одним светодиодом) и нестабильно, до конца не гаснут.

Добавление сопротивления между 2-й и 7-й ногами на глаз ничего не дают (пробовал помимо 162 ком еще ставить 22, 240 и даже 510 ком). Если соединения между этими ногами нет, то второй дополнительный светодиод горит постоянно, а первый не горит вообще, но и так не всегда, пару раз когда я размыкал они еще секунд 5 перемигивались.


Вернуться наверх
 
 Заголовок сообщения:
СообщениеДобавлено: Пт май 22, 2009 17:49:30 
Друг Кота
Аватар пользователя

Карма: 44
Рейтинг сообщений: 605
Зарегистрирован: Вс мар 04, 2007 11:39:00
Сообщений: 4470
Откуда: Ukraine, Kyiv
Рейтинг сообщения: 0
Судя по тому, что светодиоды полностью не гаснут, под подозрение попадает сама микросхема. То ли попалась бракованая, то ли при макетировании "подгорела" :shock: . Поскольку в ней 4 ОУ, из которых 2 не задействованы, "переверните" ее на 180", чтобы ключ (точка на корпусе) был теперь справа внизу. НО!!! Ни в коем случае не меняйте подключения питания (4-я ножка - минус, 11-я - плюс)!!!

Такие микросхемы (очень дешевые) проверяются 1-2 из 100 а то и из 1000 штук, так что брак вполне мог проскочить.

_________________
Выслушай и противную сторону, даже если она и противна


Вернуться наверх
 
 Заголовок сообщения:
СообщениеДобавлено: Пн май 25, 2009 13:38:31 
Первый раз сказал Мяу!

Зарегистрирован: Вт май 05, 2009 13:49:45
Сообщений: 23
Рейтинг сообщения: 0
falkonist писал(а):
... "переверните" ее на 180"...

Перевернул, перепаял, но результат все тот же.
Маленькое видео выслал, просмотрите.


Вернуться наверх
 
 Заголовок сообщения:
СообщениеДобавлено: Ср май 27, 2009 13:05:58 
Друг Кота
Аватар пользователя

Карма: 44
Рейтинг сообщений: 605
Зарегистрирован: Вс мар 04, 2007 11:39:00
Сообщений: 4470
Откуда: Ukraine, Kyiv
Рейтинг сообщения: 0
2 aliasnew:

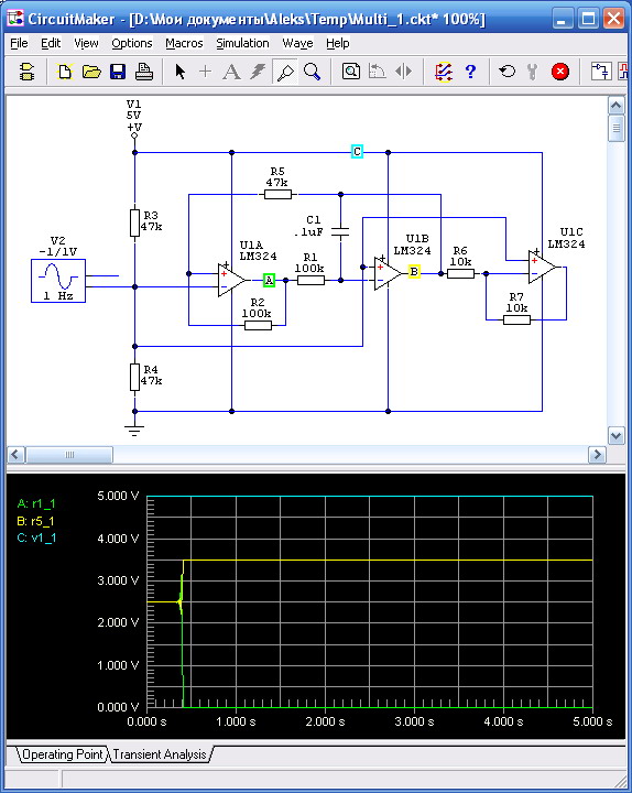
Два дня мудохался (миль пардон) с Вашей схемой в виртуальном симуляторе. При симуляции использовал реальные модели LM324. С теми номиналами и напряжением питания, как в исходной схеме (рис. 00), она не рабочая в принципе.

Во-первых, выходные напряжения операционников LM324 не "дотягивают" до напряжения питания 1,5 В. Поэтому "искусственная средняя точка, сформированная делителем из одинаковых резисторов по 47 кОм, не обеспечивают нужного режима. Во-вторых, из-за этого, при тех номиналах резисторов формирования гистерезиса для компаратора, пила на выходе интегратора получается существенно несимметричной (не буду приводить промежуточных вариантов симуляции - поверьте на слово), а размах пилы - очень мал. В-третьих, запуск автогенерации происходит с довольно длительной задержкой (поэтому в схеме стоит "холостой" генератор синусоиды, ни к чему не подключенный - только чтобы это "мертвое время" учесть при симуляции).

Поэтому я поменял номиналы некоторых резисторов (рисунок 01), после чего схема начала устойчиво генерировать (номинал конденсатора 1,5 мкф - только для симуляции, чтобы генерация была видна). Третий ОУ - инвертирующий усилитель с коэффициентом усиления 1 - для того, чтобы правильно сформировать противофазные напряжения для управления светодиодами, но об этом - позже.

Попробуйте со всеми этими изменениями и отпишитесь, что получится.


Вложения:
01.jpg [99.96 KiB]
Скачиваний: 442
00.jpg [92.08 KiB]
Скачиваний: 413

_________________
Выслушай и противную сторону, даже если она и противна
Вернуться наверх
 
 Заголовок сообщения:
СообщениеДобавлено: Чт май 28, 2009 00:20:03 
Первый раз сказал Мяу!

Зарегистрирован: Вт май 05, 2009 13:49:45
Сообщений: 23
Рейтинг сообщения: 0
Огромное Вам СПАСИБО за то что Вы столько времени убили ради одной схемки.
На днях, думаю найду время и перепаяю. Отпишусь.


Вернуться наверх
 
 Заголовок сообщения:
СообщениеДобавлено: Чт май 28, 2009 12:19:51 
Друг Кота
Аватар пользователя

Карма: 44
Рейтинг сообщений: 605
Зарегистрирован: Вс мар 04, 2007 11:39:00
Сообщений: 4470
Откуда: Ukraine, Kyiv
Рейтинг сообщения: 0
Значит так... Вот схема, апробированная в симуляторе. В ней задействованы 2 оставшихся свободными ОУ из корпуса. DA1.3 - как неинвертирующий повторитель, чтобы развязать выход DA1.2 от нагрузки, а DA1.4 - как инвертирующий пвторитель (оба с единичным коэффициентом усиления). На их выходах формируются проивофазные сигналы для узлов управления яркостью светодиодов, представляющие собой преобразователи ток-напряжение (генераторы тока), поскольку светодиоды имеют вольт-амперную характеристику, близкую к стабилитронам (только более пологую) и управляются они не напряжением, а током(!).

Такое построение, как и в известном генераторе тока на ОУ+транзисторе ( http://radiokot.ru/forum/viewtopic.php? ... &start=180 ) имеет то преимущество, что запитывать цепочку светодиодов можно значительно бОльшим напряжением, чем питается генераторная часть схемы. Однако, применить указанное выше "классическое" решение затруднительно из-за необходимости инвертирования сигнала (задействуется еще один ОУ, а их в корпусе всего 4 :( ).


Вложения:
Lights.GIF [10.13 KiB]
Скачиваний: 485

_________________
Выслушай и противную сторону, даже если она и противна
Вернуться наверх
 
 Заголовок сообщения:
СообщениеДобавлено: Ср июн 03, 2009 13:37:21 
Первый раз сказал Мяу!

Зарегистрирован: Вт май 05, 2009 13:49:45
Сообщений: 23
Рейтинг сообщения: 0
Нашлось свободное время, решил растрассировать (вроде так называется) печатную плату для удобства. Вот что получилось. Вроде бы все правильно, но проверьте пожалуйста, если есть время.


Вложения:
Lights.zip [205.55 KiB]
Скачиваний: 240
Вернуться наверх
 
Показать сообщения за:  Сортировать по:  Вернуться наверх
Начать новую тему Ответить на тему  [ Сообщений: 58 ]    , , 3

Часовой пояс: UTC + 3 часа


Вы не можете начинать темы
Вы не можете отвечать на сообщения
Вы не можете редактировать свои сообщения
Вы не можете удалять свои сообщения
Вы не можете добавлять вложения

Найти:
Перейти:  


Powered by phpBB © 2000, 2002, 2005, 2007 phpBB Group
Русская поддержка phpBB
Extended by Karma MOD © 2007—2012 m157y
Extended by Topic Tags MOD © 2012 m157y