Например TDA7294

Форум РадиоКот • Просмотр темы - Мелкие практические вопросы
Форум РадиоКот
Здесь можно немножко помяукать :)

Текущее время: Ср мар 11, 2026 03:25:27

Часовой пояс: UTC + 3 часа


ПРЯМО СЕЙЧАС:



Начать новую тему Ответить на тему  [ Сообщений: 37261 ]     ... , , , 1847, , , ...  
Автор Сообщение
 Заголовок сообщения: Re: Мелкие практические вопросы
СообщениеДобавлено: Пт ноя 14, 2025 09:44:02 
Нашел транзистор. Понюхал.

Карма: 1
Рейтинг сообщений: 8
Зарегистрирован: Пн сен 05, 2022 20:28:08
Сообщений: 150
Рейтинг сообщения: 0
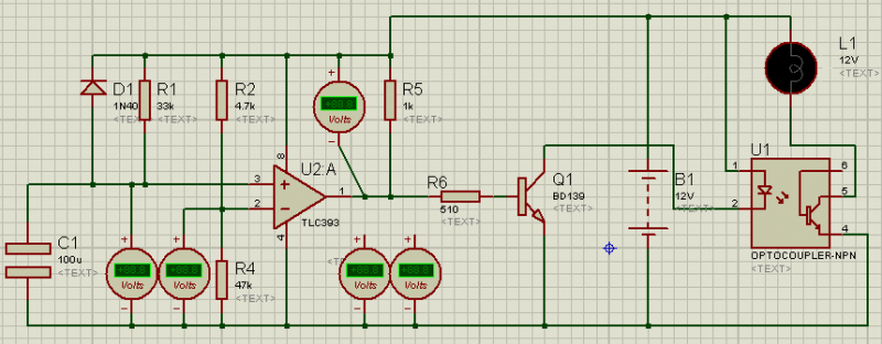
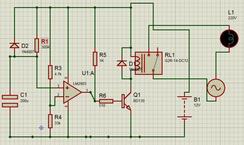
добрый день. схема собрана в железе, только вместо tlc393 стоит lm2903 .в протеусе все работает как надо, а вжелезе транзистор открывается сразу после подачи напряжения. напряжения в железе примерно соответствуют напряжениям в протеусе, за исключением первой ноги. хоть с подключенной первой ногой, хоть с отключенной - точке r5-r6 всегда 4.5в относительно минуса. что не так ? пробовал две микросхемы - поведение одинаково Изображение


Вернуться наверх
 
 Заголовок сообщения: Re: Мелкие практические вопросы
СообщениеДобавлено: Пт ноя 14, 2025 11:10:48 
Вымогатель припоя

Карма: 2
Рейтинг сообщений: -5
Зарегистрирован: Сб авг 09, 2025 22:08:28
Сообщений: 598
Рейтинг сообщения: 0
Схема "в железе" соответствует приведённой? тогда ток диоду оптопары надо бы ограничить резистором

Добавлено after 2 minutes 32 seconds:
ну и если это какая-то задержка включения-выключения лампочки, то компаратор в виде микросхемы и оптрон тут нафиг не нужны. Достаточно транзистора.
Или приводите реальную схему, если указанная всего лишь экспериментальная.


Вернуться наверх
 
 Заголовок сообщения: Re: Мелкие практические вопросы
СообщениеДобавлено: Пт ноя 14, 2025 12:36:40 
Друг Кота
Аватар пользователя

Карма: 32
Рейтинг сообщений: 966
Зарегистрирован: Пт сен 10, 2021 15:19:36
Сообщений: 6529
Откуда: Протвино
Рейтинг сообщения: 0
оптопара при таком раскладе работает в качестве оч плохого транзистора и да ее светодиод сгорит при первом включении при таких номиналах.

нагрузку надо конечно вешать прямо в коллектор Q1 (который нужно выбрать достаточной мощности и с достаточным h21e, возможно лучше FET)

и вообще конечно компаратор не обязателен, если нужно четкое включение то логичнее сделать триггер шмитта на 2 транзисторах.


Последний раз редактировалось AlexS4 Пт ноя 14, 2025 12:39:25, всего редактировалось 1 раз.

Вернуться наверх
 
 Заголовок сообщения: Re: Мелкие практические вопросы
СообщениеДобавлено: Пт ноя 14, 2025 12:37:35 
Грызет канифоль
Аватар пользователя

Зарегистрирован: Сб ноя 07, 2015 18:29:01
Сообщений: 297
Откуда: Армагедец
Рейтинг сообщения: 0
AlexS4, спасибо за ответ.
а не могли бы показать наглядно что куда и как подключить, чтобы из 4s сделать 2S
фото для переделки bms 4s прилагаю.


Вложения:
photo_2025-11-14_14-19-39.jpg [143.13 KiB]
Скачиваний: 76
Вернуться наверх
 
Эиком - электронные компоненты и радиодетали
 Заголовок сообщения: Re: Мелкие практические вопросы
СообщениеДобавлено: Пт ноя 14, 2025 12:42:19 
Друг Кота
Аватар пользователя

Карма: 32
Рейтинг сообщений: 966
Зарегистрирован: Пт сен 10, 2021 15:19:36
Сообщений: 6529
Откуда: Протвино
Рейтинг сообщения: 0
Бомбандил, я был невнимателен,
есть 4s а надо сделать 2s (я почемуто прочитал наоборот ) )

когда bms построена на 1 чипе (как на фотке ) - надо смотреть ДШ
и есть некий шанс что чип не поддерживает 2s включение

гарантировано такое можно проделать только на схемах с 1s отдельными мониторами (sot23-5 корпуса на каждую 1s)

на фотке cm1041
https://jlcpcb.com/api/file/downloadByF ... 9435084800
здесь нет примера включения для 2s, надо найти eng или в переводчик засунуть и попробовать вычитать есть ли 2s режим.


Вернуться наверх
 
 Заголовок сообщения: Re: Мелкие практические вопросы
СообщениеДобавлено: Пт ноя 14, 2025 13:38:22 
Нашел транзистор. Понюхал.

Карма: 1
Рейтинг сообщений: 8
Зарегистрирован: Пн сен 05, 2022 20:28:08
Сообщений: 150
Рейтинг сообщения: 0
Схема "в железе" соответствует приведённой? .

соответствует, только вместо оптопары стоит реле на 12в. а компаратор взял, потому что он есть в наличие и печатная плата имеется. собрал как конструктор

Добавлено after 2 minutes 9 seconds:
это задержка включения для холодильника. замыкает контакт через 3-5 мин (в зависимости от номиналов конденсатора и резисторов)


Вернуться наверх
 
 Заголовок сообщения: Re: Мелкие практические вопросы
СообщениеДобавлено: Пт ноя 14, 2025 13:43:21 
Вымогатель припоя

Карма: 2
Рейтинг сообщений: -5
Зарегистрирован: Сб авг 09, 2025 22:08:28
Сообщений: 598
Рейтинг сообщения: 0
значит, схема не соответствует. Приведите схему, по которой спаяли. Может, Вы диод не поставили катушке реле, транзистор пробит уже. А также фото того, что спаяли. Может, Вы диод впаяли сразу на заряд конденсатора.


Вернуться наверх
 
 Заголовок сообщения: Re: Мелкие практические вопросы
СообщениеДобавлено: Пт ноя 14, 2025 14:24:20 
Держит паяльник хвостом

Карма: -4
Рейтинг сообщений: 102
Зарегистрирован: Ср янв 02, 2013 21:32:54
Сообщений: 919
Рейтинг сообщения: 0
dr.zorg82 писал(а):
.в протеусе все работает как надо, а вжелезе транзистор открывается сразу после подачи напряжения.

Время в протеусе замедленно.
Секундомер, для понимании что будет в реале, в нижней строчке.
Или примени измеритель Counter Timer
При номинале 100U и 33к про три-пять минут и речи быть не может.

В реале разряди конденсатор пинцетиком и постарайся увидеть задержку включения.
Если сможешь.

LM2903 в протеусе имеется.
Реле то же есть.
Применять всякое с дополнительными пояснениями нет нужды.
Внизу схемы не хватает GROUND .
Что бы с батарейкой не морочить голову применяется POWER с указанием полярности и величины напряжения.

Восстановить по картинке в протеусе возможно да мне лень.
Выложи файл протеуса


Вернуться наверх
 
 Заголовок сообщения: Re: Мелкие практические вопросы
СообщениеДобавлено: Пт ноя 14, 2025 14:57:56 
Нашел транзистор. Понюхал.

Карма: 1
Рейтинг сообщений: 8
Зарегистрирован: Пн сен 05, 2022 20:28:08
Сообщений: 150
Рейтинг сообщения: 0
Выложи файл протеуса

собрано так Изображение

Добавлено after 47 seconds:
с протеусом нет проблем. проблема с железом


Вложения:
задержка.7z [18.47 KiB]
Скачиваний: 56
Вернуться наверх
 
 Заголовок сообщения: Re: Мелкие практические вопросы
СообщениеДобавлено: Пт ноя 14, 2025 15:04:54 
Вымогатель припоя

Карма: 2
Рейтинг сообщений: -5
Зарегистрирован: Сб авг 09, 2025 22:08:28
Сообщений: 598
Рейтинг сообщения: 0
с протеусом бывает куча проблем. Железо не видно. Если Вы уверены, что проблема именно с ним, так его и проверяйте, как тут помочь?
Время задержки при указанных значениях RC примерно 2 минуты, это легко посчитать и без протеуса


Вернуться наверх
 
 Заголовок сообщения: Re: Мелкие практические вопросы
СообщениеДобавлено: Пт ноя 14, 2025 15:22:23 
Нашел транзистор. Понюхал.

Карма: 1
Рейтинг сообщений: 8
Зарегистрирован: Пн сен 05, 2022 20:28:08
Сообщений: 150
Рейтинг сообщения: 0
как тут помочь?

задал вопрос так как понимаю, что протеус может ошибаться, и думал, что есть очевидная ошибка.
схема в три детальки и не хочет работать.. буду еще раз проверять. :solder:


Вернуться наверх
 
 Заголовок сообщения: Re: Мелкие практические вопросы
СообщениеДобавлено: Пт ноя 14, 2025 15:29:59 
Электрический кот

Карма: 2
Рейтинг сообщений: 127
Зарегистрирован: Пт ноя 22, 2024 14:08:43
Сообщений: 1061
Рейтинг сообщения: 0
dr.zorg82 писал(а):
проблема с железом

4К7 замени на 10К.....конденсатор до +12 заряжать тоже не хорошо, но, вдруг, пройдёт....


Вернуться наверх
 
 Заголовок сообщения: Re: Мелкие практические вопросы
СообщениеДобавлено: Пт ноя 14, 2025 16:48:43 
Вымогатель припоя

Карма: 2
Рейтинг сообщений: -5
Зарегистрирован: Сб авг 09, 2025 22:08:28
Сообщений: 598
Рейтинг сообщения: 0
там порог 10.5 В получается, вполне приемлемо...

dr.zorg82, поставьте вместо конденсатора резистор тоже на 300 кОм, если включаться сразу при подаче питания перестанет - проверяйте диод D2 не пробит ли или не перепутана полярность, и конденсатор на наличие ёмкости

Добавлено after 36 seconds:
и да, если применить совет Krismi70, будет настраиваемая система.

Добавлено after 1 hour 7 minutes 10 seconds:
хотя, если диод неправильно стоит, замена конденсатора на резистор не поможет, это я глупость сказал.


Вернуться наверх
 
 Заголовок сообщения: Re: Мелкие практические вопросы
СообщениеДобавлено: Пт ноя 14, 2025 19:42:15 
Нашел транзистор. Понюхал.

Карма: 1
Рейтинг сообщений: 8
Зарегистрирован: Пн сен 05, 2022 20:28:08
Сообщений: 150
Рейтинг сообщения: 0
Сегодня нет/не будет возможности все ещё раз проверить, но диоды и резисторы, а также правильно ь установки проверял. Напряжение, относительно минуса, на второй ноге было чуть ниже напряжения питания, а на третьей ноге росло по мере заряда конденсатора, но в точке первая нога р5 р6 напряжение было 4.5в сразу по ле подачи питания. Завтра попробую ещё раз перепроверить/перемерить


Вернуться наверх
 
 Заголовок сообщения: Re: Мелкие практические вопросы
СообщениеДобавлено: Пт ноя 14, 2025 19:52:50 
Вымогатель припоя

Карма: 2
Рейтинг сообщений: -5
Зарегистрирован: Сб авг 09, 2025 22:08:28
Сообщений: 598
Рейтинг сообщения: 0
я вот не помню уже, неиспользованные выводы компараторов производитель не рекомендует ли притягивать куда-нить? Вдруг, влияют?


Вернуться наверх
 
 Заголовок сообщения: Re: Мелкие практические вопросы
СообщениеДобавлено: Пт ноя 14, 2025 20:02:56 
Нашел транзистор. Понюхал.

Карма: 1
Рейтинг сообщений: 8
Зарегистрирован: Пн сен 05, 2022 20:28:08
Сообщений: 150
Рейтинг сообщения: 0
В даташите изображена схема одного компаратора. Вроде как они одинаковы и не связаны друг с другом


Вернуться наверх
 
 Заголовок сообщения: Re: Мелкие практические вопросы
СообщениеДобавлено: Пт ноя 14, 2025 20:17:11 
Вымогатель припоя

Карма: 2
Рейтинг сообщений: -5
Зарегистрирован: Сб авг 09, 2025 22:08:28
Сообщений: 598
Рейтинг сообщения: 0
они изготавливаются на одном кристалле и имеют общее питание. Байпасного конденсатора у Вас нет в схеме, как знать, висящие в воздухе входы другого компаратора что творят и как влияют на скачки в цепи питания первого...
Diodes на свои LM2903 пишет: All input pins of any unused comparators should be tied to the negative supply


Вернуться наверх
 
 Заголовок сообщения: Re: Мелкие практические вопросы
СообщениеДобавлено: Пт ноя 14, 2025 20:36:54 
Друг Кота
Аватар пользователя

Карма: 32
Рейтинг сообщений: 966
Зарегистрирован: Пт сен 10, 2021 15:19:36
Сообщений: 6529
Откуда: Протвино
Рейтинг сообщения: 0
для таких скоростей с неиспользуемыми точно можно не париться.
скорее всего ошибка или неисправный компанент.

надо мультиком смотреть напряжение на выходе компаратора и пинцетом коротить конденсатор имитируя включение.
должо быть 0.1..0.4V при закорачивании и скачком меняться до ~4.5V когда конденсатор зарядился до ~10.5V.

если не так то сказать как и мы угадаем с 3 раз :)

а перед этим мультик между входами ткнуть и убедиться что после замыкания и отпускания С1 напряжение меняется от
-10.5 до +1+V (ну или наоборот +,- ;) )


Вернуться наверх
 
 Заголовок сообщения: Re: Мелкие практические вопросы
СообщениеДобавлено: Сб ноя 15, 2025 10:55:12 
Нашел транзистор. Понюхал.

Карма: 1
Рейтинг сообщений: 8
Зарегистрирован: Пн сен 05, 2022 20:28:08
Сообщений: 150
Рейтинг сообщения: 0
надо мультиком смотреть напряжение на выходе компаратора и пинцетом коротить конденсатор имитируя включение.
должо быть 0.1..0.4V при закорачивании и скачком меняться до ~4.5V когда конденсатор зарядился до ~10.5V.
на выходе всегда 4.5 в. но если отпаять выход, то в воздухе на нем всегда 0

а перед этим мультик между входами ткнуть и убедиться что после замыкания и отпускания С1 напряжение меняется от
-10.5 до +1+V (ну или наоборот +,- ;) )

между выходами так и есть :cry:
правильность монтажа и исправность элементов(кроме компаратора) проверял. неужели третья микросхема брак?? давным давно покупал у китайца жменю этих микросхем, но одна из них работает у же пару лет(правда не помню первая попавшаяся заработала или тоже дрочился ). а тут уже три штуки попробовал..
надо поискать на платах в старье какой-нибудь компаратор и попробовать его поставить


Вернуться наверх
 
 Заголовок сообщения: Re: Мелкие практические вопросы
СообщениеДобавлено: Сб ноя 15, 2025 11:36:00 
Друг Кота
Аватар пользователя

Карма: 32
Рейтинг сообщений: 966
Зарегистрирован: Пт сен 10, 2021 15:19:36
Сообщений: 6529
Откуда: Протвино
Рейтинг сообщения: 0
A. проверь что питание правильно приходит на чип

B. попробуй другие компараторы в чипе.
! перед B. добавь резистор 10к от конденсатора до входа In+ для защиты входа. убитому это не поможет а еще целым - может.


Вернуться наверх
 
Показать сообщения за:  Сортировать по:  Вернуться наверх
Начать новую тему Ответить на тему  [ Сообщений: 37261 ]     ... , , , 1847, , , ...  

Часовой пояс: UTC + 3 часа


Вы не можете начинать темы
Вы не можете отвечать на сообщения
Вы не можете редактировать свои сообщения
Вы не можете удалять свои сообщения
Вы не можете добавлять вложения

Найти:
Перейти:  


Powered by phpBB © 2000, 2002, 2005, 2007 phpBB Group
Русская поддержка phpBB
Extended by Karma MOD © 2007—2012 m157y
Extended by Topic Tags MOD © 2012 m157y