BOB51, ни один идиот не станет пользоваться пароводяным кубом без аварийных клапанов сброса давления. Этот вопрос даже не обсуждается.
ПростоНуб писал(а):
Например, тоже самое можно сделать на К561ИР2 (аналог CD4015). Но где Вы найдете микросхему, которую уже лет 30 как не производят?.
Совершенно случайно обнаружил, что CD4015 в ЧипиДипе
продается!
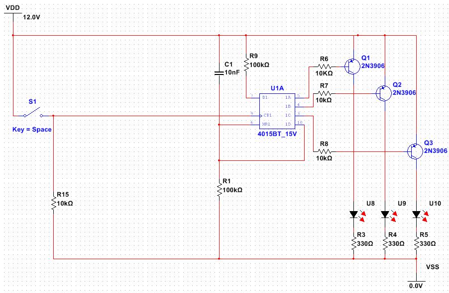
Так что, схема с питанием от 12В вполне допустима. Например, так:
Спойлер

Enman писал(а):
Да, вроде, не только о помехе надо думать, а о простом дребезге контактов
Так я об этом сразу писал:
ПростоНуб писал(а):
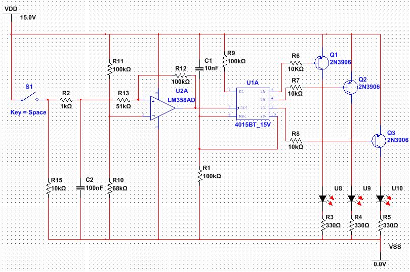
Если у Вас действительно механический контакт, то добавляем схему устранения дребезга.
Пример схемы с устранением дребезга:
Спойлер

Добавлено after 19 minutes 50 seconds:P.S. с КР561ИР2/CD4015 обращаться надо очень аккуратно. Статикой прошибаются в лёгкую!