Например TDA7294

Форум РадиоКот • Просмотр темы - Управление биполярным шаговым двигателем без компьютера.
Форум РадиоКот
Здесь можно немножко помяукать :)

Текущее время: Ср янв 07, 2026 08:17:31

Часовой пояс: UTC + 3 часа


ПРЯМО СЕЙЧАС:



Начать новую тему Ответить на тему  [ Сообщений: 99 ]  1, , , ,  
Автор Сообщение
Не в сети
 Заголовок сообщения: Управление биполярным шаговым двигателем без компьютера.
СообщениеДобавлено: Ср фев 25, 2009 01:01:51 
Родился

Зарегистрирован: Ср фев 25, 2009 00:54:26
Сообщений: 15
Откуда: Брест
Рейтинг сообщения: 0
Подскажите как я могу реализовать подключение шаговика.
Нужно просто постоянное вращение (лучше если можно менять скорость и направление). Нужна самая простая схема управления.
Всё что я накопал требует компа или спец контроллера.
А хочется всё по минимуму. Хоть с реостатом как в случае с DC мотором.
Я планирую использовать шаговый биполярный двигатель из принтера (5 выводов) как привод для вращения рекуператора в вентиляционной установке.(10-15 об. мин.)
Помогите! очень нужно! Любые ссылки и информация будут полезны.


Вернуться наверх
 
Не в сети
 Заголовок сообщения:
СообщениеДобавлено: Ср фев 25, 2009 01:15:24 
Модератор
Аватар пользователя

Карма: 10
Рейтинг сообщений: 7
Зарегистрирован: Пт июл 21, 2006 03:08:05
Сообщений: 3174
Откуда: Пенза
Рейтинг сообщения: 0
Не, с реостатом не получится. :) Надо хотя бы логику (или МК) или сразу специальный драйвер к нему. Вот есть:
http://radiokot.ru/forum/viewtopic.php?t=11535
http://radiokot.ru/forum/viewtopic.php?t=7568
Статьи:
http://radiokot.ru/lab/controller/22/
http://www.radiokot.ru/circuit/digital/automat/05/

_________________
Если долго мучиться, что-нибудь... сломается.


Вернуться наверх
 
Не в сети
 Заголовок сообщения:
СообщениеДобавлено: Ср фев 25, 2009 11:07:41 
Друг Кота
Аватар пользователя

Карма: 44
Рейтинг сообщений: 605
Зарегистрирован: Вс мар 04, 2007 11:39:00
Сообщений: 4470
Откуда: Ukraine, Kyiv
Рейтинг сообщения: 0
Я как-то игрался с ШД от дисковода, сваял контроллер на 155-й логике (ну, просто была куча старых микросхем, можно перевести и на КМОП), в котором изменение направления вращения осуществлялось просто переполюсовкой 2-х проводов питания. Если такой вариант интересен - порыскаю по загашникам, выложу схему и фото платы.

_________________
Выслушай и противную сторону, даже если она и противна


Вернуться наверх
 
Не в сети
 Заголовок сообщения: Независимый контроллер ШД с регулятором оборотов.
СообщениеДобавлено: Ср фев 25, 2009 11:58:04 
Родился

Зарегистрирован: Ср фев 25, 2009 00:54:26
Сообщений: 15
Откуда: Брест
Рейтинг сообщения: 0
"Надо хотя бы логику (или МК) или сразу специальный драйвер к нему."

Всё понятно... я этого и боялся... Хочется проще а получается как всегда...

Может менять скорость шаговика можно переключением различных номиналов кварца?

Схемка по первой ссылке вроде как простенькая.
Но даж она мной слабо осуществима.

В связи с этим ищу человека способного разработать и желательно спаять рабочий вариант независимого контроллера.
Главное условие - способность менять скорость вращения, замедляться при определённой температуре с термодатчика.
Если сработает, пойдёт в массовое производство)
Пожалуйста откликнитесь кому интересно (больших денег не обещаю, но если пойдёт в массы...)
А вот для этого "Из лап в лапы" есть. Паятель.


Вернуться наверх
 
Эиком - электронные компоненты и радиодетали
Не в сети
 Заголовок сообщения: Re: Независимый контроллер ШД с регулятором оборотов.
СообщениеДобавлено: Ср фев 25, 2009 13:23:56 
Поставщик валерьянки для Кота
Аватар пользователя

Карма: 13
Рейтинг сообщений: 24
Зарегистрирован: Сб ноя 15, 2008 10:09:56
Сообщений: 2029
Откуда: г. Тула
Рейтинг сообщения: 0
Цитата:
Всё понятно... я этого и боялся... Хочется проще а получается как всегда...


Да куда ж проше как на готовом драйвере? Проше чем на логике не будет. :) Это ж шаговик. Он создан для точного регулирования угла поворота, а не для кулера. :) На его входы надо подавать +12\+24 сигнал поочерёдно на каждый проводок. Чем больше частота переключений - тем больше скорость. Если подавать сигналы в противоположном направлении, то и шагать он будет в другую сторону.
Если уж на рассыпухе, то можно сделать 4-х фазный мультивибратор, например. Но схема усложняется.

А для кулера использовал бы лучше DC привод через транзистор. :)


Вернуться наверх
 
Не в сети
 Заголовок сообщения: Re: Независимый контроллер ШД с регулятором оборотов.
СообщениеДобавлено: Ср фев 25, 2009 16:49:13 
Модератор
Аватар пользователя

Карма: 10
Рейтинг сообщений: 7
Зарегистрирован: Пт июл 21, 2006 03:08:05
Сообщений: 3174
Откуда: Пенза
Рейтинг сообщения: 0
tarior писал(а):
Может менять скорость шаговика можно переключением различных номиналов кварца?

Не надо. :shock: Лучше поискать другой двигатель.

_________________
Если долго мучиться, что-нибудь... сломается.


Вернуться наверх
 
Не в сети
 Заголовок сообщения:
СообщениеДобавлено: Ср фев 25, 2009 22:47:55 
Родился

Зарегистрирован: Ср фев 25, 2009 00:54:26
Сообщений: 15
Откуда: Брест
Рейтинг сообщения: 0
Вот, ребята.. нарыл в гугле.
Пара L297+L298
Есть блок питания +5v и +36v.
В электронике разбираюсь слабо. Если кто сможет поподробнее нарисовать что куда буду очень благодарен.
Наверное нужен генератор импульсов шагания и кнопки направления и режима??? Как реализовать всё на одной схемке? (чтоб без компа...)
ПАМАГИТЕ... поиск не помог...


Вложения:
Схемка.JPG [118.01 KiB]
Скачиваний: 5647
Вернуться наверх
 
Не в сети
 Заголовок сообщения:
СообщениеДобавлено: Ср фев 25, 2009 23:08:44 
Друг Кота
Аватар пользователя

Карма: 44
Рейтинг сообщений: 605
Зарегистрирован: Вс мар 04, 2007 11:39:00
Сообщений: 4470
Откуда: Ukraine, Kyiv
Рейтинг сообщения: 0
В архиве - статьи по шаговым двигателям. Гляньте, может чего и пригодится.


Вложения:
Шаговые двигатели.rar [24.81 KiB]
Скачиваний: 5444

_________________
Выслушай и противную сторону, даже если она и противна
Вернуться наверх
 
Не в сети
 Заголовок сообщения:
СообщениеДобавлено: Чт фев 26, 2009 00:05:58 
Родился

Зарегистрирован: Ср фев 25, 2009 00:54:26
Сообщений: 15
Откуда: Брест
Рейтинг сообщения: 0
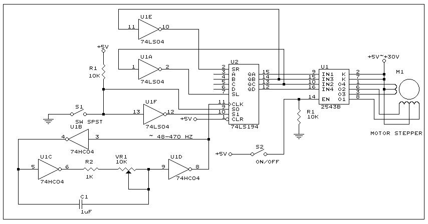
Спасибо огромное! только вопрос.. первая из схем работает независимо как я понял, но вот там переменный резистор на 10k это для изменения частоты вращения?


Вложения:
Схемка2.JPG [45.57 KiB]
Скачиваний: 6438
Вернуться наверх
 
Не в сети
 Заголовок сообщения:
СообщениеДобавлено: Чт фев 26, 2009 00:09:46 
Друг Кота
Аватар пользователя

Карма: 44
Рейтинг сообщений: 605
Зарегистрирован: Вс мар 04, 2007 11:39:00
Сообщений: 4470
Откуда: Ukraine, Kyiv
Рейтинг сообщения: 0
Да. U1C, U1B и U1D представляют собой задающий генератор.

Учтите еще один момент: шаговые двигатели бывают 2-х типов: униполярные (без среднего вывода каждой из обмоток и требующие мостовых драйверов, как в приведенной Вами схеме) и биполярные (простые ключи, подключающие каждую половину обмоток со средним выводом - как в приведенных мною схемах). Соответственно, и разные схемы силовых драйверов.

Вторая схема - тоже независимая, на её вход нужно подключить аналогичный регулируемый генератор тактовых импульсов.

_________________
Выслушай и противную сторону, даже если она и противна


Вернуться наверх
 
Не в сети
 Заголовок сообщения:
СообщениеДобавлено: Чт фев 26, 2009 00:21:33 
Родился

Зарегистрирован: Ср фев 25, 2009 00:54:26
Сообщений: 15
Откуда: Брест
Рейтинг сообщения: 0
Так... у меня шаговый двигатель от принтера Epson... 5 проводов.
Какой он? Униполярный или биполярный???


Вернуться наверх
 
Не в сети
 Заголовок сообщения:
СообщениеДобавлено: Чт фев 26, 2009 00:33:36 
Мучитель микросхем
Аватар пользователя

Зарегистрирован: Ср ноя 21, 2007 14:14:37
Сообщений: 438
Откуда: Краснодар
Рейтинг сообщения: 0
falkonist писал(а):
Учтите еще один момент: шаговые двигатели бывают 2-х типов: униполярные (без среднего вывода каждой из обмоток и требующие мостовых драйверов, как в приведенной Вами схеме) и биполярные (простые ключи, подключающие каждую половину обмоток со средним выводом - как в приведенных мною схемах). Соответственно, и разные схемы силовых драйверов.


Ошибаешься, униполярный - со средним выводом, биполярный - без.

tarior, униполярный - средние выводы соединены внутри двигателя.

_________________
Electronikus mente prius et oculis agat, quam armata manu.


Вернуться наверх
 
Не в сети
 Заголовок сообщения:
СообщениеДобавлено: Чт фев 26, 2009 10:50:49 
Друг Кота
Аватар пользователя

Карма: 44
Рейтинг сообщений: 605
Зарегистрирован: Вс мар 04, 2007 11:39:00
Сообщений: 4470
Откуда: Ukraine, Kyiv
Рейтинг сообщения: 0
Точно, ошибся :oops: Владимир К. прав.

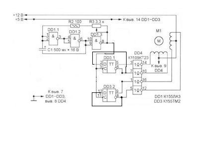
А вот - тот драйвер, о котором я говорил: Изображение Изображение

А здесь - подробно о ШД: http://kazus.ru/modules.php?name=Conten ... ge&pid=843
и здесь: http://www.stepmotor.ru/articles/

_________________
Выслушай и противную сторону, даже если она и противна


Вернуться наверх
 
Не в сети
 Заголовок сообщения:
СообщениеДобавлено: Чт фев 26, 2009 14:03:48 
Модератор
Аватар пользователя

Карма: 120
Рейтинг сообщений: 1088
Зарегистрирован: Пн дек 08, 2008 19:28:04
Сообщений: 22867
Откуда: 10км от Москвы на Север
Рейтинг сообщения: 0
есть вот такая схема

Изображение


Вернуться наверх
 
Не в сети
 Заголовок сообщения:
СообщениеДобавлено: Пт фев 27, 2009 10:23:42 
Родился

Зарегистрирован: Ср фев 25, 2009 00:54:26
Сообщений: 15
Откуда: Брест
Рейтинг сообщения: 0
Ребята! спасибо огромное за помощь!!!

Решил спаять самую простую на мой взгляд схемку предложенную "Borodach".. (последняя в посте)
На первое время самое то. Цена минимальная получается и простота исполнения.
На будущее, конечно, склоняюсь в сторону микроконтроллера, но сам не осилю. Поэтому сейчас попытаюсь спаять эту схемку.

1) Кстати шунтирование питания микросхем конденсаторами это как и какими?
2) Могу я использовать блок питания +5v/+36v. Вместо 12 подать 36??? Я так понимаю всё зависит от комутирующей микросхемы ULN2004A, выдержит она или нет?
3) Чем понизить/отрегулировать 36v от импульсного блока питания (от принтера)

Заранее благодарю!


Вернуться наверх
 
Не в сети
 Заголовок сообщения:
СообщениеДобавлено: Пт фев 27, 2009 21:48:36 
Модератор
Аватар пользователя

Карма: 120
Рейтинг сообщений: 1088
Зарегистрирован: Пн дек 08, 2008 19:28:04
Сообщений: 22867
Откуда: 10км от Москвы на Север
Рейтинг сообщения: 0
Шунтирование по питанию, это значит припаять по питанию к каждой микросхеме конденсатор где-то от 47н до 0,1мкф - керамический.

36вольт подать можно, но всё правильно, надо уточнить в справочнике, выдержит ли это напряжение 2004... .

В блоках питания часто бывают подстроечные резисторы, которые позволяют в некоторых пределах регулировать выходное напряжение. Если такого резистора нет, то надо искать регулирующие элементы типа 431 и смотреть их обвязку. С их помощью можно значительно регулировать выходное напряжение БП, но для начала желательно потренироваться на чём-нибудь не очень ценном, но примерно на такой же схеме... .


Вернуться наверх
 
Не в сети
 Заголовок сообщения:
СообщениеДобавлено: Пт фев 27, 2009 22:24:33 
Модератор
Аватар пользователя

Карма: 120
Рейтинг сообщений: 1088
Зарегистрирован: Пн дек 08, 2008 19:28:04
Сообщений: 22867
Откуда: 10км от Москвы на Север
Рейтинг сообщения: 0
Есть ещё варианты на обычной логике... .

Изображение

Изображение

Изображение

http://bdn.narod.ru/maps/step1.gif

http://www.radiolamp.ru/shem/other/12/001.gif

http://www.vlasenko.ru/1100-nnn/1113-03.gif

http://scope.narod.ru/starlab/Pavel_Bahtinov7.gif


Вернуться наверх
 
Не в сети
 Заголовок сообщения:
СообщениеДобавлено: Сб фев 28, 2009 08:50:32 
Друг Кота
Аватар пользователя

Карма: 44
Рейтинг сообщений: 605
Зарегистрирован: Вс мар 04, 2007 11:39:00
Сообщений: 4470
Откуда: Ukraine, Kyiv
Рейтинг сообщения: 0
Вот по этой схеме ( http://www.radiolamp.ru/shem/other/12/001.gif ) я и делал свой драйвер, показанный на фото.

_________________
Выслушай и противную сторону, даже если она и противна


Вернуться наверх
 
Не в сети
 Заголовок сообщения:
СообщениеДобавлено: Сб фев 28, 2009 09:47:34 
Родился

Зарегистрирован: Ср фев 25, 2009 00:54:26
Сообщений: 15
Откуда: Брест
Рейтинг сообщения: 0
Ребята! Сегодня спаял схемку…не работает.
Генератор импульсов исправно их подаёт.
Дальше, решил исключить микросхему К155ЛП5(меняет направления вращения)
В итоге получил сигналы на 3-7-1-5 ногах DD4 (ULN2004A)
Тестером проверил, прыгает 0 -3.7В Всё вроде в норме, но на выходах DD4 16 и 14 не происходит коммутации. То есть там постоянно 0 а на выходах 10 и 12 есть напряжение (циклично, как и должно быть)
Пробовал перепаять к другим контактам…не помогает, как будто сигнал на коммутацию не появляется. А он ведь поступает на вход (DD4)… может низкий? (3.7В)
В общем, если несложно, посмотрите что к чему.


Вложения:
НОВАЯ СХЕМКА.JPG [12.51 KiB]
Скачиваний: 4150
Вернуться наверх
 
Не в сети
 Заголовок сообщения:
СообщениеДобавлено: Сб фев 28, 2009 13:47:35 
Друг Кота

Карма: 64
Рейтинг сообщений: 1023
Зарегистрирован: Пт мар 07, 2008 06:54:43
Сообщений: 4378
Откуда: Ижевск
Рейтинг сообщения: 0
Здравствуйте. Вы превратили схему в 2 двоичных счетчика, фазы сигналов на выходах которых совпадают. Для работы шагового двигателя была предложена схема. Что нужно сделать
- R,S-входы через резистор 1кОм на +5В
- установить связи в соответствии со схемой для получения кольцевого 2-х фазного счетчика.


Вернуться наверх
 
Показать сообщения за:  Сортировать по:  Вернуться наверх
Начать новую тему Ответить на тему  [ Сообщений: 99 ]  1, , , ,  

Часовой пояс: UTC + 3 часа


Кто сейчас на форуме

Сейчас этот форум просматривают: Муркиз и гости: 11


Вы не можете начинать темы
Вы не можете отвечать на сообщения
Вы не можете редактировать свои сообщения
Вы не можете удалять свои сообщения
Вы не можете добавлять вложения

Найти:
Перейти:  


Powered by phpBB © 2000, 2002, 2005, 2007 phpBB Group
Русская поддержка phpBB
Extended by Karma MOD © 2007—2012 m157y
Extended by Topic Tags MOD © 2012 m157y