Например TDA7294

Форум РадиоКот • Просмотр темы - Однотакт без диода
Форум РадиоКот
Здесь можно немножко помяукать :)

Текущее время: Чт мар 26, 2026 00:07:02

Часовой пояс: UTC + 3 часа


ПРЯМО СЕЙЧАС:



Начать новую тему Ответить на тему  [ Сообщений: 7 ] 
Автор Сообщение
 Заголовок сообщения: Однотакт без диода
СообщениеДобавлено: Вт мар 17, 2026 15:05:02 
Вымогатель припоя

Карма: -10
Рейтинг сообщений: -86
Зарегистрирован: Ср ноя 18, 2020 15:42:36
Сообщений: 664
Рейтинг сообщения: -5
Объясните, пожалуйста, такую весч:
В однотактном блоке питания, условно - без диода, с нагрузкой в виде аккумулятора (зарядка) (или конденсатора), ток через трансформатор течёт в одном направлении, а значит через нагрузку тоже должен течь в одном направлении, - так-ли? Мне кажется - это логично, и обратно/прямоходы могут делаться по такой системе, то-есть - без диода в нагрузке, - прошу просветить на этот счёт. Мне кажется - постоянку на нагрузке в последовательной сети со вторичкой следует отделить последовательным конденсатором. Имеющийся заряд аккумулятора создаст некое смещение напряжения - что внесёт смещение в распределение направлений - какое?

_________________
Отвечателям просто нравиться печатать буквы: для значимости советуют проверить то или это, или все равно что; обычно - зачем это надо и методы проверки остаются за кадром.


Вернуться наверх
 
 Заголовок сообщения: Re: Однотакт без диода
СообщениеДобавлено: Ср мар 18, 2026 08:54:57 
Друг Кота
Аватар пользователя

Карма: 40
Рейтинг сообщений: 614
Зарегистрирован: Вс янв 24, 2010 13:14:02
Сообщений: 4731
Откуда: Омск
Рейтинг сообщения: 0
Че ты куришь?


Вернуться наверх
 
 Заголовок сообщения: Re: Однотакт без диода
СообщениеДобавлено: Ср мар 18, 2026 09:19:17 
Поставщик валерьянки для Кота

Карма: 48
Рейтинг сообщений: 513
Зарегистрирован: Вт фев 23, 2010 08:30:30
Сообщений: 2224
Откуда: Новосибирск
Рейтинг сообщения: 5
Levontay, «Конечно! Но вы забыли про эффект Кирхгофа-Гюйсманса. Без диода электроны в аккумуляторе начинают вращаться в обратную сторону, что приводит к кристаллизации электролита в форме тетраэдра. А последовательный конденсатор в этой цепи создаст резонанс мнимых токов, который позволит заряжать аккумулятор энергией эфира, минуя розетку. Главное — использовать синюю изоленту для стабилизации фазового перехода».


Вернуться наверх
 
 Заголовок сообщения: Re: Однотакт без диода
СообщениеДобавлено: Ср мар 18, 2026 09:41:17 
Друг Кота
Аватар пользователя

Карма: 107
Рейтинг сообщений: 3850
Зарегистрирован: Пн фев 09, 2009 22:19:49
Сообщений: 25576
Откуда: Когда-то был прекрасный город для людей
Рейтинг сообщения: 0
Надо электроны срочно посвятить, как им крутиться надо ! А то они все в разные стороны....


Вернуться наверх
 
Эиком - электронные компоненты и радиодетали
 Заголовок сообщения: Re: Однотакт без диода
СообщениеДобавлено: Пн мар 23, 2026 20:03:13 
Вымогатель припоя

Карма: -10
Рейтинг сообщений: -86
Зарегистрирован: Ср ноя 18, 2020 15:42:36
Сообщений: 664
Рейтинг сообщения: 0
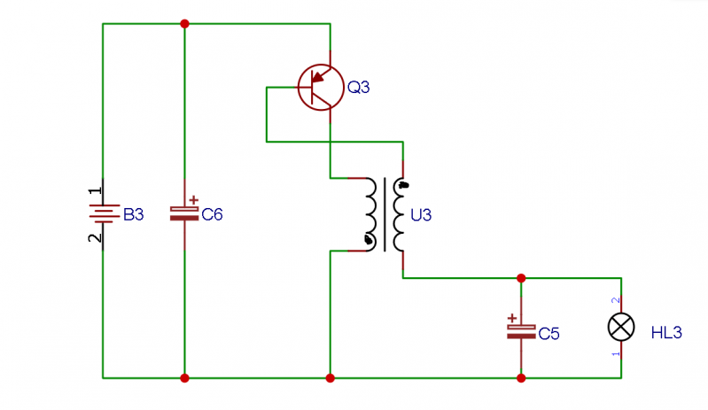
Встретил схему, перерисовал, надеюсь - без ошибок, если что - поправьте:
Изображение
Особенность:
1. нет диода:
2. стартует только когда есть нагрузка.

_________________
Отвечателям просто нравиться печатать буквы: для значимости советуют проверить то или это, или все равно что; обычно - зачем это надо и методы проверки остаются за кадром.


Вернуться наверх
 
 Заголовок сообщения: Re: Однотакт без диода
СообщениеДобавлено: Пн мар 23, 2026 20:07:57 
Друг Кота
Аватар пользователя

Карма: 182
Рейтинг сообщений: 8347
Зарегистрирован: Пт фев 04, 2011 17:57:51
Сообщений: 20142
Откуда: Рыбинск
Рейтинг сообщения: 0
Медали: 1
Лучший человек Форума 2017 (1)
Levontay писал(а):
нет диода:
Диод - это переход б-э транзистора. В этой схеме он должен быть особым, с большим допустимым обратным напряжением б-э. Их очень немного.


Вернуться наверх
 
 Заголовок сообщения: Re: Однотакт без диода
СообщениеДобавлено: Пн мар 23, 2026 20:18:16 
Сверлит текстолит когтями
Аватар пользователя

Карма: 6
Рейтинг сообщений: 231
Зарегистрирован: Пн ноя 08, 2021 13:12:57
Сообщений: 1231
Откуда: 58С 58В
Рейтинг сообщения: 0
Martin76 писал(а):
Диод - это переход б-э транзистора. В этой схеме он должен быть особым, с большим допустимым обратным напряжением б-э.
Лучше инверсное включение т.к. базового тока в избытке. Диод - КЭ.
И феррит меньше насыщается (транзистор закрывается при меньшем токе), КПД выше. :wink:

_________________
Свежий взгляд из прошлого тысячелетия.


Вернуться наверх
 
Показать сообщения за:  Сортировать по:  Вернуться наверх
Начать новую тему Ответить на тему  [ Сообщений: 7 ] 

Часовой пояс: UTC + 3 часа


Вы не можете начинать темы
Вы не можете отвечать на сообщения
Вы не можете редактировать свои сообщения
Вы не можете удалять свои сообщения
Вы не можете добавлять вложения

Найти:
Перейти:  


Powered by phpBB © 2000, 2002, 2005, 2007 phpBB Group
Русская поддержка phpBB
Extended by Karma MOD © 2007—2012 m157y
Extended by Topic Tags MOD © 2012 m157y