Например TDA7294

Форум РадиоКот • Просмотр темы - Как задать смещение на ОУ в моей схеме?
Форум РадиоКот
Здесь можно немножко помяукать :)

Текущее время: Ср мар 11, 2026 22:31:38

Часовой пояс: UTC + 3 часа


ПРЯМО СЕЙЧАС:



Начать новую тему Ответить на тему  [ Сообщений: 19 ] 
Автор Сообщение
 Заголовок сообщения: Как задать смещение на ОУ в моей схеме?
СообщениеДобавлено: Вс апр 13, 2025 08:05:28 
Родился

Зарегистрирован: Вс мар 24, 2024 07:06:19
Сообщений: 16
Рейтинг сообщения: 0
Проектировал схему инструментального усилителя для термопары типа K(при 100° должен быть 1В, а при 450° - 4.5В) и наткнулся на проблему - не очень понимаю, как мне задать постоянное смещение +1В на входе усилителя в моей схеме. Смотрел схемы в интернете, тыкался сам, но результата это не дало, так что помогите, люди добрые :cry:
И заранее спрошу - верно ли выполнены условия задания?
Вложение:
Схема.png [35.55 KiB]
Скачиваний: 86

Вложение:
Задание.png [63 KiB]
Скачиваний: 93


Вернуться наверх
 
 Заголовок сообщения: Re: Как задать смещение на ОУ в моей схеме?
СообщениеДобавлено: Вс апр 13, 2025 08:33:48 
Друг Кота
Аватар пользователя

Карма: 116
Рейтинг сообщений: 4531
Зарегистрирован: Пт мар 30, 2012 05:17:29
Сообщений: 16307
Откуда: Екатеринбург
Рейтинг сообщения: 0
И заранее спрошу - верно ли выполнены условия задания?
Нет.

В задании было сказано: выполнить на инструментальном усилителе. А у вас что? А у вас усилитель ни разу не инструментальный.

_________________
И хрюкотали зелюки,
Как мюмзики в мове.
_________________
На каждый РКН
Найдётся VPN.


Вернуться наверх
 
 Заголовок сообщения: Re: Как задать смещение на ОУ в моей схеме?
СообщениеДобавлено: Вс апр 13, 2025 08:36:19 
Друг Кота
Аватар пользователя

Карма: 107
Рейтинг сообщений: 3841
Зарегистрирован: Пн фев 09, 2009 22:19:49
Сообщений: 25356
Откуда: Когда-то был прекрасный город для людей
Рейтинг сообщения: 0
Мда... Учиться, учиться и учиться !

Конечно, здесь можно сказать, что все неправильно, начиная с теоретической подготовки...


ЗЫ. Да там ниже указано применить LM358 - и это отнюдь не инструментальный ОУ.


Вернуться наверх
 
 Заголовок сообщения: Re: Как задать смещение на ОУ в моей схеме?
СообщениеДобавлено: Вс апр 13, 2025 08:38:54 
Друг Кота
Аватар пользователя

Карма: 116
Рейтинг сообщений: 4531
Зарегистрирован: Пт мар 30, 2012 05:17:29
Сообщений: 16307
Откуда: Екатеринбург
Рейтинг сообщения: 0
Я понял так: инструментальный усилитель собрать на (трёх штуках) LM358.

_________________
И хрюкотали зелюки,
Как мюмзики в мове.
_________________
На каждый РКН
Найдётся VPN.


Вернуться наверх
 
Эиком - электронные компоненты и радиодетали
 Заголовок сообщения: Re: Как задать смещение на ОУ в моей схеме?
СообщениеДобавлено: Вс апр 13, 2025 08:45:19 
Родился

Зарегистрирован: Вс мар 24, 2024 07:06:19
Сообщений: 16
Рейтинг сообщения: 0
mickbell писал(а):
И заранее спрошу - верно ли выполнены условия задания?
Нет.

В задании было сказано: выполнить на инструментальном усилителе. А у вас что? А у вас усилитель ни разу не инструментальный.


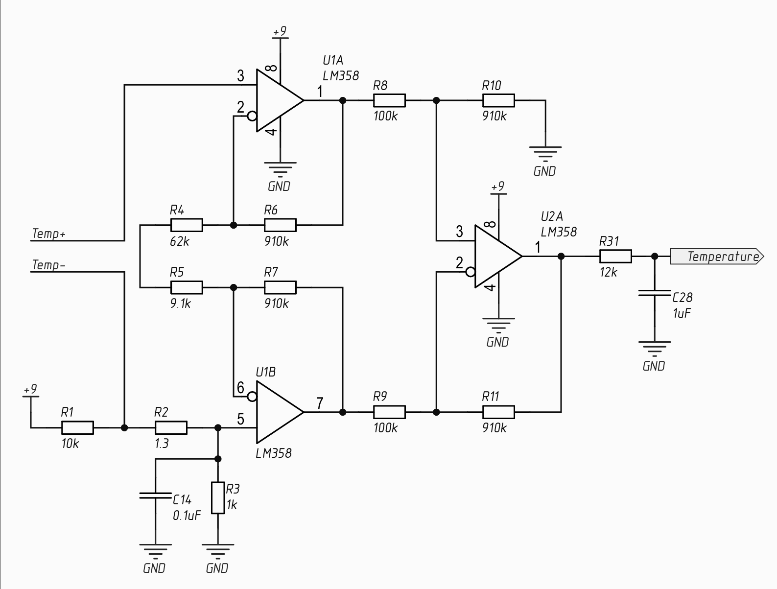
Видимо я сел в лоток... Сейчас посмотрел схему инструментального усилителя и да - моя схема ошибочна.
Тогда спрошу - это вроде как верная схема, с какими элементами мне играться, чтобы:
а) Сделать смещение(вроде как R1, R2)
б) Установить коэффициент усиления
Вложение:
Инструментальный усилитель.png [87.36 KiB]
Скачиваний: 63


Вернуться наверх
 
 Заголовок сообщения: Re: Как задать смещение на ОУ в моей схеме?
СообщениеДобавлено: Вс апр 13, 2025 08:59:16 
Друг Кота
Аватар пользователя

Карма: 116
Рейтинг сообщений: 4531
Зарегистрирован: Пт мар 30, 2012 05:17:29
Сообщений: 16307
Откуда: Екатеринбург
Рейтинг сообщения: 0
1. Смещение я бы подавал на правый вывод R10, отключив его от общего.
2. Элементы R1, R2, R3, C14 убрал бы нафиг.
3. Упущен важный момент задания: необходимо компенсировать температуру холодного спая термопары. Пока предлагаю самому разобраться в том, что это, зачем оно надо и как оно делается. Возможно, как раз вот эти самые элементы, что перечислены во втором пункте, предполагались в том числе и для этого, тогда какой-то из них - термистор.

_________________
И хрюкотали зелюки,
Как мюмзики в мове.
_________________
На каждый РКН
Найдётся VPN.


Вернуться наверх
 
 Заголовок сообщения: Re: Как задать смещение на ОУ в моей схеме?
СообщениеДобавлено: Вс апр 13, 2025 09:07:48 
Родился

Зарегистрирован: Вс мар 24, 2024 07:06:19
Сообщений: 16
Рейтинг сообщения: 0
Понял, тогда буду экспериментировать и смотреть, что получится. Попозже вернусь - напишу результат и скину схему. Спасибо за ответ :))

Также приложу скрин с того же задания, вдруг он поможет:
Вложение:
О холодном спае.png [63.51 KiB]
Скачиваний: 47


Вернуться наверх
 
 Заголовок сообщения: Re: Как задать смещение на ОУ в моей схеме?
СообщениеДобавлено: Вс апр 13, 2025 12:34:43 
Друг Кота

Карма: 20
Рейтинг сообщений: 826
Зарегистрирован: Пт ноя 02, 2018 16:14:36
Сообщений: 3182
Рейтинг сообщения: 0
mickbell писал(а):
3. Упущен важный момент задания: необходимо компенсировать температуру холодного спая термопары.
Это слишком тонкий юмор. Температура холодного спая считается неизменной. Никаких терморезисторов.

_________________
Нет ничего практичнее хорошей теории


Вернуться наверх
 
 Заголовок сообщения: Re: Как задать смещение на ОУ в моей схеме?
СообщениеДобавлено: Вс апр 13, 2025 12:51:01 
Мудрый кот

Карма: 20
Рейтинг сообщений: 518
Зарегистрирован: Чт авг 10, 2017 20:57:51
Сообщений: 1720
Рейтинг сообщения: 0
Изображение

Цитата из: Operational Amplifiers George Clayton, Steve Winder

Скачать отсюда:Operational Amplifiers

Качать с PDF, 12.35 MB

Я скачал оттуда .....


Вернуться наверх
 
 Заголовок сообщения: Re: Как задать смещение на ОУ в моей схеме?
СообщениеДобавлено: Вс апр 13, 2025 12:52:14 
Друг Кота
Аватар пользователя

Карма: 116
Рейтинг сообщений: 4531
Зарегистрирован: Пт мар 30, 2012 05:17:29
Сообщений: 16307
Откуда: Екатеринбург
Рейтинг сообщения: 0
Температура холодного спая считается неизменной. Никаких терморезисторов.
Таки не считается. В задании было упомянуто про необходимость оной, насколько я помню.
Я скачал оттуда
По заданию требуется построение девайса на инструментальном усилителе. Хотя принцип компенсации температуры холодного спая почему бы не позаимствовать отсюда...

_________________
И хрюкотали зелюки,
Как мюмзики в мове.
_________________
На каждый РКН
Найдётся VPN.


Вернуться наверх
 
 Заголовок сообщения: Re: Как задать смещение на ОУ в моей схеме?
СообщениеДобавлено: Вс апр 13, 2025 13:10:58 
Родился

Зарегистрирован: Вс мар 24, 2024 07:06:19
Сообщений: 16
Рейтинг сообщения: 0
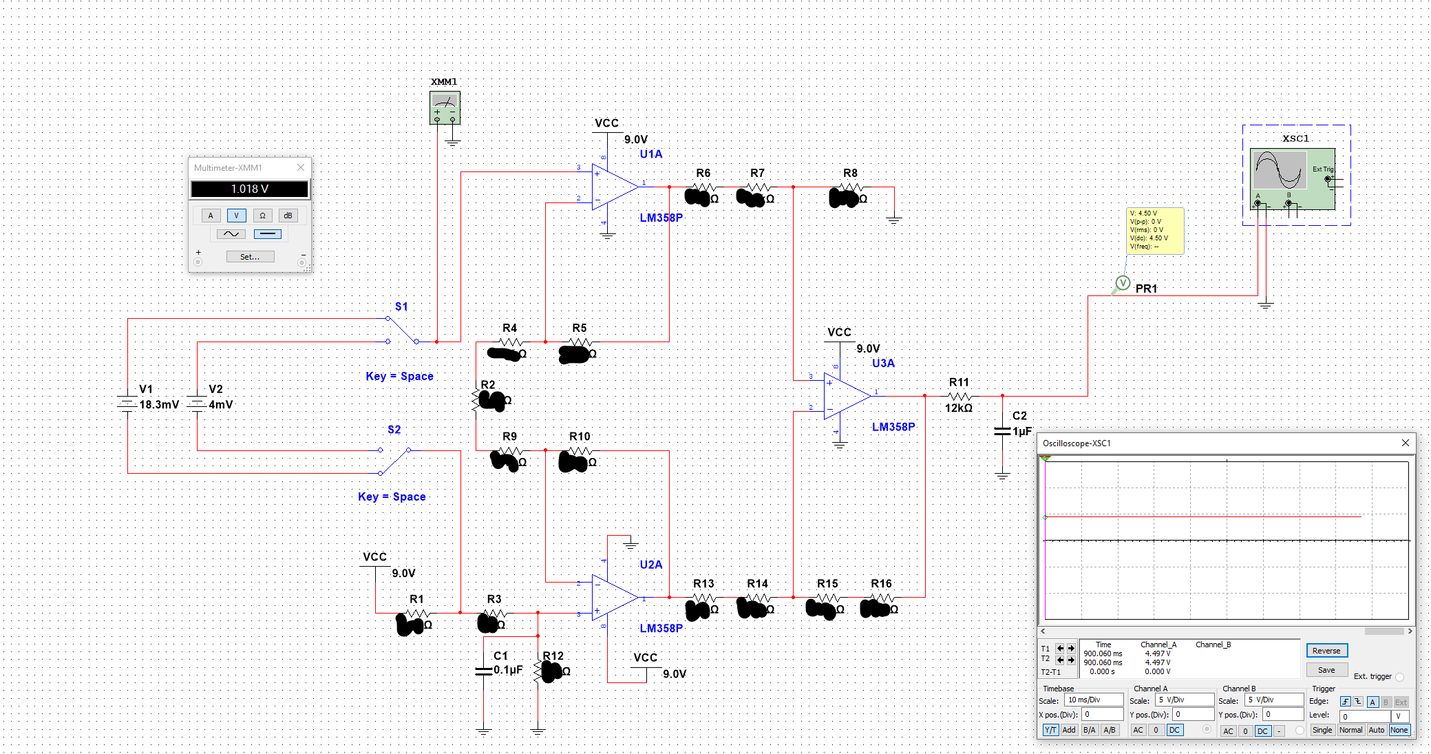
Так, всё работает - смещение есть, значения практически без погрешности - при 450° - 0,003В, а при 100° - 0,0005В, номиналы, которые замазаны, подбирал сам, пока выложить не могу

ЗЫ.
R1, R3 - смещение
R2, R4, R5, R9, R10 - больше влияют на нижний предел
R6, R7, R13, R14 - больше влияют на верхний предел
R15, R16 - влияют на верхний предел и практически не трогают нижний
R8 - очень сильно влияет на нижний порог и умеренно на верхний




Вложение:
Схема 2.0.png [114.53 KiB]
Скачиваний: 63


Последний раз редактировалось |Elon_Maks| Вс апр 13, 2025 13:29:52, всего редактировалось 1 раз.

Вернуться наверх
 
 Заголовок сообщения: Re: Как задать смещение на ОУ в моей схеме?
СообщениеДобавлено: Вс апр 13, 2025 13:26:23 
Друг Кота
Аватар пользователя

Карма: 116
Рейтинг сообщений: 4531
Зарегистрирован: Пт мар 30, 2012 05:17:29
Сообщений: 16307
Откуда: Екатеринбург
Рейтинг сообщения: 0
Как насчёт компенсации температуры холодного спая?

_________________
И хрюкотали зелюки,
Как мюмзики в мове.
_________________
На каждый РКН
Найдётся VPN.


Вернуться наверх
 
 Заголовок сообщения: Re: Как задать смещение на ОУ в моей схеме?
СообщениеДобавлено: Вс апр 13, 2025 13:31:52 
Друг Кота
Аватар пользователя

Карма: 59
Рейтинг сообщений: 704
Зарегистрирован: Вт сен 25, 2012 23:13:41
Сообщений: 5872
Откуда: г.Дзержинск Нижегородской обл.
Рейтинг сообщения: 0
Так, всё работает...
В симуляторе много чего работает, а вот практика показывает обратное. Термокомпенсация так и не реализована и нет под неё задела.

_________________
Спасение утопающих дело рук самих утопающих.


Вернуться наверх
 
 Заголовок сообщения: Re: Как задать смещение на ОУ в моей схеме?
СообщениеДобавлено: Вс апр 13, 2025 13:46:00 
Мудрый кот

Карма: 20
Рейтинг сообщений: 518
Зарегистрирован: Чт авг 10, 2017 20:57:51
Сообщений: 1720
Рейтинг сообщения: 0
Посмотри документация на AD8494,95,96

Как минимум у них датчик температуры. И оттуда компенсируют


Вернуться наверх
 
 Заголовок сообщения: Re: Как задать смещение на ОУ в моей схеме?
СообщениеДобавлено: Вс апр 13, 2025 13:57:05 
Родился

Зарегистрирован: Вс мар 24, 2024 07:06:19
Сообщений: 16
Рейтинг сообщения: 0
Так, всё работает...
В симуляторе много чего работает, а вот практика показывает обратное. Термокомпенсация так и не реализована и нет под неё задела.

Как мне её реализовать? Мне можно использовать конденсаторы е12, резисторы е24 и LM358 - какие-либо датчики или другие элементы использовать нельзя. Пока единственная проблема - с делителя трудновато 1мВ получить


Вернуться наверх
 
 Заголовок сообщения: Re: Как задать смещение на ОУ в моей схеме?
СообщениеДобавлено: Вс апр 13, 2025 14:41:09 
Друг Кота

Карма: 20
Рейтинг сообщений: 826
Зарегистрирован: Пт ноя 02, 2018 16:14:36
Сообщений: 3182
Рейтинг сообщения: 1
"...и должна добавлять к ЭДС термопары напряжение, эквивалентное средней комнатной температуре +25С". Меняем слово "термокомпенсация" на слово "смещение". Смещение уже есть, осталось обосновать его величину, и препод будет доволен.
Вопрос с термокомпенсацией можно рассмотреть для собственного удовольствия.

_________________
Нет ничего практичнее хорошей теории


Вернуться наверх
 
 Заголовок сообщения: Re: Как задать смещение на ОУ в моей схеме?
СообщениеДобавлено: Вс апр 13, 2025 14:59:39 
Родился

Зарегистрирован: Вс мар 24, 2024 07:06:19
Сообщений: 16
Рейтинг сообщения: 0
"...и должна добавлять к ЭДС термопары напряжение, эквивалентное средней комнатной температуре +25С". Меняем слово "термокомпенсация" на слово "смещение". Смещение уже есть, осталось обосновать его величину, и препод будет доволен.
Вопрос с термокомпенсацией можно рассмотреть для собственного удовольствия.

Да, я поигрался с делителем смещения и теперь там 1.001В. В реальной жизни эту схему воплощать не буду, так что no problem. Извините за мои глупости - я пока только учусь и не так много знаю. Спасибо, что помогаете)


Вернуться наверх
 
 Заголовок сообщения: Re: Как задать смещение на ОУ в моей схеме?
СообщениеДобавлено: Вс апр 13, 2025 15:18:28 
Друг Кота
Аватар пользователя

Карма: 107
Рейтинг сообщений: 3841
Зарегистрирован: Пн фев 09, 2009 22:19:49
Сообщений: 25356
Откуда: Когда-то был прекрасный город для людей
Рейтинг сообщения: 0
Я понял так: инструментальный усилитель собрать на (трёх штуках) LM358.


Хм... Возможно вполне. Вот только на 358 можно ли собрать полноценный инструментальный усилитель ?


Вернуться наверх
 
 Заголовок сообщения: Re: Как задать смещение на ОУ в моей схеме?
СообщениеДобавлено: Вс апр 13, 2025 16:03:25 
Друг Кота
Аватар пользователя

Карма: 116
Рейтинг сообщений: 4531
Зарегистрирован: Пт мар 30, 2012 05:17:29
Сообщений: 16307
Откуда: Екатеринбург
Рейтинг сообщения: 0
Так ведь учебный...

_________________
И хрюкотали зелюки,
Как мюмзики в мове.
_________________
На каждый РКН
Найдётся VPN.


Вернуться наверх
 
Показать сообщения за:  Сортировать по:  Вернуться наверх
Начать новую тему Ответить на тему  [ Сообщений: 19 ] 

Часовой пояс: UTC + 3 часа


Вы не можете начинать темы
Вы не можете отвечать на сообщения
Вы не можете редактировать свои сообщения
Вы не можете удалять свои сообщения
Вы не можете добавлять вложения

Найти:
Перейти:  


Powered by phpBB © 2000, 2002, 2005, 2007 phpBB Group
Русская поддержка phpBB
Extended by Karma MOD © 2007—2012 m157y
Extended by Topic Tags MOD © 2012 m157y