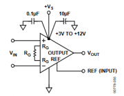
У вас Vref равен напряжению питания, а должно быть- "половина" напряжения питания, а ещё лучше- двухполярное питание, и, на Vref подавать "землю"..
а Vref всегда должен быть половине равен или это как то считается?
Хм.. Схема с однополярным питанием в протеусе почему- то не работает,

а вот с двухполярным- работает, и усиливает ровно в 10 раз:
после того как сделал ref 2.5 стало нормальное усиление спс)

Для ослабления синфазной помехи на вход нужно подавать "противофазный" сигнал- как и на любой "дифференциальный вход"
а чем это можно сделать?

наверное не то сделал но 1 сигнал подается в противофазе, а как добавить помеху чтобы на неё посмотреть, ещё какой то сигнал надо между ними вставить? (у меня в задании одно из условий что на вход подается сигнал такого диапазона 5-30мВ ну и чтобы амплитуда синфазной помехи была не больше 5В)
HochReiter писал(а):
https://www.analog.com/media/en/technical-documentation/data-sheets/ad623.pdf Фиг.20-23. Область работоспособности. Ваш случай далеко от неё.
можете подсказать как правильно прочитать графики эти хотя бы в 2х словах?