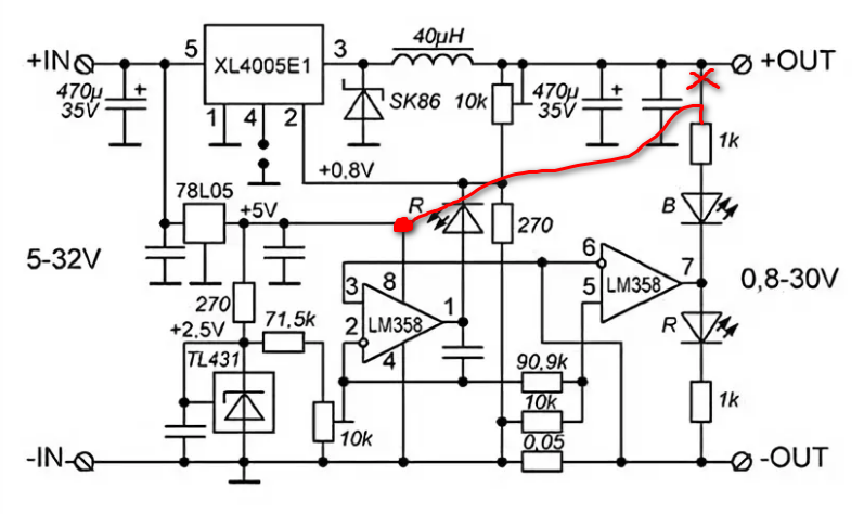
в этой схеме плечо светодиодов подключено к амс на 5в
горят они по очереди либо один либо другой
сложность в том что если с нижним плечом подключить полевик не состовляет труда то в верхнем плече есть сомнения что он будет ли отключаться ?

я убрал верхний светодиод и поставил перемычку на его место
затвор подключаю к резистору что бы падением на нём напряжения он открывал полевик (теоретически) т.к. предпологаю что второе плечо резистора уходит на минус через операционик
и если загорится нижний светодиод то верхний резистор окажется подвешеным и на нём не должно быть падения напряжения от чего полевик закроется (теоретически)

транзистор IRFZ44
сможет ли он открываться и закрываться в таком виде заместо включения и выключения светодиода ?