Например TDA7294

Форум РадиоКот • Просмотр темы - Блокинг-генератор
Форум РадиоКот
Здесь можно немножко помяукать :)

Текущее время: Вс мар 01, 2026 18:17:06

Часовой пояс: UTC + 3 часа


ПРЯМО СЕЙЧАС:



Начать новую тему Ответить на тему  [ Сообщений: 151 ]    , , , , 5, , ,  
Автор Сообщение
 Заголовок сообщения: Re: Блокинг-генератор
СообщениеДобавлено: Пт сен 16, 2011 22:29:34 
Поставщик валерьянки для Кота

Карма: 5
Рейтинг сообщений: 61
Зарегистрирован: Пт окт 23, 2009 15:32:35
Сообщений: 1929
Откуда: Челябинск
Рейтинг сообщения: 0
ELcat писал(а):
И ещё маленький нюансик при открывании транзистора ток начинает нарастать не с нуля, а с некоторой величины тока нагрузки трансформированного в первичку (для прямоходовых схем).


вот это как раз и видно в простейшей схеме замещения трансформатора на индуктивность первички и параллельное ей сопротивление, приведенное сопротивление нагрузки на вторичке. и то как это влияет на начальный ток при открытии и то как будут изменяться напряжения и токи после закрытия

а вот такой вопрос, на чем можно собрать блокинг который заведется от 50мв? германиевые наверное не раскачаются. а вот допустим полевик с переходом, который нормально открытый со скольки можно завести?


Вернуться наверх
 
 Заголовок сообщения: Re: Блокинг-генератор
СообщениеДобавлено: Вт ноя 01, 2011 10:42:28 
Друг Кота
Аватар пользователя

Карма: 14
Рейтинг сообщений: 24
Зарегистрирован: Вт июн 28, 2011 12:11:50
Сообщений: 3443
Откуда: Россия,Ставропольский край, ст.Бекешевская
Рейтинг сообщения: 0
намотал на торе 150витков 0,2мм , 2х3вит 0,6мм домотаю 2х3вит 0,6 мм . будет 2тактный генератор.или по 3 витка мало?
эта схема нормальная? Изображение


Вложения:
Комментарий к файлу: 1200dpi , диам внешн= 9мм , д.внутр=4мм,шир=2,2мм.
нормальный транс будет?

img010.jpg [58.47 KiB]
Скачиваний: 1487

_________________
Меня зовут Димон .
Изображение
Изображение
Вернуться наверх
 
 Заголовок сообщения: Re: Блокинг-генератор
СообщениеДобавлено: Вт ноя 01, 2011 13:44:32 
Друг Кота
Аватар пользователя

Карма: 14
Рейтинг сообщений: 24
Зарегистрирован: Вт июн 28, 2011 12:11:50
Сообщений: 3443
Откуда: Россия,Ставропольский край, ст.Бекешевская
Рейтинг сообщения: 0
сколько будет вольт на выходе , если транзы будут mje13003?
ватт 5 будет ?

_________________
Меня зовут Димон .
Изображение
Изображение


Вернуться наверх
 
 Заголовок сообщения: Re: Блокинг-генератор
СообщениеДобавлено: Вт ноя 01, 2011 20:42:55 
Друг Кота

Карма: 43
Рейтинг сообщений: 256
Зарегистрирован: Пн апр 19, 2010 00:04:18
Сообщений: 11994
Откуда: Малороссия
Рейтинг сообщения: 0
rus084 писал(а):
намотал на торе 150витков 0,2мм , 2х3вит 0,6мм домотаю 2х3вит 0,6 мм . будет 2тактный генератор.или по 3 витка мало?
эта схема нормальная? Изображение

имхо-это не блокинг. хотя много общего.-это кажется пуш-пул по схеме ройера(royer) типа того.


Вернуться наверх
 
Эиком - электронные компоненты и радиодетали
 Заголовок сообщения: Re: Блокинг-генератор
СообщениеДобавлено: Ср ноя 02, 2011 10:18:15 
Друг Кота
Аватар пользователя

Карма: 14
Рейтинг сообщений: 24
Зарегистрирован: Вт июн 28, 2011 12:11:50
Сообщений: 3443
Откуда: Россия,Ставропольский край, ст.Бекешевская
Рейтинг сообщения: 0
а такая лучше? http://www.radiokot.ru/forum/download/file.php?id=4014 в симуляторе схем он запускается только если между базой и эмитером поставлены диоды в обратную строну и перевернуто питание.


или такая лучше?
http://spring-metal.flyback.org.ru/proj ... nik/10.JPG

_________________
Меня зовут Димон .
Изображение
Изображение


Вернуться наверх
 
 Заголовок сообщения: Re: Блокинг-генератор
СообщениеДобавлено: Ср май 23, 2012 08:52:48 
Прорезались зубы

Зарегистрирован: Вт авг 09, 2011 19:53:28
Сообщений: 222
Рейтинг сообщения: 0
век живи все равно дураком помрешь. думал знаю принцип работы блокинга. решил сделать перялку для стабилитронов и пипец, присел. сначала взял согласуюший транс от старго (очень) транзисторного приемника, раскачал до 80 вольт, но не держит нагрузку (даже ток стабилизации стабилитрона). играюсь с другими трансами больше 20 вольт поднять не могу. сейчас ТПИ от ДВД.
вопрос: имею конкретную обмотку и транзистор. схема запустилась. это все что она может дать. (сама выбрала частоту, амплитуту импульса) и повлиять на нее я не могу?


Вернуться наверх
 
 Заголовок сообщения: Re: Блокинг-генератор
СообщениеДобавлено: Ср май 23, 2012 11:48:06 
Прорезались зубы

Зарегистрирован: Вт авг 09, 2011 19:53:28
Сообщений: 222
Рейтинг сообщения: 0
для соеденения с тестером использовал разем для подключения колонок от ВЕГИ. (зжимчики такие). коротил как хотел переодически (разьем). отсюда в нагрузке черте че.
rus084 писал(а):
вопрос: имею конкретную обмотку и транзистор. схема запустилась. это все что она может дать. (сама выбрала частоту, амплитуту импульса) и повлиять на нее я не могу?
я имею в виду увеличить мощность


Вернуться наверх
 
 Заголовок сообщения: Re: Блокинг-генератор
СообщениеДобавлено: Ср май 23, 2012 12:44:48 
Прорезались зубы

Зарегистрирован: Вт авг 09, 2011 19:53:28
Сообщений: 222
Рейтинг сообщения: 0
всегда счи тал стабилитрон образцовым прибором, а тут разброс такой. написано 8.2 на деле 7.9, 20-19.1. некоторые значения совпадают. это нормально или нет?


Вернуться наверх
 
 Заголовок сообщения: Re: Блокинг-генератор
СообщениеДобавлено: Чт июн 06, 2013 22:23:57 
Первый раз сказал Мяу!

Зарегистрирован: Вс ноя 22, 2009 13:47:24
Сообщений: 38
Рейтинг сообщения: 0
РобертНСК писал(а):
всегда счи тал стабилитрон образцовым прибором, а тут разброс такой. написано 8.2 на деле 7.9, 20-19.1. некоторые значения совпадают. это нормально или нет?

Нормально, я считаю. У них минимум 5% разброс+ погрешность измерений+ влияние температуры и прочее.

А почему полевые транзисторы в блокингах почти не используются? В схемах шокеров только видел. Думаю, что полевик бы снизил потребление и количество витков, или не так я понял?


Вернуться наверх
 
 Заголовок сообщения: Re: Блокинг-генератор
СообщениеДобавлено: Чт июл 10, 2014 15:24:23 
Встал на лапы
Аватар пользователя

Зарегистрирован: Пт апр 04, 2014 09:34:08
Сообщений: 113
Откуда: Санкт-Петербург
Рейтинг сообщения: 0
Не верно пояснили работу блокинга :) Все проще, при включении питания гены ток через обмотку трансформатора доходит до коллектора транзистора и останавливается так как база еще не открыта, в этот момент по другой обмотке
(которая кстати по отношению к первой встречно намотана) ток через резистор доходит до базы транзистора . тем самым открывая ее. Так как база открыта, то резко нарастает ток через транзистор на силовой обмотке, нарастая он создает эдс в управляющей обмотке, но так как управляющая обмотка встречно намотана, то создаётся обратная полярность на базе транзистора в следствии чего появившийся минус на базе закрывает транзистор, ток в силовоой обмотке падает и при падении меняется полярность эдс, что и приводит к появлению на управляющей обмотке плюса, транзистор опять открывается и так циклически. Резистором можно регулировать мощность генератора , так как транзистор управляется током, чем меньше сопротивление, тем большая сила тока поступит на базу и соответственно большая сила тока будет на коллекторе, конденсатор не обязательно, в транзисторе уже есть емкость базового перехода.

_________________
глаза боятся, а руки что то не делают))


Вернуться наверх
 
 Заголовок сообщения: Блокинг-генератор
СообщениеДобавлено: Чт авг 27, 2015 12:48:40 
Родился

Зарегистрирован: Чт авг 27, 2015 12:40:18
Сообщений: 1
Рейтинг сообщения: 0
Я смотрел несколько вариантов работы блокинг-генератора,но как работает этот блокинг-генератор на ферритовом кольце я не смог найти Изображение
Прошу помочь разобраться в принципе работы данной схемы,так как в интернете не смог найти информации по этому поводу.Спасибо.


Последний раз редактировалось Gudd-Head Пт авг 28, 2015 10:21:30, всего редактировалось 1 раз.
Сюда перенёс.


Вернуться наверх
 
 Заголовок сообщения: Re: Блокинг-генератор
СообщениеДобавлено: Сб авг 29, 2015 17:17:47 
Друг Кота
Аватар пользователя

Карма: 46
Рейтинг сообщений: 590
Зарегистрирован: Вт май 19, 2009 09:27:30
Сообщений: 3258
Откуда: Украина
Рейтинг сообщения: 0
Так же как и все блокинги. За счёт тока, протекающего через R1 (номинал на схеме сильно завышен) открывается Q1, ток в первичной обмотке начинает нарастать до насыщения сердечника. По насыщению полярность на управляющей обмотке меняется, что приводит к запиранию транзистора Q1. Запасённая в сердечнике энергия преобразуется в ЭДС самоиндукции, которая суммируется с ЭДС источника (батарейки) и открывает p-n переход светодиода, который при этом начинает светиться. Далее, когда сердечник "разрядится", процесс повторится снова. Таким образом светодиод загорается каждый раз, когда закроется транзистор и гаснет, когда транзистор открыт. За счёт того, что частота обычно в таких схемах составляет десятки-сотни килогерц, вы не сможете заметить того, что светодиод мерцает. Как и в любом блокинге полярность обмоток критична, если перепутаете начало и конец одной из них - не запустится.


Вернуться наверх
 
 Заголовок сообщения: Re: Блокинг-генератор
СообщениеДобавлено: Пт ноя 18, 2016 07:39:58 
Родился

Зарегистрирован: Пт ноя 18, 2016 06:49:47
Сообщений: 1
Рейтинг сообщения: 0
предисловие: на сегодняшний момент в русском сегменте интернета только эта тема имеет больменее удобоваримое обсуждение принципов работы блокинг-генератора в качестве источника питания. Есть еще тема ув. ELcata (http://www.radiokot.ru/forum/viewtopic.php?f=11&t=50067), в ней бы было уместней написать, но в той теме ругать Б-Г не как то рука ен поднимается.

Итак...

Очень важно отметить один плюс источника питания на блокинг-генераторе (Б-Г): не боится КЗ во вторичных цепях, так как оно вызывает срыв генерации, и подачи электропитания в цепь не происходит.
И вот этот вот плюс тащит за собой один огромный минус в использовании Б-Г: нагрузка управляет частотой. Собственно это давно известное явление, и написать я решился из за повседневной замыленности глаза.

Так вот увеличение нагрузки понижает частоту Б-Г, что ведет к снижению отдаваемой ИП в нагрузку мощности (до нуля в случае КЗ). Именно поэтому и нецелесообразно использовать в импульсных источниках питания такую систему.
Например мы рассчитываем трансформатор на частоту преобразования 100 кГц. Включаем, выставляем её частотозадающей цепочкой и режимом транзистора по постоянному току. Даем нагрузку и частота со 100 кГц падает до 25 кГц и все: нужного напряжения нет. (Можно для ясности рассчитать работу трансформатора уже для этой частоты и сразу будет видно что он может на ней выдать ). Методов борьбы с этим явлением два: увеличить габариты трансформатора или отобрать у силового каскада функции управления . Понятно, что разумней применять второй метод, и с чистой совестью оставить блокинггенераторным ИИП только функции дежурного питания, где не требуется высоких мощностных характеристик.


Вернуться наверх
 
 Заголовок сообщения: Re: Блокинг-генератор
СообщениеДобавлено: Сб апр 29, 2017 23:17:06 
Встал на лапы

Зарегистрирован: Ср июн 01, 2016 21:59:33
Сообщений: 129
Рейтинг сообщения: 0
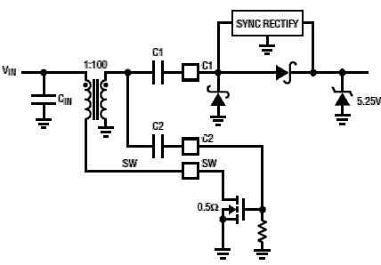
Подскажите пожайлуста как работает это хитрое устройство из ltc3108
http://www.mobipower.ru/editor/uploads/ ... -11-03.gif


Вложения:
2010-11-11-03 (1).gif [3.74 KiB]
Скачиваний: 520
Вернуться наверх
 
 Заголовок сообщения: Re: Блокинг-генератор
СообщениеДобавлено: Пн май 01, 2017 13:14:44 
Друг Кота
Аватар пользователя

Карма: 116
Рейтинг сообщений: 4526
Зарегистрирован: Пт мар 30, 2012 05:17:29
Сообщений: 16261
Откуда: Екатеринбург
Рейтинг сообщения: 0
См. два поста вверх от вашего, там расписана работа аналогичного, только на биполярном транзисторе и без светодиода.

_________________
И хрюкотали зелюки,
Как мюмзики в мове.
_________________
На каждый РКН
Найдётся VPN.


Вернуться наверх
 
 Заголовок сообщения: Re: Блокинг-генератор
СообщениеДобавлено: Сб июн 10, 2017 08:27:17 
Мучитель микросхем

Карма: 7
Рейтинг сообщений: 74
Зарегистрирован: Чт июл 11, 2013 12:37:39
Сообщений: 412
Рейтинг сообщения: 0
Я смотрел несколько вариантов работы блокинг-генератора,но как работает этот блокинг-генератор на ферритовом кольце я не смог найти Изображение
Прошу помочь разобраться в принципе работы данной схемы,так как в интернете не смог найти информации по этому поводу.Спасибо.

В таком фонарике лучше использовать не кремниевые, а германиевые транзисторы (я собирал на ГТ311И). Работает долго, высасывает батарейку почти досуха. :)
Но у меня вопрос к знатокам: можно ли использовать в таком БГ полевые транзисторы? Есть ли у них преимущества?


Вернуться наверх
 
 Заголовок сообщения: Блокинг-генератор.
СообщениеДобавлено: Пт фев 02, 2018 20:50:02 
Родился

Зарегистрирован: Пт фев 02, 2018 20:41:56
Сообщений: 1
Рейтинг сообщения: 0
Обясните плизз принцып роботы генератора. Схема запустилась после того, как поставил конденсатор между + и базой транзистора. Почему так и надо ли он там.


Вложения:
Без названия (2).png [6.52 KiB]
Скачиваний: 685
Вернуться наверх
 
 Заголовок сообщения: Re: Схема блокинг-генератора
СообщениеДобавлено: Сб фев 03, 2018 08:23:31 
Друг Кота
Аватар пользователя

Карма: 116
Рейтинг сообщений: 4526
Зарегистрирован: Пт мар 30, 2012 05:17:29
Сообщений: 16261
Откуда: Екатеринбург
Рейтинг сообщения: 3
Ну и что тут можно объяснить? Кроме резисторов, никаких параметров не указано: ни данных по трансформатору, ни типа транзистора, ни номинала подтыкаемого конденсатора, ни даже напряжения питания. Так вопросы не задают.

Ах да, числа витков двух обмоток всё-таки указаны. Всё равно этого недостаточно.

_________________
И хрюкотали зелюки,
Как мюмзики в мове.
_________________
На каждый РКН
Найдётся VPN.


Вернуться наверх
 
 Заголовок сообщения: Re: Схема блокинг-генератора
СообщениеДобавлено: Сб фев 03, 2018 20:21:28 
Модератор
Аватар пользователя

Карма: 120
Рейтинг сообщений: 1088
Зарегистрирован: Пн дек 08, 2008 19:28:04
Сообщений: 22885
Откуда: 10км от Москвы на Север
Рейтинг сообщения: 0
Может поменять выводы одной из обмоток ...? :)


Вернуться наверх
 
 Заголовок сообщения: Re: Схема блокинг-генератора
СообщениеДобавлено: Сб фев 03, 2018 20:43:32 
Друг Кота
Аватар пользователя

Карма: 116
Рейтинг сообщений: 4526
Зарегистрирован: Пт мар 30, 2012 05:17:29
Сообщений: 16261
Откуда: Екатеринбург
Рейтинг сообщения: 0
Тогда и с конденсатором бы не заводился. Я подозреваю недостаточное напряжение смещения, но проверить эту версию - никак из-за недостатка данных.

_________________
И хрюкотали зелюки,
Как мюмзики в мове.
_________________
На каждый РКН
Найдётся VPN.


Вернуться наверх
 
Показать сообщения за:  Сортировать по:  Вернуться наверх
Начать новую тему Ответить на тему  [ Сообщений: 151 ]    , , , , 5, , ,  

Часовой пояс: UTC + 3 часа


Вы не можете начинать темы
Вы не можете отвечать на сообщения
Вы не можете редактировать свои сообщения
Вы не можете удалять свои сообщения
Вы не можете добавлять вложения

Найти:
Перейти:  


Powered by phpBB © 2000, 2002, 2005, 2007 phpBB Group
Русская поддержка phpBB
Extended by Karma MOD © 2007—2012 m157y
Extended by Topic Tags MOD © 2012 m157y