Например TDA7294

Форум РадиоКот • Просмотр темы - Про диод
Форум РадиоКот
Здесь можно немножко помяукать :)

Текущее время: Пт окт 10, 2025 02:48:10

Часовой пояс: UTC + 3 часа


ПРЯМО СЕЙЧАС:



Начать новую тему Ответить на тему  [ Сообщений: 133 ]    , , , 4, , ,  
Автор Сообщение
Не в сети
 Заголовок сообщения: Re: Про диод
СообщениеДобавлено: Чт сен 05, 2024 11:11:05 
Друг Кота
Аватар пользователя

Карма: 31
Рейтинг сообщений: 839
Зарегистрирован: Пт сен 10, 2021 15:19:36
Сообщений: 5836
Откуда: Протвино
Рейтинг сообщения: 0
а еще сам JBT является асимметричным токовым зеркалом! 8)
он отражает ток базы на коллектор с коэфициентом = h21e


Вернуться наверх
 
Не в сети
 Заголовок сообщения: Re: Про диод
СообщениеДобавлено: Чт сен 05, 2024 11:20:24 
Друг Кота

Карма: -48
Рейтинг сообщений: -315
Зарегистрирован: Ср ноя 21, 2018 17:16:52
Сообщений: 3303
Рейтинг сообщения: 0
Давай так отодвинем в сторону Уилсона и откатимся назад... Мы там важную деталь не разрулили по классическому ТЗ...

Изображение

Такс, меняем стратегию...
Если смотреть на эту схему как на две параллельные ветки...
В правой ветке установили ток... Теперь меням сопротивление в коллекторе...
Левая ветка видит изменение тока увеличивает ток но не даёт ево в правую ветку.... И по этому ток в левой не изменится Что то херня какая то ... Сюда надо впутать как то опорное напряжение с учётом того что транзистор управляется током... Блять причесать как то это надо...

_________________
=


Вернуться наверх
 
Не в сети
 Заголовок сообщения: Re: Про диод
СообщениеДобавлено: Чт сен 05, 2024 11:32:31 
Говорящий с текстолитом

Карма: 20
Рейтинг сообщений: 490
Зарегистрирован: Чт авг 10, 2017 20:57:51
Сообщений: 1523
Рейтинг сообщения: 0
Рыбка писал(а):
В правой ветке установили ток... Теперь меням сопротивление в коллекторе...
Левая ветка видит изменение тока увеличивает ток но не даёт ево в правую ветку.... И по этому ток в левой не изменится

Рыбка ты наша ....... (не золотая)

Уточни нам, а и себе, где лево и где право ..... Всё наоборот .....

Мы ТЗ уже обсуждали. И как оно работает ..... и т.д.


Вернуться наверх
 
Не в сети
 Заголовок сообщения: Re: Про диод
СообщениеДобавлено: Чт сен 05, 2024 11:44:38 
Друг Кота
Аватар пользователя

Карма: 31
Рейтинг сообщений: 839
Зарегистрирован: Пт сен 10, 2021 15:19:36
Сообщений: 5836
Откуда: Протвино
Рейтинг сообщения: 0
Express,
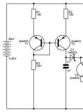
a. опорным для левой ветки является напряжение питания. ток в ней определяется Vcc, резисторами R3,R1 и падением на T1
b. опорным для базы T2 является напряжение коллектора(и базы) T1.
c. T2 является повторителем тока своего эмиттера и в этом смысле ИТ для своей нагрузки. это свойство выходной характеристики транзисторов.
d. ток эмиттера T2 задан сопротивлением R2 и b. за вычетом падения на эмиттере. эта разность термокомпенсирована и ток соответственно тоже.

какое это все имеет отношение к теме про диод ? :dont_know: :tea:


Вернуться наверх
 
Не в сети
 Заголовок сообщения: Re: Про диод
СообщениеДобавлено: Чт сен 05, 2024 11:52:35 
Друг Кота
Аватар пользователя

Карма: 103
Рейтинг сообщений: 3768
Зарегистрирован: Пн фев 09, 2009 22:19:49
Сообщений: 23657
Откуда: Когда-то был прекрасный город для людей
Рейтинг сообщения: 0
Обратной связи по току тут не хватает, чтобы стать полноценным ИТ.


Вернуться наверх
 
Не в сети
 Заголовок сообщения: Re: Про диод
СообщениеДобавлено: Чт сен 05, 2024 12:12:38 
Друг Кота

Карма: -48
Рейтинг сообщений: -315
Зарегистрирован: Ср ноя 21, 2018 17:16:52
Сообщений: 3303
Рейтинг сообщения: 0
diplodok, ты на картинку под другим углом что ли смотришь? Иль у тебя три руки? Лево это лево а право это право это сказал капитан Очевидность...
AlexS4, Пагади ты не забегай вперёд...
Муркиз, мы рассматриваем классический ТЗ не надо накидывать туда транзисторов....

Надо начать совсем сначала, ааа если рассматривать эту схему как Н-мост что скажите?

_________________
=


Вернуться наверх
 
Не в сети
 Заголовок сообщения: Re: Про диод
СообщениеДобавлено: Чт сен 05, 2024 12:14:17 
Друг Кота
Аватар пользователя

Карма: 31
Рейтинг сообщений: 839
Зарегистрирован: Пт сен 10, 2021 15:19:36
Сообщений: 5836
Откуда: Протвино
Рейтинг сообщения: 0
Обратной связи по току тут не хватает, чтобы стать полноценным ИТ.

наклон коллекторной вах на некоторых участках нередко соответствует сотням kOhm, что значит полноценный?, обладающий нужным выходным сопротивлением в нужном диапазоне напряжений или со схемой, соответствующий чимто эстетическим предпочтениям ? :)

более того, ос по току в схеме повторителя тока эмиттера осуществляется через эффект Эрли. :music:


Последний раз редактировалось AlexS4 Чт сен 05, 2024 12:19:50, всего редактировалось 1 раз.

Вернуться наверх
 
Не в сети
 Заголовок сообщения: Re: Про диод
СообщениеДобавлено: Чт сен 05, 2024 12:19:26 
Говорящий с текстолитом

Карма: 20
Рейтинг сообщений: 490
Зарегистрирован: Чт авг 10, 2017 20:57:51
Сообщений: 1523
Рейтинг сообщения: 0
Express писал(а):
Лево это лево а право это право
Express писал(а):
В правой ветке установили ток

Ток задается ЛЕВОЙ ветки
Express писал(а):
Теперь меням сопротивление в коллекторе

В правой ветке (выход ТЗ) нет сопротивление.....

И т.д.


Вернуться наверх
 
Не в сети
 Заголовок сообщения: Re: Про диод
СообщениеДобавлено: Чт сен 05, 2024 12:39:14 
Друг Кота

Карма: -48
Рейтинг сообщений: -315
Зарегистрирован: Ср ноя 21, 2018 17:16:52
Сообщений: 3303
Рейтинг сообщения: 0
Задаётся ток в левой это да, но проблему мы создаём в правой по этому если говорим про коллектор то это правый... Выкидываем конденсатор ставим резистор....

И так, две ветки в правой мы изменили резистор то есть угроза изменяю тока ааа этого мы не можем допустить...
Как должна отреагировать левая что бы этого не случилось...
Понизить своё сопротивление?

_________________
=


Вернуться наверх
 
Не в сети
 Заголовок сообщения: Re: Про диод
СообщениеДобавлено: Чт сен 05, 2024 13:09:22 
Говорящий с текстолитом

Карма: 20
Рейтинг сообщений: 490
Зарегистрирован: Чт авг 10, 2017 20:57:51
Сообщений: 1523
Рейтинг сообщения: 0
Express писал(а):
Выкидываем конденсатор ставим резистор

Вангу спрошу..... И она не угадает, что у теба в голове....

Express писал(а):
мы изменили резистор

Посмотри на схемы что я тебе давал. Там НЕТ резистор в нагрузке. 0. Прочитай про ИТ. Что это такое и его характеристики ...

Ребята. Я кончился. Рыбка ваша. Если ее жарить будете - позовите.


Вернуться наверх
 
Не в сети
 Заголовок сообщения: Re: Про диод
СообщениеДобавлено: Чт сен 05, 2024 13:15:46 
Друг Кота
Аватар пользователя

Карма: 31
Рейтинг сообщений: 839
Зарегистрирован: Пт сен 10, 2021 15:19:36
Сообщений: 5836
Откуда: Протвино
Рейтинг сообщения: 0
ванГа:
Цитата:
в голове твоей опилки да да да ...
:)


Вернуться наверх
 
Не в сети
 Заголовок сообщения: Re: Про диод
СообщениеДобавлено: Чт сен 05, 2024 13:38:10 
Друг Кота

Карма: -48
Рейтинг сообщений: -315
Зарегистрирован: Ср ноя 21, 2018 17:16:52
Сообщений: 3303
Рейтинг сообщения: -3
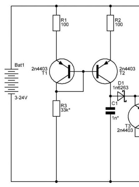
diplodok, чо ты прицепился то к резистру? У нас новая схема, ТЗ у нас ИТ нагрузку мы меняем в пределах его возможностей что бы он не падал в кому как в твоей где ты вломил12 вольт...
Резисторы тебе нужны пожайлуста твояж схема...

Изображение

Добавлено after 2 minutes 14 seconds:
Щас отрабатываем алгоритм потом объясняем это в транзистором виде, чо те непонятно?

_________________
=


Вернуться наверх
 
Не в сети
 Заголовок сообщения: Re: Про диод
СообщениеДобавлено: Чт сен 05, 2024 13:39:46 
Говорящий с текстолитом

Карма: 20
Рейтинг сообщений: 490
Зарегистрирован: Чт авг 10, 2017 20:57:51
Сообщений: 1523
Рейтинг сообщения: 0
Express писал(а):
пожайлуста твояж схема

И про что был вопрос к этой схеме?
И как ты ответил?
Промолчал?
И за тебя ответил кто-то другой?


Вернуться наверх
 
Не в сети
 Заголовок сообщения: Re: Про диод
СообщениеДобавлено: Чт сен 05, 2024 13:44:49 
Друг Кота

Карма: -48
Рейтинг сообщений: -315
Зарегистрирован: Ср ноя 21, 2018 17:16:52
Сообщений: 3303
Рейтинг сообщения: 0
Да не важно чо там было главное щас...
У нас основной вопрос кааак ТЗ борется с попыткой изменить его ток в нагрузке? Пааанятен вопрос?

Щас используем новую технологию сначала объясняем на уровне Кирхгофа, Ома, Ампера, Вольта так называемый низкий уровень
Ааа потом с помощью транзистора...

Пааанятно?

_________________
=


Вернуться наверх
 
Не в сети
 Заголовок сообщения: Re: Про диод
СообщениеДобавлено: Чт сен 05, 2024 14:31:36 
Друг Кота
Аватар пользователя

Карма: 23
Рейтинг сообщений: 398
Зарегистрирован: Вс окт 24, 2010 16:02:46
Сообщений: 3456
Откуда: Ижевск
Рейтинг сообщения: 0
Express писал(а):
У нас основной вопрос кааак ТЗ борется с попыткой изменить его ток в нагрузке?
Никак. Это свойство транзистора., Ему похер напряжение на коллекторе. Ну почти похер.


Вернуться наверх
 
Не в сети
 Заголовок сообщения: Re: Про диод
СообщениеДобавлено: Чт сен 05, 2024 14:36:32 
Друг Кота

Карма: -48
Рейтинг сообщений: -315
Зарегистрирован: Ср ноя 21, 2018 17:16:52
Сообщений: 3303
Рейтинг сообщения: 0
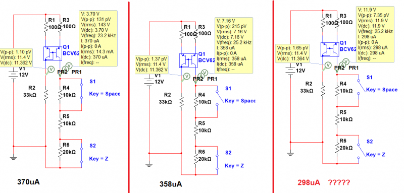
Где похер? Смотри предыдущую схему ток просел с 385 до 295 оказывается напряжение убивает его как ИТ....

_________________
=


Вернуться наверх
 
Не в сети
 Заголовок сообщения: Re: Про диод
СообщениеДобавлено: Чт сен 05, 2024 14:51:34 
Друг Кота
Аватар пользователя

Карма: 31
Рейтинг сообщений: 839
Зарегистрирован: Пт сен 10, 2021 15:19:36
Сообщений: 5836
Откуда: Протвино
Рейтинг сообщения: 0
в первых 2х картинках он держится, (и будет держаться даже при замыкании всех резисторов накоротко)
а вот при увеличении сопротивления нагрузки выше некого предела происходит выход за динамический диапазон ИТ, как в 3 случае, транзистор уже в насыщении, ему просто неоткуда уже взять напряжение чтоб удержать ток при таком высоком сопротивлении нагрузки.

другими словами свойства транзистора не могут отменить законы ома и кирхгоффа :dont_know:


Последний раз редактировалось AlexS4 Чт сен 05, 2024 15:07:53, всего редактировалось 1 раз.

Вернуться наверх
 
Не в сети
 Заголовок сообщения: Re: Про диод
СообщениеДобавлено: Чт сен 05, 2024 15:12:28 
Друг Кота

Карма: -48
Рейтинг сообщений: -315
Зарегистрирован: Ср ноя 21, 2018 17:16:52
Сообщений: 3303
Рейтинг сообщения: 0
AlexS4, ну да точно...

Добавлено after 6 minutes 2 seconds:
Так, не нравится мне это схема... Слишком по босяцкий всё в одной ветке настроили ток на другую этот ток передали и транзистор сам себя вытягивает от изменений нагрузки...
Надо схему чтобы соседняя ветка вытягивала нагрузочную вот это уже интересней...

Добавлено after 1 minute 33 seconds:
Вот та где дохера транзисторов и полевик, там соседняя ветка вытягивает нагрузочную тааак?

_________________
=


Вернуться наверх
 
Не в сети
 Заголовок сообщения: Re: Про диод
СообщениеДобавлено: Чт сен 05, 2024 15:47:12 
Друг Кота
Аватар пользователя

Карма: 116
Рейтинг сообщений: 4488
Зарегистрирован: Пт мар 30, 2012 05:17:29
Сообщений: 15618
Откуда: Екатеринбург
Рейтинг сообщения: 0
Карась, я понимаю - плавники не лапы... Но когда ты уже освоишь хотя бы микрокап, если паять не в состоянии? Ну нельзя познать электронику, мутным глазом наблюдая за тем, что делают другие. Если что, он (при правильном обращении с собой) симулирует схемы довольно точно.

_________________
Алi мент або не мент?
Це - мент!


Вернуться наверх
 
Не в сети
 Заголовок сообщения: Re: Про диод
СообщениеДобавлено: Чт сен 05, 2024 15:51:12 
Друг Кота
Аватар пользователя

Карма: 23
Рейтинг сообщений: 398
Зарегистрирован: Вс окт 24, 2010 16:02:46
Сообщений: 3456
Откуда: Ижевск
Рейтинг сообщения: 0
Где похер? Смотри предыдущую схему ток просел с 385 до 295 оказывается напряжение убивает его как ИТ....
А нехер туда 100500 килоом включать :)))


Вернуться наверх
 
Показать сообщения за:  Сортировать по:  Вернуться наверх
Начать новую тему Ответить на тему  [ Сообщений: 133 ]    , , , 4, , ,  

Часовой пояс: UTC + 3 часа


Кто сейчас на форуме

Сейчас этот форум просматривают: нет зарегистрированных пользователей и гости: 14


Вы не можете начинать темы
Вы не можете отвечать на сообщения
Вы не можете редактировать свои сообщения
Вы не можете удалять свои сообщения
Вы не можете добавлять вложения

Найти:
Перейти:  


Powered by phpBB © 2000, 2002, 2005, 2007 phpBB Group
Русская поддержка phpBB
Extended by Karma MOD © 2007—2012 m157y
Extended by Topic Tags MOD © 2012 m157y