Например TDA7294

Форум РадиоКот • Просмотр темы - Все о биполярном транзисторе.
Форум РадиоКот
Здесь можно немножко помяукать :)

Текущее время: Пн мар 02, 2026 20:11:01

Часовой пояс: UTC + 3 часа


ПРЯМО СЕЙЧАС:



Начать новую тему Ответить на тему  [ Сообщений: 2119 ]     ... , , , 101, , , ...  
Автор Сообщение
 Заголовок сообщения: Re: Все о биполярном транзисторе.
СообщениеДобавлено: Пн мар 14, 2022 19:55:11 
Друг Кота
Аватар пользователя

Карма: 116
Рейтинг сообщений: 4526
Зарегистрирован: Пт мар 30, 2012 05:17:29
Сообщений: 16273
Откуда: Екатеринбург
Рейтинг сообщения: 0
Между Б и Э можно припаять резистор - прямо к падам транзистора? Если да, то всё решается без переделки платы.

_________________
И хрюкотали зелюки,
Как мюмзики в мове.
_________________
На каждый РКН
Найдётся VPN.


Вернуться наверх
 
 Заголовок сообщения: Re: Все о биполярном транзисторе.
СообщениеДобавлено: Ср мар 16, 2022 21:28:32 
Первый раз сказал Мяу!

Зарегистрирован: Вт ноя 30, 2021 17:02:32
Сообщений: 20
Рейтинг сообщения: 0
Так там проблема не в том, что ключи не открываются, а наоборот: ключи не закрываются. В моём понимании, чтобы ключ закрылся, в данной схеме на базу надо подать примерно +5V, чтобы напряжение Б-Э было примерно нулевым. Тогда транзистор закроется. А так как МК (ESP8266) не может дать больше, чем +3,3, транзистор и не может закрыться...

Добавлено after 1 minute 47 seconds:
Между Б и Э можно припаять резистор - прямо к падам транзистора? Если да, то всё решается без переделки платы.


Можно. А как номинал выбрать?


Вернуться наверх
 
 Заголовок сообщения: Re: Все о биполярном транзисторе.
СообщениеДобавлено: Ср мар 16, 2022 22:44:31 
Друг Кота
Аватар пользователя

Карма: 116
Рейтинг сообщений: 4526
Зарегистрирован: Пт мар 30, 2012 05:17:29
Сообщений: 16273
Откуда: Екатеринбург
Рейтинг сообщения: 1
Посчитать. :))) Вместе с базовым резистором этот образует делитель, который из-за пороговых свойств PN перехода не позволит открыться транзистору. При напряжениях меньше 300 мВ транзистор точно не откроется - из этого и исходим. Если номинал базового резистора 1 кОм (как на схеме), и при этом на нём и на переходе 5-3.3 = 1.7 В, то на самом резисторе должно падать 1.4 В, а на вновь вводимом - как я уже сказал, 0.3 В. Значит, его сопротивление может быть (считается обычной пропорцией) 220 Ом. Таким образом, при напряжении 3.3 В на выходе МК ток через делитель будет 1.7/(1+0.22) = 1.4 мА, напряжение БЭ 300 мВ, базовый ток практически нулевой, что и требовалось. А теперь проверим, что будет, если МК выдаст низкий уровень. На делителе 5 В, ток через него (5-0.6)/1 = 4.4 мА, из них 0.6/0.22 = 2.7 мА идёт в резистор, оставшиеся 1.7 мА в базу. Вроде всё правильно.

_________________
И хрюкотали зелюки,
Как мюмзики в мове.
_________________
На каждый РКН
Найдётся VPN.


Вернуться наверх
 
 Заголовок сообщения: Re: Все о биполярном транзисторе.
СообщениеДобавлено: Ср мар 16, 2022 23:19:28 
Первый раз сказал Мяу!

Зарегистрирован: Вт ноя 30, 2021 17:02:32
Сообщений: 20
Рейтинг сообщения: 0
Посчитать. :))) Вместе с базовым резистором этот образует делитель, который из-за пороговых свойств PN перехода не позволит открыться транзистору. При напряжениях меньше 300 мВ транзистор точно не откроется - из этого и исходим. Если номинал базового резистора 1 кОм (как на схеме), и при этом на нём и на переходе 5-3.3 = 1.7 В, то на самом резисторе должно падать 1.4 В, а на вновь вводимом - как я уже сказал, 0.3 В. Значит, его сопротивление может быть (считается обычной пропорцией) 220 Ом. Таким образом, при напряжении 3.3 В на выходе МК ток через делитель будет 1.7/(1+0.22) = 1.4 мА, напряжение БЭ 300 мВ, базовый ток практически нулевой, что и требовалось. А теперь проверим, что будет, если МК выдаст низкий уровень. На делителе 5 В, ток через него (5-0.6)/1 = 4.4 мА, из них 0.6/0.22 = 2.7 мА идёт в резистор, оставшиеся 1.7 мА в базу. Вроде всё правильно.


Поставил резистор 220 Ом. Всё получилось: транзистор стал запираться. Спасибо огромное!!!


Вернуться наверх
 
Эиком - электронные компоненты и радиодетали
 Заголовок сообщения: Re: Все о биполярном транзисторе.
СообщениеДобавлено: Ср мар 16, 2022 23:24:54 
Друг Кота
Аватар пользователя

Карма: 32
Рейтинг сообщений: 949
Зарегистрирован: Пт сен 10, 2021 15:19:36
Сообщений: 6483
Откуда: Протвино
Рейтинг сообщения: 0
ну да, а нелинейный элемент вроде светодиода со встроенным резистором вместо просто резистора от gpio к базе позволяет сделать ток в пассивном состоянии нулевым и увеличить размах управляющего напряжения на базе до максимума.


Вернуться наверх
 
 Заголовок сообщения: Re: Все о биполярном транзисторе.
СообщениеДобавлено: Ср мар 16, 2022 23:45:46 
Первый раз сказал Мяу!

Зарегистрирован: Вт ноя 30, 2021 17:02:32
Сообщений: 20
Рейтинг сообщения: 0
ну да, а нелинейный элемент вроде светодиода со встроенным резистором вместо просто резистора от gpio к базе позволяет сделать ток в пассивном состоянии нулевым и увеличить размах управляющего напряжения на базе до максимума.

Каким образом? Не совсем понял, как это будет работать. Ну и в любом случае, это ведь не отменяет доп. резистор Б-Э?


Вернуться наверх
 
 Заголовок сообщения: Re: Все о биполярном транзисторе.
СообщениеДобавлено: Чт мар 17, 2022 00:26:18 
Друг Кота
Аватар пользователя

Карма: 32
Рейтинг сообщений: 949
Зарегистрирован: Пт сен 10, 2021 15:19:36
Сообщений: 6483
Откуда: Протвино
Рейтинг сообщения: 0
да, не отменяет, в случае со светодиодом этот резистор может быть более высокого сопротивления (напр 10k) но очень желателен с точки зрения помехоустойчивости.

все просто, разность напряжений 5V-3.3V=1.7V "заполнит" LED Vfw и ток будет нулевым или околонулевым в случае красного(самого низковольтного) светодиода , и не будет "смазывания" порогов делителем. на симуляторе гляньте если вам так привычнее. только резистор последовательно со светодиодом обязателен, неважно интегрированный или отдельный. 300R..1k.


Вернуться наверх
 
 Заголовок сообщения: Re: Все о биполярном транзисторе.
СообщениеДобавлено: Чт мар 17, 2022 09:21:20 
Первый раз сказал Мяу!

Зарегистрирован: Вт ноя 30, 2021 17:02:32
Сообщений: 20
Рейтинг сообщения: 0
да, не отменяет, в случае со светодиодом этот резистор может быть более высокого сопротивления (напр 10k) но очень желателен с точки зрения помехоустойчивости.

все просто, разность напряжений 5V-3.3V=1.7V "заполнит" LED Vfw и ток будет нулевым или околонулевым в случае красного(самого низковольтного) светодиода , и не будет "смазывания" порогов делителем. на симуляторе гляньте если вам так привычнее. только резистор последовательно со светодиодом обязателен, неважно интегрированный или отдельный. 300R..1k.


Всё понял, спасибо! Эту конструкцию переделывать уже не буду, коль уж она заработала, Но отдельно макет соберу, поиграюсь. На будущее буду иметь ввиду эту идею. Спасибо!


Вернуться наверх
 
 Заголовок сообщения: Re: Все о биполярном транзисторе.
СообщениеДобавлено: Ср мар 23, 2022 19:45:27 
Открыл глаза

Зарегистрирован: Пт фев 28, 2014 18:42:29
Сообщений: 55
Рейтинг сообщения: 0
Добрый день!
Имеется вот такой кусок схемы, в которой pnp-транзистор используется в качестве ключа при подключении реле к выходу МК.
Изображение
Она неверная, так как выход МК 3,3V, а реле и транзисторный ключ работают на напряжении 5V. Подскажите, какой может быть наименее болезненный и проблемный путь по исправлению схемы? Печатная плата уже изготовлена, и радикально что-то переделывать крайне сложно...

Кх. Если реле сработает от 3 В, то может pnp транзистор заменить на Npn и включить эмиттерным повторителем? Сопротивления светодиодом пересчитать с 5 на 3 В. Это как бы заменить не меняя.
А так я бы наверное NPN поставил в цепь, между нагрузкой и "общим" проводом. Но в этих случаях меняется режим "включено" на "отключено" и наоборот. Но тогда не изменив не получится.
А так если то, что осталось за кадром, то нельзя ли вместо +5 В взять источник напряжения, с которого идет управление? Тогда 3,3 В к 3.3 В закроет транзистор.
С делителем возможно. Между базой и эмиттером поставить сопротивление, чтобы ток в режиме (между разницей потенциалов 5В-3,3 В) весь шел через шунтирующий резистор БЭ, а в режиме замыкания на 0 ток в базе был достаточен, для нужного тока в реле.
Идея со светодиодом интересная. Полагаю можно заменить стабилитроном от 2 до 4В с расчетом сопротивления под него. Или может даже сборка из нескольких диодов. 4 кремниевых минимум, наверное.


Вернуться наверх
 
 Заголовок сообщения: Re: Все о биполярном транзисторе.
СообщениеДобавлено: Чт янв 04, 2024 07:10:51 
Вымогатель припоя

Карма: -10
Рейтинг сообщений: -81
Зарегистрирован: Ср ноя 18, 2020 15:42:36
Сообщений: 651
Рейтинг сообщения: 0
Как по даташиту можно прикинуть падение напряжения на открытом канале?

_________________
Отвечателям просто нравиться печатать буквы: для значимости советуют проверить то или это, или все равно что; обычно - зачем это надо и методы проверки остаются за кадром.


Вернуться наверх
 
 Заголовок сообщения: Re: Все о биполярном транзисторе.
СообщениеДобавлено: Чт янв 04, 2024 16:47:01 
Друг Кота
Аватар пользователя

Карма: 67
Рейтинг сообщений: 1071
Зарегистрирован: Чт сен 18, 2008 12:27:21
Сообщений: 20050
Откуда: Столица Мира Санкт-Петербург
Рейтинг сообщения: 0
Медали: 1
Получил миской по аватаре (1)
Открытый канал биполярного транзистора? :shock:

_________________
[ Всё дело не столько в вашей глупости, сколько в моей гениальности ] [ Правильно заданный вопрос содержит в себе половину ответа ]


Вернуться наверх
 
 Заголовок сообщения: Re: Все о биполярном транзисторе.
СообщениеДобавлено: Чт янв 04, 2024 17:34:48 
Вымогатель припоя

Карма: -10
Рейтинг сообщений: -81
Зарегистрирован: Ср ноя 18, 2020 15:42:36
Сообщений: 651
Рейтинг сообщения: 0
Открытый канал биполярного транзистора? :shock:

Я не встречал подобного про биполярники - назовите по своему. Мне надо как-то прикидывать напряжения коллектор-эмиттер открытого транзистора.

_________________
Отвечателям просто нравиться печатать буквы: для значимости советуют проверить то или это, или все равно что; обычно - зачем это надо и методы проверки остаются за кадром.


Вернуться наверх
 
 Заголовок сообщения: Re: Все о биполярном транзисторе.
СообщениеДобавлено: Чт янв 04, 2024 17:52:51 
Поставщик валерьянки для Кота

Карма: 48
Рейтинг сообщений: 508
Зарегистрирован: Вт фев 23, 2010 08:30:30
Сообщений: 2211
Откуда: Новосибирск
Рейтинг сообщения: 0
Ну так учись вопросы нормально ставить, чтоб потом над тобой не глумились.
Читай ХиХ и сам себе понравишься


Вернуться наверх
 
 Заголовок сообщения: Re: Все о биполярном транзисторе.
СообщениеДобавлено: Чт янв 04, 2024 19:31:21 
Друг Кота
Аватар пользователя

Карма: 139
Рейтинг сообщений: 2973
Зарегистрирован: Чт янв 10, 2008 22:01:02
Сообщений: 24867
Откуда: Московская область, Фрязино
Рейтинг сообщения: 0
Мне надо как-то прикидывать напряжения коллектор-эмиттер открытого транзистора.

Внезапно имеется семейство вольтамперных характеристик... :tea:

Изображение


Вернуться наверх
 
 Заголовок сообщения: Re: Все о биполярном транзисторе.
СообщениеДобавлено: Пт янв 12, 2024 18:57:15 
Друг Кота
Аватар пользователя

Карма: 44
Рейтинг сообщений: 605
Зарегистрирован: Вс мар 04, 2007 11:39:00
Сообщений: 4470
Откуда: Ukraine, Kyiv
Рейтинг сообщения: 0
В биполярном транзисторе это называется "напряжением насыщения". Приводится в лдаташитах.

_________________
Выслушай и противную сторону, даже если она и противна


Вернуться наверх
 
 Заголовок сообщения: Re: Все о биполярном транзисторе.
СообщениеДобавлено: Сб авг 10, 2024 23:32:41 
Родился

Зарегистрирован: Вс янв 29, 2023 05:30:47
Сообщений: 7
Откуда: Санкт-Петербург
Рейтинг сообщения: 0
Здравствуйте, сгорел транзистор C1741A, под рукой есть BC546. Последним можно заменить первый?
https://alltransistors.com/ru/transisto ... stor=12313
https://alltransistors.com/ru/transisto ... stor=23394


Вернуться наверх
 
 Заголовок сообщения: Re: Все о биполярном транзисторе.
СообщениеДобавлено: Сб авг 10, 2024 23:52:24 
Мучитель микросхем

Карма: 4
Рейтинг сообщений: 162
Зарегистрирован: Вт янв 23, 2024 19:26:30
Сообщений: 490
Откуда: Москва
Рейтинг сообщения: 0
Смотря где и как. C1741A выигрывает у BC546 по току коллектора - если транзистор управляет мощной нагрузкой, то BC546 может просто сгореть. В то же время, BC546 выигрывает у C1741A по граничной частоте усиления и статическому коэффициенту передачи тока: если это критично в усилительном каскаде, то может и не хватить.

Где именно хоть сгорел?


Вернуться наверх
 
 Заголовок сообщения: Re: Все о биполярном транзисторе.
СообщениеДобавлено: Вс авг 11, 2024 02:53:41 
Родился

Зарегистрирован: Вс янв 29, 2023 05:30:47
Сообщений: 7
Откуда: Санкт-Петербург
Рейтинг сообщения: 0
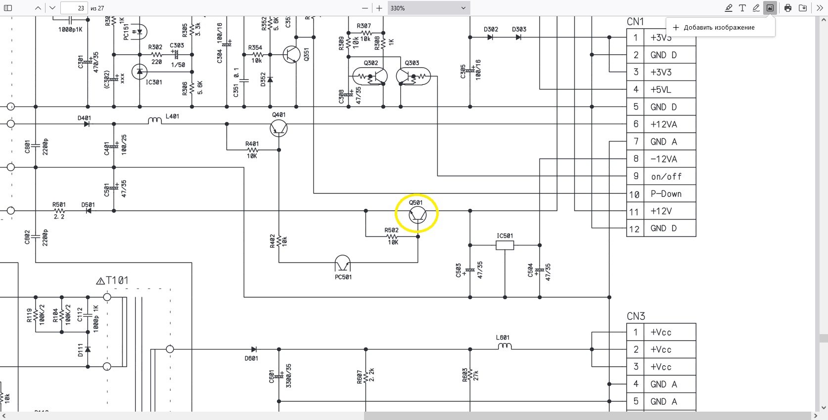
Cheshirski, В бп, по линии -12VA. Которые на самом деле и не нужны, но вот достал бп и вспомнил про свой косяк.
23 страница в pdf.


Вложения:
hts3610.pdf [2.75 MiB]
Скачиваний: 112
4543543.jpg [205.52 KiB]
Скачиваний: 92
Вернуться наверх
 
 Заголовок сообщения: Re: Все о биполярном транзисторе.
СообщениеДобавлено: Вс авг 11, 2024 03:36:01 
Мучитель микросхем

Карма: 4
Рейтинг сообщений: 162
Зарегистрирован: Вт янв 23, 2024 19:26:30
Сообщений: 490
Откуда: Москва
Рейтинг сообщения: 0
Фиг там -12VA. Q501 коммутирует -24V, а уже из него формируется -12VA.
При этом -24V идет на переднюю панель, на ВЛИ индикатор и выходные каскады микры контроллера (это уже миллиампер так 100 или около того), а из -12VA формируется отрицательная часть двуполярного питания +/-12В на операционники... фигову тучу операционников.
Как по мне - тут надо не более слабый транзистор ставить, тут как бы не помощнее для надежности.
BC546 тут никак не вытянет. Тут, пожалуй, надо ставить что-то вроде 8050.


Вернуться наверх
 
 Заголовок сообщения: Re: Все о биполярном транзисторе.
СообщениеДобавлено: Вс авг 11, 2024 20:47:51 
Родился

Зарегистрирован: Вс янв 29, 2023 05:30:47
Сообщений: 7
Откуда: Санкт-Петербург
Рейтинг сообщения: 0
Cheshirski, Я что подобное я подозревал, спасибо за разъяснения.


Вернуться наверх
 
Показать сообщения за:  Сортировать по:  Вернуться наверх
Начать новую тему Ответить на тему  [ Сообщений: 2119 ]     ... , , , 101, , , ...  

Часовой пояс: UTC + 3 часа


Вы не можете начинать темы
Вы не можете отвечать на сообщения
Вы не можете редактировать свои сообщения
Вы не можете удалять свои сообщения
Вы не можете добавлять вложения

Найти:
Перейти:  


Powered by phpBB © 2000, 2002, 2005, 2007 phpBB Group
Русская поддержка phpBB
Extended by Karma MOD © 2007—2012 m157y
Extended by Topic Tags MOD © 2012 m157y