Например TDA7294

Форум РадиоКот • Просмотр темы - Как проверить датчик давления масла
Форум РадиоКот
Здесь можно немножко помяукать :)

Текущее время: Ср мар 04, 2026 05:40:06

Часовой пояс: UTC + 3 часа


ПРЯМО СЕЙЧАС:



Начать новую тему Ответить на тему  [ Сообщений: 36 ]    , 2
Автор Сообщение
 Заголовок сообщения: Re: Как проверить датчик давления масла
СообщениеДобавлено: Пн окт 18, 2021 14:35:38 
Друг Кота
Аватар пользователя

Карма: 59
Рейтинг сообщений: 2250
Зарегистрирован: Чт янв 26, 2012 16:44:29
Сообщений: 19981
Откуда: Таксимо
Рейтинг сообщения: 0
Настолько маленькие, насколько сможешь припаять

_________________
Мои поставщики запчастей с отличной репутацией
texnomag.ru
radioremont.com
pl-1.org
4ip.info
elitan.ru


Вернуться наверх
 
 Заголовок сообщения: Re: Как проверить датчик давления масла
СообщениеДобавлено: Пн окт 18, 2021 15:16:24 
Друг Кота
Аватар пользователя

Карма: 32
Рейтинг сообщений: 954
Зарегистрирован: Пт сен 10, 2021 15:19:36
Сообщений: 6494
Откуда: Протвино
Рейтинг сообщения: 0
любые маленькие 0.125..0.25W


Вернуться наверх
 
 Заголовок сообщения: Re: Как проверить датчик давления масла
СообщениеДобавлено: Вт окт 19, 2021 04:05:48 
Встал на лапы

Зарегистрирован: Сб дек 12, 2020 18:31:44
Сообщений: 105
Рейтинг сообщения: 0
любые маленькие 0.125..0.25W

Подскажите пожалуйста, особо не ругайте. Можете объяснить, будет ли работать эта схема? мне ее нарисовал человек с другого форума, он просил замерить сопротивление датчика ножки 1 и 2 (сопротивление составило 4,7 кОм). Если их сравнить с вашей то они отличаются.


Вложения:
Схема Эмулятора Датчика давления.jpg [62.1 KiB]
Скачиваний: 104
Вернуться наверх
 
 Заголовок сообщения: Re: Как проверить датчик давления масла
СообщениеДобавлено: Вт окт 19, 2021 04:44:03 
Друг Кота
Аватар пользователя

Карма: 32
Рейтинг сообщений: 954
Зарегистрирован: Пт сен 10, 2021 15:19:36
Сообщений: 6494
Откуда: Протвино
Рейтинг сообщения: 1
будет работать и эта, просто она избыточна, моя проще а соответственно лучше. напр если в моей 100k и 10k заменить на 3k3 переменник 1k на 100 а 510 на 51 - будет абсолютно идентично второй. но я бы рекомендовал свои исходные номиналы.


Вернуться наверх
 
Эиком - электронные компоненты и радиодетали
 Заголовок сообщения: Re: Как проверить датчик давления масла
СообщениеДобавлено: Вт окт 19, 2021 05:51:48 
Друг Кота
Аватар пользователя

Карма: 59
Рейтинг сообщений: 2250
Зарегистрирован: Чт янв 26, 2012 16:44:29
Сообщений: 19981
Откуда: Таксимо
Рейтинг сообщения: 0
Имхо даже лучше, можно покрутить потенциометром, индикация давления на панели будет изменяться ну или диагностический комп если подключен

_________________
Мои поставщики запчастей с отличной репутацией
texnomag.ru
radioremont.com
pl-1.org
4ip.info
elitan.ru


Вернуться наверх
 
 Заголовок сообщения: Re: Как проверить датчик давления масла
СообщениеДобавлено: Вт окт 19, 2021 07:22:01 
Друг Кота
Аватар пользователя

Карма: 32
Рейтинг сообщений: 954
Зарегистрирован: Пт сен 10, 2021 15:19:36
Сообщений: 6494
Откуда: Протвино
Рейтинг сообщения: 0
vlasovzloy, так на обоих же потенциометр чтоб покрутить и изменить показания симулируемого датчика...
просто у меня он как потенциальный источник помех сидит на земле а во второй схеме висит на середине да и весь мост вывешен на доп резисторах зачемто, какбудто разработчик думал рисуя а не до ;)

или ты о чем?


Вернуться наверх
 
 Заголовок сообщения: Re: Как проверить датчик давления масла
СообщениеДобавлено: Вт окт 19, 2021 07:31:18 
Друг Кота
Аватар пользователя

Карма: 59
Рейтинг сообщений: 2250
Зарегистрирован: Чт янв 26, 2012 16:44:29
Сообщений: 19981
Откуда: Таксимо
Рейтинг сообщения: 0
Ахаха точно, слепошарый не увидел))) внизу справа же

_________________
Мои поставщики запчастей с отличной репутацией
texnomag.ru
radioremont.com
pl-1.org
4ip.info
elitan.ru


Вернуться наверх
 
 Заголовок сообщения: Re: Как проверить датчик давления масла
СообщениеДобавлено: Вт окт 19, 2021 07:41:13 
Друг Кота
Аватар пользователя

Карма: 32
Рейтинг сообщений: 954
Зарегистрирован: Пт сен 10, 2021 15:19:36
Сообщений: 6494
Откуда: Протвино
Рейтинг сообщения: 1
или воттак можно
Изображение
это еще очевиднее и проще ;)

можно все резисторы поставить 10k или 4.7k, это непринципиально, но при этом переменник надо поменьше, на 330оHm напр, чтоб поплавнее регулировка. и переменник лучше с линейной характеристикой (A).

зы контроллер измеряет не сопротивление а напряжение между диф входами


Вернуться наверх
 
 Заголовок сообщения: Re: Как проверить датчик давления масла
СообщениеДобавлено: Вт окт 19, 2021 12:05:12 
Друг Кота
Аватар пользователя

Карма: 197
Рейтинг сообщений: 8636
Зарегистрирован: Пн ноя 30, 2009 03:00:01
Сообщений: 43550
Откуда: Нерезиновая
Рейтинг сообщения: 0
он просил замерить сопротивление датчика ножки 1 и 2 (сопротивление составило 4,7 кОм).

Я бы попросил замерить сопротивление датчика ВО ВСЕХ возможных комбинациях между выводами - 1 с 2, 1 с 3, 1 с 4, 2 с 3, 2 с 4, 3 с 4..
Если там что- то типа "тензомоста"..


Вернуться наверх
 
 Заголовок сообщения: Re: Как проверить датчик давления масла
СообщениеДобавлено: Вт окт 19, 2021 12:22:50 
Встал на лапы

Зарегистрирован: Сб дек 12, 2020 18:31:44
Сообщений: 105
Рейтинг сообщения: 0
он просил замерить сопротивление датчика ножки 1 и 2 (сопротивление составило 4,7 кОм).

Я бы попросил замерить сопротивление датчика ВО ВСЕХ возможных комбинациях между выводами - 1 с 2, 1 с 3, 1 с 4, 2 с 3, 2 с 4, 3 с 4..
Если там что- то типа "тензомоста"..

При отсоединенном датчике и при включенном питании, питание на разъеме автомобиля:
Ножки 1 с 2= +10В
Ножки 1 с 3, 1 с 4= +5В
При отключенном питании сопротивление на разъеме автомобиля ножки 1 с 2 = 376 Ом

Сопротивление на разъеме самого Датчика:

Ножки 1 с 2 = 4,7 кОм

Ножки 1 с 3 = 2,5 кОм

Ножки 4 с 3= 1,6 кОм

Ножки 1 с 4= 2,5 кОм


Вернуться наверх
 
 Заголовок сообщения: Re: Как проверить датчик давления масла
СообщениеДобавлено: Вт окт 19, 2021 12:28:03 
Друг Кота
Аватар пользователя

Карма: 123
Рейтинг сообщений: 7958
Зарегистрирован: Сб сен 13, 2014 16:27:32
Сообщений: 39197
Откуда: СпиртоГонск созвездия Омега
Рейтинг сообщения: 0
ну там может быть и как в древних совецкихъ грузовиках реостатный датчик..
но это врядли если датчик современый ....технологически тензик проши щас

_________________
ZМудрость(Опыт и выдержка) приходит с годами.
Все Ваши беды и проблемы, от недостатка знаний.
Умный и у дурака научится, а дураку и ..
Алберт Ейнштейн не поможет и ВВП не спасет.и МЧС опаздает


Вернуться наверх
 
 Заголовок сообщения: Re: Как проверить датчик давления масла
СообщениеДобавлено: Вт окт 19, 2021 12:51:40 
Друг Кота
Аватар пользователя

Карма: 197
Рейтинг сообщений: 8636
Зарегистрирован: Пн ноя 30, 2009 03:00:01
Сообщений: 43550
Откуда: Нерезиновая
Рейтинг сообщения: 0
При отсоединенном датчике и при включенном питании, питание на разъеме автомобиля:
Ножки 1 с 2= +10В
Ножки 1 с 3, 1 с 4= +5В
При отключенном питании сопротивление на разъеме автомобиля ножки 1 с 2 = 376 Ом

вы же писали-
на датчике 4 ножки, 1-(+10в), 2-(Общий 10в), 3-( (Р)масла Двигателя -),4 - ( (Р) масла Двигателя +)

Если 1 нога это ПЛЮС, а 2 нога это МИНУС (общий), то почему у вас написано "наоборот"?
Вообще, все измерения, если не указано как- то иначе, производятся относительно "общего" провода.
Сопротивление на разъеме самого Датчика:

Ножки 1 с 2 = 4,7 кОм

Ножки 1 с 3 = 2,5 кОм

Ножки 4 с 3= 1,6 кОм

Ножки 1 с 4= 2,5 кОм

А сопротивление 2-3 и 2-4?


Вернуться наверх
 
 Заголовок сообщения: Re: Как проверить датчик давления масла
СообщениеДобавлено: Вт окт 19, 2021 16:47:40 
Встал на лапы

Зарегистрирован: Сб дек 12, 2020 18:31:44
Сообщений: 105
Рейтинг сообщения: 0
Если 1 нога это ПЛЮС, а 2 нога это МИНУС (общий), то почему у вас написано "наоборот"?

Извините ошибся в написании, совершенно верно ножки 2 с 1= +10В
Сделал перезамеры сопротивления ножек датчика (файл во вложении).


Вложения:
Сопротивление ножек датчика.PNG [10.43 KiB]
Скачиваний: 66
Вернуться наверх
 
 Заголовок сообщения: Re: Как проверить датчик давления масла
СообщениеДобавлено: Вт окт 19, 2021 17:20:50 
Друг Кота
Аватар пользователя

Карма: 59
Рейтинг сообщений: 2250
Зарегистрирован: Чт янв 26, 2012 16:44:29
Сообщений: 19981
Откуда: Таксимо
Рейтинг сообщения: 0
Надо еще емкость померить и индуктивность, а то схема, которую никто еше и не паял не заработает

Добавлено after 47 seconds:
И температуру ножек еще

_________________
Мои поставщики запчастей с отличной репутацией
texnomag.ru
radioremont.com
pl-1.org
4ip.info
elitan.ru


Вернуться наверх
 
 Заголовок сообщения: Re: Как проверить датчик давления масла
СообщениеДобавлено: Вт окт 19, 2021 20:10:43 
Друг Кота
Аватар пользователя

Карма: 32
Рейтинг сообщений: 954
Зарегистрирован: Пт сен 10, 2021 15:19:36
Сообщений: 6494
Откуда: Протвино
Рейтинг сообщения: 0
пацны ну хватит уже новичка тролить, ясно же там тензомост симметричный, около 1.3k ивывешен на 2 резисторах (тож около 1.3k) по питанию.

уже все выше сказали, схема последняя моя, если хочется точной синфазной симуляции то все резисторы 3.3..10k, но это 95% неважно.

максимум что возможно потребуется - это расширить или сузить диапазоны регулировок (если переменник уменьшать и/или остальные увеличивать то диапазон рег сужается но точность более тонкая).


Последний раз редактировалось AlexS4 Вт окт 19, 2021 20:25:13, всего редактировалось 2 раз(а).

Вернуться наверх
 
 Заголовок сообщения: Re: Как проверить датчик давления масла
СообщениеДобавлено: Вт окт 19, 2021 20:16:49 
Друг Кота
Аватар пользователя

Карма: 197
Рейтинг сообщений: 8636
Зарегистрирован: Пн ноя 30, 2009 03:00:01
Сообщений: 43550
Откуда: Нерезиновая
Рейтинг сообщения: 0
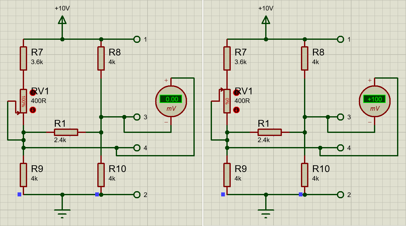
Если там действительно стоит измерительный мост, то сэмулировать его можно вот такой схемой (должно совпадать с реальным датчиком на 99% :))) :))) )
СпойлерИзображение


Резисторы 2,4 кОм и 3,6 кОм есть в ряде Е24, а остальные- "нестандартные",
Спойлервпрочем, я уже давно заметил эту странность-
например, тензодатчики имеют сопротивление 200 Ом, 350 Ом или 750 Ом, и этих номиналов НЕТ в "ряде номиналов резисторов"

4 кОм можно получить последовательным соединением резисторов 3,9 кОм и 100 Ом
Переменный резистор 400 Ом (тоже нестандартный номинал) можно получить из резистора 500 Ом (современный стандарт), подключив ему параллельно резистор 2,2 кОм и 20 кОм.
Если найдёте переменный резистор 470 Ом, то ему в параллель нужно будет подключить резистор 2,7 кОм

При изменении сопротивления резистора от "MIN" до "MAX" разница напряжений между выводами 3 и 4 меняется от "0" до "100 mV", как написано в описании датчика.


Вложения:
Показания датчика.png [68.39 KiB]
Скачиваний: 100
Вернуться наверх
 
Показать сообщения за:  Сортировать по:  Вернуться наверх
Начать новую тему Ответить на тему  [ Сообщений: 36 ]    , 2

Часовой пояс: UTC + 3 часа


Вы не можете начинать темы
Вы не можете отвечать на сообщения
Вы не можете редактировать свои сообщения
Вы не можете удалять свои сообщения
Вы не можете добавлять вложения

Найти:
Перейти:  


Powered by phpBB © 2000, 2002, 2005, 2007 phpBB Group
Русская поддержка phpBB
Extended by Karma MOD © 2007—2012 m157y
Extended by Topic Tags MOD © 2012 m157y