Например TDA7294

Форум РадиоКот • Просмотр темы - Всё про операционный усилитель.
Форум РадиоКот
Здесь можно немножко помяукать :)

Текущее время: Чт мар 12, 2026 05:35:21

Часовой пояс: UTC + 3 часа


ПРЯМО СЕЙЧАС:



Начать новую тему Ответить на тему  [ Сообщений: 1589 ]     ... , , , 79,  
Автор Сообщение
 Заголовок сообщения: Re: Всё про операционный усилитель.
СообщениеДобавлено: Чт дек 26, 2024 23:57:24 
Родился

Зарегистрирован: Сб дек 28, 2019 01:15:17
Сообщений: 16
Рейтинг сообщения: 0
TQP9111. https://cdn.ozdisan.com/ETicaret_Dosya/ ... 767379.PDF там и про микруху и про плату.


Вернуться наверх
 
 Заголовок сообщения: Re: Всё про операционный усилитель.
СообщениеДобавлено: Пт дек 27, 2024 00:35:45 
Друг Кота
Аватар пользователя

Карма: 32
Рейтинг сообщений: 967
Зарегистрирован: Пт сен 10, 2021 15:19:36
Сообщений: 6535
Откуда: Протвино
Рейтинг сообщения: 0
это точно не ОУ

Product Category: RF Amplifier
Gain: 29.8 dB
Input Return Loss: 13 dB
NF - Noise Figure: 6.2 dB
Number of Channels: 2 Channel
OIP3 - Third Order Intercept: 46 dBm
Operating Frequency: 1.8 GHz to 2.7 GHz
Operating Supply Current: 521 mA
Operating Supply Voltage: 5 V
P1dB - Compression Point: 32.5 dBm
Package/Case: QFN-20

в дш написано про bias - внешним резистором задается ток (режим выходного каскада из A в AB класс), имеет смысл снижать ток для не макс частот, до 2.2GHz
Lowering the current has small effect on the S-parameters and P1dB performance of the device, but will start to lower the OIP3 and ACLR/ACPR performance
of the device as shown below.


Вернуться наверх
 
 Заголовок сообщения: Re: Всё про операционный усилитель.
СообщениеДобавлено: Пт дек 27, 2024 01:06:02 
Родился

Зарегистрирован: Сб дек 28, 2019 01:15:17
Сообщений: 16
Рейтинг сообщения: 0
Я правильно понимаю что в данной конфигурации отладочной платы можно просто подать 5V без каких либо ограничений и эта плата будет работать?


Вернуться наверх
 
 Заголовок сообщения: Re: Всё про операционный усилитель.
СообщениеДобавлено: Пт дек 27, 2024 02:20:52 
Друг Кота
Аватар пользователя

Карма: 32
Рейтинг сообщений: 967
Зарегистрирован: Пт сен 10, 2021 15:19:36
Сообщений: 6535
Откуда: Протвино
Рейтинг сообщения: 0
да


Вернуться наверх
 
Эиком - электронные компоненты и радиодетали
 Заголовок сообщения: Re: Всё про операционный усилитель.
СообщениеДобавлено: Пт янв 17, 2025 17:20:24 
Родился

Зарегистрирован: Вт янв 14, 2025 17:59:12
Сообщений: 8
Рейтинг сообщения: 0
В 12-вольтовой цепи стоит шунт, на котором меряет падение напряжения 6-вольтовый усилитель MCP6001. Вопрос в том, не поплохеет ли ему, если на входах будет напряжение выше напряжения питания? В даташите указано

Analog Inputs (VIN+, VIN-).......... VSS–1.0V to VDD+1.0V

Между входами напряжение небольшое (падение на шунте) но вот относительно VSS эти напряжение всё же велики.


Вернуться наверх
 
 Заголовок сообщения: Re: Всё про операционный усилитель.
СообщениеДобавлено: Пт янв 17, 2025 17:26:13 
Электрический кот

Карма: 2
Рейтинг сообщений: 127
Зарегистрирован: Пт ноя 22, 2024 14:08:43
Сообщений: 1062
Рейтинг сообщения: 0
значит, поплохеет


Вернуться наверх
 
 Заголовок сообщения: Re: Всё про операционный усилитель.
СообщениеДобавлено: Пт янв 17, 2025 23:51:38 
Друг Кота
Аватар пользователя

Карма: 32
Рейтинг сообщений: 967
Зарегистрирован: Пт сен 10, 2021 15:19:36
Сообщений: 6535
Откуда: Протвино
Рейтинг сообщения: 0
если шунт свеорху ( в +12V ) и R2R ОУ нельзя запитать от 0V,+12V
то как вариант можно In+ и In- подключить через делители ~1:4 33k сверху и 10k снизу напр.
это даст 2 отрицательных эффекта:
A. уменьшится диф чувствительность пропорционально коэф делителя
B. возникнет доп смещение и коэффициент связанные с неточностью резисторов
но обычно и то и другое не проблема и это самый простой и популярный способ.

альтернатива такому - спец усилители c большим допустимым синфазным напряжением или целые датчики токов.
оно все существенно дороже ОУ общегео применения а датчики еще и имеют особенности по диапазону токов и проблемы с сигнал/шум

еще альтернатива это самодельные конвертеры напряжения в ток и обратно (тож на оу обычно) и вынос сенсорного оу по питанию с передачей тока. если непонятно прямо сходу то скорее всего это неподходящий путь :))

а самый простой способ это перенос шунта вниз (в 0-провод) , если возможно.


Вернуться наверх
 
 Заголовок сообщения: Re: Всё про операционный усилитель.
СообщениеДобавлено: Сб янв 18, 2025 08:31:39 
Друг Кота
Аватар пользователя

Карма: 67
Рейтинг сообщений: 1071
Зарегистрирован: Чт сен 18, 2008 12:27:21
Сообщений: 20067
Откуда: Столица Мира Санкт-Петербург
Рейтинг сообщения: 0
Медали: 1
Получил миской по аватаре (1)
Я думаю, можно попробовать использовать 6-вольтовый ОУ: запитать VDD от 12 В, а VSS спустить на землю через стабилитрон на 6+ В с соответствующим током.

_________________
[ Всё дело не столько в вашей глупости, сколько в моей гениальности ] [ Правильно заданный вопрос содержит в себе половину ответа ]


Вернуться наверх
 
 Заголовок сообщения: Re: Всё про операционный усилитель.
СообщениеДобавлено: Сб янв 18, 2025 08:45:18 
Электрический кот

Карма: 2
Рейтинг сообщений: 127
Зарегистрирован: Пт ноя 22, 2024 14:08:43
Сообщений: 1062
Рейтинг сообщения: 0
а выход операционника потом тоже стабилитроном "спускать" ?
AlexS4 писал(а):
конвертеры напряжения в ток и обратно

Радио 2002-09 (Нечаев для кого старался ?) :)
https://www.kondratev-v.ru/wp-content/u ... 07/I-U.gif (LM301)


Вернуться наверх
 
 Заголовок сообщения: Re: Всё про операционный усилитель.
СообщениеДобавлено: Сб янв 18, 2025 12:45:52 
Друг Кота
Аватар пользователя

Карма: 67
Рейтинг сообщений: 1071
Зарегистрирован: Чт сен 18, 2008 12:27:21
Сообщений: 20067
Откуда: Столица Мира Санкт-Петербург
Рейтинг сообщения: 0
Медали: 1
Получил миской по аватаре (1)
а выход операционника потом тоже стабилитроном "спускать" ?

Про выходной сигнал не было ни слова. Это только чтобы ОУ не поплохело.
Конечно, сигнал тогда будет не от нуля.

_________________
[ Всё дело не столько в вашей глупости, сколько в моей гениальности ] [ Правильно заданный вопрос содержит в себе половину ответа ]


Вернуться наверх
 
 Заголовок сообщения: Re: Всё про операционный усилитель.
СообщениеДобавлено: Сб янв 18, 2025 21:11:34 
Друг Кота

Карма: 20
Рейтинг сообщений: 826
Зарегистрирован: Пт ноя 02, 2018 16:14:36
Сообщений: 3182
Рейтинг сообщения: 0
Krismi70 писал(а):
Нечаев для кого старался ?
Хоровиц-Хилл. Но кто бы ни был первым, питание ОУ в этой схеме должно быть выше входного напряжения Изображение

_________________
Нет ничего практичнее хорошей теории


Вернуться наверх
 
 Заголовок сообщения: Re: Всё про операционный усилитель.
СообщениеДобавлено: Вс янв 19, 2025 03:29:37 
Друг Кота
Аватар пользователя

Карма: 32
Рейтинг сообщений: 967
Зарегистрирован: Пт сен 10, 2021 15:19:36
Сообщений: 6535
Откуда: Протвино
Рейтинг сообщения: 0
так конечно бессмысленно делать с точки зрения выноса сенсора,
конечно транзистор надо подругому включать, вечером нарисую если время останется.
но идея - да та же, только pfet (или pnp) для выноса сенсора вверх. оу питается от 3v наверху рядом с шунтом. если шунт в цепи +100V то Vdd ОУ на уровне 97V, ну или сколько надо для его норм питания. а ток отправляется вниз на 0V.


Вернуться наверх
 
 Заголовок сообщения: Re: Всё про операционный усилитель.
СообщениеДобавлено: Вс янв 19, 2025 04:13:53 
Электрический кот

Карма: 2
Рейтинг сообщений: 127
Зарегистрирован: Пт ноя 22, 2024 14:08:43
Сообщений: 1062
Рейтинг сообщения: 0
HochReiter писал(а):
питание ОУ в этой схеме должно быть выше

указанный LM301 (553УД2) допускает входы на шине плюсового питания
-----
если 100 В, то да, надо ещё извратиться, а если в диапазоне питания ОУ, то и так нормально


Вернуться наверх
 
 Заголовок сообщения: Re: Всё про операционный усилитель.
СообщениеДобавлено: Пн янв 20, 2025 01:27:12 
Друг Кота
Аватар пользователя

Карма: 32
Рейтинг сообщений: 967
Зарегистрирован: Пт сен 10, 2021 15:19:36
Сообщений: 6535
Откуда: Протвино
Рейтинг сообщения: 0
Изображение
воттак примерно конвертируются в ток значения с вверхних сенсоров.

справа схема для точного измерения напряжений, смещенных вверх на сравнительно высокое и возможно нестабильное напряжение.

R9 для защиты входа ADC и также он переносит часть рассеиваемой на Q1 мощности на себя.


Вернуться наверх
 
 Заголовок сообщения: Re: Всё про операционный усилитель.
СообщениеДобавлено: Ср апр 09, 2025 15:06:10 
Прорезались зубы

Карма: -1
Рейтинг сообщений: -37
Зарегистрирован: Чт фев 11, 2016 11:20:23
Сообщений: 223
Откуда: Мск
Рейтинг сообщения: 0
здравствуйте!
Хочу собрать электронную нагрузку на полевом транзисторе, и для управления использую ОУ.
на прототипе все работает но перед заказом плат хотел бы понять где нужно добавить RC цепи, где просто сглаживающие конденсаторы и т.д.
Схем в интернете много, но хотелось бы найти научную литературу. Не подскажете где это можно почитать?


Вернуться наверх
 
 Заголовок сообщения: Re: Всё про операционный усилитель.
СообщениеДобавлено: Ср апр 09, 2025 15:44:06 
Друг Кота
Аватар пользователя

Карма: 32
Рейтинг сообщений: 967
Зарегистрирован: Пт сен 10, 2021 15:19:36
Сообщений: 6535
Откуда: Протвино
Рейтинг сообщения: 0
bortnik27, RC от "просто сглаживающего C" отличается тем что во втором варианте используется внутреннее сопротивление источника, и R может быть спрятано гдето в виде суммы, сопротивлений проводников и их контактов, прочих активных и реактивных сопротивлений по пути, диф сопротивлений пп ... и тп.

чтоб слишком не уходить (на годы) в "научные" дебри электрофизики и электротехники можно начать напр с "искусства схемотехники",
упомянутого чуть выше (Хоровиц-Хилл).


Вернуться наверх
 
 Заголовок сообщения: Re: Всё про операционный усилитель.
СообщениеДобавлено: Ср июл 23, 2025 11:11:19 
Грызет канифоль
Аватар пользователя

Зарегистрирован: Пн июн 03, 2019 15:46:12
Сообщений: 293
Откуда: Россия
Рейтинг сообщения: 0
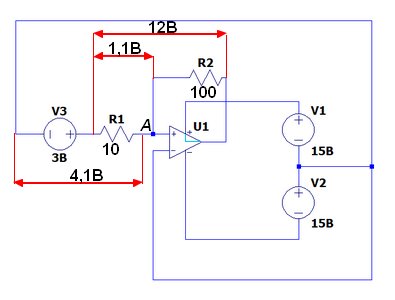
Вопрос про неивертирующий триггер Шмитта.

Как рассчитать напряжение на неинвертирующем входе ОУ?
Изображение
Я специально расставил все источники питания, все соединения, и получается, что в точке А будет плюс как от питания, так и от сигнала 3В. Напряжение между R1+R2 какое будет? 12В?

Тогда относительно нуля в точке А будет что?


Вложения:
opamp.jpg [11.27 KiB]
Скачиваний: 329
Вернуться наверх
 
 Заголовок сообщения: Re: Всё про операционный усилитель.
СообщениеДобавлено: Ср июл 23, 2025 13:46:03 
Друг Кота
Аватар пользователя

Карма: 32
Рейтинг сообщений: 967
Зарегистрирован: Пт сен 10, 2021 15:19:36
Сообщений: 6535
Откуда: Протвино
Рейтинг сообщения: 0
там нет никаких тайн, оу работает в режиме компаратора, уровень сигнала на in+ определяется делителем R1R2 c концами на потенциалах +V3 и крайних выходных потенциалах ОУ (для идеальнго случая это +V1 или -V2 в зависимости от состояния выхода)

еще надо иметь ввиду что у выхода ОУ и выхода источников V1-V3 в общем случае есть некие внутреннее сопротивления...
и не учитывать их можно только!!! когда они на порядки меньше R1,R2.
другими словами для реальных схем 10 и 100 ом это прям сильно маловато, 10k и 100k - уже норм (если выходное сопротивление источника сигнала не более скажем сотен ом)


при 10k и 100k , +3V на входе и +-15V размахе выхода
на выходе будет +15V а на In+ = +4.1V примерно.

и гистерезис у схемы будет +- 1.5V
тоесть триггер перебросится вниз когда потенциал на входе (V3) станет (по модулю) больше -1.5V относительно 0V провода.

для моделирования V3 сделайте источником синусоиды ~2V и выведите на 1 скоп значение V3, In+, Out


Вернуться наверх
 
 Заголовок сообщения: Re: Всё про операционный усилитель.
СообщениеДобавлено: Ср июл 23, 2025 15:42:45 
Грызет канифоль
Аватар пользователя

Зарегистрирован: Пн июн 03, 2019 15:46:12
Сообщений: 293
Откуда: Россия
Рейтинг сообщения: 0
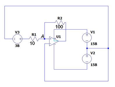
Ну, ОК, пусть будет 10к и 100к.
Мне важно понять, как считается напряжение на входе. Вот у меня такой ход мыслей, тоже получается 4,1 В:
Изображение
Напряжения правильные?


Вложения:
opamp.jpg [14.34 KiB]
Скачиваний: 294
Вернуться наверх
 
 Заголовок сообщения: Re: Всё про операционный усилитель.
СообщениеДобавлено: Ср июл 23, 2025 16:27:31 
Друг Кота
Аватар пользователя

Карма: 23
Рейтинг сообщений: 406
Зарегистрирован: Вс окт 24, 2010 16:02:46
Сообщений: 3521
Откуда: Ижевск
Рейтинг сообщения: 0
(12V/(R1+R2))*R1+3V=4.0909090...
Но операционник не обязательно выдаст напряжение равное напряжению питания.


Вернуться наверх
 
Показать сообщения за:  Сортировать по:  Вернуться наверх
Начать новую тему Ответить на тему  [ Сообщений: 1589 ]     ... , , , 79,  

Часовой пояс: UTC + 3 часа


Вы не можете начинать темы
Вы не можете отвечать на сообщения
Вы не можете редактировать свои сообщения
Вы не можете удалять свои сообщения
Вы не можете добавлять вложения

Найти:
Перейти:  


Powered by phpBB © 2000, 2002, 2005, 2007 phpBB Group
Русская поддержка phpBB
Extended by Karma MOD © 2007—2012 m157y
Extended by Topic Tags MOD © 2012 m157y