Например TDA7294

Форум РадиоКот • Просмотр темы - Блокинг-генератор
Форум РадиоКот
Здесь можно немножко помяукать :)

Текущее время: Пн янв 05, 2026 12:26:07

Часовой пояс: UTC + 3 часа


ПРЯМО СЕЙЧАС:



Начать новую тему Ответить на тему  [ Сообщений: 151 ]     ... , , , 7,  
Автор Сообщение
Не в сети
 Заголовок сообщения: Re: Схема блокинг генератора - помогите понять
СообщениеДобавлено: Пт июл 20, 2018 12:21:18 
Открыл глаза

Зарегистрирован: Пт июл 17, 2009 14:12:46
Сообщений: 40
Рейтинг сообщения: 0
Цитата:
Во-первых, может. Во-вторых, пользуйтесь термином "перезаряжается", он лучше отражает смысл процессов. Ибо заряд на конденсаторе был сначала одного знака, потом другого - для таких процессов этот термин подходит лучше.

как ток может течь в сторону большего потенциала, это невозможно.
ок, перезаряжается. по какой цепи перезаряжается конденсатор через резистор?


Вернуться наверх
 
Не в сети
 Заголовок сообщения: Re: Блокинг-генератор.
СообщениеДобавлено: Пт июл 20, 2018 17:17:07 
Друг Кота
Аватар пользователя

Карма: 116
Рейтинг сообщений: 4511
Зарегистрирован: Пт мар 30, 2012 05:17:29
Сообщений: 16105
Откуда: Екатеринбург
Рейтинг сообщения: 0
Плюс питания - базовый резистор - конденсатор - обмотка II - общий провод. Процесс идёт до тех пор, пока напряжение на "базовом" выводе конденсатора не станет немного положительным, порядка 0.4 В, далее ток пойдёт ещё и в в базу, а транзистор будет открываться.

_________________
И хрюкотали зелюки,
Как мюмзики в мове.


Вернуться наверх
 
Не в сети
 Заголовок сообщения: Расчет блокинг-генератора
СообщениеДобавлено: Вс мар 10, 2019 08:20:32 
Родился

Зарегистрирован: Сб мар 12, 2016 17:55:53
Сообщений: 19
Рейтинг сообщения: 0
Приветствую вас! Недавно решил поковырять блокинг генераторы. Нашел схему и даже расчеты: http://www.electronicsblog.ru/impulsnay ... atora.html
Возник вопрос, сердечник для трансформатора берется с немагнитным зазором или нет?


Последний раз редактировалось aen Вс мар 10, 2019 08:28:37, всего редактировалось 1 раз.
Сюда перенес.


Вернуться наверх
 
Не в сети
 Заголовок сообщения: Re: Блокинг-генератор
СообщениеДобавлено: Вс мар 10, 2019 08:32:46 
Друг Кота

Карма: 3
Рейтинг сообщений: 727
Зарегистрирован: Чт окт 20, 2016 13:51:03
Сообщений: 3702
Рейтинг сообщения: 0
Да, с зазором.


Вернуться наверх
 
Эиком - электронные компоненты и радиодетали
Не в сети
 Заголовок сообщения: Re: Блокинг-генератор
СообщениеДобавлено: Чт ноя 14, 2019 15:00:43 
Родился

Зарегистрирован: Ср ноя 13, 2019 22:10:50
Сообщений: 3
Рейтинг сообщения: 0
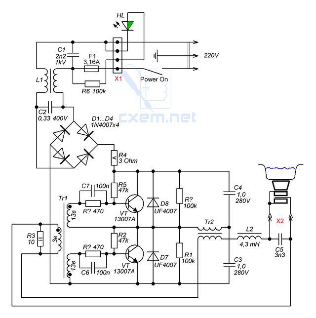
Прошу помочь разобраться.
Имеется схема примерно такая, как на прилагаемой картинке.
В ней время от времени перегорают транзисторы. То по одному, то оба сразу.
После замены какое-то время работает. Пробивает чаще переход Б-Э, а К-Б при этом остаётся цел. Иногда оба перехода.,Э
Однако позавчера после замены одного транзистора сразу полыхнули оба и защитный резистор, а после замены на новые опять полыхнули оба. И резистор.
Естественно, после выпаивания неисправных транзисторов все элементы прозванивались, дефектов не обнаружено. Разве что нет возможности проверить выходной трансформатор и дроссель на межвитковое замыкание, но сопротивление обмоток у них не нулевое.
Ещё меня смущает, что при неоднократном выходе из строя транзисторов ни разу не пробило диодный мост на входе схемы, притом что диоды в нём одноамперные, а у транзисторов макс. ток коллектора 8А и макс.ток базы 4А.
Интуиция подсказывает мне, что пробой Б-Э происходит импульсами обратной полярности (на закрывание транзистора). Однако даже если во вторичке транса Тр2 будет межвитковое, это не должно бы увеличить импульс тока в первичной обмотке Тр1, потому что напряжение на вторичке Тр2 при этом будет меньше номинала. Тогда из-за чего ещё могут возникать броски напряжения?


Вложения:
Комментарий к файлу: это за два года примерно
transistors.jpg [81.09 KiB]
Скачиваний: 1074
UltrasonicCleaner1.jpg [47.66 KiB]
Скачиваний: 1468
Вернуться наверх
 
Не в сети
 Заголовок сообщения: Re: Блокинг-генератор
СообщениеДобавлено: Чт ноя 14, 2019 16:12:21 
Друг Кота
Аватар пользователя

Карма: 107
Рейтинг сообщений: 3311
Зарегистрирован: Сб фев 11, 2017 15:59:13
Сообщений: 14844
Откуда: 57 RUS
Рейтинг сообщения: 0
however писал(а):
Однако позавчера после замены одного транзистора сразу полыхнули оба и защитный резистор, а после замены на новые опять полыхнули оба. И резистор.

СпойлерИзображение
Изображение

С3/С4 как там поживают?

_________________
НАРОДОВЛАСТИЕ а не кланово-олигархическая дерьмократия!!!
Цифровому рабству, навязываемому цифровым олигархатом - НЕТ!


Вернуться наверх
 
Не в сети
 Заголовок сообщения: Re: Блокинг-генератор
СообщениеДобавлено: Чт ноя 14, 2019 20:48:04 
Друг Кота

Карма: 62
Рейтинг сообщений: 750
Зарегистрирован: Пт авг 04, 2017 19:36:00
Сообщений: 5635
Откуда: постнурсултанат Боратистан
Рейтинг сообщения: 0
Схему родную надо срисовывать. А так гадание на кофейной гуще будет.


Вернуться наверх
 
Не в сети
 Заголовок сообщения: Re: Блокинг-генератор
СообщениеДобавлено: Чт ноя 14, 2019 22:06:45 
Родился

Зарегистрирован: Ср ноя 13, 2019 22:10:50
Сообщений: 3
Рейтинг сообщения: 0
в смысле исправности? а что им будет, они 0.68мкФ*630V
Cхема там такая же, номиналы непринципиально отличаются.
У меня есть ещё ванночка поменьше, схема генератора там идентичная.
Отличаются (размерами) выходной транс, дроссель и транс обратной связи.
Но там однополупериодное питание. Работает часами и не сгорает. Точнее, в ней пьезоэлементы два раза трескались, то ли от старости, то ли от того что китайские )))


Вернуться наверх
 
Не в сети
 Заголовок сообщения: Re: Блокинг-генератор
СообщениеДобавлено: Чт ноя 14, 2019 22:43:33 
Друг Кота
Аватар пользователя

Карма: 23
Рейтинг сообщений: 402
Зарегистрирован: Вс окт 24, 2010 16:02:46
Сообщений: 3489
Откуда: Ижевск
Рейтинг сообщения: 0
Может R3 в обрыве?


Вернуться наверх
 
Не в сети
 Заголовок сообщения: Re: Блокинг-генератор
СообщениеДобавлено: Пт ноя 15, 2019 15:25:31 
Родился

Зарегистрирован: Ср ноя 13, 2019 22:10:50
Сообщений: 3
Рейтинг сообщения: 0
Всё, что должно звониться - звонится.
Всё, что не должно звониться - не звонится.
Звонил обычным низковольтным тестером.
Не проверял трансформатор и дроссель на межвитковое и конденсаторы высоким напряжением. Хотя в понедельник может и их проверю, чтобы уж совсем уж.


Вернуться наверх
 
Не в сети
 Заголовок сообщения: Re: Блокинг-генератор
СообщениеДобавлено: Вс апр 16, 2023 21:00:56 
Грызет канифоль

Зарегистрирован: Пн фев 10, 2014 19:40:03
Сообщений: 259
Рейтинг сообщения: 0
Здравствуйте.
Подскажите, пожалуйста, а как можно увеличить частоту блокинг генератора(схема под спойлером)?
Спойлер
Вложение:
IMG_20230416_203023.jpg [51.62 KiB]
Скачиваний: 524

Трансформатор на дроселе от экономки. Экономка была ватт 20, навскидку.
Смотал провод, намотал примерно 54 витка, сделал отвод, изоляцию и домотал оставшийся провод. Вторая обмотка получилась раза в 2,5 больше первой. Все запустилось с первого раза, но частота генерации находится в звуковом диапазоне. Думаю килогерца 3. Померить не успел. Пробовал увеличить зазор на трансформаторе, но эффекта не заметил. Частота увеличивается(на слух) но не значительно. Убирал даже одну половинку сердечника - все равно пищит. Ранее собирал генератор на сетевом фильтре/дроселе(не знаю как правильно назвать) от импульсного блока питания. Там просто сделал зазор 3 - 4 миллиметра и частота поднялась до 10кГц. Писка почти не стало. Неужели придется перематывать транс?


Вернуться наверх
 
Не в сети
 Заголовок сообщения: Re: Блокинг-генератор
СообщениеДобавлено: Пн апр 17, 2023 10:57:41 
Собутыльник Кота
Аватар пользователя

Карма: 28
Рейтинг сообщений: 757
Зарегистрирован: Сб ноя 13, 2010 12:53:25
Сообщений: 2896
Откуда: приходит весна?
Рейтинг сообщения: 0
Частота определяется временем процессов заряда-разряда индуктивности (то есть временем накопления и сбрасывания энергии индуктивностью). Эти времена в свою очередь зависят от напряжений (входного и выходного), тока насыщения индуктивности (который зависит от числа витков рабочей обмотки и сердечника), а так же от индуктивности рабочей обмотки (которая в дополнение к виткам и сердечнику ещё зависит и от величины зазора). Так же, если резистор в базе слишком велик, то силовой транзистор будет работать не в ключевом режиме (что очень плохо) и будет занижать частоту.

В кратце, в вашей простейшей схеме частота определяется исключительно трансформатором.


Вернуться наверх
 
Не в сети
 Заголовок сообщения: Re: Блокинг-генератор
СообщениеДобавлено: Пн апр 17, 2023 12:41:42 
Друг Кота
Аватар пользователя

Карма: 17
Рейтинг сообщений: 467
Зарегистрирован: Ср ноя 11, 2009 17:19:30
Сообщений: 5587
Откуда: Воронеж
Рейтинг сообщения: 0
Можно в базу RC цепь добавить последовательно и диод встречно-параллельно эмиттерному переходу транзистора. Регулируя конденсатор можно дозировать порцию тока в базе.

_________________
"Привет!" - соврал он.


Вернуться наверх
 
Не в сети
 Заголовок сообщения: Re: Блокинг-генератор
СообщениеДобавлено: Пн апр 17, 2023 19:01:22 
Сверлит текстолит когтями
Аватар пользователя

Карма: 6
Рейтинг сообщений: 218
Зарегистрирован: Пн ноя 08, 2021 13:12:57
Сообщений: 1178
Откуда: 58С 58В
Рейтинг сообщения: 0
Pjatruha@mail.ru, Из за обратной связи возможна генерация пачек (3кГц) в.ч. импульсов . :dont_know:
Уменьшить С4 ?

_________________
Свежий взгляд из прошлого тысячелетия.


Вернуться наверх
 
Не в сети
 Заголовок сообщения: Re: Блокинг-генератор
СообщениеДобавлено: Пн апр 17, 2023 20:36:03 
Грызет канифоль

Зарегистрирован: Пн фев 10, 2014 19:40:03
Сообщений: 259
Рейтинг сообщения: 0
Уменьшить С4 ?

А разве эта емкость влияет на работу генератора?... Проверял работу генератора без емкости диода стабилитрона и резистора. Ничего не меняется.
Можно в базу RC цепь добавить

Так получается, что мы наоборот уменьшим частоту. Или я что-то неправильно понял?
В кратце, в вашей простейшей схеме частота определяется исключительно трансформатором.

К сожалению, именно это я и предполагал.
А как бы мне расчитать трансформатор(примерно), чтобы повысить частоту?
Скачал книгу по блокинг генераторам, но не нашел в ней этой схемы. А схема эта, меня подкупает своей простотой. :)


Вернуться наверх
 
Не в сети
 Заголовок сообщения: Re: Блокинг-генератор
СообщениеДобавлено: Пн апр 17, 2023 20:55:44 
Друг Кота
Аватар пользователя

Карма: 17
Рейтинг сообщений: 467
Зарегистрирован: Ср ноя 11, 2009 17:19:30
Сообщений: 5587
Откуда: Воронеж
Рейтинг сообщения: 0
Не, последовательно R и С в базу. Резистор обычный токоограничивающий, а конденсатор, грубо говоря, ограничит "количество" тока в базу на каждом такте. Конденсатору требуется высокоомный резистор для первоначального пуска.

_________________
"Привет!" - соврал он.


Вернуться наверх
 
Не в сети
 Заголовок сообщения: Re: Блокинг-генератор
СообщениеДобавлено: Пн апр 17, 2023 21:01:37 
Грызет канифоль

Зарегистрирован: Пн фев 10, 2014 19:40:03
Сообщений: 259
Рейтинг сообщения: 0
>TEHb<, сейчас у меня в базе стоит резистор на 10кОм. Его достачно? Последовательно с ним поставить конденсатор? А какой емкости(примерно)? Как вообще этот кондесатор подбирать? От чего отталкиваться?


Вернуться наверх
 
Не в сети
 Заголовок сообщения: Re: Блокинг-генератор
СообщениеДобавлено: Пн апр 17, 2023 21:15:42 
Друг Кота
Аватар пользователя

Карма: 17
Рейтинг сообщений: 467
Зарегистрирован: Ср ноя 11, 2009 17:19:30
Сообщений: 5587
Откуда: Воронеж
Рейтинг сообщения: 0
А кто ж знает? Это блокинг, тут всё на всё влияет. Пускай будет 1 нФ в качестве точки отсчёта. И 100кОм обводной для запуска. И диод с базы на эмиттер не забыть в обратном включении. Его задача на обратном ходу восстанавливать заряд в конденсаторе.

Добавлено after 5 minutes 49 seconds:
Ага, нашёл схемку для примера.
Изображение
Все остальные детали отвечают за стабилизацию, на генерацию влияют компоненты R2, R3, C4, D3. В качестве Д3 подойдёт bas16 или 1n4148, например. Более-менее любой быстрый маленький диод.

_________________
"Привет!" - соврал он.


Вернуться наверх
 
Не в сети
 Заголовок сообщения: Re: Блокинг-генератор
СообщениеДобавлено: Вт апр 18, 2023 02:01:47 
Друг Кота
Аватар пользователя

Карма: 31
Рейтинг сообщений: 903
Зарегистрирован: Пт сен 10, 2021 15:19:36
Сообщений: 6213
Откуда: Протвино
Рейтинг сообщения: 0
Pjatruha@mail.ru, уменьшаете количества витков раза в ~2.5 чтоб в ультразвук перешло, но кпд при прочих равных снизится (как минимум увеличатся динамические потери в транзисторе и диоде)


Вернуться наверх
 
Не в сети
 Заголовок сообщения: Re: Блокинг-генератор
СообщениеДобавлено: Вт апр 18, 2023 17:51:52 
Собутыльник Кота
Аватар пользователя

Карма: 28
Рейтинг сообщений: 757
Зарегистрирован: Сб ноя 13, 2010 12:53:25
Сообщений: 2896
Откуда: приходит весна?
Рейтинг сообщения: 0
Использование конденсатора в базе как частотозадающего элемента приведёт к тому, что трансформатор не будет использоваться на полную (в плане накопления энергии). Лучше уж другой сердечник взять и подобрать витки соответственно.

С другой стороны, оригинальная схема (без конденсатора) работает с заходом транстформатора в насыщение (что приводит к разрыву магнитной связи между силовой и управляющей обмотками и переключению генератора из режима запасания энергии в режим выведения энергии). Насыщение означает, что перед выключением силового транзистора ток через него испытывает резкий скачок. Поэтому (для долгой и надёжной работы устройства) силовой транзистор должен иметь хороший такой запас по току. Использование конденсатора позволит задать такой режим, что захода в насыщение практически не будет (в плане бросков тока), и можно будет использовать транзистора по-дешевле. Правда, сбалансировать это всё дело будет не так уж просто.

На счёт расчётов тут с одной стороны просто, а с другой — очень сложно. Прикинуть индуктивность катушки с сердечником и пересчитать индуктивность насыщения в ток насыщения не сложно. Далее стандартная формула

U = L dI/dt

Дельта тока равна току насыщения. Рассчитываете время накопления энергии катушкой и время сбрасывания (зная входное и выходное напряжение), складываете, берёте обратную величину, получаете искомую частоту. Вот только индуктивность тут по ходу дела плавает заметно, а точный момент закрывания транзистора вообще для каждого случая придётся замерять экспериментально. Так что формулы только для грубой прикидки.


Вернуться наверх
 
Показать сообщения за:  Сортировать по:  Вернуться наверх
Начать новую тему Ответить на тему  [ Сообщений: 151 ]     ... , , , 7,  

Часовой пояс: UTC + 3 часа


Кто сейчас на форуме

Сейчас этот форум просматривают: нет зарегистрированных пользователей и гости: 32


Вы не можете начинать темы
Вы не можете отвечать на сообщения
Вы не можете редактировать свои сообщения
Вы не можете удалять свои сообщения
Вы не можете добавлять вложения

Найти:
Перейти:  


Powered by phpBB © 2000, 2002, 2005, 2007 phpBB Group
Русская поддержка phpBB
Extended by Karma MOD © 2007—2012 m157y
Extended by Topic Tags MOD © 2012 m157y