| Форум РадиоКот https://radiokot.ru/forum/ |
|
| Автоматический запуск двигателя на AT90S2313 https://radiokot.ru/forum/viewtopic.php?f=2&t=2606 |
Страница 1 из 11 |
| Автор: | Gurvinok [ Вт ноя 07, 2006 00:19:32 ] |
| Заголовок сообщения: | Автоматический запуск двигателя на AT90S2313 |
Появилось острое желание заводить машину без моего присутствия. Б'юсь над системой. Мож кто чо посоветует. |
|
| Автор: | xelos [ Вт ноя 07, 2006 13:31:06 ] |
| Заголовок сообщения: | |
по радио заводить? с какого расстояния? в гараже (металлическом электроника должна функционировать как только выключается двигатель? питание от аккумулятора? если да, сколько времени электроника от аккумулятора питаться будет (несколько дней, или возможно месяц, два?)? |
|
| Автор: | Gurvinok [ Вт ноя 07, 2006 22:03:32 ] |
| Заголовок сообщения: | |
1. Заводить либо с пульта сигнализации (доп-функция), либо по будильнику. 2. Машина под окнами, 7-й этаж. 3. Электроника должна функционировать всегда. 4. Питание естественно от АКБ. (Без АКБ электронике заводить мотор трудновато будет. 5. ну, а питаться будет пока машину не продам. |
|
| Автор: | Max [ Ср ноя 08, 2006 11:24:09 ] |
| Заголовок сообщения: | |
Если завязываться на радиоканал, то надо использовать штатные средства сигнализации - там обычно есть второй канал, например, на открытие багажника с брелка сигнализации. Его вполне можно использовать для запуска двигателя, правда только в том случае, если сигналка не блокирует бензонасос или еще что то в этом роде. Самому делать такую фигню вряд ли получится, посокльку в современных сигнализациях применяется двойное динамическое кодирование и алгоритмы шифрования хрен достанешь - они охраняются как коммерческая тайна. Так что реальнее всего сделать все таки запуск по таймеру - это вполне реально. |
|
| Автор: | Гость [ Ср ноя 08, 2006 22:52:44 ] |
| Заголовок сообщения: | |
Сигнализация блокирует, главным образом, стартер и зажигание. Мне фиолетово на все примочки изготовителя. Допустим: Стоит блокировка зажигания. В данном случае сейчас на машине стоит система сигнализации аля имобилайзер. Суть вот в чём: Он управляет блокировкой стартера и зажигания, а сам находится под капотом. Включается с кнопки в салоне, а снимается с охраны с помощью микросхемы как на домофоне. Вся фишка в том, что он же блокирует капот. Поэтому дастать его практически невозможно. Мой план таков: я своим модулем запуска обхажу тот самый аля имобилайзер. Далее запускаю мотор и слежу за ним. Температура мотора и салона. Далее глушу его, по достижении нужных температур. А если кто-то полезет, то система отпускает имобилайзер. По датчику скорости, по открытой двери. Машина глохнет. |
|
| Автор: | Gurvinok [ Ср ноя 08, 2006 22:58:11 ] |
| Заголовок сообщения: | |
Гость - это Я Забыл активироваться. Да вот ещё, Заводить мотор как раз я и хотел с доп функции(открытие багажника). И ещё у меня стоит бортовой компьютер с будильником. Он при бужении, будет и машину. Есть нога с нулевым импульсом. |
|
| Автор: | WildCat [ Ср ноя 08, 2006 23:27:56 ] |
| Заголовок сообщения: | |
Кошата! вы забыли, что если машина стоит на нейтрали, то она никуда не поедет при заводе, т.е. угнать её, заведя по радиоканалу, нереально. А вот чтоб завести, надо поставить параллельно ключу реле (или тиристор) на включение зажигания и реле-пускатель для стартера. т.е. пока нажата кнопа на пульте, включается зажигание, а через секунду стартер. после отпускания кнопки ессно стартер вырубается, а вот зажигание до прихода владельца включено. Но если поставить управление на руль, коробку передач и педали, то можно замутить неплохую радиоуправляемую игрушку |
|
| Автор: | teoretic [ Чт ноя 09, 2006 18:10:57 ] |
| Заголовок сообщения: | |
Gurvinok, вы забыли добавить одну интересную деталь - а с каким у вас двигателем машина? Карбюратор или впрыск? С впрысковым двигателем будет меньше проблемм - там всем ведает ЭБУ, надо только повернуть виртуальный ключ в нужном направлении и все будет ок. Для карбюратора (особенно зимой) придется придумывать моторчик для управления подсосом. И еще - завести двигатель просто, но еще надо: * следить за оборотами двигателя * следить за температурой * следить за зарядом (напряжением) АКБ, чтоб не заводить потом двигатель вручную, ака с толчка\пинка\сменой АКБ Проще купить (если есть деньги, если нет - думаю у вас есть руки, фантазия и настойчивость для создания клона) сигнализацию с возможностью пуска. |
|
| Автор: | Gurvinok [ Чт ноя 09, 2006 22:49:52 ] |
| Заголовок сообщения: | |
К счастью у меня инжектор. Сигнализацию я бы купил, но. Либо функции не те, либо цена космическая, а такой запуск нужен позарез. Вот я уже схемку набрасал. Правда я в электронике новичок. |
|
| Автор: | alkg [ Чт ноя 09, 2006 22:54:51 ] |
| Заголовок сообщения: | |
Gurvinok Выложи схему , посмотреть хочется |
|
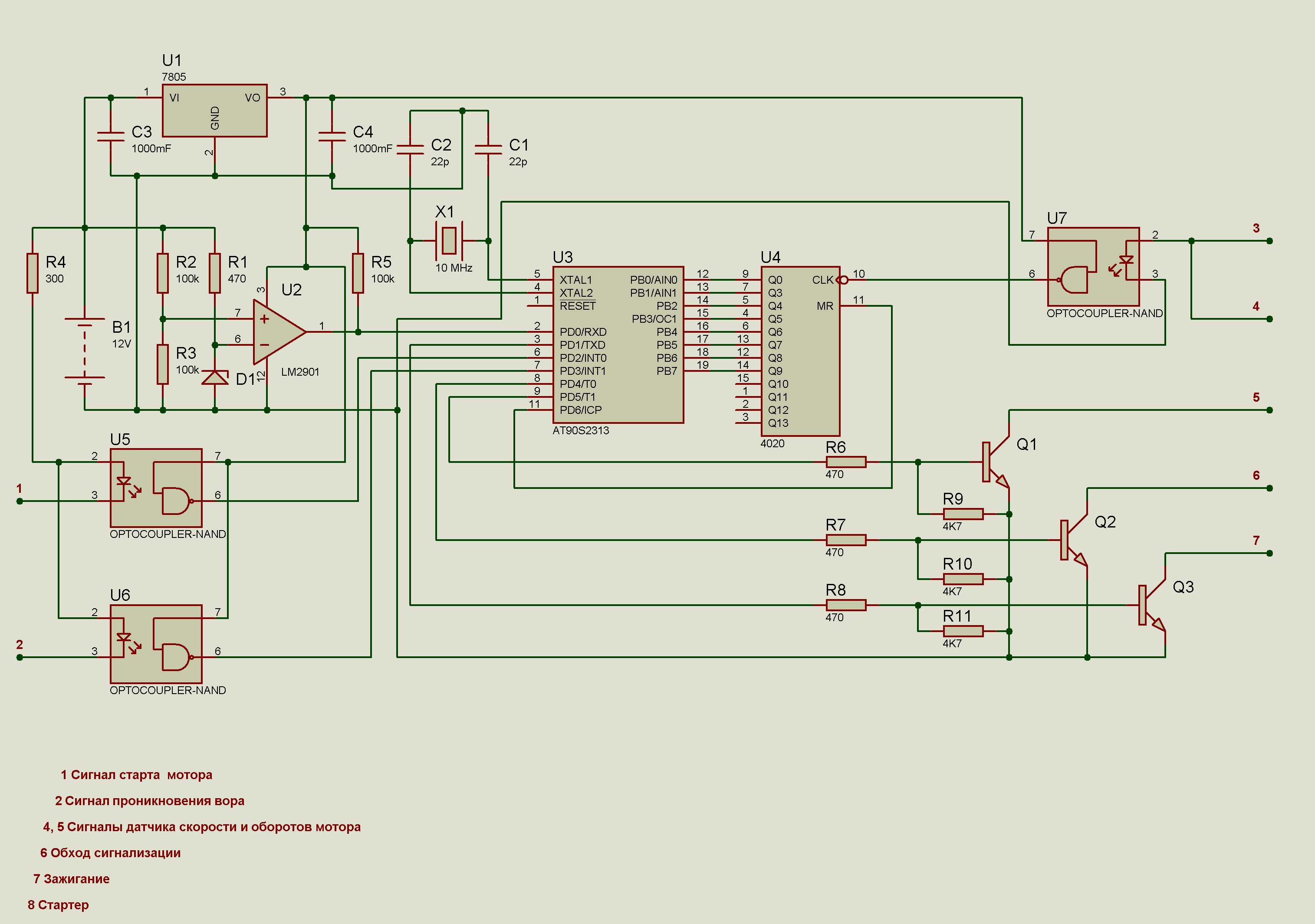
| Автор: | Gurvinok [ Чт ноя 09, 2006 23:06:40 ] | ||
| Заголовок сообщения: | |||
Вот. Главное не смеятся. Повторяю я токо учусь.
|
|||
| Автор: | teoretic [ Чт ноя 09, 2006 23:12:35 ] |
| Заголовок сообщения: | |
1. по схеме - можно убрать аналоговый компаратор, воспользовавшись более новой моделью МК(встроенный компаратор) например attiny26(там еще и ацп есть) 2. прошивом поделись на всякий случай. хочется в протеусе погонять кстати, ЭБУ не январь 5й? |
|
| Автор: | Gurvinok [ Чт ноя 09, 2006 23:17:03 ] |
| Заголовок сообщения: | |
Я вобщем-то на Atmega8515 хочу. Прошивка пока на бумаге в виде схем. Плотно штудирую asm. А на борту дествительно Январь 5.1 |
|
| Автор: | teoretic [ Чт ноя 09, 2006 23:26:36 ] |
| Заголовок сообщения: | |
Откинь свою мечту о 8515 - паять\работать с 40 выводами - это не для слабонервных. Можно найти что-нибудь равнозначное, но с меньшим числом выводов. Mega8 например. Про январь-5 я видел статью в схемотехнике о бортовом компьютере на январе, но с шибко сложной схемой...или это был какой-то форум....вобщем при гугление можно найти протокол общения с сим чюдом отечественной схемотехники, что может значительно облегчить мониториринг параметров движка. |
|
| Автор: | Gurvinok [ Чт ноя 09, 2006 23:33:34 ] |
| Заголовок сообщения: | |
Эх Mega8. Чтож мне с 8515 делать? Я их 2 штуки прикупил. А на счет ЭБУ. Я вобще на FORDе работаю. Там писюк по CAN-шине с переферией общяются. А наши также? Если да, то сложно ли эту шину изучить? |
|
| Автор: | xelos [ Пт ноя 10, 2006 00:45:50 ] |
| Заголовок сообщения: | |
насчет как передать безопасно данные по радиоканалу: 1. можно использовать Spreading Spectrum технологию с Frequency hopping, хз как по-русски будет. Благо, счас готовые микрухи есть. Это будет первый этаж "шифрования". 2. Использовать шифрование с открытым ключом - типа RSA. DES не помню на этом ли принципе основан. Список пар ключей загнать в память мк, с брелка первая команда - передать открытый ключ пары, которая выбирается случайным образом. полученным ключом брелок шифрует команду с проверкой какой-нить и отсылает ее машине. машина декодирует команду, сверяет ее корректность и выполняет действие. это будет второй этаж шифрования. чтобы засечь такой сигнал, принять его правильно и раскодировать - это надо очень сильно захотеть и иметь недешевое оборудование. в любом случае надо как-то менять команду от передачи к передаче, чтобы запрос/ответ не повторялись. |
|
| Автор: | Гость [ Пн дек 25, 2006 08:42:54 ] |
| Заголовок сообщения: | Re: Автоматический запуск двигателя на AT90S2313 |
Gurvinok писал(а): Появилось острое желание заводить машину без моего присутствия. Б'юсь над системой. Мож кто чо посоветует.
Ну как успехи? Заводится? P.S. Немного замечание по схеме. Питание от аккума пусти через диод иначе твой 1000 мкф конденсатор будет питать всю бортсеть авто во время провала напруги (кручения стартера) |
|
| Автор: | Furcat [ Сб июн 09, 2007 21:09:40 ] |
| Заголовок сообщения: | |
1. Насчёт перехвата сигнала, врятли какой угонщик догадаеться сканировать длинные или средние волны 2. а коробка на машине механика ? просто если забудешь поставить на нейтралку, а зимой часто ставят на скорость чтоб трос не примёрз, то тогда точно будет радиоуправляемая игрушка старт-стоп. а если АКПП то чтоб завести надо сначала на тормоз нажать (если машина не совсем уж старая), а нажать на тормоз надо будет гидравликой\пневматикой 3. Мой тебе совет поставь подогреватель, а там уже и можно будет простое ДУ сделать если штатный таймер не устроит. |
|
| Автор: | Кашпо [ Вт июн 19, 2007 03:41:07 ] |
| Заголовок сообщения: | |
Ну контроль постановки на нейтраль обычно проверяется следующим образом. если ты хочешь, чтобы утром машина завелась, ты должен ещё при работающем двигателе поставить машину на ручник (контроллер при этом должен отслеживать зажигание лампы ручника). Нажать кнопку, подающую контроллеру сигнал что будильник заведён. После чего выйти из машины и закрыть дверь (контроллер должен отслеживать датчики открытия двери). Двигатель всё это время заведён. После того как дверь закроется, контроллер должен выключить зажигание и двиг заглохнет. Путём такой несложной процедуры контроллер на 95% будет уверен что машин стоит на нейтрали и ручнике и что её можно заводить если что. P.S. Вот только ещё очень не помешал бы электропривод воздушной заслонки (подсоса). Это если машин карбюраторный. |
|
| Автор: | PEHAT [ Пт июн 22, 2007 11:07:39 ] | |||
| Заголовок сообщения: | Автозапуск с сотового | |||
Вот сделал на досуге автозапуск с сотового вместе с турбо-таймером. Работает следующим образом: при включении считывает с СИМ-карты первые 9 номеров телефонов, при звонке на сотовый ложит трубку (на телефоне звонящего пишется нет ответа), потом проверяет есть ли номер звонящего среди этих 9 номеров, затем запускает двигатель, если ручник затянут (следит за запуском по Датчику масла, поэтому может перекручивать стартер на ~2 секунды, кто научит по тахометру сделаю по тахометру), при успешном запуске перезванивает звонившему, затем через 10 минут или при повторном звонке одного из 9 номеров глушит двигатель. Вроде всё. Если есть вопросы задавайте, может кто ошибки найдет в схеме и программе, может кому чего-нибудь изменить надо?
|
||||
| Страница 1 из 11 | Часовой пояс: UTC + 3 часа |
| Powered by phpBB © 2000, 2002, 2005, 2007 phpBB Group http://www.phpbb.com/ |
|


