Например TDA7294

Форум РадиоКот • Просмотр темы - имитатор базовых логических элементов
Форум РадиоКот
Здесь можно немножко помяукать :)

Текущее время: Пн мар 02, 2026 15:08:59

Часовой пояс: UTC + 3 часа


ПРЯМО СЕЙЧАС:



Начать новую тему Ответить на тему  [ Сообщений: 12 ] 
Автор Сообщение
 Заголовок сообщения: имитатор базовых логических элементов
СообщениеДобавлено: Пн дек 07, 2009 17:40:37 
Родился

Зарегистрирован: Вс фев 15, 2009 17:14:41
Сообщений: 10
Рейтинг сообщения: 0
Препод дала задание - спаять схему, которая будит демонстрировать работу базовых логических элементов НЕ; ИЛИ; ИЛИ-НЕ; И; И-НЕ; ИСКЛ-ИЛИ; ИСКЛ-ИЛИ-НЕ. Схема должна быть на микроконтроллере.

Как это должно выглядеть - она сама незнает )) типа на мое усмотрение. Кароче чтобы студентам показвать наглядно, как оно работает.

Сколько входов делать она не уточнила, значит будут двух-входовые. Я думаю - 2 светодиода будут оторбажать состояния входов и один светодиод - состояние выхода. И будит 2 кнопочки - нажата кнопка_1 - горит светодиод_1 - значит на первом входе "1", не нажата кнопка_1 - светодиод_1 не горит - значит на первом входе "0", и тд. Или одна кнопка, сменивающая последовательно все возможные входовые комбинации, незнаю как будит удобнее.

Теперь както это в одной схеме нада совсестить. сделать отдельно по 3 светодиода на каждыий из 7-ми элементов, или както поочереди их переключать.

Схему я думаю так - к примеру PB0 и PB1 приципить на питание через светодиоды - это будут входы лог элемента. и PB2 выход и на СИ написать простенькую функцию я смогу.

Может кто-то видил подобные устройства или просто может поделится умными мыслями как это реализовать.


Вернуться наверх
 
 Заголовок сообщения:
СообщениеДобавлено: Пн дек 07, 2009 17:43:19 
Опытный кот
Аватар пользователя

Карма: 9
Рейтинг сообщений: 61
Зарегистрирован: Пт ноя 16, 2007 11:21:37
Сообщений: 830
Рейтинг сообщения: 0
а мк то там зачем???

все это делается на тублерах и лампочке....


Вернуться наверх
 
 Заголовок сообщения:
СообщениеДобавлено: Пн дек 07, 2009 17:46:45 
Родился

Зарегистрирован: Вс фев 15, 2009 17:14:41
Сообщений: 10
Рейтинг сообщения: 0
Pavel_1978 писал(а):
а мк то там зачем???


наличие МК - первый пункт тех задания.

задание сводится к тому чтобы я написал прошивку для мк. программно я понимаю как это сделать. а в железе как это выполнить несовсем


Последний раз редактировалось atlasss Пн дек 07, 2009 17:49:59, всего редактировалось 1 раз.

Вернуться наверх
 
 Заголовок сообщения:
СообщениеДобавлено: Пн дек 07, 2009 17:48:52 
Опытный кот
Аватар пользователя

Карма: 9
Рейтинг сообщений: 61
Зарегистрирован: Пт ноя 16, 2007 11:21:37
Сообщений: 830
Рейтинг сообщения: 0
мдя дожили......


Вернуться наверх
 
Эиком - электронные компоненты и радиодетали
 Заголовок сообщения:
СообщениеДобавлено: Пн дек 07, 2009 17:50:31 
Друг Кота
Аватар пользователя

Карма: 9
Рейтинг сообщений: 96
Зарегистрирован: Пн июл 13, 2009 14:37:39
Сообщений: 3961
Откуда: Московская область, наукоград.....
Рейтинг сообщения: 0
Я бы сделал проще. Разделил задание сигналов и задание функции.
Выделил 2 пина под тумлеры от которых задавал сигналы. Один пин- выход на "темнодиод". Составил таблицу всех желаемых функций: И, ИЛИ....далее сами. Назначил каждой функции пин МК. Поставил переключатель с замыканием на корпус. Далее программа которая определяет функционал. На лицевой панели разместил все органы управления и светодиод. Выбираем например операцию "Искл ИЛИ", ставим тумблеры в произвольное положение и вот он результат.

_________________
Загружая на вход компьютера "мусор", на выходе получим "мусор^32".
PS. Не работаю с: Proteus, Multisim, EWB, Micro-Cap... не спрашивайте даже


Вернуться наверх
 
 Заголовок сообщения:
СообщениеДобавлено: Пн дек 07, 2009 17:57:02 
Родился

Зарегистрирован: Вс фев 15, 2009 17:14:41
Сообщений: 10
Рейтинг сообщения: 0
Meteor писал(а):
Я бы сделал проще. Разделил задание сигналов и задание функции.
Выделил 2 пина под тумлеры от которых задавал сигналы. Один пин- выход на "темнодиод". Составил таблицу всех желаемых функций: И, ИЛИ....далее сами. Назначил каждой функции пин МК. Поставил переключатель с замыканием на корпус. Далее программа которая определяет функционал. На лицевой панели разместил все органы управления и светодиод. Выбираем например операцию "Искл ИЛИ", ставим тумблеры в произвольное положение и вот он результат.


будит 7 кнопок - для выбора соответствующей функии
а как отобразить. что в данный момент демонстрируется к примеру вункция ИЛИ ??


Вернуться наверх
 
 Заголовок сообщения:
СообщениеДобавлено: Пн дек 07, 2009 19:34:40 
Друг Кота
Аватар пользователя

Карма: 43
Рейтинг сообщений: 167
Зарегистрирован: Вс янв 25, 2009 21:16:04
Сообщений: 35639
Откуда: Москва
Рейтинг сообщения: 0
Делай с ЖК индикатором: 1 строка - функция; нижние 2 строки для входных и выходного состояния функции: пример 1 строка"И-НЕ"; ниже - слева 0 и 0 = справа 1 и т.п. ну и естественно два тумблера(или кнопки с фиксацией) прикошачь на входе для выбора 0 или 1(кнопки без фиксации - неудобны).

_________________
А поболтать?


Вернуться наверх
 
 Заголовок сообщения:
СообщениеДобавлено: Пн дек 07, 2009 19:53:17 
Друг Кота
Аватар пользователя

Карма: 9
Рейтинг сообщений: 96
Зарегистрирован: Пн июл 13, 2009 14:37:39
Сообщений: 3961
Откуда: Московская область, наукоград.....
Рейтинг сообщения: 0
atlasss писал(а):
будит 7 кнопок - для выбора соответствующей функии
а как отобразить. что в данный момент демонстрируется к примеру вункция ИЛИ ??

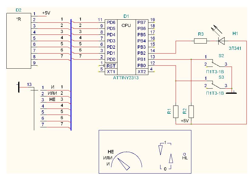
Не кнопок, а переключатель на 7 положений. Кнопки тяжелее обработать. Вот без сброса и кварца (их добавить надо) мое бы решение выглядело так(файл)


Вложения:
logic.JPG [51.96 KiB]
Скачиваний: 368

_________________
Загружая на вход компьютера "мусор", на выходе получим "мусор^32".
PS. Не работаю с: Proteus, Multisim, EWB, Micro-Cap... не спрашивайте даже
Вернуться наверх
 
 Заголовок сообщения:
СообщениеДобавлено: Пн дек 07, 2009 20:43:32 
Родился

Зарегистрирован: Вс фев 15, 2009 17:14:41
Сообщений: 10
Рейтинг сообщения: 0
Meteor спасибо большое. щас буду код писать )


Вернуться наверх
 
 Заголовок сообщения:
СообщениеДобавлено: Пн дек 07, 2009 22:15:53 
Модератор
Аватар пользователя

Карма: 16
Рейтинг сообщений: 14
Зарегистрирован: Вс июн 01, 2008 00:17:35
Сообщений: 4673
Откуда: Я всего лишь плод вашего воображения...
Рейтинг сообщения: 0
Медали: 1
Получил миской по аватаре (1)
Охренеть.... Эта поделка реально пойдет в дело, или так, ради тренировки?

Смысла в этом для дела нет. А ради тренировки - все просто. Состояние отображай при помощи шильдика, одетого на вал галетника, он же управляет переключениями. Для кривых студенческих рук самое оно. Выхода и входа отмечай светиками.

_________________
Знание - сила!


Вернуться наверх
 
 Заголовок сообщения:
СообщениеДобавлено: Пн дек 07, 2009 22:21:41 
Друг Кота
Аватар пользователя

Карма: 9
Рейтинг сообщений: 96
Зарегистрирован: Пн июл 13, 2009 14:37:39
Сообщений: 3961
Откуда: Московская область, наукоград.....
Рейтинг сообщения: 0
Пухич писал(а):
Охренеть.... Эта поделка реально пойдет в дело, или так, ради тренировки?

Я думаю их препод решил двух зайцеф шлепнуть. И логике чуток научить и программировать эту логику на МК. Ничего кроме развивалки.
PS. У меня 4 года приходили студеры на практику из универа (3 курс бакалары), ни х.. чего короче не могли:(

_________________
Загружая на вход компьютера "мусор", на выходе получим "мусор^32".
PS. Не работаю с: Proteus, Multisim, EWB, Micro-Cap... не спрашивайте даже


Вернуться наверх
 
 Заголовок сообщения:
СообщениеДобавлено: Пн дек 07, 2009 22:25:06 
Модератор
Аватар пользователя

Карма: 16
Рейтинг сообщений: 14
Зарегистрирован: Вс июн 01, 2008 00:17:35
Сообщений: 4673
Откуда: Я всего лишь плод вашего воображения...
Рейтинг сообщения: 0
Медали: 1
Получил миской по аватаре (1)
Meteor писал(а):
Я думаю их препод решил двух зайцеф шлепнуть. И логике чуток научить и программировать эту логику на МК. Ничего кроме развивалки.
PS. У меня 4 года приходили студеры на практику из универа (3 курс бакалары), ни х.. чего короче не могли:(


Я так и думаю, что ради тренинга. Ну пусть вкалывает. :)

_________________
Знание - сила!


Вернуться наверх
 
Показать сообщения за:  Сортировать по:  Вернуться наверх
Начать новую тему Ответить на тему  [ Сообщений: 12 ] 

Часовой пояс: UTC + 3 часа


Вы не можете начинать темы
Вы не можете отвечать на сообщения
Вы не можете редактировать свои сообщения
Вы не можете удалять свои сообщения
Вы не можете добавлять вложения

Найти:
Перейти:  


Powered by phpBB © 2000, 2002, 2005, 2007 phpBB Group
Русская поддержка phpBB
Extended by Karma MOD © 2007—2012 m157y
Extended by Topic Tags MOD © 2012 m157y